Revisión Sistemática

Parasitología

Kasmera 50:e5034840, 2022

P-ISSN 0075-5222   E-ISSN 2477-9628

https://doi.org/10.5281/zenodo.5816437

Parasitosis intestinal, anemia y desnutrición en niños de Latinoamérica: Revisión Sistemática

Intestinal parasitosis, anemia and malnutrition in children of Latin America. Systematic Review

Murillo-Acosta, Washington Enrique. https://orcid.org/0000-0002-9835-598X. Universidad Estatal del Sur de Manabí. Carrera de Laboratorio Clínico Jipijapa-Manabí. Ecuador. E-mail: wamaeho@hotmail.com

Murillo-Zavala, Anita María (Autora de Correspondencia). https://orcid.org/0000-0003-2896-6600. Universidad Estatal del Sur de Manabí. Carrera de Laboratorio Clínico. Cátedra de Parasitología. Jipijapa-Manabí. Ecuador. Dirección Postal: Km 1 ½ vía Noboa S/N. Facultad de Ciencias de la Salud. Jipijapa-Manabí-Ecuador. Teléfono: +0967335570. E-mail: anita.murillo@unesum.ed.ec

Celi-Quevedo, Karen V. https://orcid.org/0000-0003-0248-2886. Universidad Estatal del Sur de Manabí. Carrera de Laboratorio Clínico. Jipijapa-Manabí, Ecuador. E-mail: celi-karen3089@unesum.edu.ec

Zambrano-Rivas, Clara M. https://orcid.org/0000-0001-8128-0769. Universidad Estatal del Sur de Manabí. Carrera de Laboratorio Clínico. Jipijapa-Manabí, Ecuador. E-mail: zambrano-clara2342@unesum.edu.ec

Resumen

Las parasitosis intestinales son más frecuentes en niños; en América Latina la prevalencia es alta, debido a factores socioeconómicos, déficit en el saneamiento ambiental e inadecuados hábitos de higiene. Las entidades de salud pública realizan esfuerzos por mitigar este problema, sin embargo, siguen siendo causa probable de déficit en el desarrollo antropométrico del niño. Para determinar la relación entre parasitosis intestinales, anemia y desnutrición en niños latinoamericanos se evalúan los mecanismos por los cuales los parásitos intestinales pueden originar estos trastornos. Se empleó la metodología de diseño documental y tipo de estudio retrospectivo, usando la guía PRISMA como estrategia de búsqueda. El resultado según, la revisión de estudios a nivel de los países latinoamericanos, es que el parásito más frecuente es Giardia intestinalis (lamblia, duodenalis) el cual es reconocido como causa de desnutrición en preescolares con infección crónica y severa debido al síndrome de malabsorción. Entre los helmintos, los más frecuentes fueron Ascaris lumbricoides y Trichuris trichiura, pudiendo originar, alteraciones en la nutrición y anemia, respectivamente, sin olvidar a los ancilostomídeos (Ancylostoma duodenale, Necator americanus) que producen anemia, pero, en América Latina, son más frecuente en adultos.

Palabras claves: parasitosis intestinal, anemia, desnutrición, niños, América Latina.

Abstract

Intestinal parasitic infections are more frequent in children; in Latin America the prevalence is high, due to socioeconomic factors, deficit in environmental sanitation and inadequate hygiene habits. Public health entities are making efforts to mitigate this problem; however, they continue to be a probable cause of deficits in the child's anthropometric development. To determine the relationship between intestinal parasites in Latin American children, anemia and malnutrition, the mechanisms by which intestinal parasites may cause these disorders are evaluated. The documentary design and type of retrospective study were used, using the PRISMA guide as a search strategy. The result, according to the review of studies at the level of all Latin American countries, is that the most frequent parasite is Giardia intestinalis (lamblia, duodenalis) which is recognized as a cause of malnutrition in preschool children with chronic and severe infection due to malabsorption syndrome. Among the helminths, the most frequent were Ascaris lumbricoides and Trichuris trichiura, which could cause alterations in nutrition and anemia, respectively, without forgetting hookworms (Ancylostoma duodenale, Necator americanus) that produce anemia but, in Latin America, are more frequent in adults.

Keywords: intestinal diseases, parasites, anemia, malnutrition, children, Latin America.

Recibido: 13/03/2021 | Aceptado: 12/11/2021 | Publicado: 05/01/2022

Como Citar: Murillo-Acosta WE, Murillo-Zavala, AM, Celi-Quevedo, KV, Zambrano-Rivas, CM. Parasitosis intestinal, anemia y desnutrición en niños de Latinoamérica: Revisión Sistemática. Kasmera. 2022;50:e5034840. doi: 10.5281/zenodo.5816437

Introducción

Las parasitosis intestinales son infecciones producidas por organismos cuyo hábitat natural es el aparato digestivo de las personas y animales. Son producidas por tres grupos de organismos: cromistas, protozoos y helmintos. Según la Organización Mundial de la Salud (OMS) las parasitosis intestinales afectan principalmente a los habitantes de los países subdesarrollados y con clima tropical donde se presentan las condiciones socioeconómicas propicias para desarrollarse (1-4); se calcula que afectan a 3.500 millones de personas en todo el mundo y causan morbilidad clínica en 450 millones, la mayoría, en los países subdesarrollados (5-7). Se estima que para el año 2011,100 millones de habitantes estaban infectados por Ascaris lumbricoides y Necator americanus (ancilostomídeos), 500 millones con Trichiuris trichura y 200 millones con Giardia intestinalis (lamblia, duodenalis) (4), al igual que una quinta parte de la población de los países de América Central y Sudamérica (3,7). Las infecciones causadas por los parásitos intestinales, en su mayoría, son transmitidas por vía fecal-oral, contacto personal y penetración a través de la piel (1); se presentan en el ser humano cuando sus hábitos y costumbres se interrelacionan con los ciclos de vida de los parásitos (8). Estudios realizados en América Latina demuestran que los preescolares y escolares son la población con mayor riesgo de contraer parásitos intestinales (1-4). El espectro de la infección puede ir desde ser asintomática, cuadros digestivos con diarrea crónica o síndrome de mala absorción, con afectación del desarrollo pondoestatural y cognitivo de la población pediátrica que en casos graves puede hasta causar la muerte (3). La presencia de estas infecciones no solo se asocia con niveles socioeconómicos bajos (pobreza) y condiciones sociosanitarias inadecuadas, causando cuadros de anemia y desnutrición (3,4,9), en los países subdesarrollados de América desde México hasta Argentina (10). Entre los factores que predisponen a las parasitosis intestinales se encuentran el déficit en el saneamiento ambiental, especialmente incorrecta disposición de excretas y recolección de desechos sólidos,  proliferación de moscas, insuficiente disponibilidad de agua potable, ruralidad, bajo nivel de educación higiénico sanitaria de  los padres, bajos ingresos económicos, e inadecuados hábitos de higiene, todos estos indicadores de pobreza contribuyen a la transmisión de agentes parasitarios (5,11).

Las geohelmintiasis son más frecuentes en el medio rural debido que parte del ciclo evolutivo del parásito se realiza en la tierra: ascaridiosis, tricuriosis, necatoriosis y estrongiloidiosis. Este tipo de infecciones pueden causar anemia crónica, pérdida de peso, retraso del crecimiento, problemas de salud física y mental especialmente en los niños en edad escolar. (8). Algunos estudios los asocian con la pobreza, la mala nutrición, el pobre saneamiento ambiental, falta de agua potable y baja cobertura de desparasitantes (12). En el 2001, la 54º Asamblea de la OMS reconoció la carga que representan para la salud pública  las geohelmintiasis y resolvió garantizar el acceso a los fármacos esenciales para el tratamiento de casos clínicos y grupos vulnerables como los escolares; la administración regular de fármacos para al menos 75% de los escolares en riesgo de infección antes del año 2010 así como esfuerzos comunitarios sostenibles para mejorar las condiciones sanitarias y educativas de estas poblaciones se encuentran entre las principales medidas de mitigación (13). La desnutrición proteico-calórica y las infecciones parasitarias son problemas comunes en las zonas caracterizadas por un bajo nivel socioeconómico y deficiente saneamiento ambiental (14,15), aunque la asociación entre desnutrición y las parasitosis intestinales, así como los mecanismos de dicha asociación han sido difíciles de demostrar. Esto se debe a que el peso, la talla y, en general, el estado nutricional de un individuo a lo largo de su vida depende de la compleja interacción de una serie de variables entre las cuales están su propia información genética, patologías que pueden influir en su desarrollo desde la vida intrauterina, el nivel socioeconómico y las conductas alimentarias de la familia y la sociedad a las que pertenece; así como de patologías que retrasan su crecimiento y desarrollo durante la infancia, la niñez y la pubertad, entre las cuales el parasitismo intestinal es tan sólo una (16,17).

Con relación a la desnutrición, los tres indicadores antropométricos más utilizados para clasificarla son el bajo peso para la edad o desnutrición global; la baja talla para la edad (retraso del crecimiento) o la desnutrición crónica, y el bajo peso para la talla o desnutrición aguda, todo esto según estándares definidos por la OMS y la escala de Waterlow (13,18-20). La medición de la talla permite evidenciar el efecto prolongado de agentes desfavorables sobre el crecimiento. La determinación del peso permite evaluar los efectos inmediatos de estos agentes. Entre los niños menores de 5 años, en los países subdesarrollados, alrededor del 31% tienen un peso inferior al normal, 38% tiene retraso del crecimiento y 9% muestra desnutrición aguda (21). La desnutrición crónica es un problema en la mayoría de los países (67%) de América Latina y un 10% de su población la sufre. Así, en la región habría más de 7 millones de niños con desnutrición crónica (18).

La desnutrición es la principal causa de inmunodeficiencia en niños. Existe una relación entre desnutrición e infección y mortalidad infantil, debido a que la mala nutrición lleva a que los niños con bajo peso estén debilitados y vulnerables a las infecciones, principalmente por el daño a la integridad de los epitelios y los procesos de inflamación (22,23). La desnutrición aumenta la susceptibilidad a las infecciones que también contribuyen a la deficiente alimentación por la disminución del apetito que las acompaña, provocando un círculo vicioso. La ingesta dietética inadecuada conduce a baja de peso, daño a las mucosas, invasión de patógenos y deterioro del crecimiento y el desarrollo en los niños.

Además, la desnutrición es una de las causas subyacentes más importantes de mortalidad en los países subdesarrollados, particularmente durante los primeros cinco años de vida. En estos niños, la desnutrición es responsable, directa o indirectamente del 54% de las 10,8 millones de muertes por año. Para los sobrevivientes a la desnutrición, esta tiene implicaciones de por vida porque reduce la capacidad para aprender del niño y le imposibilita crecer, según su potencial genético. Por lo tanto, la desnutrición conduce a adultos menos productivos y a un desempeño económico nacional más débil (24).

Situación de las parasitosis intestinales en América Latina

En la amazonia brasileña se analizaron muestras fecales de 132 niños de menores de 15 años mediante técnicas parasitológicas. La prevalencia de la infección por G. intestinalis fue del 46% (52/132), seguido de A. lumbricoides con 43% (48/132), T. trichura, 31% (48/132). Predominó el poliparasitismo, 72,4% (81/132) (25).

En un estudio en Bogotá, 193 muestras fecales de niños de edad preescolar, de barrios vulnerables, fueron analizadas microscópicamente utilizando dos técnicas (directa y Ritchie). Se encontró una prevalencia general del 90% de los niños parasitados; de 43% de parásitos intestinales patógenos (Giardia intestinalis [lamblia, duodenalis], Trichuris trichiura, Ascaris lumbricoides y Uncinarias spp.); siendo los factores de riesgo encontrados, ausencia de servicios de saneamiento básico (p<0,05); piso de tierra (p<0,05); no usar calzado (p<0,05) (26).

En Venezuela se evaluaron 118 niños, 69 femeninos y 49 masculinos en edades comprendidas desde 1 hasta 14 años (media 6,31 ± 3,58 años); determinándose una prevalencia de parásitos intestinales de 84,7%. Blastocystis spp., fue el parásito más común con 67,8%. Los signos y síntomas más comunes fueron diarrea, bruxismo, vómitos, náuseas, pérdida de peso e hiporexia (27).

Se estudió la prevalencia de enteroparásitos en niños de una comunidad indígena del municipio Machiques de Perijá del estado Zulia-Venezuela en 139 muestras analizadas provenientes de niños en edades comprendidas entre 0 a 12 años de edad. Se observó una prevalencia general de niños parasitados de 87,7% no hubo diferencia significativa en cuanto al estudio de las variables parasitosis y sexo. Se observó un predomino del poliparasitismo (68,35%) sobre el monoparasitismo (20,15%). En cuanto al grupo de edades, el estrato de 2 a 6 años resultó el mayormente parasitado (43,92 %). El análisis estadístico con la técnica de chi cuadrado (x2) reveló que sí existe relación significativa entre las variables parasitismo y grupo de edad, predominando en preescolares (x2=7,98; p<0,05). Los parásitos con mayor prevalencia fueron: Entamoeba coli (46,06%), Blastocystis spp. (43,16%), Trichuris trichiura (30,94%) y Ascaris lumbricoides (21,58%) (28).

Un estudio descriptivo en niños que acudieron a los núcleos de Atención Primaria del municipio Francisco Linares Alcántara del estado Aragua, Venezuela; se identificó los factores de riesgo asociados, mediante la aplicación de una encuesta clínico epidemiológica. La muestra estuvo conformada por 180 niños; 21,81% parásitos patógenos, predominando la infección por Giardia intestinalis (lamblia, duodenalis) 11,11%; Enterobius vermicularis 2,80%; Ascaris lumbricoides 1,66%; Trichuris trichiura 0,60%. No se pudo comprobar relación estadísticamente significativa entre el grupo de edad y el sexo de los niños; se encontró relación de algunas manifestaciones clínicas con G. intestinalis; diarrea (OR 4,90 IC95%: 1,83-13,07; p=0,0012) y flatulencias (OR: 3,75 IC95%: 1,14-9,95; p=0,0071). La presencia de este parásito se relacionó con algunos factores de riesgo: consumo de agua no potabilizada, inadecuados hábitos higiénicos, y precariedad en las condiciones sanitarias de las viviendas (29).

En Chongoyape, Chiclayo, Perú un estudio de 133 escolares mediante muestras seriadas de heces que se analizaron mediante examen microscópico directo, coloración de Ziehl Neelsen modificada y ELISA coproantígenos para Entamoeba histolytica: el 6,76% (9/133) de la muestra presentó coccidiosis intestinal, en el 4,51% (6/133) de la muestra se identificó E. histolytica. La coccidiosis y la amibiasis intestinal son frecuentes en niños de la población estudiada (30).

En el Distrito de Yura en Arequipa, Perú se evaluaron 83 niños, entre 4 y 8 años de edad. Las muestras de heces fueron analizadas con el método Teleman modificado. La prevalencia global de parásitos fue 96,38% (80/83); la frecuencia de Blastocystis spp., fue 81,92% (68/83), además, 80,72% (67/83) presentaron más de un tipo de parásito. Existe una elevada prevalencia de Blastocystis spp. y de otros enteroparásitos (Entamoeba coli 55,4%, G. intestinalis [lamblia, duodenalis] 21,7%, Chilomastix mesnilli 16,9%, Hymenolepis nana 15,7%); se pudo comprobar un importante poliparasitismo en la población estudiada (31).

En la Comunidad Ache de Alto Paraná-Paraguay, la prevalencia de parasitosis intestinal fue de 84,84% (112/132). No hubo diferencia en esta variable por grupos de edad (x2 = 0,5). No se pudo comprobar diferencias estadísticamente significativas entre sexos (p >0.05). Se diagnosticaron 7 especies de parásitos y/o comensales. Los protozoos fueron identificados con mayor frecuencia que los helmintos. Blastocystis hominis (33%), Entamoeba coli (21%), Giardia intestinalis (lamblia, duodenalis) (46%), Ascaris lumbricoides (43%), Trichuris trichiura (31%) y Strongyloides stercoralis (26%) resultaron los más frecuentes (26).

Se realizaron visitas clínicas a 10.586 niños en edad escolar de 5 a 15 años durante un período de cuatro años (2004-2007) en el Valle Palajunoj de Guatemala, durante las cuales se examinaron 5.705 muestras de heces detectándose los siguientes parásitos: Ascaris lumbricoides, Giardia intestinalis (lamblia, duodenalis), Entamoeba histolytica, Hymenolepis nana y Blastocystis spp. Las prevalencias de infección por parásitos específicos fueron: A. lumbricoides 17,7%, E. histolytica 16,1%, G. intestinalis (lamblia, duodenalis) 10,9%, H. nana 5,4% y B. hominis 2,8%.  La desnutrición severa se correlacionó positivamente con mayores tasas de infección parasitaria para al menos uno de los cinco parásitos examinados, pero ninguna variable se asoció con más de dos parásitos. La desnutrición se asoció con mayores tasas de infección por G. lamblia y E. histolytica solamente, mientras que la infección durante la temporada de lluvias fue mayor para H. nana y E. histolytica (32).

En la comunidad urbana marginal “Pepita de Oro”, de la ciudad de Tena, en la Amazonía del Ecuador se aplicaron 50 encuestas a padres de familia y se les realizó coproparasitario a sus respectivos hijos, previo consentimiento. La prevalencia general fue del 78%, el porcentaje mayor se encontró poliparasitado con el 77% y 23% monoparasitado. El grupo de edad más afectado con monoparasitismo fue el de 5 a 9 años con el 18%; mientras que el poliparasitismo fue el grupo de 1 a 4 años con el 67%. Entre los factores de riesgo para adquirir parasitosis, los más frecuentes fueron tomar agua de la tubería (70%) y no hervir el agua (48%) (33).

En el Cantón Paján, Ecuador, se analizaron 351 muestras de heces al directo de niños en edades comprendidas entre 5 y 9 años de uno u otro sexo. Se determinó una prevalencia general de parasitados de 45,30% (159/351) predominando los monoparasitados sobre los poliparasitados (91,82%/8,18%). Las principales especies encontradas fueron los protozoarios Complejo Entamoeba 26,50% (93 casos) E. coli (6,55%) y G. intestinalis (lamblia, duodenalis) (6,27%) y de los helmintos A. lumbricoides (1,14%) y E. vermicularis (0,57%). Los autores concluyen que los niños en edad escolar del cantón Paján tienen una mediana frecuencia de infección parasitaria porque existen condiciones apropiadas para la trasmisión de enteroparásitos (34).

La prevalencia y factores epidemiológicos determinantes de parasitosis intestinales en escolares de dos Cantones de Manabí, Ecuador se estudió con el análisis de 793 muestras de heces, con la técnica del examen directo, en niños en edades comprendidas entre 1 y 16 años, de uno u otro sexo. Se determinó una prevalencia general de parasitados de 44,4% (352/793). La prevalencia de parasitosis intestinal por helmintos fue del 0,75%, mientras que por protozoos fue del 44,8%. Las principales especies encontradas fueron los protozoarios complejos Entamoeba 34,7%, Entamoeba coli 24,7% Giardia intestinalis (lamblia, intestinalis) 13,6% y Blastocystis spp, 12,2% (35).

Es conocido que las parasitosis intestinales patógenas en los niños tienen diferente prevalencia según los grupos de edad; en los niños en edad preescolar predominan Giardia intestinalis (lamblia, duodenalis), Enterobius vermicularis y el cromista Cryptosporidium spp.; en los de edad escolar predominan los geohelmintos A. lumbricoides, T. trichiura, ancilostomídeos y S. stercoralis (4). Además, se ha asociado a la parasitosis intestinal con anemia y desnutrición, en particular en los países subdesarrollados. Por lo expuesto, se decidió realizar una revisión sistemática sobre la relación entre las parasitosis intestinales, anemia y desnutrición en niños en América Latina.

Métodos

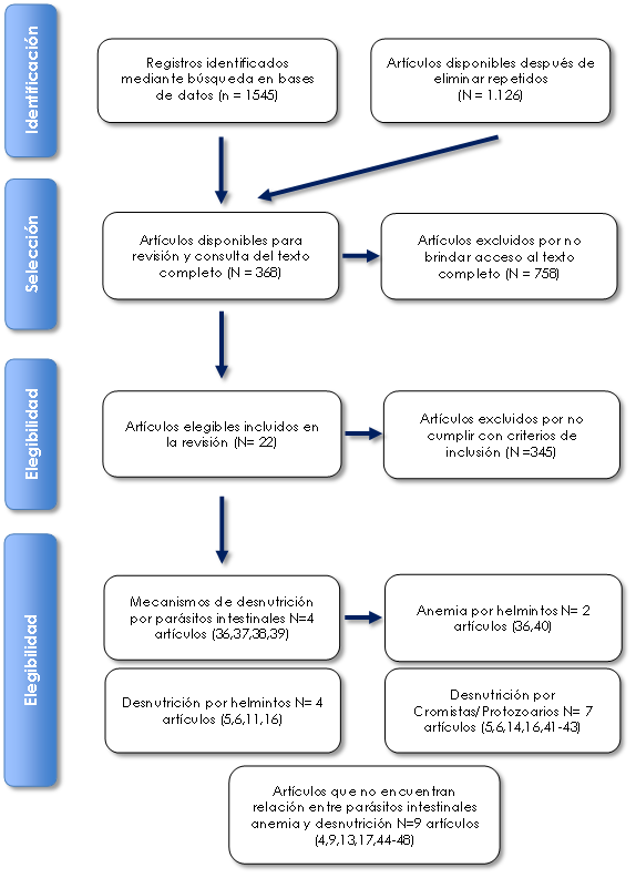
Se realizó una revisión bibliográfica sistemática, retrospectiva, de documentos científicos en las distintas bases de datos: trabajos de investigación descriptivos, de prevalencia, de revisión y literatura gris. La búsqueda de la información abarcó dos fases, una preliminar para establecer la disponibilidad y accesibilidad de la información y la pertinencia en el periodo de tiempo definido para el estudio. Con la segunda fase se afina la estrategia con el objetivo de ampliar o profundizar respecto a aspecto puntuales de la investigación. Para el análisis de resultados se aplicó el método PRISMA. Estrategia de búsqueda: Se aplicó la guía Preferred Reporting Items for Systematic Reviews and Meta-Analyses (PRISMA, por sus siglas en inglés), con los detalles que se describen a continuación: La búsqueda se ejecutó en las bases de datos Pubmed, ScienceDirect, SciELO, Wiley Online, EBSCO, Taylor & Francis Journals, Spinger links, Wolters Kluwer y Google Scholar. Para la identificación de publicaciones se utilizó como palabras clave “prevalencia”, “parasitosis intestinal”, “prevalencia epidemiología”, “parásitos”, “parasitismo”, “helmintos”, “helmintiasis”, “anemia”, “antropometría”, “desarrollo psicomotor”, “desnutrición”, “niños”, “América Latina”, “mecanismos de la anemia”, “mecanismos de la desnutrición”, usando los operadores booleanos AND, OR, NOT. Se consideraron como criterios de inclusión: estudios originales, efectuados en seres humanos, menores de 18 años, período comprendido entre los años 2000 y 2020, localización urbana o rural, revisiones bibliográficas y sistemáticas, caso clínico con discusión y tesis de grado. Los criterios de exclusión fueron: ensayos clínicos, ensayos clínicos controlados, metaanálisis, artículos duplicados, solo resúmenes, artículos que no tienen resúmenes, estudios en animales, protocolos, guías, guías de práctica clínica, secciones o capítulos de libros.

Seguidamente, se efectuó la selección y clasificación de la literatura científica académica disponibles en formato digital, aplicando, en términos generales, los criterios mencionados, siendo a partir de allí que los autores dan la lectura crítica y realizan el análisis de la evidencia científica para realizar los planteamientos aquí plasmados (Figura 1). Esta revisión está registrada en PROSPERO (International Prospective Register of Systematic Reviews) bajo el número ID 220141.


Figura 1. Diagrama de flujo de la búsqueda de la información para la revisión

Resultados

Mecanismos de malnutrición por parásitos intestinales: se incluyen 4 artículos (36-39). (Tabla 1).

Tabla 1. Mecanismos de malnutrición por helmintos intestinales

Referencia

Autores

Año

País

Título

Diseño

36

Solomons

1993 (*)

Estados Unidos de América

Pathways to the impairment of human nutritional status by gastrointestinal pathogens

Revisión

37

Stephenson y col.

2000 (**)

Reino Unido

Malnutrition and parasitic helminth infections

Revisión

38

Solomons y col.

2007

Estados Unidos de América

Malnutrition and infection: un update

Revisión

39

Rivera y col.

2002

Venezuela

Giardiasis intestinal: mini-Revisión

Revisión

(*) Aunque es una publicación que está fuera del periodo de revisión y del área geográfica definida, es la mejor publicación que explica los mecanismos patógenos de los parásitos intestinales

(**) Complementa la información fisiopatológica del artículo anterior

Malabsorción por helmintos: la malabsorción es la ineficiente e insuficiente paso al interior de la célula intestinal o, la transferencia alterada, desde el enterocito al organismo, de los compuestos potencialmente absorbibles que están en el intestino delgado con el consiguiente escape de los mismos al colon (36). El daño de la mucosa intestinal del tipo de la pérdida de la superficie de absorción por el aplanamiento de las vellosidades intestinales, insuficiente maduración de los enterocitos, la alteración de la función del epitelio intestinal pueden ser la causa de la malabsorción (36). Strongyloides stercoralis causa malabsorción, es la cuarta más frecuente causa de infestación por nematodos intestinales, pero su impacto es menos apreciado que lo producido por A. lumbricoides, T. trichiura o las infecciones por ancilostomídeos. S. stercoralis; se ha demostrado que origina malabsorción intestinal al invadir la mucosa del intestino delgado produciendo duodeno-ileítis, aumento del tránsito intestinal, disminución de la absorción de nutrientes y la consiguiente pérdida de los mismos por las heces (36,37).

Anorexia: uno de los mecanismos más importantes a través del cual las infecciones por nematodos intestinales pueden afectar el estado nutricional es la hiporexia. La anorexia severa asociada con las infecciones parasitarias puede afectar el crecimiento infantil, como lo han demostrado estudios de campo placebo/control (37).

Inflamación intestinal: todas las formas de inflamación intestinal crónica conducen a retraso del crecimiento, ya sea por efectos secundarios en el equilibrio nutritivo o por efecto directo en el metabolismo.  Niños con infecciones severas con T. trichiura tienen los síntomas y signos asociados con colitis crónica; algunos sufren supresiones de la talla, con velocidades de recuperación de altura similares a las de niños con enfermedad celíaca colocados en una dieta sin gluten o la de enanos hipofisarios que reciben hormona del crecimiento (37). También se cree que la inflamación intestinal es un mecanismo importante que contribuye a un déficit del crecimiento en niños infectados por ancilostomídeos, donde la mucosa intestinal presenta malabsorción de grasas y D(-)xilosa (36).

Competición por la absorción de vitaminas y micronutrientes: Diphyllobothrium latum, compite por la absorción de la vitamina B12 produciendo anemia perniciosa (36). Se ha demostrado que ciertas filiarias (Onchocerca volvulus, Onchocerca. gibsoni), aunque no son parásitos intestinales, han desarrollado sistemas especiales de receptores de retinoides para acceder a la vitamina A de su anfitrión (38).

Mecanismos de los cromistas y protozoarios: la pérdida de líquidos y electrolitos durante episodios de diarrea secretora producida por G. intestinalis y Cryptosporidium spp., conduce a pérdidas significativas de magnesio, hierro, cobre y zinc (36). G. intestinalis consume con rapidez los ácidos y sales biliares y fragmenta su conjugación; se favorece la malabsorción intestinal al impedir la formación de micelas; esto disminuye de manera secundaria la eficiencia de la lipasa pancreática (39). Así mismo, se promueve el desarrollo de bacterias, deprime en forma directa la actividad de la lipasa pancreática e inhibe la tripsina. Se aumenta la prostaglandina E2 producida por monocitos y ésta acelera la motilidad intestinal y disminuye el tiempo de absorción de los alimentos. El parásito disminuye la producción de disacaridasas por las microvellosidades y causa alteración de la digestión de la lactosa (36,39). Los trofozoítos tienden a adherirse sobre la pared intestinal, que causa aplanamiento de las vellosidades intestinales que impide la absorción; también afecta las glándulas que producen sacarasa y lactasa, lo que complica el cuadro de malabsorción (39).

Anemia por helmintos: se incluyen 2 artículos (36,40) (Tabla 2). Es conocido que las infecciones severas y crónicas por ancilostomídeos se acompañan de anemia grave por expoliación de sangre; cada verme es capaz de consumir de 0,3 a 0,4 µl de sangre por día (40); aunque el parásito tiene predilección por el duodeno, se ha reportado casos con afección del intestino delgado y grueso, siendo estos casos más comunes en adultos (40). Con relación a T. trichiura, la introducción de su esófago hasta la mucosa y submucosa del intestino grueso origina pérdida de sangre; esta ha sido cuantificada ser entre 1 a 9 ml/día en niños con infecciones severas (36).

Tabla 2. Anemia por helmintos

Referencia

Autores

Año

País

Título

Diseño

36

Solomons

1993(*)

Estados Unidos de América

Pathways to the impairment of human nutritional status by gastrointestinal pathogens

Revisión

40

Arteaga y col.

2020

Cuba

Anemia severa en adulto joven con infección por uncinarias

Caso Clínico

(*) Aunque es una publicación que está fuera del periodo de revisión, es la mejor publicación que explica los mecanismos patógenos de los parásitos intestinales

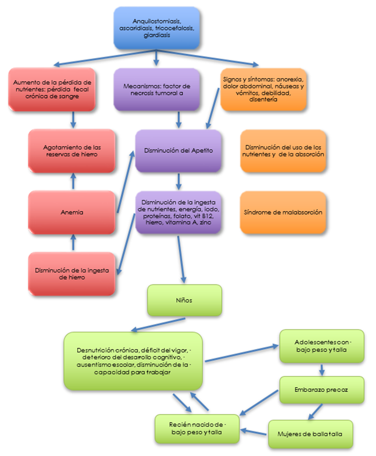
Los mecanismos patogénicos mencionados son resumidos, así como sus consecuencias, en la Figura 2.


Figura 2. Mecanismos por los cuales los parásitos causan desnutrición y retardan el crecimiento. Adaptado de Stephenson, Latham, Ottensen. 2000 (37).

 

Desnutrición por helmintos: se incluyen 4 estudios (5,6,11,16) (Tabla 3). Se establece relación, estadísticamente significativa, entre la presencia de geohelmintos en tubo digestivo (A. lumbricoides, T. trichiura S. stercoralis y ancilostomídeos) y el bajo peso para la edad (desnutrición crónica) (5) y baja talla para la edad, afectando, principalmente, a escolares y adolescentes (6,11,16).

Tabla 3. Desnutrición por helmintos

Referencia

Autores

Año

País

Título

Diseño

5

Sackey y col.

2003

Ecuador

Predictors and nutritional consequences of intestinal parasitic infections in rural Ecuadorian children

Descriptivo, transversal

6

Quihui-Cota y col.

2004

Estados Unidos Mexicanos

Prevalence and intensity of intestinal parasitic infections in relation to nutritional status in Mexican schoolchildren

Descriptivo, transversal

11

Assandri y col.

2018

Uruguay

Anemia, estado nutricional y parasitosis intestinales en niños pertenecientes a hogares vulnerables de Uruguay

Descriptivo, transversal

16

Ordoñez y col.

2002

Colombia

Desnutrición y su relación con parasitismo intestinal en niños de una población de la Amazonia colombiana

Descriptivo, transversal

Desnutrición por Cromistas/Protozoarios: se incluyen 7 trabajos (5,6,14,16,41-43) (Tabla 4). Predominan en la edad preescolar, G. intestinalis (lamblia, duodenalis) y Cryptosporidium spp., que mostraron relación estadística con bajo peso para edad y baja talla para la edad, en especial en niños con diarrea persistente de la amazonia brasileña.

Tabla 4. Desnutrición por cromistas/protozoarios

Referencia

Autores

Año

País

Título

Diseño

5

Sackey y col.

2003

Ecuador

Predictors and nutritional consequences of intestinal parasitic infections in rural Ecuadorian children

Descriptivo, transversal

6

Quihui-Cota y col.

2004

Estados Unidos Mexicanos

Prevalence and intensity of intestinal parasitic infections in relation to nutritional status in Mexican schoolchildren

Descriptivo, transversal

14

Muniz, Oliveira

2002

Brasil

Relationship between protein-energy malnutrition, vitamin A, and parasitosis in children living in Brasilia

Descriptivo, transversal

16

Ordoñez y col.

2002

Colombia

Desnutrición y su relación con parasitismo intestinal en niños de una población de la Amazonia colombiana

Descriptivo, transversal

41

Carvalho-Costa y col.

2007

Brasil

Giardia lamblia and other intestinal parasitic infections and their relationships with nutritional status in children in Brazilian amazon

Descriptivo, transversal

42

Lima y col.

2000

Brasil

Persistent diarrhea signals a critical period of increased diarrhea burdens and nutritional shortfalls: a prospective cohort study among children northeastern Brazil

Cohorte, prospectivo

43

Cesani y col.

2007

Argentina

Estado nutricional y parasitosis intestinales en niños residentes en zonas urbana, periurbana y rural del partido de Brandsen (Buenos Aires, Argentina)

Descriptivo, transversal

No se demostró relación entre parasitosis intestinal y desnutrición: se incluyen 9 estudios (4,9,13,17,44-48). (Tabla 5). Se identificaron parásitos intestinales, anemia y déficit nutricional en la población estudiada pero no se demostró, estadísticamente, relación entre parasitismo, anemia y alteraciones del peso y la talla. Se demostró relación entre condiciones socioeconómicas (pobreza) y la desnutrición (9,17).

Tabla 5. No se demostró relación entre parasitosis intestinal y desnutrición

Referencia

Autores

Año

País

Título

Diseño

4

Pedraza

2015

Colombia

Parasitosis intestinal relacionada con el estado nutricional de los niños de 2 a 5 años en hogares comunitarios del Instituto Colombiano de Bienestar Familiar (ICBF) de la ciudad de Cartagena de Indias

Descriptivo, transversal

9

Berto y col.

2013

Perú

Nivel de pobreza y estado nutricional asociados a parasitosis intestinal en estudiantes, Huanaco, Perú, 2010

Descriptivo, transversal

13

Acuña, Álvarez

2012

Uruguay

Parasitosis intestinal y estado nutricional en una escuela de Montevideo

Descriptivo, transversal

17

Borjas y col.

2009

Perú

Enteroparasitismo en niños y su relación con la pobreza y estado nutricional

Descriptivo, transversal

44

Calderón y col.

2019

Perú

Enteroparasitosis y anemia sobre el estado nutricional antropométrico en niños escolar y pre escolar

Descriptivo, transversal

45

Botero y col.

2009

Colombia

Giardia intestinalis and nutritional status in children participating in the complementary nutrition program, Antioquia, Colombia, May to October 2006

Descriptivo, transversal

46

Valle y col.

2019

Honduras

Estado nutricional, anemia y parasitosis intestinal en los niños y adolescentes del Hogar del Amor y Esperanza, Tegucigalpa, año 2017

Descriptivo, transversal

47

Díaz y col.

2018

Paraguay

Estado nutricional-hematológico y parasitosis intestinal de niños escolares de 5 a 12 años de cuatro localidades rurales de Paraguay

Descriptivo, Transversal

48

Cardona-Arias

2018

Estados Unidos de América

Determinantes sociales del parasitismo intestinal, la desnutrición y la anemia: revisión sistemática

Revisión Sistemática

Conclusiones

Aunque hay evidencia que las parasitosis intestinales por helmintos afectan el estado nutricional de los escolares y adolescentes, hace falta estudios de cohorte en donde se registre el progreso de los niños antes y después de recibir tratamiento antihelmíntico, eliminando el déficit socioeconómico en estas poblaciones que tiene como consecuencia una nutrición deficiente en calidad y cantidad y ensombrece la variable parasitosis en los niños desnutridos de América Latina. Si se ha demostrado que las infecciones severas por ancilostomídeos producen anemia, con predilección de las áreas rurales de América, con un predominio en los adultos. Con relación a los protozoos, Giardia intestinalis (lamblia, duodenalis), que afecta niños en todas las latitudes del globo terráqueo, se ha demostrado que las infecciones severas y crónicas con este parásito producen malabsorción intestinal con el consiguiente deterioro en el estado nutricional de los niños, especialmente, los de edad preescolar.

Conflicto de Relaciones y Actividades

Los autores declaran que la investigación se realizó en ausencia de relaciones comerciales o financieras que pudieran interpretarse como un posible conflicto de relaciones y actividades.

Financiamiento

Esta investigación no recibió financiamiento de fondos públicos o privados, la misma fue autofinanciada por los autores.

Referencias Bibliográficas

1.     Castro Jalca JE, Mera Villamar L, Schettini Álava M. Epidemiología de las enteroparasitosis en escolares de Manabí, Ecuador. Kasmera [Internet]. 2020;48(1):e48130933. Disponible en: https://produccioncientificaluz.org/index.php/kasmera/article/view/30933 DOI: 10.5281/zenodo.3872171

2.     Giraldo Forero JC, Rodríguez Fonseca LC, Pinzón Triana LM, Vega Díaz V. Prevalencia y variables asociadas a la transmisión de Enterobius vermicularis en niños en edad preescolar y escolar en dos municipios de Cundinamarca, Colombia. Rev Med [Internet]. 2020;27(1):17-27. Disponible en: https://revistas.unimilitar.edu.co/index.php/rmed/article/view/3916 DOI: 10.18359/rmed.3916

3.     Pedraza B, Suarez H, De-la-Hoz I, Fragoso P. Prevalencia de parásitos intestinales en niños de 2-5 años en hogares comunitarios de Cartagena de Indias, Colombia. Rev Chil Nutr [Internet]. 2019;46(3):239-44. Disponible en: https://www.scielo.cl/scielo.php?script=sci_arttext&pid=S0717-75182019000300239&lng=en&nrm=iso&tlng=en DOI: 10.4067/S0717-75182019000300239

4.     Pedraza Claros B. Parasitosis intestinal relacionada con el estado nutricional de los niños de 2 a 5 años en hogares comunitarios del Instituto Colombiano de Bienestar Familiar (ICBF) de la ciudad de Cartagena de Indias [Internet]. [Maestría en Ciencia y Tecnología de Alimentos]. Medellín-Antioquia. Colombia: Universidad Nacional de Colombia - Sede Medellín. Facultad Ciencias Agrarias. Departamento de Ingeniería Agrícola y Alimentos. Maestría en Ciencia y Tecnología de Alimentos; 2015. Disponible en: https://repositorio.unal.edu.co/handle/unal/55675

5.     Sackey M, Weigel MM, Armijos RX. Predictors and Nutritional Consequences of Intestinal Parasitic Infections in Rural Ecuadorian Children. J Trop Pediatr [Internet]. 2003;49(1):17-23. Disponible en: https://doi.org/10.1093/tropej/49.1.17 DOI: 10.1093/tropej/49.1.17 PMID 12630715

6.     Quihui-Cota L, Valencia ME, Crompton DWT, Phillips S, Hagan P, Diaz-Camacho SP, et al. Prevalence and intensity of intestinal parasitic infections in relation to nutritional status in Mexican schoolchildren. Trans R Soc Trop Med Hyg [Internet]. 2004;98(11):653-9. Disponible en: https://doi.org/10.1016/j.trstmh.2003.12.017 DOI: 10.1016/j.trstmh.2003.12.017 PMID 15363645

7.     Bechir M, Schelling E, Hamit MA, Tanner M, Zinsstag J. Parasitic Infections, Anemia and Malnutrition Among Rural Settled and Mobile Pastoralist Mothers and Their Children in Chad. Ecohealth [Internet]. 2012;9(2):122-31. Disponible en: https://doi.org/10.1007/s10393-011-0727-5 DOI: 10.1007/s10393-011-0727-5 PMID 22160444 PMCID PMC3415615

8.     Solano L, Acuña I, Barón M, Morón de Salim A, Sánchez A. Asociación entre pobreza e infestación parasitaria intestinal en preescolares, escolares y adolescentes del sur de valencia estado Carabobo-Venezuela. Kasmera [Internet]. 2008;36(2):137-47. Disponible en: https://produccioncientificaluz.org/index.php/kasmera/article/view/4831

9.     Berto Moreano CG, Cahuana Aparco J, Cárdenas Gallegos JK, Botiquín Ortiz NR, Balbín Navarro CA, Tejada Llacsa PJ, et al. Nivel de pobreza y estado nutricional asociados a parasitosis intestinal en estudiantes, Huánuco, Perú, 2010. An la Fac Med [Internet]. 2013;74(4):301-5. Disponible en: https://revistasinvestigacion.unmsm.edu.pe/index.php/anales/article/view/2702 DOI: 10.15381/anales.v74i4.2702

10.   León Correa FJ. Pobreza, vulnerabilidad y calidad de vida en América Latina: Retos para la bioética. Acta Bioeth [Internet]. 2011;17(1):19-29. Disponible en: https://actabioethica.uchile.cl/index.php/AB/article/view/15671 DOI: 10.4067/s1726-569x2011000100003

11.   Assandri E, Skapino E. Anemia, estado nutricional y parasitosis intestinales en niños pertenecientes a hogares vulnerables de Montevideo. Arch Pediatr Urug [Internet]. 2018;89(2):86-98. Disponible en: https://www.sup.org.uy/archivos-de-pediatria/adp89-2/web/pdf/adp.2018.89.2.a03.pdf DOI: 10.31134/ap.89.2.3

12.   Ojja S, Kisaka S, Ediau M, Tuhebwe D, Kisakye AN, Halage AA, et al. Prevalence, intensity and factors associated with soil-transmitted helminths infections among preschool-age children in Hoima district, rural western Uganda. BMC Infect Dis [Internet]. 2018;18(1):408. Disponible en: https://doi.org/10.1186/s12879-018-3289-0 DOI: 10.1186/s12879-018-3289-0 PMID 30119650 PMCID PMC6098587

13.   Acuña AM, Álvarez R. Parasitosis intestinales y estado nutricional en una escuela de Montevideo [Internet]. Espacio Interdisciplinario. Universidad de la República Uruguay. Montevideo. Uruguay: Mastergraf S.R.L.; 2013. 152 p. Disponible en: http://www.ei.udelar.edu.uy/renderResource/index/resourceId/31831/siteId/12

14.   Muniz-Junqueira MI, Queiroz EFO. Relationship between protein-energy malnutrition, vitamin A, and parasitoses in children living in Brasília. Rev Soc Bras Med Trop [Internet]. 2002;35(2):133-41. Disponible en: http://www.scielo.br/scielo.php?script=sci_arttext&pid=S0037-86822002000200002&lng=en&tlng=en DOI: 10.1590/s0037-86822002000200002 PMID 12011921

15.   Garbaand CMG, Mbofung CMF. Relationship between malnutrition and parasitic infection among school children in the adamawa region of cameroon. Pakistan J Nutr [Internet]. 2010;9(11):1094-9. Disponible en: https://scialert.net/abstract/?doi=pjn.2010.1094.1099 DOI: 10.3923/pjn.2010.1094.1099

16.   Ordóñez LE, Angulo ES. Desnutrición y su relación con parasitismo intestinal en niños de una población de la Amazonia colombiana. Biomédica [Internet]. 2002;22(4):486-98. Disponible en: https://revistabiomedica.org/index.php/biomedica/article/view/1175 DOI: 10.7705/biomedica.v22i4.1175

17.   Mendoza PB. Enteroparasitismo en niños y su relación con la pobreza y estado nutricional. CIMEL Cienc e Investig Médica Estud Latinoam [Internet]. 2009;14(1):49-54. Disponible en: https://www.cimel.felsocem.net/index.php/CIMEL/article/view/55

18.   Palma A. Malnutrición en niños y niñas en América Latina y el Caribe | Enfoques | Comisión Económica para América Latina y el Caribe [Internet]. 2018. Disponible en: https://www.cepal.org/es/enfoques/malnutricion-ninos-ninas-america-latina-caribe

19.   Millward DJ. Nutrition, infection and stunting: the roles of deficiencies of individual nutrients and foods, and of inflammation, as determinants of reduced linear growth of children. Nutr Res Rev [Internet]. 2017;30(1):50-72. Disponible en: https://www.cambridge.org/core/article/nutrition-infection-and-stunting-the-roles-of-deficiencies-of-individual-nutrients-and-foods-and-of-inflammation-as-determinants-of-reduced-linear-growth-of-children/195A1401085226A8201FEA0EB05BFB02 DOI: 10.1017/S0954422416000238 PMID 28112064

20.   Márquez-González H, García-Sámano VM, De M, Caltenco-Serrano L, Aideé García-Villegas E, Márquez-Flores H, et al. Clasificación y evaluación de la desnutrición en el paciente pediátrico. El Resid [Internet]. 2012;7(2):59-69. Disponible en: https://www.medigraphic.com/cgi-bin/new/resumen.cgi?IDARTICULO=37426

21.   França TGD, Ishikawa LLW, Zorzella-Pezavento SFG, Chiuso-Minicucci F, Da Cunha MLRSM, Sartori A. Impact of malnutrition on immunity and infection [Internet]. Journal of Venomous Animals and Toxins Including Tropical Diseases. 2009;15(3):374-90. Disponible en: http://www.scielo.br/j/jvatitd/a/QF8cJsh7MjgRNx9qd8Svqyp/?lang=en DOI: 10.1590/S1678-91992009000300003

22.   Katona P, Katona-Apte J. The Interaction between Nutrition and Infection. Clin Infect Dis [Internet]. 2008;46(10):1582-8. Disponible en: https://doi.org/10.1086/587658 DOI: 10.1086/587658 PMID 18419494

23.   Hughes S, Kelly P. Interactions of malnutrition and immune impairment, with specific reference to immunity against parasites. Parasite Immunol [Internet]. 2006;28(11):577-88. Disponible en: https://doi.org/10.1111/j.1365-3024.2006.00897.x DOI: 10.1111/j.1365-3024.2006.00897.x PMID 17042929 PMCID PMC1636690

24.   Rodríguez L, Cervantes E, Ortiz R. Malnutrition and Gastrointestinal and Respiratory Infections in Children: A Public Health Problem. Int J Environ Res Public Health [Internet]. 2011;8(4):1174-205. Disponible en: https://www.mdpi.com/1660-4601/8/4/1174 DOI: 10.3390/ijerph8041174 PMID 21695035 PMCID PMC3118884

25.   Hellman V, Arbo A. Prevalencia de Enteroparásitos en Niños de una Comunidad Ache de Alto Paraná. Rev del Inst Med Trop [Internet]. 2016;11(1):3-9. Disponible en: http://scielo.iics.una.py/scielo.php?script=sci_arttext&pid=S1996-36962016000100003&lng=es&nrm=iso&tlng=es DOI 10.18004/imt/20161113-9

26.   Lucero-Garzón TA, Álvarez-Motta LA, Chicue-Lopez JF, López-Zapata D, Mendoza-Bergaño CA. Parasitosis Intestinal y Factores de Riesgo en niños de los Asentamientos Subnormales, Florencia-Caquetá, Colombia. Rev Fac Nac Salud Pública [Internet]. 2015;33(2):171-80. Disponible en: https://revistas.udea.edu.co/index.php/fnsp/article/view/19173 DOI: 10.17533/udea.rfnsp.v33n2a04

27.   Devera R, Cordero A, Uzcategui Y, Blanco Y, Amaya I, Requena I, et al. Blastocistosis en niños y adolescentes de una comunidad indígena del estado Bolívar, Venezuela. Saber [Internet]. 2016;28(1):73-82. Disponible en: http://ve.scielo.org/scielo.php?script=sci_arttext&pid=S1315-01622016000100007

28.   Acurero-Yamarte E, Suarez OD, Rivero-Rodríguez Z, Mora ÁB, La Corte MC, Terán R, et al. Enteroparásitos en niños de una comunidad indígena del municipio Machiques de Perijá, estado Zulia Venezuela. Kasmera [Internet]. 2016;44(1):26-34. Disponible en: https://produccioncientificaluz.org/index.php/kasmera/article/view/21298

29.   Mata M, Parra A, Sánchez K, Alviarez Y, Pérez-Ybarra L. Relación clínico-epidemiológica de giardiasis en niños de 0-12 años que asisten a núcleos de atención primaria. Municipio Francisco Linares Alcántara, estado Aragua, Venezuela. Comunidad y Salud [Internet]. 2016;14(1):3-9. Disponible en: http://ve.scielo.org/scielo.php?script=sci_arttext&pid=S1690-32932016000100002&lng=es

30.   Malca T, Alvitres V. Factores de riesgo asociados a la parasitosis intestinal en niños de una comunidad rural, Chiclayo - Perú. Aporte Santiaguino [Internet]. 2013;6(1):108-20. Disponible en: http://revistas.unasam.edu.pe/index.php/Aporte_Santiaguino/article/view/523 DOI: 10.32911/as.2013.v6.n1.523

31.   Quispe Juli CU, Chiara Coila YS, Moreno Loaiza O. Elevada prevalencia de Blastocystis spp. en niños de una escuela periurbana. An la Fac Med [Internet]. 2016;77(4):393-6. Disponible en: https://revistasinvestigacion.unmsm.edu.pe/index.php/anales/article/view/12656 DOI: 10.15381/anales.v77i4.12656

32.   Cook DM, Swanson RC, Eggett DL, Booth GM. A retrospective analysis of prevalence of gastrointestinal parasites among school children in the Palajunoj Valley of Guatemala. J Health Popul Nutr [Internet]. 2009;27(1):31-40. Disponible en: https://www.banglajol.info/index.php/JHPN/article/view/3321 DOI: 10.3329/jhpn.v27i1.3321 PMID 19248646 PMCID: PMC2761809

33.   Ortiz Vázquez D, Figueroa Sarmiento L, Hernández Roca CV, Elizabeth Veloz V, Jimbo Jimbo ME. Conocimientos y hábitos higiénicos sobre parasitosis intestinal en niños. Comunidad “Pepita de Oro”. Ecuador. 2015-2016. Rev Médica Electrónica [Internet]. 2018;40(2):249-57. Disponible en: http://scielo.sld.cu/scielo.php?script=sci_arttext&pid=S1684-18242018000200002

34.   Durán-Pincay Y, Rivero-Rodríguez Z, Bracho-Mora A. Prevalencia de parasitosis intestinales en niños del Cantón Paján, Ecuador. Kasmera [Internet]. 2019;47(1):44-9. Disponible en: https://produccioncientificaluz.org/index.php/kasmera/article/view/24676

35.   Castro Jalca JE, Mera Villamar L, Schettini Álava M. Epidemiología de las enteroparasitosis en escolares de Manabí, Ecuador. Kasmera [Internet]. 2020;48(1):e48130933. Disponible en: https://produccioncientificaluz.org/index.php/kasmera/article/view/30933 DOI: 10.5281/zenodo.3872171

36.   Solomons NW. Pathways to the impairment of human nutritional status by gastrointestinal pathogens. Parasitology [Internet]. 1993;107(S1):S19-35. Disponible en: https://www.cambridge.org/core/article/pathways-to-the-impairment-of-human-nutritional-status-by-gastrointestinal-pathogens/5B20A8E5F7E857E5EC1DAF82FDA73431 DOI: 10.1017/S003118200007548X PMID 8115184

37.   Stephenson LS, Latham MC, Ottesen EA. Malnutrition and parasitic helminth infections. Parasitology [Internet]. 2000;121(S1):S23-38. Disponible en: https://www.cambridge.org/core/article/malnutrition-and-parasitic-helminth-infections/7B648AE4E9EBC6C006AC39272FFA7BE7 DOI: 10.1017/S0031182000006491 PMID 11386688

38.   Solomons NW. Malnutrition and infection: an update. Br J Nutr [Internet]. 2007;98(S1):S5-10. Disponible en: https://www.cambridge.org/core/article/malnutrition-and-infection-an-update/D3BB697C78F2BB775AC418FCA1E3CC1F DOI: 10.1017/S0007114507832879 PMID 17922960

39.   Rivera M, De la Parte M, Hurtado P, Magaldi L, Collazo M. Giardiasis Intestinal. Mini-Revisión. Invest Clin [Internet]. 2009;43(2):119-28. Disponible en: https://www.produccioncientificaluz.org/index.php/investigacion/article/view/28481 PMID 12108026

40.   Arteaga-Livias K, Dámaso-Mata B, Rojas-García A, Rojas-Inga I, Panduro-Correa V, Rodríguez-Bravo P. Anemia severa en adulto joven con infección por uncinarias. Rev Cubana Med Trop [Internet]. 2020;72(1):e450. Disponible en: http://scielo.sld.cu/scielo.php?script=sci_arttext&pid=S0375-07602020000100010

41.   Carvalho-Costa FA, Gonçalves AQ, Lassance SL, Da Silva Neto LM, Salmazo CAA, Bóia MN. Giardia lamblia and other intestinal parasitic infections and their relationships with nutritional status in children in Brazilian Amazon. Rev Inst Med Trop Sao Paulo [Internet]. 2007;49(3):147-53. Disponible en: http://www.scielo.br/j/rimtsp/a/dCtFGHSdyp75zM7s6sCxsSB/?lang=en DOI: 10.1590/s0036-46652007000300003 PMID 17625691

42.   Lima AAM, Moore SR, Barboza Jr MS, Soares AM, Schleupner MA, Newman RD, et al. Persistent Diarrhea Signals a Critical Period of Increased Diarrhea Burdens and Nutritional Shortfalls: A Prospective Cohort Study among Children in Northeastern Brazil. J Infect Dis [Internet]. 2000;181(5):1643-51. Disponible en: https://doi.org/10.1086/315423 DOI: 10.1086/315423 PMID 10823764

43.   Cesani MF, Zonta ML, Castro L, Torres MF, Forte LM, Orden AB, et al. Estado nutricional y parasitosis intestinales en niños residentes en zonas urbana, periurbana y rural del partido de Brandsen (Bueno Aires, Argentina). Rev Argentina Antropol Biológica [Internet]. 2007;9(2):105-21. Disponible en: https://revistas.unlp.edu.ar/raab/article/view/384

44.   Calderón Mundaca WL, Rodríguez Vega JL, Zamora Romero P. Enteroparasitosis y anemia sobre el estado nutricional antropométrico en niños escolar y pre escolar. UCV Hacer [Internet]. 2019;8(2):37-42. Disponible en: https://revistas.ucv.edu.pe/index.php/ucv-hacer/article/view/541 DOI: 10.18050/revucvhacer.v8i2.541

45.   Botero-Garcés JH, García-Montoya GM, Grisales-Patiño D, Aguirre-Acevedo DC, Álvarez-Uribe MC. Giardia intestinalis and nutritional status in children participating in the complementary nutrition program, Antioquia, Colombia, May to October 2006. Rev Inst Med Trop Sao Paulo [Internet]. 2009;51(3):155-62. Disponible en: http://www.scielo.br/j/rimtsp/a/bMvtmV7VKRW45Q4rbqMcy4B/?lang=en DOI: 10.1590/S0036-46652009000300006 PMID 19551290

46.   Valle Suárez R, Milla García K, Chinchilla Ticas D, Molina Flores V. Estado nutricional, anemia y parasitosis intestinal en los niños y adolescentes del Hogar de Amor y Esperanza, Tegucigalpa, año 2017. Rev Cienc y Tecnol [Internet]. 2019;(24):64-77. Disponible en: https://www.lamjol.info/index.php/RCT/article/view/7877 DOI: 10.5377/rct.v0i24.7877

47.   Díaz V, Funes P, Echagüe G, Sosa L, Ruiz I, Zenteno J, et al. Estado nutricional-hematológico y parasitosis intestinal de niños escolares de 5 a 12 años de cuatro localidades rurales de Paraguay. Memorias del Inst Investig en Ciencias la Salud [Internet]. 2018;16(1):26-32. Disponible en: http://archivo.bc.una.py/index.php/RIIC/article/view/1328 DOI: 10.18004/mem.iics/1812-9528/2018.016(01)26-032

48.  Cardona-Arias JA. Social determinants of intestinal parasitism, malnutrition, and anemia: Systematic review. Rev Panam Salud Publica [Internet]. 2017;41:1-9. Disponible en: https://iris.paho.org/handle/10665.2/34366?locale-attribute=es DOI: 10.26633/RPSP.2017.143 PMID 29466524 PMCID PMC6645169

Contribución de los Autores

MAWE: conceptualización, validación, análisis formal, investigación, redacción-preparación del borrador original, redacción-revisión y edición. MZAM, CQKV y ZRCM: metodología, investigación, validación, análisis formal.

©2022. Los Autores. Kasmera. Publicación del Departamento de Enfermedades Infecciosas y Tropicales de la Facultad de Medicina. Universidad del Zulia. Maracaibo-Venezuela. Este es un artículo de acceso abierto distribuido bajo los términos de la licencia Creative Commons atribución no comercial (https://creativecommons.org/licenses/by-nc-sa/4.0/) que permite el uso no comercial, distribución y reproducción sin restricciones en cualquier medio, siempre y cuando la obra original sea debidamente citada.