Universidad del Zulia (LUZ)
Revista Venezolana de Gerencia (RVG)
Año 31 No. Especial 15, 2026, e31e157
Enero-Junio
ISSN 1315-9984 / e-ISSN 2477-9423
Como citar: Bravo, A. O., y Sánchez, J. E. (2026). Factores que influyen en la aceptación y uso de la inteligencia artificial en instituciones universitarias. Revista Venezolana De Gerencia, 31(Especial 15), e31e157. https://doi.org/10.52080/rvgluz.31.e15.7
Factores que influyen en la aceptación y uso de la inteligencia artificial en instituciones universitarias
Bravo Martinez, Aldo Orlando*
Sánchez Gómez, Jimmy Elías**
Resumen
El presente estudio analiza los factores que influyen en la aceptación y uso de la inteligencia artificial para la investigación en estudiantes de posgrado, mediante el empleo de la Teoría Unificada de Aceptación y Uso de la Tecnología. Se aplicó un diseño cuantitativo transversal utilizando la metodología PLS-SEM sobre una población de 275 estudiantes de programas de maestría y doctorado, en un caso específico de estudio desarrollado en una universidad privada de Lima, Perú. Los resultados evidencian que la expectativa de rendimiento y la innovación personal son los principales predictores de la intención conductual para adoptar inteligencia artificial en tareas investigativas, explicando el 69% de la varianza, y que la intención conductual se relaciona significativamente con el uso actual de la inteligencia artificial, mientras que la expectativa de esfuerzo no resultó significativa. Se concluye que la adopción de la inteligencia artificial está motivada por la percepción de su valor para la investigación y por la predisposición personal hacia la innovación, y que las condiciones técnicas o institucionales desempeñan un rol secundario.
Palabras clave: inteligencia artificial; aceptación tecnológica; teoría unificada de aceptación y uso de la tecnología; educación de posgrado; modelos PLS-SEM
Recibido: 30.07.25 Aceptado: 11.11.25
* Doctor en Administración de Negocios Globales, Magister en Administración. Magister en Ingeniería Eléctrica. Docente de la carrera de Administración de Empresas, Universidad Antonio Ruiz de Montoya (UARM), Perú.Email: aldo.bravo@uarm.pe. ORCID: https://orcid.org/0000-0003-1487-8482
** Doctor en Administración de Negocios Globales, Docente de la carrera de International Bussines, Universidad San Ignacio de Loyola (USIL), Perú. Email: jimmy.sanchez@usil.pe ORCID: https://orcid.org/0000-0002-0425-6404
Factors that influence the acceptance and use of artificial intelligence in university institutions
Abstract
This study analyzes the factors that influence the acceptance and use of artificial intelligence for research among graduate students, using the extended Unified Theory of Acceptance and Use of Technology theoretical model. A quantitative cross-sectional design was applied using PLS-SEM on a population of 275 master’s and doctoral students at a university in Lima, Peru. The results show that performance expectancy and personal innovation are the main predictors of behavioral intention to adopt AI in research tasks, explaining 69% of the variance, and that behavioral intention is significantly related to current AI use, while effort expectancy was not significant. It is concluded that the adoption of AI is motivated by the perception of its value for research and by personal predisposition toward innovation, and that technical or institutional conditions play a secondary role.
Keywords: artificial intelligence; technology acceptance; unified theory of acceptance and use of technology; postgraduate education; PLS-SEM models.
1. Introducción
La inteligencia artificial (IA) está transformando aceleradamente diversos sectores y la educación superior no es la excepción. Su presencia en universidades y centros de educación superior genera oportunidades para la optimización de procesos académicos, pero también plantea desafíos formativos, metodológicos y éticos (Bernilla, 2024; Mohsin et al., 2024; Obenza et al., 2024). En el ámbito de la investigación científica actúa como facilitador, ampliando las capacidades para procesar grandes volúmenes de datos, automatizar tareas y optimizar la productividad (K. P. Gupta, 2024; Rodríguez & Sánchez, 2025). Por ello, comprender los factores que influyen en la adopción de la IA en investigación por parte de los estudiantes de posgrado resulta esencial para fortalecer sus competencias en investigación y prepararlos frente a nuevos escenarios del conocimiento (Mohsin et al., 2024).
La aceptación tecnológica en entornos educativos se ha estudiado mediante diversos enfoques teóricos, entre los cuales la Teoría Unificada de Aceptación y Uso de la Tecnología (UTAUT) de Venkatesh et al. (2003) es uno de los más robustos y ampliamente aplicados (Acosta-Enriquez et al., 2024; Attuquayefio & Addo, 2014; K. P. Gupta, 2024; Sharma & Singh, 2024).
UTAUT es tanto un modelo como una teoría. Es una teoría porque explica el “porqué” de la aceptación tecnológica mediante constructos y relaciones causales, y un modelo porque se operacionaliza a través de un esquema empírico que permite medir y analizar las relaciones entre los constructos a través de métodos estadísticos.
El modelo integra cuatro constructos fundamentales que influyen en la intención conductual (IC) y en el uso actual (UA) de una tecnología: expectativa de rendimiento (ER), expectativa de esfuerzo (EE), influencia social (IS) y condiciones facilitadoras (CF) (Abbad, 2021; Venkatesh et al., 2003; Venkatesh, 2022; Yilmaz et al., 2024).
Investigaciones recientes (Acosta-Enriquez et al., 2024; Huang et al., 2025; Lv & Li, 2024; Zacharis & Nikolopoulou, 2022; Zheng et al., 2025) demuestran la utilidad del modelo UTAUT2 para analizar la aceptación tecnológica en entornos universitarios. El modelo UTAUT fue ampliado al UTAUT2 por Venkatesh, Thong y Xu (2012) para adaptarlo al contexto del consumidor, explicando la adopción tecnológica en entornos no organizacionales. Diversos estudios (Gupta, 2024; Gupta & Bostrom, 2019; Mahnoor & Shazia, 2025; Venkatesh et al., 2012) muestran que, en contextos educativos y de aprendizaje digital, la aceptación de la tecnología está influenciada por variables individuales como la autoeficacia informática (AI) y la innovación personal. El presente estudio adiciona al modelo UTAUT los constructos autoeficacia informática (AI) e innovación personal, que provienen de la literatura sobre adopción tecnológica.
Gupta, (2024); Huang et al., (2025); Joseph et al., (2024); Mao et al., (2025); Razak et al., (2025); Saforrudin et al., (2024) sobre aceptación tecnológica, existe una brecha específica respecto a la influencia de los factores UTAUT en la adopción de la IA para la investigación de posgrado. En el contexto peruano, aún no se comprende claramente cómo estos factores afectan la intención de uso (Acosta-Enriquez et al., 2025).
Por ello, este estudio busca analizar los factores que influyen en la aceptación y uso de la inteligencia artificial para la investigación en estudiantes de posgrado, utilizando el modelo UTAUT como marco teórico. Se pretende así aportar evidencia empírica que guíe el diseño de estrategias institucionales para promover la adopción de la IA en la educación superior, fortaleciendo las competencias investigativas y el aprovechamiento de las tecnologías emergentes. (Kumar et al., 2025; Rodríguez & Sánchez, 2025).
2. Modelo UTAUT: Fundamentación Teórica y avances recientes
La adopción de nuevas tecnologías ha sido ampliamente analizada en el ámbito de los sistemas de información (Dwivedi et al., 2019; Venkatesh, 2022). A lo largo del tiempo, se han desarrollado teorías y modelos teóricos con el propósito de explicar los factores que influyen en la intención de uso y la adopción de la tecnología.
Entre estos destacan la Teoría de la Acción Razonada (TRA) y la Teoría del Comportamiento Planificado (TPB), de origen psicológico y sociológico (Ajzen, 1991), así como el Modelo de Aceptación de la Tecnología (TAM), que adecúa los postulados de la TRA a contextos tecnológicos (Chatterjee & Bhattacharjee, 2020; Davis, 1989; Poudel & Bastakoti, 2024). En ese contexto surge la Teoría Unificada de Aceptación y Uso de la Tecnología (UTAUT) propuesta por Venkatesh et al. (2003), que integra y sintetiza los principales factores que determinan el uso y la aceptación de tecnologías, los cuales son identificados en ocho modelos previos, partiendo de constructos teóricos bien definidos.
Esta teoría se operacionaliza mediante un modelo empírico, una representación estructurada que permite la medición y análisis de las relaciones entre los constructos teóricos. En el presente estudio se considera que UTAUT es tanto teoría como modelo, ya que vincula abstracciones teóricas con observables (Merton, 1968), algo común en estudios conductuales aplicados.
La UTAUT, es capaz de explicar hasta un 70 % de la varianza en la intención conductual (Dwivedi et al., 2019; Venkatesh et al., 2003; Venkatesh, 2022) y por su robustez, este modelo constituye el marco teórico central de la presente investigación (Bernilla, 2024; Mohsin et al., 2024; Xu et al., 2025).
UTAUT identifica cuatro constructos principales: expectativa de rendimiento (ER), expectativa de esfuerzo (EE), influencia social (IS) y condiciones facilitadoras (CF) (Venkatesh et al., 2003). La ER se asocia a la percepción de mejora en la eficiencia e impacto académico (K. P. Gupta, 2024; Mahrishi et al., 2024); la EE, al grado de facilidad en el uso de herramientas de IA (Mohsin et al., 2024; Poudel & Bastakoti, 2024); la IS, a la influencia de docentes o pares en la adopción tecnológica (Uludağ et al., 2025); y las CF, a la disponibilidad de infraestructura y soporte institucional (K. P. Gupta, 2024; Poudel & Bastakoti, 2024). El modelo original de Venkatesh (2003) considera que los cuatro constructos influyen en la intención conductual (IC) y el uso actual (UA) de una tecnología. Investigaciones recientes han propuesto extensiones al modelo UTAUT incorporando las variables individuales autoeficacia informática (AI) e innovación personal (IP) (Dwivedi et al., 2019; Gupta, 2024), las cuales están presentes en el marco metodológico del presente trabajo.
Estudios empíricos recientes (2019–2025) han adaptado UTAUT al contexto de la IA generativa, destacando la relevancia de la PE y la PI como predictores de la intención de uso (Gupta, 2024; Rolland et al., 2024; Xu et al., 2025). En Nepal e India, la ER mostró el mayor efecto positivo en la intención de usar IA para investigación (Gupta, 2024; Poudel & Bastakoti, 2024). La EE presenta efectos inconsistentes: su influencia se atenúa cuando la facilidad de uso se percibe como evidente (Rahman et al., 2023; Uludağ et al., 2025; Venkatesh et al., 2003). La IS se confirma como factor relevante en entornos académicos colaborativos (Gupta, 2024; Supianto et al., 2024), mientras que las CF y la AI determinan la adopción efectiva cuando existen recursos y apoyo institucional adecuados (Arowosegbe et al., 2024; Fošner, 2024; Morales, 2025; Rodríguez & Sánchez, 2025).
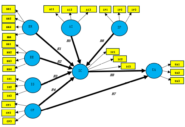
Con base en Gupta (2024), el modelo empleado integra los constructos ER, EE, IS y CF, junto con IC y UA del UTAUT original, e incorpora AI e IP como factores personales, tal como se muestra en el Diagrama 1. A partir de ellos se formulan las hipótesis que orientan la presente investigación sobre la aceptación y uso de la inteligencia artificial en la investigación de posgrado.
Diagrama 1
Modelo UTAUT empleado
Nota: ER= expectativa de rendimiento; EE=expectativa de esfuerzo; IS=influencia social; CF=condiciones facilitadoras; AI=autosuficiencia informática; IP=innovación personal; IC=intención conductual; UA=uso actual
Fuente: Elaboración propia a partir de Gupta (2024).
A partir del modelo empleado en la presente investigación, se plantean las siguientes hipótesis (K. P. Gupta, 2024):
H1: La expectativa de rendimiento (ER) influye positivamente en la intención conductual (IC) de los estudiantes de posgrado para adoptar la IA en investigación.
H2: La expectativa de esfuerzo (EE) influye positivamente en la intención conductual (IC) de los estudiantes de posgrado para adoptar la IA en investigación.
H3: La influencia social (IS) influye positivamente en la intención conductual (IC) de los estudiantes de posgrado para adoptar la IA en investigación.
H4: Las condiciones facilitadoras (CF) influyen positivamente en la intención conductual (IC) de los estudiantes de posgrado para adoptar la IA en investigación.
H5: La autosuficiencia informática (AI) influye positivamente en la intención conductual (IC) de los estudiantes de posgrado para adoptar la IA en investigación.
H6: La innovación personal (IP) influye positivamente en la intención conductual (IC) de los estudiantes de posgrado para adoptar la IA en investigación.
H7: Las condiciones facilitadoras (CF) influyen positivamente en el uso actual (UA) de la IA para la investigación por los estudiantes de posgrado.
H8: La intención conductual (IC) de los estudiantes de posgrado influye positivamente en el uso actual (UA) de la IA para la investigación.
Debe haber un párrafo de cierre de la introducción.
3. Perspectiva metodológica del estudio
Se desarrolló una investigación cuantitativa, transversal y no experimental para determinar factores que influyen en la intención de uso de la IA en la investigación en estudiantes de posgrado, correspondiente a un estudio de caso aplicado en una universidad en Lima, Perú. Se empleó el método PLS-SEM y Smart PLS-4 para predecir la intención de uso de la IA y contrastar las hipótesis planteadas. El modelo de ecuaciones estructurales PLS-SEM permite analizar las relaciones entre constructos buscando maximizar la varianza explicada (Martínez Ávila & Fierro Moreno, 2018).
La población estuvo compuesta por 275 estudiantes activos de programas de doctorado y maestría en una escuela de posgrado de una universidad particular de Lima, Perú, cifra que cumple con los criterios metodológicos recomendados para el análisis mediante el método PLS-SEM (Hair et al., 2013). Según la regla de Hair et al. (2013), el tamaño mínimo requerido debe ser al menos diez veces el número máximo de relaciones que apuntan a un constructo dependiente, condición que se satisface holgadamente (6 relaciones, tamaño mínimo 60).
Asimismo, se evaluó el poder estadístico (Cohen, 2013) considerando un nivel de significancia de α = 0.05 y un tamaño de efecto medio (f² = 0.15) y alto (f² = 0.35). El poder estadístico de la población n = 275 en ambos casos superó el 99%, lo que indica que el estudio cuenta con un poder estadístico adecuado para detectar efectos medianos a grandes, cumpliendo así con los estándares metodológicos recomendados para la investigación basada en modelos PLS-SEM.
La data se recolectó mediante cuestionario adaptado de Gupta (2024) y fue distribuida electrónicamente. La recolección se realizó en junio 2025, con 26 preguntas usando escala Likert del 1 al 5, evaluando expectativa de rendimiento (ER), expectativa de esfuerzo (EE), influencia social (IS), condiciones facilitadoras (CF), autoeficacia informática (AI), innovación personal (IP), intención conductual (IC) y uso actual (UA). La limitación principal es que la población está limitada a alumnos de posgrado de una universidad, impidiendo la generalización.
4. Factores influyentes en la aceptación y uso de la IA para la investigación: Resultados
La población estuvo constituida como se muestra en la tabla 1
Tabla 1
Características demográficas de la población
|
Características Demográficas |
Estudiantes |
Porcentaje |
|
|
GENERO |
|||
|
FEMENINO |
131 |
48% |
|
|
MASCULINO |
144 |
52% |
|
|
EDAD |
|||
|
25-35 AÑOS |
90 |
33% |
|
|
36-45 AÑOS |
97 |
35% |
|
|
AS DE 46 AÑOS |
88 |
32% |
|
|
DOCTORADO |
71 |
26% |
|
|
MAESTRIA |
204 |
74% |
|
Se siguió la secuencia metodológica propuesta por Hair et al. (2013) para lo cual se evalúo primero el modelo de medida y después se evaluó el modelo estructural.
4.1. Evaluación del modelo de medida
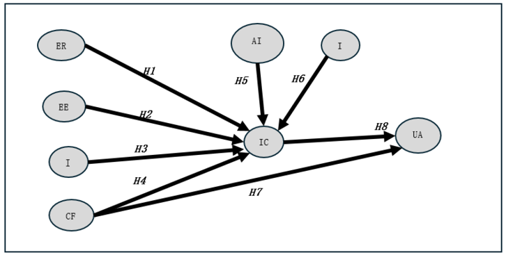
El modelo propuesto, así como las hipótesis planteadas se muestran en el Diagrama 2.
Diagrama 2
Modelo de medida
La evaluación del modelo de medida consideró el análisis de la consistencia interna (alfa de Cronbach y confiabilidad compuesta), la validez convergente (AVE), la validez discriminante (criterio de Fornell-Larcker) y el análisis de cargas factoriales (externas). La tabla 2 muestra los resultados del alfa de Cronbach, confiabilidad compuesta y AVE.
Tabla 2
Alfa de Cronbach, Confiabilidad Compuesta y AVE
|
Constructos |
Alfa de Cronbach |
Confiabilidad compuesta |
AVE |
|
ER |
0.916 |
0.940 |
0.798 |
|
EE |
0.924 |
0.946 |
0.814 |
|
IS |
0.884 |
0.928 |
0.811 |
|
CF |
0.815 |
0.890 |
0.729 |
|
AI |
0.858 |
0.914 |
0.780 |
|
IP |
0.853 |
0.911 |
0.773 |
|
IC |
0.904 |
0.940 |
0.839 |
|
UA |
0.679 |
0.820 |
0.607 |
Todos los constructos muestran unos valores de alfa de Cronbach mayores a 0.7 (Nunnally, 1994), a excepción de AU. En análisis PLS-SEM, considerar solo la confiabilidad del alfa de Cronbach ha reportado debilidades (Afthanorhan, 2014), por lo que es preferible emplear la confiabilidad compuesta, esperándose valores mayores que 0.7 (Hair et al., 2011), condición que cumplen todos los constructos. El AVE (varianza media extraída) muestra para todos los constructos valores mayores a 0.5, lo que indica que los constructos explican más del 50% de la varianza de sus indicadores, con lo cual se asegura su validez.
La validez discriminante, que complementa la validez convergente, se confirma al observarse que la raíz cuadrada del AVE de los constructos es mayor que la varianza compartida entre constructos (Hulland, 1999), tal como se observa en la tabla 3.
Tabla 3
Validez Discriminante (criterio de Fornell-Larcker)
|
Constructos |
UA |
IC |
AI |
EE |
CF |
ER |
IP |
IS |
|
UA |
0.779 |
|||||||
|
IC |
0.732 |
0.916 |
||||||
|
AI |
0.595 |
0.714 |
0.883 |
|||||
|
EE |
0.518 |
0.638 |
0.780 |
0.902 |
||||
|
CF |
0.536 |
0.692 |
0.773 |
0.706 |
0.854 |
|||
|
ER |
0.608 |
0.663 |
0.563 |
0.475 |
0.535 |
0.893 |
||
|
IP |
0.558 |
0.675 |
0.665 |
0.661 |
0.643 |
0.399 |
0.879 |
|
|
IS |
0.465 |
0.503 |
0.506 |
0.416 |
0.480 |
0.461 |
0.366 |
0.901 |
En la tabla 4 se muestran las cargas factoriales asociadas a los constructos y se observa que todas las cargas, a excepción de UA1, son mayores a 0.7 (p < 0.001), asegurándose de que por lo menos el 50% de la varianza del indicador se deba a su constructo, tal como es requerido para los modelos reflexivos (Hair et al., 2012).
Para el caso de UA1, que muestra un valor por debajo de 0.7, se consideró lo sugerido por Hair et al. (2013); se analizó su contribución al constructo, su confiabilidad compuesta y el AVE, decidiéndose su permanencia en el modelo y confirmándose la validez del modelo.
Tabla 4
Cargas factoriales
|
ER |
ER1 |
ER2 |
ER3 |
ER4 |
|
0.891*** |
0.874*** |
0.893*** |
0.914*** |
|
|
EE |
EE1 |
EE2 |
EE3 |
EE4 |
|
0.905*** |
0.897*** |
0.891*** |
0.915*** |
|
|
IS |
IS1 |
IS2 |
IS3 |
|
|
0.885*** |
0.914*** |
0.902*** |
||
|
CF |
CF1 |
CF2 |
CF3 |
|
|
0.825*** |
0.861*** |
0.874*** |
||
|
AI |
AI1 |
AI2 |
AI3 |
|
|
0.817*** |
0.908*** |
0.921*** |
||
|
IP |
IP1 |
IP2 |
IP3 |
|
|
0.885*** |
0.834*** |
0.916*** |
||
|
IC |
IC1 |
IC2 |
IC3 |
|
|
0.898*** |
0.913*** |
0.937*** |
||
|
UA |
UA1 |
UA2 |
UA3 |
|
|
0.667*** |
0.757*** |
0.895*** |
|
|
|
Nota: *** p<0.001 |
||||
4.2. Evaluación del modelo estructural
Se efectuó el análisis de los coeficientes de camino (β), los valores de significancia estadística, el tamaño del efecto y la capacidad predictiva del modelo. La tabla 5 muestra el resultado de la contrastación de las hipótesis.
Tabla 5
Contrastación de hipótesis
|
Hipotesis |
Path |
β- path |
p-valor |
t- valor |
Sig. |
Aceptada |
Dirección |
f2 |
|
H1 |
ER >IC |
0.328 |
0.000 |
6.657 |
*** |
si |
+ |
0.217 |
|
H2 |
EE > IC |
0.025 |
0.709 |
0.373 |
n.s |
no |
|
1 |
|
H3 |
IS > IC |
0.082 |
0.047 |
1.986 |
* |
si |
+ |
0.015 |
|
H4 |
CF > IC |
0.147 |
0.026 |
2.226 |
* |
si |
+ |
0.024 |
|
H5 |
AI > IC |
0.154 |
0.046 |
1.993 |
* |
si |
+ |
0.020 |
|
H6 |
IP > IC |
0.301 |
0.000 |
5.495 |
*** |
si |
+ |
0.141 |
|
H7 |
CF >UA |
0.057 |
0.422 |
0.803 |
n.s |
no |
|
0.004 |
|
H8 |
IC > UA |
0.693 |
0.000 |
12.877 |
*** |
si |
+ |
0.540 |
|
Nota: *** significancia <0.01; ** significancia < 0.1; * significancia < 0.5; n.s. significancia > 0.5 |
||||||||
|
f2 ≥ 0.02 efecto pequeño; f2 ≥ 0.15 efecto mediano; f2 ≥ 0.35 efecto grande (Cohen, 2013) |
||||||||
Las hipótesis H1, H3, H4, H5, H6 y H8 son significativas y son aceptadas teniendo en consideración los valores de t > 1.96 y valores de p < 0.05. Las hipótesis H2 y H7 son rechazadas. El coeficiente de camino o β indica la magnitud y dirección de la relación de los constructos. Los coeficientes β más fuertes son los asociados a las relaciones entre ER>IC (0.328), IP>IC (0.301) e IC>UA con un efecto positivo considerable (0.693).
Las hipótesis H1, H3, H4, H5, H6 y H8 son significativas y son aceptadas teniendo en consideración los valores de t > 1.96 y valores de p < 0.05. Las hipótesis H2 y H7 son rechazadas. El coeficiente de camino β indica la magnitud y dirección de la relación de los constructos. Los coeficientes β más fuertes son los asociados a las relaciones entre ER>IC (0.328), IP>IC (0.301) e IC>UA con un efecto positivo considerable (0.693). En el mismo sentido, el factor f2 indica el tamaño del efecto de un constructo predictor sobre el poder explicativo (R2) de otro constructo en el modelo. Se evidencian efectos medianos para ER>IC e IP>IC y un efecto grande para IC>UA, coincidentes con los coeficientes β más fuertes.
Desde una perspectiva de gestión educativa, los resultados reflejan que la ER y la IP son impulsores clave para la adopción de la IA en la investigación en posgrado. La adopción tecnológica no depende de la infraestructura institucional, sino de la capacidad de la escuela de posgrado de gestionar la motivación, la percepción de utilidad y la cultura de innovación entre estudiantes e investigadores, y también de la integración de la IA en las políticas de desarrollo de la investigación y la productividad científica.
La tabla 6 muestra la capacidad predictiva del modelo.
Tabla 6
Capacidad predictiva del modelo
|
Constructo |
R2 |
|
UA |
0.538 |
|
IC |
0.690 |
El valor de R2 indica que la capacidad explicativa del modelo para la variable IC es 69% y para la variable UA 53.8%, considerados ambos valores explicativos como moderados (Hair et al., 2013).
Finalmente, la tabla 7 muestra el resultado del total de los efectos indirectos entre los constructos del modelo
Tabla 7
Efectos indirectos
|
Constructos |
AI>IC |
EE>IC |
CF>IC |
ER>IC |
IP>IC |
IS>IC |
IC>UA |
Total Efectos Indirectos |
|
AI |
0.154 |
|
|
|
|
|
0.693 |
0.107 |
|
EE |
0.025 |
0.693 |
0.018 |
|||||
|
CF |
0.147 |
0.693 |
0.102 |
|||||
|
ER |
0.328 |
0.693 |
0.227 |
|||||
|
IP |
0.301 |
0.693 |
0.208 |
|||||
|
IS |
|
|
|
|
|
0.082 |
0.693 |
0.057 |
El presente estudio tuvo como objetivo analizar los factores que influyen en la aceptación y uso de la IA para la investigación en estudiantes de posgrado, empleando el modelo UTAUT. Se empleó el análisis PLS-SEM y los resultados evidenciaron la aplicabilidad del modelo para el estudio al explicar un 69% de la varianza en la IC y un 53.8% en el UA. Los valores obtenidos son consistentes y superiores a los informados en estudios previos que aplicaron el modelo UTAUT en entornos educativos (Dwivedi et al., 2019; K. P. Gupta, 2024), confirmando así la robustez del marco teórico.
La aplicación del modelo UTAUT permitirá identificar los factores que impulsan la adopción de la IA en investigación y orientará las decisiones institucionales basadas en evidencia. Su uso facilitará la gestión de la adopción tecnológica y el diseño de estrategias que permitan incrementar la productividad científica mediante el uso eficiente de la IA. El modelo funciona como una herramienta de diagnóstico y predicción que apoya la toma de decisiones para integrar tecnologías emergentes en la gestión académica.
Para el caso de la IC, se encontró que la ER (H1: β = 0.328, p < 0.001) y la PI (H6: β = 0.301, p < 0.001) son predictores principales en la intención de uso de la IA por los estudiantes de posgrado para la investigación. El efecto de la ER se interpreta como que los estudiantes encuentran motivación al percibir que la IA mejorará la eficiencia, productividad y calidad de sus investigaciones, coincidente con investigaciones previas (K. P. Gupta, 2024; Poudel & Bastakoti, 2024). La IP se muestra como un predictor psicológico importante, sugiriendo que la predisposición a usar nuevas tecnologías es un catalizador para la adopción de IA en entornos académicos, coincidiendo con estudios previos (K. P. Gupta, 2024; Uludağ et al., 2025).
La IS (H3: β = 0.082, p < 0.05), las FC (H4: β = 0.147, p < 0.05) y la AI (H5: β = 0.154, p < 0.05) se muestran como predictores significativos, pero con menor fuerza que la ER e IP en la determinación de la IC. Los resultados sugieren que las recomendaciones de pares y tutores (IS), la disponibilidad de recursos y soporte (CF) y la confianza en habilidades informáticas (AI) son factores relevantes, pero su impacto es secundario frente a la ER e IP. El hallazgo sobre IS coincide con hallazgos previos en investigaciones en entornos académicos (K. P. Gupta, 2024; Supianto et al., 2024), mientras que los resultados de CF y AI resaltan que la infraestructura y competencias digitales son facilitadores necesarios, coincidiendo con una investigación efectuada en Perú (Rodríguez & Sánchez, 2025).
La EE no mostró influencia significativa en la intención conductual (H2: β = 0.025, p = 0.709). Este resultado coincide con estudios previos como los de Rahman et al. (2023) y Uludağ et al. (2025), quienes concluyeron que, para herramientas de IA generativa como el ChatGPT, la facilidad de uso se da por sentada previamente. Esto sugiere que, para los estudiantes de posgrado, la utilidad de la IA tiene mayor importancia que el esfuerzo necesario para aprender a usarla, especialmente a medida que van ganando experiencia (Venkatesh et al., 2003).
Para el caso de los factores que determinan el UA, la IC es el principal predictor de UA. El hallazgo más robusto encontrado en la predicción de UA es la relación significativa entre IC y UA (H8: β = 0.693, p < 0.001), con un tamaño del efecto grande (f² = 0.540). Este resultado confirma el postulado central del modelo UTAUT, que señala que la IC es el antecedente directo más importante de UA. Los estudiantes que planean usar IA, efectivamente la usan en sus actividades de investigación.
Las CF no influyen en UA (H7: β = 0.057, p = 0.422). El resultado indica que las CF no influyen directamente en el uso real, sino indirectamente a través de la intención conductual (CF → IC → UA), al mostrar un efecto indirecto total de CF sobre UA con un valor de 0.102. Este hallazgo tiene relación con lo reportado por Gupta (2024), quien sugiere que los estudiantes pueden usar IA incluso si las condiciones institucionales no son óptimas.
En síntesis, los resultados confirman que la intención de uso está determinada principalmente por la ER y la IP y que la IS, las CF y la AI actúan como factores de apoyo y son complementarios. En conjunto, estos factores evidencian que la decisión de usar IA se basa más en motivaciones individuales que en factores técnicos.
5. Conclusiones
La presente investigación aporta evidencia empírica sobre los factores que influyen en la aceptación y uso de la IA para la investigación en estudiantes de posgrado, un área de creciente interés, pero aún no suficientemente explorada. A partir de los resultados obtenidos se concluye que:
La adopción de IA es impulsada principalmente por la ER y la IP, esto es, los estudiantes adoptan la IA para investigación cuando creen que mejorará su producción en tareas de investigación (ER) y cuando tienen predisposición a probar tecnologías emergentes (IP). Esto sugiere que las instituciones deben enfocar sus estrategias en evidenciar el valor del uso de la IA en el proceso de investigación y además deben fomentar una cultura de innovación en la comunidad universitaria.
La no significancia de la EE en la IC indica que, para los estudiantes de posgrado, las herramientas de IA son suficientemente intuitivas, o que la curva de aprendizaje no es un factor disuasivo frente a los beneficios de su uso, lo que sugiere que los esfuerzos de capacitación deberían reorientarse desde el “cómo usar” al “cómo usar de forma ética” la IA.
El entorno social e institucional actúa como facilitador de la intención de uso. La influencia de compañeros y docentes (IS), la autoeficacia informática (AI) y el soporte institucional (CF) son factores importantes para la intención de uso. Esto sugiere que la institución debe desarrollar políticas claras, asegurarse de proporcionar infraestructura adecuada e integrar el uso de la IA en la investigación mediante talleres dirigidos tanto a estudiantes como a docentes y asesores de tesis.
La relación directa entre IC y UA evidencia que son las decisiones de los estudiantes las que definen el uso de la IA. El rol de la institución debe estar centrado en crear las condiciones para que la intención de uso se concrete y desarrolle.
Como parte de las implicaciones prácticas, algunas acciones sugeridas están relacionadas con la presentación de casos de éxito empleando la IA como apoyo para la investigación, fortaleciendo así la ER; identificar y empoderar a estudiantes innovadores en el uso de tecnologías emergentes (IP), garantizar la infraestructura adecuada (CF) y promover la confianza de los alumnos en el uso de herramientas de IA (AI) son acciones que pueden ayudar al lograr una integración real para el uso de la IA para la investigación.
Los hallazgos permiten comprender y delinear un modelo en el cual la aceptación y uso de la IA por estudiantes de posgrado está centrado en el aspecto individual, así como en su utilidad estratégica, y que va más allá de la mera adopción tecnológica para convertirse en una manifestación de aprendizaje estratégico orientado a la investigación. La decisión de incorporar la IA está impulsada por la percepción de su valor en la investigación y su contribución para potenciar la productividad científica, así como de una disposición personal hacia la innovación que va más allá de la mera facilidad de uso o la presión e influencia externa. Esto configura un escenario en el cual las condiciones técnicas o institucionales desempeñan un rol secundario y de facilitadores que potencian la decisión, pero no la determinan.
Los hallazgos ofrecen una referencia útil para instituciones de educación superior, en especial para aquellas que buscan promover la adopción de la IA en la investigación. Investigaciones futuras pueden replicar el estudio en diferentes contextos educativos a fin de contrastar los resultados. El empleo de metodologías mixtas en futuras investigaciones permitiría profundizar en la naturaleza de las relaciones, y también explorar el efecto de variables moderadoras.
Referencias
Abbad, M. M. M. (2021). Using the UTAUT model to understand students’ usage of e-learning systems in developing countries. Education and Information Technologies, 26(6), 7205-7224. https://doi.org/10.1007/s10639-021-10573-5
Acosta-Enriquez, B. G., Guzmán Valle, M. de los Á., Arbulú Ballesteros, M., Arbulú Castillo, J. C., Arbulu Perez Vargas, C. G., Torres, I. S., Silva León, P. M., & Saavedra Tirado, K. (2025). What is the influence of psychosocial factors on artificial intelligence appropriation in college students? BMC psychology, 13(1), 7. https://doi.org/10.1186/s40359-024-02328-x
Acosta-Enriquez, B. G., Ramos Farroñan, E. V., Villena Zapata, L. I., Mogollon Garcia, F. S., Rabanal-León, H. C., Angaspilco, J. E. M., & Bocanegra, J. C. S. (2024). Acceptance of artificial intelligence in university contexts: A conceptual analysis based on UTAUT2 theory. Heliyon, 10(19), e38315. https://doi.org/10.1016/j.heliyon.2024.e38315
Afthanorhan, W. (2014). Hierarchical component using reflective-formative measurement model in partial least square structural equation modeling (Pls-Sem). International Journal of Mathematics, 2(2), 33-49. https://www.ijmsi.org/Papers/Volume.2.Issue.2/Version-1/H0221055071.pdf
Ajzen, I. (1991). The theory of planned behavior. Organizational behavior and human decision processes, 50(2), 179-211. https://doi.org/10.1016/0749-5978(91)90020-T
Arowosegbe, A., Alqahtani, J. S., & Oyelade, T. (2024). Perception of generative AI use in UK higher education. Frontiers in Education, 9, 1463208. https://doi.org/10.3389/feduc.2024.1463208
Attuquayefio, S., & Addo, H. (2014). Using the UTAUT model to analyze students’ ICT adoption. International Journal of Education and Development Using ICT, 10(3). https://files.eric.ed.gov/fulltext/EJ1059042.pdf
Bernilla Rodriguez, E. B. (2024). Docentes ante la inteligencia artificial en una universidad pública del norte del Perú. Educación, 33(64), 8-28. https://doi.org/10.18800/educacion.202401.M001
Chatterjee, S., & Bhattacharjee, K. K. (2020). Adoption of artificial intelligence in higher education: A quantitative analysis using structural equation modelling. Education and Information Technologies, 25(5), 3443-3463. https://doi.org/10.1007/s10639-020-10159-7
Cohen, J. (2013). Statistical power analysis for the behavioral sciences. Academic press.
Davis, F. D. (1989). Perceived usefulness, perceived ease of use, and user acceptance of information technology. MIS quarterly, 319-340. https://doi.org/10.2307/249008
Dwivedi, Y. K., Rana, N. P., Jeyaraj, A., Clement, M., & Williams, M. D. (2019). Re-examining the Unified Theory of Acceptance and Use of Technology (UTAUT): Towards a Revised Theoretical Model. Information Systems Frontiers, 21(3), 719-734. https://doi.org/10.1007/s10796-017-9774-y
Fošner, A. (2024). University Students’ Attitudes and Perceptions towards AI Tools: Implications for Sustainable Educational Practices. Sustainability, 16(19), 8668. https://doi.org/10.3390/su16198668
Gupta, K. P. (2024). Understanding Teachers’ Intentions and Use of AI Tools for Research. Journal of E-Learning and Knowledge Society, Vol 20 No 3, 13-25 Pages. https://doi.org/10.20368/1971-8829/1135969
Gupta, S., & Bostrom, R. P. (2019). A revision of computer self-efficacy conceptualizations in information systems. ACM SIGMIS Database: The DATABASE for Advances in Information Systems, 50(2), 71-93. https://doi.org/10.1145/3330472.3330478
Hair, J. F., Hult, G. T. M., Ringle, C., & Sarstedt, M. (2013). A Primer on Partial Least Squares Structural Equation Modeling (PLS-SEM). SAGE Publications. https://books.google.com.pe/books?id=IFiarYXE1PoC
Hair, J. F., Ringle, C. M., & Sarstedt, M. (2011). PLS-SEM: Indeed a silver bullet. Journal of Marketing theory and Practice, 19(2), 139-152.
Hair, J. F., Sarstedt, M., Pieper, T. M., & Ringle, C. M. (2012). The use of partial least squares structural equation modeling in strategic management research: A review of past practices and recommendations for future applications. Long range planning, 45(5-6), 320-340.
Huang, J., Pinmanee, S., & Chaveesuk, S. (2025). Acceptance and use of digital education platform: an application of utaut2. Operational Research in Engineering Sciences: Theory and Applications, 8(1).
Hulland, J. (1999). Use of partial least squares (PLS) in strategic management research: A review of four recent studies. Strategic management journal, 20(2), 195-204.
Joseph, O. U., Arikpo, I. M., Victor, O. S., Chidirim, N., Mbua, A. P., Ify, U. M., & Diwa, O. B. (2024). Artificial Intelligence (AI) in academic research. A multi-group analysis of students’ awareness and perceptions using gender and programme type. Journal of Applied Learning and Teaching, 7(1), 76-92.
Kumar, M., Tyagi, R., Gaumat, A., & Rani, J. (2025). Students’ Perceptions and Readiness for AI-Enhanced Learning: A Utaut-Based Study in Indian Higher Education Institutions. Journal of Marketing & Social Research, 2, 495-500.
Lv, N., & Li, Z. (2024). The effects of blended learning environment on college students’ learning effectiveness: Exploring the role of behavioral intentions and self-efficacy through the UTAUT2 model. Sage Open, 14(2), 21582440241251604. https://doi.org/10.1177/21582440241251604
Mahnoor, M., & Shazia Muheoddin, S. (2025). Assessing the role of digital literacy and socioeconomic factors in technology acceptance among postgraduate students in blended classrooms at mehran university. Al-Aasar, 2(2), 906-921.
Mahrishi, M., Abbas, A., Radovanovic, D., & Hosseini, S. (2024). Emerging dynamics of ChatGPT in Academia: A scoping review. Journal of University Teaching and Learning Practice, 21(1), 146-176. https://doi.org/10.53761/b182ws13
Mao, P., Cai, Z., Sun, X., Niu, G., Zhang, Y., & Liu, J. (2025). Understanding the factors influencing college students’ acceptance and adoption of chatbots for learning: A network analysis. Learning and Individual Differences, 122, 102756. https://doi.org/10.1016/j.lindif.2025.102756
Martínez Ávila, M., & Fierro Moreno, E. (2018). Aplicación de la técnica PLS-SEM en la gestión del conocimiento: Un enfoque técnico práctico. RIDE. Revista Iberoamericana para la Investigación y el Desarrollo Educativo, 8(16), 130-164.
Merton, R. K. (1968). Social theory and social structure. Simon and Schuster.
Mohsin, F. H., Md Isa, N., Ishak, K., & Mohamed Salleh, H. (2024). Navigating the Adoption of Artificial Intelligence in Higher Education. International Journal of Business and Technopreneurship (IJBT), 14(1), 109-120. https://doi.org/10.58915/ijbt.v14i1.433
Morales, R. E. R. (2025). Factores determinantes en la adopción de inteligencia artificial en la educación superior dominicana. Cuaderno de Pedagogía Universitaria, 22(43), 79-103. https://doi.org/10.29197/cpu.v22i43.647
Nunnally, J. C. (1994). Psychometric theory 3E. Tata McGraw-Hill Education.
Obenza, B. N., Caballo, J. H., Caangay, R. B., Makigod, T. E., Almocera, S., Bayno, J. L., Camposano Jr, J., Cena, S. J., Garcia, J. A. K., & Labajo, B. F. (2024). Analyzing University Students’ Attitude and Behavior Toward AI Using the Extended Unified Theory of Acceptance and Use of Technology Model. American Journal of Applied Statistics and Economics (AJASE), 3(1).
Poudel, R. L., & Bastakoti, C. K. (2024). Impact of Behavioural Intention to Use Generative Artificial Intelligence on Academic Performance of Students in Higher Education Institutions. Prithvi Journal of Research and Innovation, 6, 1-21. https://doi.org/10.3126/pjri.v6i1.72853
Rahman, M., Terano, H. J. R., Rahman, N., Salamzadeh, A., & Rahaman, S. (2023). ChatGPT and Academic Research: A Review and Recommendations Based on Practical Examples. Journal of Education, Management and Development Studies, 3(1), 1-12. https://doi.org/10.52631/jemds.v3i1.175
Razak, F. Z. A., Abdullah, M. A., Ahmad, B. E., Bakar, W. H. R. B. W. A., & Misaridin, N. A. F. B. (2025). The acceptance of artificial intelligence in education among postgraduate students in Malaysia. Education and Information Technologies, 30(3), 2977-2997. https://doi.org/10.1007/s10639-024-12916-4
Rodríguez Flores, E. A., & Sánchez Trujillo, M. D. L. Á. (2025). Investigación científica e inteligencia artificial en estudiantes de posgrado. Un análisis cualitativo. European Public & Social Innovation Review, 10, 1-17. https://doi.org/10.31637/epsir-2025-1049
Rolland Sobral, S., Ferreira, M. J., Santos Pereira, C., Durão, N., & Moreira, F. (2024). Exploring the Impact of Artificial Intelligence Generative Tools on Research in Higher Education Institutions: A Perspective from Portugal. European Conference on e-Learning, 23(1), 330-339. https://doi.org/10.34190/ecel.23.1.2512
Saforrudin, N., Redzuan, F., Abd Karim, N., Abdul Majid, R., Nasruddin, Z. A., & Mohd Ariffin, N. H. (2024). Evaluating students’ acceptance factors on chatbot for learning using utaut model. International Journal of Modern Education, 6(20), 447-458. https://doi.org/10.35631/IJMOE.620033
Sharma, S., & Singh, G. (2024). Adoption of artificial intelligence in higher education: An empirical study of the UTAUT model in Indian universities. International Journal of System Assurance Engineering and Management. https://doi.org/10.1007/s13198-024-02558-7
Supianto, Widyaningrum, R., Wulandari, F., Zainudin, M., Athiyallah, A., & Rizqa, M. (2024). Exploring the factors affecting ChatGPT acceptance among university students. Multidisciplinary Science Journal, 6(12), 2024273. https://doi.org/10.31893/multiscience.2024273
Uludağ, F., Kılıç, E., & Çelik, H. E. (2025). Artificial intelligence, social influence, and AI anxiety: Analyzing the intentions of science doctoral students to use ChatGPT with PLS-SEM. Humanities and Social Sciences Communications, 12(1), 1-17. https://doi.org/10.1057/s41599-025-05641-x
Venkatesh, Morris, Davis, & Davis. (2003). User Acceptance of Information Technology: Toward a Unified View. MIS Quarterly, 27(3), 425. https://doi.org/10.2307/30036540
Venkatesh, Thong, & Xu. (2012). Consumer Acceptance and Use of Information Technology: Extending the Unified Theory of Acceptance and Use of Technology. MIS Quarterly, 36(1), 157. https://doi.org/10.2307/41410412
Venkatesh, V. (2022). Adoption and use of AI tools: A research agenda grounded in UTAUT. Annals of Operations Research, 308(1-2), 641-652. https://doi.org/10.1007/s10479-020-03918-9
Xu, J., Li, Y., Shadiev, R., & Li, C. (2025). College students’ use behavior of generative AI and its influencing factors under the unified theory of acceptance and use of technology model. Education and Information Technologies. https://doi.org/10.1007/s10639-025-13508-6
Yilmaz, F. G. K., Yilmaz, R., & Ceylan, M. (2024). Generative Artificial Intelligence Acceptance Scale: A Validity and Reliability Study. International Journal of Human–Computer Interaction, 40(24), 8703-8715. https://doi.org/10.1080/10447318.2023.2288730
Zacharis, G., & Nikolopoulou, K. (2022). Factors predicting University students’ behavioral intention to use eLearning platforms in the post-pandemic normal: An UTAUT2 approach with ‘Learning Value’. Education and Information Technologies, 27(9), 12065-12082. https://doi.org/10.1007/s10639-022-11116-2
Zheng, H., Han, F., Huang, Y., Wu, Y., & Wu, X. (2025). Factors influencing behavioral intention to use e-learning in higher education during the COVID-19 pandemic: A meta-analytic review based on the UTAUT2 model. Education and Information Technologies, 1-39.