Universidad del Zulia (LUZ)
Revista Venezolana de Gerencia (RVG)
Año 31 No. 113, 2026, e311139
Enero-Marzo
ISSN 1315-9984 / e-ISSN 2477-9423
Como citar: Tiburcio, M. L., Godínez, R., Salgado, J. F., y Lozano, E. (2026). Female entrepreneurship and company´s digitalization from the perspective of grounded theory. Revista Venezolana De Gerencia, 30(Especial 14), e311139. https://doi.org/10.52080/rvgluz.31.113.9
Female entrepreneurship and company´s digitalization from the perspective of grounded theory
Tiburcio Sánchez, María Lourdes*
Godínez López, Roberto**
Salgado Barrera, Jorge Fabrizio***
Lozano Montero, Eva****
Abstract
Digitalization has radically transformed the economic landscape, democratizing access to markets and resources. However, the gender gap in technology adoption remains as a significant challenge. This study, conducted in Celaya, Guanajuato, aimed to understand the role of women founders in the digitalization of their micro, small, and medium-sized enterprises (MSMEs). The research was framed within a qualitative paradigm and employed a grounded theory design. The reference framework included the Individual Gender Differences Theory (IGDT) and Information Technology (IT) Theory. Twenty interviews (both in-person and online) were conducted between February and June 2025, and the data was analyzed using Atlas.ti v7. The study found that women’s entrepreneurship is driven by profound concerns and fueled by a constant pursuit of training (both empirical and formal). Women utilize technology for management and growth, facing structural and social challenges. Gender stereotypes persist, and the phenomenon of intragender sexism was identified. Formalization and professionalization proved to be key conditions for business sustainability. Women face external, internal, and symbolic barriers that affect their level of digital adoption. Their entrepreneurship is characterized by a dynamic cycle of motivation, learning, and adaptation. This cycle is driven by the aspiration for social impact and collective well-being, beyond the mere pursuit of income.
Keywords: female entrepreneurship; digitalization; motivations and challenges; stereotypes; intragender machismo.
Recibido: Aceptado:
* University of Guanajuato, Mexico. Email: mtiburcio@ugto.mx ORCID: https://orcid.org/0000-0003-3370-5448
** University of Guanajuato, Mexico. Email: godinez.r@ugto.mx ORCID: https://orcid.org/0000-0003-2612-8996
*** Student at the University of Guanajuato, Mexico. Email: jf.slagadobarrera@ugto.mx ORCID: https://orcid.org/0009-0006-6944-4234
**** University of Guanajuato, Mexico. Email: monteroe@ugto.mx ORCID: https://orcid.org/0000-0002-9721-3023
Emprendimiento femenino y la digitalizacion empresarial desde la perspectiva de la teoría fundamentada
Resumen
La digitalización ha transformado radicalmente el panorama económico, permitiendo la democratización del acceso a mercados y recursos. No obstante, la brecha de género en la adopción de tecnologías sigue constituyendo un desafío significativo. El objetivo de este estudio, llevado a cabo en Celaya, Guanajuato, tuvo como fin comprender el papel de las mujeres fundadoras en la digitalización de sus MIPYMES. La investigación se enmarcó en el paradigma cualitativo y utilizó un diseño de teoría fundamentada. El marco de referencia incluyó la Teoría de las Diferencias Individuales de Género (TDIG) y las Tecnologías de la Información (TI). Se realizaron veinte entrevistas (presenciales y en línea) entre febrero y junio de 2025, analizando los datos con Atlas.ti v7. Se constató que el emprendimiento femenino es impulsado por inquietudes profundas y se nutre de la constante búsqueda de capacitación (empírica y formal). Las mujeres utilizan la tecnología para la gestión y el crecimiento, enfrentando desafíos estructurales y sociales. Persisten los estereotipos de género y se identificó el fenómeno del machismo intragénero. La formalización y la profesionalización resultaron ser condiciones clave para la sostenibilidad empresarial.Las mujeres enfrentan barreras externas, internas y simbólicas que inciden en su grado de adopción digital. Su emprendimiento se caracteriza por un ciclo dinámico de motivación, aprendizaje y adaptación. Este ciclo está guiado por la aspiración de un impacto social y bienestar colectivo, más allá de la mera búsqueda de ingresos.
Palabras clave: emprendimiento femenino, digitalización, motivaciones y desafíos, estereotipos, machismo intragénero.
1. Introduction
Entrepreneurship is defined as a process that seeks to achieve sustainable development through the discovery, evaluation, and exploitation of opportunities. This process leads to value creation, fostering economic prosperity, social cohesion, and environmental protection (Chirinos et al., 2019). Consequently, entrepreneurship is considered an essential vehicle for economic growth today, with women making a significant contribution worldwide.
According to the 12th edition of the Global Entrepreneurship Monitor (GEM), the creation of new businesses and entrepreneurship by women has shown a substantial global increase. Specifically, the average rate rose from 6.1% between 2001 and 2005 to 10.4% during the 2021–2023 period across 30 GEM participating countries. While one in ten women started new businesses in 2023, compared to one in eight men, in several countries such as France, the Netherlands, and Hungary, female business creation rates have doubled in the last two decades. Entrepreneurial perceptions among women have improved significantly over the past two decades, with a 79% increase in perceived business opportunities and a 27% increase in business creation skills.
Many studies have demonstrated that women entrepreneurs face greater barriers than their male counterparts, including resource constraints and work-family conflicts that restrict their development and growth, less expansion, less technology, and limited social influence (Bozog˘lu Batı & Armutlulu, 2020; Guzman & Kacperczyk, 2019; Said & Enslin, 2020, and Wan et al., 2024). On the other hand, Bruni et al. (2004), Acs et al. (2011), and Bardasi et al. (2011) point out that gender bias and stereotypes are more pronounced in male-dominated contexts such as entrepreneurship. The limitations faced by women are linked to a number of factors ranging from women’s experience and lower risk propensity to lack of opportunities, training, and institutional support, as well as lower access to social and financial capital for recognition and market opportunity seeking (Fairlie and Robb 2009) and (Thébaud 2015).
Since COVID-19, the internet has been characterized as a key facilitator for the participation of individuals with limited resources and in socially disadvantaged situations in entrepreneurial activities. According to Ughetto et al. (2020), the internet has empowered women by providing them with greater job flexibility, expanding their social networks, and allowing them to access resources. However, there is still limited understanding of the role that digital technologies play in promoting entrepreneurship.
The development of the digital economy is recognized as an alternative way to empower women in entrepreneurship. New technologies and applications are changing the business landscape for start-ups and future entrepreneurs (Ughetto et al., 2020). Digitalization has significantly transformed businesses, facilitating access to products and services leading to transformational entrepreneurship that is producing radical change in society and new business models (Ratten, 2023). While many advantages are identified with the use of technology, one of the challenges sought in this proposal is to reduce the gender inequality gap, given that few studies have been conducted from this perspective.
According to the 2023 economic census, micro-businesses overwhelmingly dominate the landscape. They account for 95.2% of all establishments among the 269,089 economic units surveyed, and collectively employ 40.1% of the total workforce. With regard to activities involving women, their participation has increased over the last five years, reaching 43.5% of economic units between 2018 and 2023. Between 2018 and 2023, the number of economic units selling online increased from 2.9% to 5.1%. 25.2% of these units use the internet for their economic activities, and 41.7% use digital technologies for online stores (INEGI, 2024). The state of Guanajuato has 46 municipalities, which are divided into four regions. Region III, known as the central region, occupies 25% of the state’s territory and is home to 67% of its population. Among them is the city of Celaya, characterized as a logistics center with commercial and service offerings, as well as a leader in the appliance and automotive industries (PMD, 2040). This research is contextualized in the municipality of Celaya, one of the key municipalities contributing to the state’s GDP. In 2010, 25% of women were economically responsible within their households, increasing to 29% in 2015. As a result, women have a greater presence and freedom to participate in civic life. Currently, 41.4% of the female population is employed or has a business. For this reason, the aforementioned study is considered relevant, contributing to the strengthening of the region’s economy and business development (PMD, 2040).
In this context, the following questions arise: Is access to digitalization for a company to prosper different for men and women? Does the use of digital technologies offer new ways and opportunities to reduce the inequality gap? (Miniesy et al., 2021). In order to answer these questions the objective of this study was to understand the role of women entrepreneurs in the digitalization of their MSMEs, identifying the factors that influence the adoption of technologies, the challenges they face, and the strategies they implement to take advantage of the opportunities offered by the digital environment. This study seeks to examine how the digital economy fosters the growth of women-led businesses in the Celaya area of Guanajuato. This research undoubtedly provides valuable information to strengthen and advance the economic landscape through the contributions of entrepreneurs women in the area.
2. Women’s entrepreneurship and companys digitalization
Entrepreneurship among women is recognized as an effective method for building a society based on gender equality and empowerment (Khan et al., 2020). At the theoretical level, there is a general consensus that gender is socially and culturally constructed. This has generated empirical evidence that women are seen as more ethical, rational, and supportive, yet they tend to run smaller businesses in limited sectors and at a slower rate than men (Martínez et al., 2011). On the other hand, studies on women entrepreneurs are scarce, comprising less than 10% of all field research. Most studies have focused on the motivations for starting a business, but little has been said about staying and the factors for remaining in business in the digital age (Ughetto et al., 2020). Much of the literature (Ahl, 2006, Gatewood et al., 2003; Moore, 1990; Stevenson, 1990, Jennings and Brush, 2013; Welsh et al., 2017) consider that this type of research still presents a “gender gap” and biases, given that there are measurement instruments with a male bias.
Entrepreneurship among women is presented as an option for balancing the responsibilities of family life with the need to generate income for sustenance. Women are often motivated to become entrepreneurs due to economic difficulties such as poverty, limited opportunities in the labor market for professional growth, and obstacles to career advancement (Saavedra García, 2023).
Globally, women entrepreneurs maintain a positive reputation and they are essential to the economy, as they generate jobs, personal growth, and economic progress. Despite the importance of women’s role in entrepreneurship in developed and emerging economies, as they contribute to the collective well-being of families. Furthermore, studies suggest that women exhibit a stronger tendency toward cooperation and demonstrate greater participation in seeking and processing the higher quality information required for strategic decision-making (Kuhn and Villeval 2015).
However, there is still a low rate of women entering entrepreneurship, which is attributable to several factors. On the one hand, as pointed out by Nayak et al (2024), these include: limited access to financial resources, inadequate access to appropriate facilities and other resources, social and cultural obligations, and gender-based obstacles such as domestic responsibilities, harassment from spouses, and pressure to provide sexual favors to corrupt officials.
Other studies conducted by Ughetto et al. (2020) state another factor they found, whereby men have a biased opinion and view women as less competent in business, but at the same time, women entrepreneurs also believe that they do not have the same commercial attributes as male entrepreneurs. Self-perceptions among women—which cause them to believe they are less capable of pursuing a business career—are a significant issue, as noted by Acs et al. (2011) and Audretsch et al. (2017). The researchers specify that these self-limiting beliefs include having fewer perceived skills for business initiation and lacking self-confidence and a competitive personality. In Mexico, according to IMCO studies (2024), the female participation rate in the labor market is 43%, with only 3% of them occupying senior management positions. Compared to 2023, this figure fell by one percentage point, further delaying women’s participation.
A large body of research has supported the beneficial effects of women’s participation in business (Weber and Zulehner 2010), particularly when women hold leadership positions. In particular, the results show that women contribute new ideas (Burgess and Tharenou 2002), are more likely to cooperate (Kuhn and Villeval 2015), and participate in superior information search and processing (Hillman et al. 2007), leading to better decision-making (Amason 1996).
Women entrepreneurs are often told that they need to “get their act together” or that they need “more education and training” before they can “prove” that they are equal to their male counterparts. They face challenges in “recruiting human capital, in individual traits and/or structural dissimilarities between male- and female-owned firms, such as sector, size, and age” (Brush et al. 2009,p. 10). It seems clear that women-owned businesses face many more difficulties in terms of formal institutional barriers and are thus restricted to certain business sectors and face limited growth (Almarzouki, 2019).
Technology and innovation are the fundamental drivers of digital transformation, expanding boundaries, driving job creation, productivity, sustainable growth, and creating new business models and markets (Hönigsberg & Dinter, 2019)all businesses will have to undergo this transformation. The emphasis of research, however, is on approaches for larger, focal companies. The entry into the digital age is often very challenging, especially for small and medium-sized enterprises (SME. Digital transformation involves a company using digital technologies to achieve substantial improvements. This includes a set of comprehensive actions that affect all areas of the organization, from infrastructure, value creation, strategy, and business models. (OECD, 2024)Volume 1: Embracing the Technology Frontier provides new insights on key technologies that underpin the digital technology ecosystem and their impacts. Using big data and machine-learning techniques, Volume 1 provides new estimates of the growth rate of the ecosystem’s core – the information and communications technology (ICT . Kraus et, al. (cited by Pourmorshed and Durst, 2022) state that digitalization is considered to be new methods of communication and collaboration in the workplace and can be defined as the adoption of digital technologies and data to generate revenue, develop business, and transform business processes.
Digital transformation is defined as the process of restructuring economies, institutions, and society at the system level. An example of this is social media, which is changing the way companies interact with customers, provide services, and interact with IT, modifying the business model of micro, small, and medium-sized enterprises (MSMEs) (Bouwman et al., 2019) small- and medium-sized enterprises (SMEs
Undoubtedly, the digitization of companies is a complex process in which different social, cultural, economic, strategic, structural, and task-related variables emerge, as well as the need for adequate management of all elements (Blengini (2020) and Lozano and Tiburcio, (2025). Authors such as Chen et al. (2005); Miller and Triana (2009); Hillman et al. (2002) and Díaz-García et al. (2013), affirm that gender diversity, particularly female entrepreneurship and leadership, positively affects innovation by contributing professional skills and experiences. As digitization processes advance, the equal participation of women in the digital transformation is urgently needed.
Women represent more than half of the population, and a digital economy and an innovative and inclusive society cannot be achieved if a significant part of society is excluded. For Rani et al. (2022) it is important not to overlook the inequalities generated by digitalization and that inclusive policies are needed to address gender, race, and class disparities. Information and Communication Technology (ICT) skills offer opportunities for entrepreneurship and innovation, yet again men outnumber women. Women’s participation in shaping digital transformation and the use of AI is crucial to reducing harmful stereotypes or biases due to gender gaps (UNESCO/OECD/IDB, 2022).
In the world of digital innovation, women have little presence in research, as creators and business owners. According to Breschi et al (2018), women who start a business face sociocultural gender biases when raising capital; access to venture capital financing is not possible for women. In recent decades, only 6% of companies financed in the digital sector were founded by women. Australia stands out with more companies created, unlike Mexico, which only accounts for 5% of companies, developed between 2000 and 2020 (OECD, 2024)Volume 1: Embracing the Technology Frontier provides new insights on key technologies that underpin the digital technology ecosystem and their impacts. Using big data and machine-learning techniques, Volume 1 provides new estimates of the growth rate of the ecosystem’s core – the information and communications technology (ICT .
Despite the vital role that MSMEs play, they still lag behind in the adoption of technology, which is limited (Dassouli et al., 2024)little is known about handicraft companies (HCs . The literature review suggests that MSMEs adopt technology either to solve problems related to costs, logistics, production, or to discover new opportunities in an uncertain environment and overcome competitive forces. According to the “Digital Maturity Report” (2025), sectors such as fintech, healthcare, logistics, mobility, and e-commerce have integrated technologies and AI into their businesses, yet 48% of employees say that more formal training is needed to adopt AI technologies.
In addition to the challenges mentioned above, it is important to note that studies conducted by the International Labor Organization (2019) highlight the gender technology gap. In Latin America, 77% of women have a mobile phone for personal calls and 55% have access to the internet, compared to 82% and 58% of men, respectively. This reaffirms the challenges women face in having less access to information technology infrastructure, lack of literacy and digital skills, which is why it is important to remove barriers and provide new opportunities by accessing new markets, developing new sales channels, and providing access to private and public financing (Saavedra García, 2023).
According to Mishra et al., (2023) digital technologies have a positive impact on the internationalization of MSMEs through the mediation of international market intelligence. They also highlight that digital technologies provide business opportunities, directly impacting female entrepreneurship and serving as a promise for equality, directly and indirectly transforming the context in which it is found.
3.Theory of Individual Gender Differences and Information Technologies (IGDIT)
A review of the literature shows that there are still a limited number of studies focusing on female entrepreneurship and the role of technology. For example, Bernardino et al. (2018) examined the personality traits of women entrepreneurs, finding that kindness was an important trait for the creation of new businesses. Authors such Crittenden et.,al (2019)this research investigated the impact of information communications technology (ICT have addressed entrepreneurship and linked it to technology as a means of empowering women. This study will draw on gender differences theory and information technology (IDTGIT) to examine how women entrepreneurs use digital technology for business growth and to identify the invisible factors that inhibit entrepreneurial initiatives.
IDTGIT is used to explain the similarities and differences in the experiences and responses of women to information technology (IT). This theory, created by Quesenberry y Trauth, (2012) , examines the inclusion and exclusion of women in this field. IDTGIT proposes to combine feminist literature with inclusion and exclusion to eliminate barriers that prevent equal opportunities and access for women in male-dominated fields. It conceptualizes the effect of gender, individual variations among women, intragender variations, individual identity, and environmental factors. This proposal is categorized into three constructs. The first construct of individual identity consists of the difference in individual factors, demographics, and professional choices that make up one’s identity. The second construct, called individual influences, relates to the lack of role models, as well as women’s personal characteristics, education, personality, and technical aptitude. The third construct identifies environmental relationships, such as social norms, attitudes, and behaviors, which are structural factors that influence identity. All the constructs considered together can explain intragender variation and the use of IT in the digitization of companies.
Analyzing the entrepreneurial landscape is relevant, given that there is an increase in motivation and desire to start a business, but inequalities still exist when compared to companies started by men. Therefore, it is feasible to base our analysis on the IDTGIT theory, which is important in the applied context because it focuses on intragender variations in terms of individual identity, individual influences, and environmental influences (social and structural) that influence companies led by women. This theory responds to the need for research to incorporate broader theoretical perspectives to examine the factors that contribute to the challenges faced by entrepreneurs women in business (Suseno & Abbott, 2021) .
4. Methodological perspective
This research was framed within the qualitative paradigm, using grounded theory as an inductive method that allows a theory to be constructed around a phenomenon, and based on empirical data (Dassouli et al., 2024). Denzin and Strauss (1988) point out that grounded theory employs systematic and intensive data analysis, using field notes, interviews, or other documents. Through constant comparison, data is collected and coded exhaustively. The analysis focuses not only on collection but also on organizing the multiple ideas that emerge from the proposal. Anselm L. Strauss and Barney G. Glaser, two sociologists who researched illness and death in the 1960s, were the ones who shaped this methodology. However, their initial approach has been revised by more recent authors, such as Juliet Corbin, Adele E. Clarke, and Kathy Charmaz.
Grounded theory is a complex type of qualitative inquiry with several phases, but is a perspective that has been used in countless studies in different areas (Saldaña, 2009). According to Denzin and Strauss,(1988) some of the procedural elements that comprise this methodology include: the indicator concept model, coding, data collection, central coding categories, theoretical sampling, comparisons, theoretical saturation, memos, and theory proposal.
•Data collection instrument
For this research, a semi-structured interview with open-ended questions was used to collect data, from February 2025 to June 2025, following a protocol for the process. The first part of the interview consists of sociodemographic data and three sections associated with the IDTGIT theory: individual identity, individual influences, and environmental influences (social and structural). The interview was validated by four experts in the fields of technology and entrepreneurship, two men and two women. The pilot proposal had 20 questions, four on individual identity, three on social influences, three on structural influences, three related to technology, and four related to entrepreneurship.
During the validation process, adjustments were made to the wording, and a question related to life experience in the use of technology was added.
•Sample selection procedure
The sample selection procedure was based on word of mouth to inform participants about the study, followed by snowball sampling. Participants who expressed interest in the study were asked to call or send a message via WhatsApp to the first author to obtain more information about the study. A convenient time for a semi-structured interview lasting between 30 and 60 minutes was scheduled. The inclusion criteria were (1) founders of the company, (2) use digital technologies, and (3) located in the case study area.
Data collection involved a combination of techniques such as field notes using observation while attending training sessions for independent women’s groups or those organized by the Secretariat of Innovation. Personal interviews were conducted with 20 female entrepreneurs in the field. These interviews, where the participants were informed about the purpose of the proposal, were held through online meetings using the Google Meet platform. At the beginning of each interview, the researcher introduced herself, and communicate the participants about the confidentiality of the data, given that sociodemographic information was requested. After obtaining their consent, the session or audio was recorded. In addition and in order to follow the semi-structured interview protocol, some narratives and descriptions emerged that were extremely important for improving the information, so the participants were asked to expand on their answers.
•Data analysis
After conducting the interviews, the information was organized for transcription using Pinpoint, an open source research tool from Google’s Journalist Studio, which converts audio into data. Data analysis was performed using Atlas.ti version 7, which allows codes to be identified through constant data comparison (Saldaña, 2009). Following the proposal of Strauss and Corbin (2002) three phases: open coding, axial coding, and selective coding were employed.
Open coding constitutes the first process, focusing on the conceptual analysis of data. This crucial step allows for the classification of the phenomenon through a meticulous review of the collected information (O’Reilly et al., 2012). the process of attaching meaningful attributes (codesTo develop this process, events are categorized and conceptually labeled through constant comparison. In this way, concepts with semantic meaning are classified into a category and labeled according to that category (Wicks, 2017).
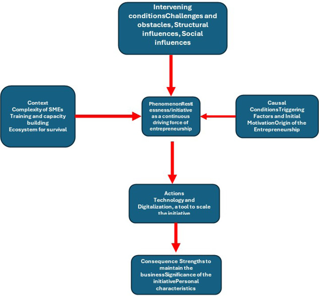
The second phase is known as axial coding. Once the open codes have been created, the purpose is to discover and establish connections between concepts and subcategories or vice versa. It involves achieving and organizing emerging communication to arrive at a comprehensive theory. In this phase, causal conditions, phenomena, intervening conditions, actions, strategies, and consequences are identified (Strauss and Corbin, 1998), forming the structure to broaden the vision, as shown in Graph. 1.
Graph. 1
Coding paradigm based on Strauss and Corbin (1998)
Note: Information generated by the author for the axial coding process
Finally, in the selective coding phase, the main coding is identified and linked to other primary categories, allowing the theory to be refined through constant comparison and argumentation. This process is systematic, so the categories were selected and logically linked under the argumentation.
To give credibility to the proposal, the triangulation technique was used, which cross-validates the findings. In this study, data triangulation was used between different types of sources. In addition to the interviews, two workshops on entrepreneurship were attended to take field notes. They were organized by the Guanajuato State Ministry of Innovation.
5. Characterization and Patterns of Female Entrepreneurship in the Digital Age: results
The profile of female entrepreneurs is described, along with an analysis of the qualitative coding of their experiences with digitization.
5.1. Sociodemographic characteristics of participants
The 20 female entrepreneurs interviewed were all women, 5% (1 person) had a PhD, 30% (6 people) had a master’s degree, and the remaining 65% had a bachelor’s degree. Fifty-five percent of them have a background in administrative sciences, 10% have a law degree, and the rest have a variety of degrees, such as educational intervention, dentistry, telematics engineering, and industrial engineering. The minimum age of the participants was 28, and the maximum age w r 60. Fifty-five percent of them stated that their marital status is married, 35% are single, and 10% are divorced. Thirty percent of them have no children and 70% have at least one child. In terms of experience, entrepreneurship ranges from 5 months to 27 years. Fifty percent of them indicated that the business is individual and the other 50% is collective with at least one partner.
5.2. Coding process results
Regarding open coding , the data obtained from the interviews was examined line by line, extracting 278 codes. These codes were then refined, eliminating duplicate concepts associated with different categories, resulting in 30 codes.Following the paradigm of Strauss and Corbin (1998) for the axial coding strategy, considering the phenomenon of entrepreneurs women role in the digitization of their MSMEs, the causal conditions include the motivations for entrepreneurship, while the intervening conditions include challenges and obstacles, structural influences, and social influences. The context, considering the complexity of MSMEs, actions and strategies, are the responses to the phenomenon and the intervening conditions, and consequences are the negative or positive results of the entrepreneurial process. In this phase, they were grouped into 30 codes and 7 subcategories (table 1).
Table 1
Open and axial code
|
Axial category |
Open category |
||
|
Subcategories |
Concepts |
Number of references |
|
|
Causal conditions |
Motivations for entrepreneurship |
Economic need |
8 |
|
Financial Independence |
8 |
||
|
Personal passion (dream) |
10 |
||
|
Market opportunity |
8 |
||
|
Problem solving |
8 |
||
|
Dissatisfaction with traditional employment |
2 |
||
|
Family influence |
5 |
||
|
Business tradition |
5 |
||
|
Use of previous skills/knowledge and academic training |
11 |
||
|
Intervening conditions |
Challenges and obstacles, Structural influences, social influences |
Gender stereotypes |
12 |
|
Machismo |
12 |
||
|
Intragenerate machismo |
12 |
||
|
Underestimation and lack of credibility |
43 |
||
|
Exclusion from male-dominated networks |
12 |
||
|
Work-life balance (maternity) |
15 |
||
|
Dual responsibility |
15 |
||
|
Access to financing |
26 |
||
|
Market perception |
9 |
||
|
Product valuation |
9 |
||
|
Personal insecurity |
9 |
||
|
Fear of risk |
9 |
||
|
Human resource challenges |
18 |
||
|
Technological limitations and risks |
15 |
||
|
Context |
Complexity of MSMEs |
Public policies not created with a gender perspective |
5 |
|
Gaps in academic training |
9 |
||
|
Social impact and contribution |
7 |
||
|
Phenomenon |
Understand the role of entrepreneurs women in the digitalization of their MSMEs, identifying the factors that influence the adoption of technologies, the challenges they face, and the strategies they implement to take advantage of the opportunities offered by the digital environment. |
||
|
Actions |
Strategies |
Continuing education and self-training |
20 |
|
Adoption and Use of Technology |
10 |
||
|
Resilience, Perseverance, and Mindset |
13 |
||
|
Formalization and professionalization |
19 |
||
|
Rigorous financial management |
29 |
||
|
Networking and support seeking |
25 |
||
|
Flexible and inclusive HR policies |
15 |
||
|
Social responsibility |
22 |
||
|
Community engagement |
22 |
||
|
Formalization and business plan |
13 |
||
|
Consequence |
Results of the entrepreneurial process |
Business growth and survival |
20 |
|
Improved efficiency and control |
5 |
||
|
Empowerment and personal growth |
8 |
||
|
Social and positive impact |
19 |
||
|
Persistence and challenges |
4 |
||
Note: References taken from interviews conducted in the study used Atlas.ti v7
In that same sense, the causal condition are analyzed with the following elements:
•Economic need/financial independence: the interviewees argue that women start a business because of the need to generate additional income for the family or to avoid dependence on others.
•Personal passion/dream: the interviewees indicate that they embark on entrepreneurship seeking to turn their dreams into reality.
•Market opportunity/problem solving: the interviewees identified a gap in the market that they can fill with their skills, solving a problem.
•Dissatisfaction with current employment: of those interviewed, they mentioned that they complement their entrepreneurship with their jobs, in addition to inflexible schedules that do not allow them to have a work-life balance.
•Family influence/business tradition: Some of the interviewees mentioned having family members who encourage entrepreneurship.
For the intervening conditions, the interviewees mentioned that they face a series of structural and social challenges that shape their strategies and results.
•Gender stereotypes and machismo: this is the most common and harmful obstacle mentioned by the majority of interviewees.
•Underestimation and lack of credibility; the interviewees stated that they are underestimated or assumed to need a man behind the business.
•Intra-gender machismo: a notable finding is that women themselves, out of envy or the “Procrustes syndrome” (when a person feels threatened or uncomfortable by the success of others), perpetuate machismo.
•Exclusion from male-dominated networks: certain networks or business chambers monopolize leadership and women are relegated.
•Work-life balance: interviewees repeatedly mentioned the issue of “dual responsibility”—being a mother and a professional—which is exacerbated by the lack of government support.
•Access to financing: A significant barrier mentioned by interviewees includes age, type of business, lack of collateral, or government programs with restrictive criteria.
•Market perception/product valuation: interviewees commented that consumers are looking for low prices and do not value artisanal or high-quality products.
•Personal insecurity/fear of risk: interviewees mentioned that they impose limits on themselves due to insecurity or fear of failure, especially due to the lack of female role models.
•Human resource challenges: The interviewees face problems finding committed staff or issues related to work-life balance.
•Technological limitations and risks: The interviewees stated that technology has been a challenge, along with cybersecurity, data privacy, and the high investment required.
In this category of context, the interviewees stated that the complexity of their situation is a key factor in the entrepreneurial process, which is considered in this dimension.
•Public policies not created with a gender perspective; lack of government support with the change of government.
•Gap in academic training; interviewees commented that universities do not prepare students for the real challenges of entrepreneurship, financial management, and legal aspects.
•Social impact and contribution; many of the interviewees contribute to their entrepreneurship through workshops, donations, suppliers, and local campaigns.
The actions are the strategies that women entrepreneurs use to face challenges.
•Continuing education and self-training: the interviewees commented that they acquired technical, marketing, and legal knowledge through courses, diploma programs, learning platforms, reading, and empirical learning.
•Adoption and use of technology: the interviewees mentioned that they use digital platforms for marketing, internal management, and communication, recognizing their importance for visibility and efficiency.
•Resilience, perseverance, and positive mindset: the interviewees pointed out the importance of having a strong will to not give up, discipline, patience, and the ability to visualize success.
•Formalization and professionalization: the interviewees pointed out that formalizing businesses (certifications, registration with the SAT, business plans) allows access to different opportunities.
•Rigorous financial management: the interviewees pointed out that it is important to seek accounting advice, control expenses, and reinvest profits as common practices.
•Networking and support networks: The interviewees mentioned participating in associations, collaborating with businesses, and seeking partnerships to attract opportunities.
•Flexible and inclusive human resources policies; interviewees commented that, in solidarity with their employees, they maintain flexible schedules and gender inclusivity, fostering staff commitment.
•Social responsibility and community commitment: the commitment of their business to the impact of the proposal.
•The consequences are considered the result of the entrepreneurial process.
•Business growth and survival: despite obstacles, many female entrepreneurs manage to maintain and grow their businesses, achieving longevity and national and international visibility.
•Improved efficiency and control: the interviewees mentioned that the adoption of technology translates into faster processes and operations.
•Empowerment and personal growth: the interviewees mentioned that they have gained increased confidence, resilience, and self-sufficiency throughout their careers.
•Positive social impact: the interviewees mentioned that their entrepreneurship is not only about generating income, but also about empowering other women, contributing to community development, and strengthening the social economy.
•Persistent challenges: despite their successes, gender stereotypes and difficulties in balancing work and family life persist among the interviewees.
The purpose of selective coding is to identify the main phenomenon and relate it to subcategories using a pragmatic model, which, in addition to using a narrative, presents a visual model that represents the main theme of the research. This is when all other subordinate categories and subcategories are systematically linked to the main one. There are different criteria, as pointed out by Strauss and Corbin (2002).
a) The category must be central; in this sense, it can be related to other categories, but it is more appropriate than others. The main category largely explains changes in behavior patterns.
b) The main category must appear repeatedly in the data and be considered a stable pattern.
c) The category is related to other categories and is repeated frequently.
Graph 2 shows the map of the selective category following the proposal of the Strauss and Corbin paradigm (1998), which identifies the causal conditions, phenomena, intervening conditions, actions, strategies, and consequences, showing the relationships between the categories and the main categories, with data emerging that are important for a comprehensive interpretation of the study.
Graph 2
Selective coding of the female entrepreneurship model
Note: This graph is the result to apply Strauss and Corbin at the research (2002).
In conclusion, female entrepreneurship is driven by a deep concern and initiative that is nourished by the constant search for training (both empirical and formal), supported by technology for growth and management, and facing challenges, structural influences, and social influences. A key component is the characteristics of entrepreneurs women to adapt and be resilient, seeking not only economic gain but also contributing to collective well-being. The path of female entrepreneurship is characterized by constant dynamism; a continuous cycle of motivation, learning, adaptation, and overcoming obstacles, all driven by a goal of social impact.
In short, women’s entrepreneurship, relies on technology for its expansion and management, and faces significant barriers such as lack of financing and gender stereotypes. Resilience and the ability to build support networks are essential to overcoming these obstacles. In addition, a key component is the social impact and values that entrepreneurs women seek to integrate into their businesses, transcending economic gain and contributing to collective well-being. This cycle of motivation, learning, adaptation, and overcoming barriers, framed by a social purpose, defines the trajectory of women’s entrepreneurship according to the sources analyzed.
Contrary to the IDTGIT Theory’s expectations, the entrepreneurial journey of the 20 women interviewed in Celaya is highly individualized. Their ventures, spanning multiple sectors, exhibit significant variations that are a direct manifestation of each woman’s specific social and economic context. Once the phenomenon was analyzed using grounded theory, it contrasted with the constructs related to IDTGIT, which focuses on intragender variations in terms of individual identity, individual influences, and environmental influences (social and structural). The following analysis is then presented.
5.3. Regarding individual conditions, the following is listed
•Economic need: motivation arose from the need to supplement individual income, the risk of losing one’s job as a result of the economic pandemic, and the search for another source of income, in addition to the fulfillment of a personal dream.
•Self-fulfillment and passion: Among the main findings, there are multiple motivations for pursuing their entrepreneurship, such as independence, sharing product benefits, supporting social transformation, meeting the needs of diverse populations, and the motivation to create jobs.
•Market opportunities: Being attentive to the needs of their environment allows them to find an underserved market niche.
•Empowerment and personal development: Entrepreneurship drives profound personal growth, develops resilience in the face of extreme diversity, and has an impact on professional development and self-esteem.
•Lack of female role models: The lack of female role models, regardless of the sector, discourages some women from seeing themselves in certain fields.
•Personal characteristics: Resilience, perseverance, discipline, and adaptability are essential qualities that emerge to overcome the challenges of female entrepreneurship. “Passion” is a constant driving force, and those who are more resilient are willing to learn even “the hard way” and integrate technology more quickly.
•Education and technical skills: Although formal education provides a foundation, self-training in information technology and business management is present in all interviews. Attitudes toward technology vary, ranging from enthusiasm to those who describe it as a “bogeyman.” They recognize its inevitability and strive to learn it, which influences the degree and form of digitization in the company.
4. Intervening conditions vs. intragender variations and environmental factors (social and structural)
•Gender stereotypes (social norms and attitudes): all interviewees mention this element as an obstacle, ranging from underestimating women’s abilities to a tendency to envy and hinder them, which limits support networks and visibility.
•Work-life balance and motherhood: Several entrepreneurs particularly highlight the challenge of balancing their role as mothers, the double responsibility as they point out. This undoubtedly has an impact on public policy in support of motherhood or fatherhood and is considered a systematic barrier that affects women’s ability to devote themselves fully to their businesses.
•Access to financing: Those interviewed stated that access to credit is a common barrier, having to resort to their own resources or private loans, and the lack of government support due to the lack of legal formalization of their businesses.
•Formalization and professionalization: Having a formalized business, with a registered trademark and legal and tax compliance, provides access to various opportunities.
•Use of technology: This factor is crucial in various ways, such as visibility and impact on sales, management and efficiency, and education and learning.
•Networks: This element is undoubtedly structural, and networks such as “Celayenses al grito de guerra” (Celayenses to the battle cry) and “AMEXME” are valuable for support and training. However, there are dynamics that do not favor female collaboration.
The story of each entrepreneur highlights how crucial Individual Identity (how they see themselves and their determination) is as an essential driver for facing environmental challenges and seizing opportunities, despite Intragender Variations that can complicate the path for some. Technology emerges as an Environmental Factor that, if used correctly, becomes a key strategy for achieving success and gaining visibility.
In summary, although technology acts as a democratizing tool and a fundamental strategic ally, its adoption and real impact on women-led MSMEs are deeply connected to the personal characteristics of women entrepreneurs, their family roles, and persistent social and structural gender barriers. Digitalization alone does not eliminate the need to overcome prejudices or the complexities of balancing family life, but often introduces new layers of challenge and opportunity that women face in diverse ways, reflecting rich intragender variation.
5. Conclusions
The findings suggest that female entrepreneurship is a heterogeneous phenomenon, marked by individual identities, personal motivations, family and social conditions, and structural environments that limit access to opportunities. It was found that women entrepreneurs face structural and social barriers that limit their full use of digitalization. Gender stereotypes that delegitimize their abilities persist, as do exclusion from male-dominated networks and a phenomenon known as “intra-gender machismo,” in which women themselves reproduce practices that hinder the success of their peers. Likewise, work-life balance remains a constant challenge in Latin America, exacerbated by the limited coverage of public policies with a gender perspective.
The results also show that the formalization and professionalization of companies are key conditions for accessing financing and consolidating market participation. However, access to economic resources remains limited, with many women resorting to their own capital or private loans with unfavorable terms. This situation confirms that digitization, while expanding opportunities, does not eliminate structural inequalities, but sometimes makes them more evident.
The contrast with IDTGIT theory revealed that individual identity (age, education, previous experience), personal influences (technical skills, resilience, lack of role models), and environmental influences (social norms, male-dominated networks, inadequate public policies) are categories that explain intragender variation in entrepreneurial trajectories. In this sense, women face not only external barriers, but also internal and symbolic conditions that affect the degree and manner in which they adopt digitalization.
In short, it can be concluded that digitalization represents a democratizing factor by offering new tools for visibility, management, and business expansion; however, it does not in itself guarantee equity. The real exploitation of the digital economy by women entrepreneurs requires institutional support that recognizes gender specificities, promotes inclusion in support networks, facilitates access to financing, and encourages the reconciliation of family and business responsibilities. Otherwise, digitalization runs the risk of becoming a privilege available to a few, rather than a path to inclusive transformation.
Finally, this research provides empirical evidence that contributes to reducing the knowledge gap on women’s entrepreneurship in local contexts. The findings show that women’s entrepreneurship in the digital age is characterized by a dynamic cycle of motivation, learning, adaptation, and overcoming obstacles, guided not only by the search for income, but also by the aspiration for social impact and collective well-being. The challenge for academia, public policy, and business practice is to design environments that recognize these particularities and strengthen women’s full participation in the digital transformation.
References
Acs, Z., Bardasi, E., Estrin, S., & Svejnar, J. (2011). Introduction to special issue of Small Business Economics on female entrepreneurship in developed and developing economies. Small Business Economics, 37(4), 393–396. https://link.springer.com/article/10.1007/s11187-011-9372-1
Ahl, H. (2006). Why research on women entrepreneurs needs new directions. Entrepreneurship Theory and Practice, 30(5), 595–621. https://doi.org/10.1111/j.1540-6520.2006.00138.x
Audretsch, D. B., Lehmann, E. E., & Wirsching, K. (2017). Female immigrant entrepreneurship. En A. Link (Ed.), Gender and entrepreneurial activity (pp. 64–68). Edward Elgar. https://doi.org/10.4337/9781785364747.00007
Bardasi, E., Sabarwal, S., & Terrell, K. (2011). How do female entrepreneurs perform? Evidence from three developing regions. Small Business Economics, 37(4), 417–441. https://doi.org/10.1007/s11187-011-9374-z
Bernardino, S., Freitas Santos, J., & Cadima Ribeiro, J. (2018). Social entrepreneur and gender: What’s personality got to do with it? International Journal of Gender and Entrepreneurship, 10(1), 61–83. https://doi.org/10.1108/IJGE-07-2017-0040
Blengini, M. V. L. (2020). Explorative case study on the digital transformation of Austrian SMEs with digitalization in place, with a focus on their organizational culture [Tesis de maestría, Johannes Kepler University Linz]. https://epub.jku.at/obvulihs/content/titleinfo/5446155
Bouwman, H., Nikou, S., & de Reuver, M. (2019). Digitalization, business models, and SMEs: How do business model innovation practices improve performance of digitalizing SMEs? Telecommunications Policy, 43(9), 101828. https://doi.org/10.1016/j.telpol.2019.101828
Bozoglu Batı, G., & Armutlulu, I. H. (2020). Work and family conflict analysis of female entrepreneurs in Turkey and classification with rough set theory. Humanities and Social Sciences Communications, 7(1), 15. https://doi.org/10.1057/s41599-020-0498-0
Breschi, S., Lassébie, J., & Menon, C. (2018). A portrait of innovative start-ups across countries (OECD Science, Technology and Industry Working Papers, No. 2018/2). OECD Publishing. https://doi.org/10.1787/f9ff02f4-en
Bruni, A., Gherardi, S., & Poggio, B. (2004). Doing gender, doing entrepreneurship: An ethnographic account of intertwined practices. Gender, Work and Organization, 11(4), 406–429. https://doi.org/10.1111/j.1468-0432.2004.00240.x
Brush, C. G., de Bruin, A., & Welter, F. (2009). A gender-aware framework for women’s entrepreneurship. International Journal of Gender and Entrepreneurship, 1(1), 8–24. https://doi.org/10.1108/17566260910942318
Charmaz, K. (2014). Constructing grounded theory. SAGE Publications Ltd.
Chen, G., Liu, C., & Tjosvold, D. (2005). Conflict management for effective top management teams and innovation in China. Journal of Management Studies, 42(2), 277–300. https://doi.org/10.1111/j.1467-6486.2005.00497.x
Chirinos, Y., Luna, J., Rojas, D., & Barbera, N. (2019). Sustainable entrepreneurship: A Latin American perspective. En Y. Chirinos, A. García, J. Luna, N. Barbera, & D. Rojas (Eds.), Trends in university research: A Latin American perspective, 6(6), 1–15. Servando Garcés University Press. https://doi.org/10.47212/tendencias_vi_2019_2
Dassouli, S., Satt, H., Bodolica, V., & M’hamdi, M. (2024). A grounded theory approach to technology adoption in SMEs: An analysis of handicraft companies in Morocco. Management Revue, 35(2), 247–276. https://doi.org/10.5771/0935-9915-2024-2-247
Denzin, N. K., & Strauss, A. L. (1988). Qualitative analysis for social scientists. Cambridge University Press.
Díaz-García, C., González-Moreno, A., & Sáez-Martínez, F. J. (2013). Gender diversity within R&D teams: Its impact on radicalness of innovation. Innovation: Organization and Management, 15(2), 149–160. https://doi.org/10.5172/impp.2013.15.2.149
Fairlie, R. W., & Robb, A. M. (2009). Gender differences in business performance: Evidence from the characteristics of business owners survey. Small Business Economics, 33(4), 375–395. https://doi.org/10.1007/s11187-009-9207-5
García, G. E., & Manzano, J. (2010). Basic methodological procedures and researcher skills in the context of grounded theory. Iztapalapa, Journal of Social Sciences and Humanities, (69), 17-39. https://revistaiztapalapa.izt.uam.mx/index.php/izt/article/view/241
Gatewood, E. et al. (2003). Women entrepreneurs, their ventures, and the venture capital industry: An annotated bibliography. Entrepreneurship and Small Business Research Institute (ESBRI). https://id.lib.harvard.edu/alma/990091970170203941/catalog
Guzman, J., & Kacperczyk, A. (2019). Gender gap in entrepreneurship. Research Policy, 48(7), 1666–1680. https://doi.org/10.1016/j.respol.2019.03.012
Hillman, A. J., Cannella, A. A., Jr., & Harris, I. C. (2002). Women and racial minorities in the boardroom: How do directors differ? Journal of Management, 28(6), 747–763. https://doi.org/10.1016/S0149-2063(02)00192-7
Hönigsberg, S., & Dinter, B. (2019, noviembre). Toward a method to foster the digital transformation in SME networks (ICIS 2019). 40th International Conference on Information Systems.
IMCO. (2024, 19 de julio). Women in business. https://imco.org.mx/mujeres-en-las-empresas-2024/
International Labor Organization-ILO (2019). Women in business management. Arguments for change. International Labor Organization. www.ilo.org/global/publications/books/WCMS_700977/lang--es/index.htm
Jennings, J. E., & Brush, C. G. (2013). Research on women entrepreneurs: Challenges to (and from) the broader entrepreneurship literature? Academy of Management Annals, 7(1), 663–715. https://doi.org/10.1080/19416520.2013.782190
Khan, O., Daddi, T. y Iraldo, F. (2020). The role of dynamic capabilities in circular economy implementation and performance of companies. Corporate Social Responsibility and Environmental Management, 27(6), 3018-3033. https://doi.org/10.1002/csr.2020
Kuhn, P., & Villeval, M. C. (2015). Are women more attracted to cooperation than men? The Economic Journal, 125(582), 115–140. https://doi.org/10.1111/ecoj.12122
Lozano, E., & Tiburcio, M. (2025). Evaluation of the digitization of micro and small enterprises in the State of Guanajuato, Mexico. Revista Temario Científico, 5(1), e25050102. https://doi.org/10.47212/rtcAlinin.3.125.22
Martínez León, I. M., Arcas Lario, N., & García Hernández, M. (2011). La influencia del género sobre la responsabilidad social empresarial en las entidades de economía social. REVESCO. Revista de Estudios Cooperativos, (105), 143–172. https://www.redalyc.org/pdf/367/36718802007.pdf
Miller, T., & Triana, M. d. C. (2009). Demographic diversity in the boardroom: Mediators of the board diversity–firm performance relationship. Journal of Management Studies, 46(5), 755–786. https://doi.org/10.1111/j.1467-6486.2009.00839.x
Miniesy, R., Shahin, M., & Fakhreldin, H. (2021). Factors behind digital entrepreneurship adoption by Egyptian MSEs. En Proceedings of the European Conference on Innovation and Entrepreneurship, ECIE (pp. 523–531). https://buescholar.bue.edu.eg/econ/82/
Mishra, A. A., Maheshwari, M., Pandey, J., & Hassan, Y. (2023). Fempreneurship through digital platforms: The “Labyrinth Groove” and the “Barricades” within. Journal of Global Information Management, 31(8), 1–29. https://doi.org/10.4018/JGIM.329606
Moore, D. P. (1990). An examination of present research on the female entrepreneur: Suggested research strategies for the 1990’s. Journal of Business Ethics, 9(4–5), 275–281. https://link.springer.com/article/10.1007/BF00380327
Nayak, M., Nayak, P. M., Birau, R., Wanke, P., & Tan, Y. A. (2024). Exploring women entrepreneurs’ push–pull motives and challenges: Empirical evidence in an emerging economy. International Journal of Sociology and Social Policy, 44(1/2), 188–207. https://doi.org/10.1108/IJSSP-09-2023-0210
O’Reilly, K., Paper, D., & Marx, S. (2012). Demystifying grounded theory for business research. Organizational Research Methods, 15(2), 247–262. https://doi.org/10.1177/1094428111434559
Organization for Economic Cooperation and Development. (2024). OECD Digital Economy Outlook 2024 (Volume 2). https://www.oecd.org/en/publications/oecd-digital-economy-outlook-2024-volume-2_3adf705b-en.html
Pourmorshed, S., & Durst, S. (2022). The usefulness of the digitalization integration framework for developing digital supply chains in SMEs. Journal of Management Development, 41(7), 639–653. https://doi.org/10.1108/JMD-09-2021-0268
Quesenberry, J. L., & Trauth, E. M. (2012). The (dis)placement of women in the IT workforce: an investigation of individual career values and organisational interventions: The (dis)placement of women in the IT workforce. Information Systems Journal, 22(6), 457–473. https://doi.org/10.1111/j.1365-2575.2012.00416.x
Rani, U., Castel-Branco, R., Satija, S., & Nayar, M. (2022). Women, work, and the digital economy. Gender and Development, 30(3), 421–435. https://doi.org/10.1080/13552074.2022.2151729
Ratten, V. (2023). Global entrepreneurship research and practice in the post‐pandemic world. Global Business and Organizational Excellence, 42(5), 5–8. https://doi.org/10.1002/joe.22224
Saavedra, M. L. (2023). Female empowerment through entrepreneurship in the digital age. Multidisciplinary Business Review, 16(2), 37–52. https://doi.org/10.35692/07183992.16.2.4
Said, I., & Enslin, C. (2020). Lived experiences of females with entrepreneurship in Sudan: Networking, social expectations, and family support. Sage Open, 10(4), 1–15. https://doi.org/10.1177/2158244020963131
Saldana, J. (2009). The Coding Manual for Qualitative Researchers. Sage Publications.
Saldaña, J. (2009). The coding manual for qualitative researchers (3rd ed.). SAGE.
Stevenson, L. (1990). Some methodological problems associated with researching women entrepreneurs. Journal of Business Ethics, 9(4–5), 439–446. https://link.springer.com/article/10.1007/BF00380343
Strauss, A., & Corbin, J. (1998). Basics of qualitative research techniques. Sage.
Strauss, A., & Corbin, J. (2002). Basics of qualitative research: Techniques and procedures for developing grounded theory. SAGE.
Suseno, Y., & Abbott, L. (2021). Women entrepreneurs’ digital social innovation: Linking gender, entrepreneurship, social innovation and information systems. Information Systems Journal, 31(5), 717–744. https://doi.org/10.1111/isj.12327
Thébaud, S. (2015). Business as plan B: Institutional foundations of gender inequality in entrepreneurship across 24 industrialized countries. Administrative Science Quarterly, 60(4), 671–711. https://doi.org/10.1177/0001839215591600
Ughetto, E., Rossi, M., Audretsch, D., & Lehmann, E. E. (2020). Female entrepreneurship in the digital era. Small Business Economics, 55(2), 305–312. https://doi.org/10.1007/s11187-019-00298-8
UNESCO/OECD/IDB. (2022). The effects of AI on the working lives of women. UNESCO. https://doi.org/10.1787/14e9b92c-en
Weber, A., & Zulehner, C. (2010). Female hires and the success of start-up firms. The American Economic Review, 100(2), 358–361. https://doi.org/10.1257/aer.100.2.358
Welsh, D. H. B., Kaciak, E., & Minialai, C. (2017). The influence of perceived management skills and perceived gender discrimination in launch decisions by women entrepreneurs. International Entrepreneurship and Management Journal, 13(1), 1–33. https://doi.org/10.1007/s11365-015-0379-y
Wicks, D. (2017). The Coding Manual for Qualitative Researchers (3rd edition). Qualitative Research in Organizations and Management: An International Journal, 12(2), 143–155. https://doi.org/10.1108/qrom-08-2016-1408