Universidad del Zulia (LUZ)
Revista Venezolana de Gerencia (RVG)
Año 30 No. Especial 13, 2025, 440-546
Enero-Junio
ISSN 1315-9984 / e-ISSN 2477-9423
Como citar: Romero-Carazas, R., Jiménez-Huamán, J. C., Montaño-Revilla, F. M., y Moreira-Choez, J. S. (2025). Uso de las billeteras digitales y la satisfacción de los usuarios de entidades bancarias. Revista Venezolana De Gerencia, 30(Especial 13), 440-546. https://doi.org/10.52080/rvgluz.30.especial13.29
Uso de las billeteras digitales y la satisfacción de los usuarios de entidades bancarias
Romero-Carazas, Rafael*
Jiménez-Huamán, Juan Carlos**
Montaño-Revilla, Fany Magdalena***
Moreira-Choez, Jenniffer Sobeida****
Resumen
El uso de billeteras digitales ha incrementado significativamente en los últimos años, consolidándose como una alternativa eficiente para la realización de pagos en contextos personales y empresariales. La satisfacción de los usuarios se ha identificado como un factor determinante en la adopción sostenida de estas herramientas. El presente estudio tuvo como objetivo analizar la relación entre el uso de las billeteras digitales Yape y Plin y la satisfacción de los usuarios de entidades bancarias en Arequipa, Perú. La investigación se desarrolló bajo un enfoque cuantitativo, de tipo explicativo y diseño transversal. Se aplicó un cuestionario estructurado a una muestra de 1.715 usuarios de servicios financieros con el propósito de evaluar la interdependencia entre las variables. Los resultados demostraron una relación causal significativa entre el uso de billeteras digitales y el nivel de satisfacción de los usuarios, encontrándose asociaciones relevantes con los factores frecuencia de uso, facilidad en la interacción con la plataforma y fiabilidad del sistema. Los indicadores del modelo estructural reflejaron un ajuste adecuado, respaldando empíricamente la propuesta teórica. Se concluye que la percepción positiva en términos de accesibilidad, confianza y uso frecuente influye de manera significativa en la satisfacción del usuario, lo que refuerza la importancia de optimizar estos aspectos en la oferta de servicios digitales bancarios.
Palabras clave: Billeteras digitales; satisfacción; entidades bancarias; experiencia del usuario; aceptación tecnológica.
Recibido: 10.02.25 Aceptado: 14.05.25
* Posdoctorado en Filosofía e Investigación en México, Doctor en Educación con Enfoque en Pensamiento Complejo e Investigación Transdisciplinar en Bolivia, Magister en Gestión Pública. Docente en la Universidad Tecnológica del Perú, Perú. Email: c28089@utp.edu.pe ORCID: https://orcid.org/0000-0001-8909-7782
** Doctor en Ciencias Sociales, Maestría en Educación Superior, Contador Público. Docente de la Universidad Católica de Santa María en Arequipa, Perú. Email: cjimenez@ucsm.edu.pe ORCID: https://orcid.org/0000-0003-2619-0407
*** Doctora en Educación, maestría en Educación. Docente de la Universidad Nacional de San Agustín de Arequipa, Perú. Email: fmontanor@unsa.edu.pe, ORCID: https://orcid.org/0000-0001-7509-4126.
**** Doctoranda en Educación Superior de la Universidad de Palermo en Argentina, Magister en Educación, Mención Pedagogía de Entornos Digitales, Magister en Administración de Empresas, Especialista en Ciencias, Tecnología y Sociedad. Docente de la Facultad de Posgrado de la Universidad Estatal de Milagro, Ecuador. Email: jmoreirac10@unemi.edu.ec ORCID: https://orcid.org/0000-0001-8604-3295
Use of Digital Wallets and User Satisfaction in Banking Institutions
Abstract
The use of digital wallets has significantly increased in recent years, establishing itself as an efficient alternative for making payments in both personal and business contexts. User satisfaction has been identified as a key factor in the sustained adoption of these tools. This study aimed to analyze the relationship between the use of the digital wallets Yape and Plin and the satisfaction of users in banking institutions in Arequipa, Peru. The research was conducted using a quantitative approach, with an explanatory scope and a cross-sectional design. A structured questionnaire was applied to a sample of 1,715 financial service users to assess the interdependence among the studied variables. The results showed a significant causal relationship between the use of digital wallets and the level of user satisfaction, with relevant associations found in terms of usage frequency, ease of interaction with the platform, and system reliability. The structural model indicators demonstrated an adequate fit, providing empirical support for the theoretical framework. It is concluded that positive perceptions regarding accessibility, trust, and frequent use significantly influence user satisfaction, highlighting the need to optimize these dimensions in the delivery of digital banking services.
Keywords: Digital wallets; satisfaction; banking institutions; user experience; technological acceptance.
1. Introducción
El acelerado incremento en el uso de plataformas digitales responde a dinámicas propias de la globalización, los avances tecnológicos y la intensificación de la competencia en los diversos sectores económicos (Machaca et al., 2024). En un entorno caracterizado por la transformación digital, la incapacidad para adaptarse a dichos cambios ha derivado en la exclusión de múltiples organizaciones del mercado (Calle, 2022). Es por ello que las entidades financieras enfrentan el imperativo de implementar estrategias gerenciales orientadas a la innovación y centradas en la experiencia del cliente, con el fin de asegurar su sostenibilidad y competitividad (Ramos, 2022).
El ecosistema digital de pagos ha evolucionado considerablemente, impulsado por la expansión de métodos de pago en línea que mejoran la eficiencia operativa y fortalecen la confianza del consumidor (Fasnacht, 2021; Omarini, 2018). No obstante, persisten limitaciones estructurales vinculadas a la brecha digital, particularmente en poblaciones rurales o de bajos ingresos, donde la desconfianza hacia los entornos digitales continúa siendo un factor inhibidor. En este marco, las billeteras digitales han sido reconocidas como una solución efectiva para promover la inclusión financiera, al permitir transacciones ágiles y seguras sin la necesidad de desplazamiento físico (Gupta et al., 2024).
En este sentido, las billeteras digitales se han convertido en el nexo entre compradores y vendedores, independientemente de su ubicación geográfica, permitiendo ahorrar tiempo y esfuerzo en comparación con los métodos de pago tradicionales (Gupta et al., 2023; Rabaa’, 2023). A pesar de estas ventajas, existen vacíos en la investigación sobre los factores que afectan la percepción de seguridad y aceptación de estas tecnologías, lo cual representa un obstáculo para su adopción masiva (Sambrano et al., 2024).
Las billeteras digitales, también conocidas como monederos electrónicos, permiten el almacenamiento y la gestión de dinero virtual de forma segura, eliminando la necesidad de llevar efectivo o tarjetas físicas (Hassan et al., 2021; Mohammed et al., 2024). En el caso peruano, la obligatoriedad de interoperabilidad dictada por el Banco Central de Reserva ha facilitado la integración entre plataformas como Yape y Plin, promoviendo transferencias interbancarias sin costo y fortaleciendo la confianza del usuario (Arauz, 2021; Julião et al., 2023). La consolidación de estas plataformas, sustentada en pilares como la seguridad, la simplicidad de uso y la atención al cliente, ha constituido una estrategia clave en la gerencia de servicios financieros digitales (Ticona et al., 2024).
Sin embargo, desde el enfoque gerencial, aún persisten desafíos asociados a la fidelización de clientes, la mejora continua del servicio y la personalización de la experiencia digital (Reddy et al., 2024). La literatura especializada destaca que la satisfacción del usuario es resultado de factores como la facilidad de navegación, la percepción de seguridad y la fiabilidad del sistema (Amin et al., 2014), pero en el contexto peruano, estos elementos no han sido analizados de forma suficiente en relación con plataformas específicas como Yape y Plin.
En este sentido, el presente estudio se orienta a cubrir este vacío teórico y práctico mediante el análisis de la relación entre el uso de las billeteras digitales y la satisfacción de los usuarios de entidades bancarias en la ciudad de Arequipa. Se formula la siguiente pregunta de investigación: ¿Cuál es la relación entre el uso de las billeteras digitales Yape y Plin y la satisfacción de los usuarios de entidades bancarias en Arequipa, en Perú? Aunado a ello, el objetivo fue analizar la relación entre el uso de las billeteras digitales Yape y Plin y la satisfacción de los usuarios de entidades bancarias en Arequipa en Perú. Este análisis no solo busca elucidar la conexión directa entre la adopción de tecnologías financieras y la percepción del usuario, sino también entender los mecanismos subyacentes que fomentan una experiencia bancaria positiva.
2. Billeteras digitales: Fundamentación teórica
El uso de billeteras digitales ha emergido como una innovación determinante en el contexto de la transformación digital del sistema financiero global. Estas plataformas permiten realizar pagos, transferencias y gestiones financieras en tiempo real a través de dispositivos móviles, promoviendo así una experiencia de usuario centrada en la inmediatez, la seguridad y la conveniencia operativa (Estrada & Cutipa, 2025). La evolución tecnológica y la proliferación de smartphones han catalizado la expansión de estos servicios, especialmente en regiones con creciente acceso digital como América Latina y el sudeste asiático (Shukla et al., 2023; Yang, 2022).
Desde un enfoque teórico, el Modelo de Aceptación Tecnológica (TAM) de Davis (1989) ha sido fundamental para explicar la adopción de billeteras digitales, postulando que la utilidad percibida y la facilidad de uso condicionan la intención de emplear nuevas tecnologías. Esta propuesta ha sido ampliada por el modelo UTAUT que incorpora variables como la expectativa de desempeño, la influencia social y las condiciones facilitadoras (Rahi et al., 2019).
Adicionalmente, la teoría de la difusión de innovaciones de Rogers et al. (2008) aporta un marco explicativo sobre cómo las características percibidas de la tecnología, como la ventaja relativa, compatibilidad y posibilidad de prueba, inciden en su adopción. En el caso de las billeteras digitales, dichas características se relacionan con su capacidad para reemplazar el efectivo, reducir tiempos de espera y minimizar riesgos de contagio en contextos como la pandemia de COVID-19 (Melo-Bellido & Jiménez-Bartolo, 2023).
La satisfacción del usuario, por su parte, ha sido conceptualizada como un estado evaluativo posterior al consumo, basado en la comparación entre expectativas y percepciones reales del servicio (Oliver, 1980). En el ámbito de las billeteras digitales, dicha satisfacción se ve afectada por elementos como la experiencia de transacción, la calidad del servicio electrónico (e-service quality), la confianza en la plataforma y la percepción de seguridad (Apriliani et al., 2024; Bagla & Sancheti, 2018). Estudios recientes han identificado brechas entre las expectativas del usuario y el rendimiento de estas plataformas, lo que representa un desafío para su sostenibilidad (Nurcahyo et al., 2023).
El enfoque SERVQUAL, aplicado en contextos digitales, permite evaluar la calidad del servicio en dimensiones como tangibilidad, fiabilidad, capacidad de respuesta, seguridad y empatía, todas ellas determinantes en la construcción de la satisfacción del cliente (Fainusa et al., 2019). La literatura también ha demostrado que factores como la recuperación efectiva tras fallas en las transacciones y la percepción de beneficios económicos adicionales (por ejemplo, recompensas y promociones) contribuyen a incrementar la fidelidad del usuario (Purnama et al., 2021).
3. Consideraciones metodológicas de la investigación
El presente estudio se fundamenta en un enfoque cuantitativo y transversal, caracterizado por la recolección de datos en un único momento, con el objetivo de establecer relaciones causales entre las variables seleccionadas. Se optó por un nivel explicativo, orientado a la identificación y el análisis de relaciones causales. El diseño de investigación aplicado fue no experimental, de corte correlacional, permitiendo examinar la interacción entre las variables de uso de billeteras digitales y la satisfacción de los usuarios de servicios bancarios en la ciudad de Arequipa.
La población de este estudio comprendió a los usuarios de servicios financieros en Arequipa, una ciudad con cerca de un millón de habitantes y un importante centro de actividad bancaria en Perú, con 23 entidades financieras registradas. En este contexto, el Banco de Crédito del Perú (BCP) se posiciona con el 35.9% de los activos del mercado, seguido de BBVA Perú, Scotiabank Perú e Interbank, según datos de MBS Consulting en el 2015 y La Prensa Regional en el 2024. La muestra fue de 1,715 individuos, seleccionados mediante muestreo no probabilístico por conveniencia, representando el 25% de la población total de clientes bancarios de las cuatro principales entidades financieras: BCP.
Para la recolección de datos, se utilizó una encuesta estructurada, compuesta por un total de 25 ítems, distribuidos en dos secciones que abarcaron las variables de estudio: Uso de billeteras digitales y satisfacción del usuario. Cada ítem se evaluó mediante una escala Likert, cuyas secciones obtuvieron puntajes de confiabilidad α de Cronbach de 0.835 y 0.867, respectivamente, lo cual sugiere una alta consistencia interna del instrumento.
Los datos se analizaron mediante el software SPSS versión 26 y AMOS, aplicando modelado de ecuaciones estructurales (SEM) para validar las hipótesis sobre la relación entre frecuencia de uso, facilidad de uso, confiabilidad y satisfacción del usuario. Este análisis permitió obtener una visión integral de las relaciones interdependientes, proporcionando información relevante para la comprensión del fenómeno estudiado.
4. Relación entre el uso de las billeteras digitales: resultados y discusión
Para comprender mejor el impacto del uso de billeteras digitales en la satisfacción de los usuarios de entidades bancarias en Arequipa, se analizaron tres dimensiones clave: la frecuencia de uso, las facilidades de uso y la fiabilidad. Estos factores permiten evaluar no solo la adopción de las billeteras digitales, sino también su funcionalidad y la percepción de seguridad entre los usuarios, aspectos esenciales para su aceptación y utilización efectiva en un mercado altamente competitivo como el bancario.
En la Tabla 1 se presenta el análisis descriptivo de la variable uso de billeteras digitales y sus dimensiones correspondientes: frecuencia de uso, facilidades de uso y fiabilidad. Este desglose cuantitativo proporciona una visión clara sobre cómo los usuarios de billeteras digitales en el contexto bancario de Arequipa interactúan con estas tecnologías. Se destaca la proporción de usuarios que participan en cada nivel de uso y percepción, proporcionando un recurso invaluable para entender la penetración y aceptación de las billeteras digitales en la región.
Tabla 1
Análisis descriptivo de la variable uso de billeteras digitales y sus dimensiones
|
Escala |
Uso de billeteras digitales |
Frecuencia de uso |
Facilidades de uso |
Fiabilidad |
||||
|
F |
% |
F |
% |
F |
% |
F |
% |
|
|
Nunca |
15 |
0.9% |
18 |
1.0% |
16 |
0.9% |
20 |
1.2% |
|
Casi nunca |
30 |
1.7% |
36 |
2.1% |
29 |
1.7% |
32 |
1.9% |
|
A veces |
124 |
7.2% |
176 |
10.3% |
163 |
9.5% |
185 |
10.8% |
|
Casi siempre |
1287 |
75.0% |
1185 |
69.1% |
1254 |
73.1% |
1101 |
64.2% |
|
Siempre |
259 |
15.1% |
300 |
17.5% |
253 |
14.8% |
377 |
22.0% |
|
Total |
1715 |
100% |
1715 |
100% |
1715 |
100% |
1715 |
100.0% |
Los resultados descriptivos evidencian una adopción ampliamente consolidada de las billeteras digitales entre los usuarios bancarios en la ciudad de Arequipa, destacando que el 75 % de los encuestados manifestó utilizarlas de manera frecuente en sus actividades financieras cotidianas. Este hallazgo se alinea con estudios previos que documentan una rápida apropiación de tecnologías digitales en economías emergentes, impulsadas por la búsqueda de eficiencia operativa y accesibilidad (He et al., 2021; Yiu et al., 2007). En consonancia con el Modelo de Aceptación Tecnológica (TAM), la frecuencia de uso puede interpretarse como una manifestación de familiaridad creciente con la plataforma, lo que fortalece la percepción de utilidad y eleva la satisfacción del usuario (Choi, 2020; Eveleth & Stone, 2020; Lin et al., 2022).
Adicionalmente, el 73.1 % de los participantes reportó que las billeteras digitales son fáciles de utilizar, lo que sugiere que el diseño intuitivo de la interfaz y la experiencia de usuario reducen el esfuerzo cognitivo necesario para ejecutar operaciones, incrementando así la satisfacción y generando valor percibido (Abbasi et al., 2022). Desde una perspectiva de gestión de la innovación, este resultado implica que la simplicidad operativa no solo favorece la adopción inicial, sino que se posiciona como un elemento clave en las estrategias de retención de clientes y diferenciación en mercados digitales altamente competitivos.
En cuanto a la percepción de seguridad, el 64.2 % de los encuestados considera que las billeteras digitales son plataformas confiables, reafirmando la centralidad de la confianza como determinante en la aceptación de servicios financieros digitales (Jünger & Mietzner, 2020; Kantika et al., 2022). No obstante, la existencia de un 22 % de usuarios que perciben oportunidades de mejora en la fiabilidad tecnológica revela un desafío persistente para los gestores financieros: fortalecer la infraestructura de seguridad y las estrategias de comunicación institucional. Esta dualidad evidencia que la percepción de riesgo, aunque minoritaria, puede afectar negativamente la consolidación de la lealtad del cliente, especialmente en un entorno donde la confianza digital se convierte en un activo estratégico para la sostenibilidad del servicio.
En la Tabla 2 se muestra un análisis descriptivo de la satisfacción del usuario con el uso de billeteras digitales, proporcionando una descomposición meticulosa de las respuestas de los encuestados categorizadas. Este análisis refleja cómo los usuarios perciben su experiencia con las billeteras digitales en términos de satisfacción general del cliente.
Tabla 2
Análisis descriptivo de la variable satisfacción del usuario y su dimensión
|
Escala |
Satisfacción del usuario |
Satisfacción del cliente |
||
|
F |
% |
F |
% |
|
|
Nunca |
20 |
1.2% |
20 |
1.2% |
|
Casi nunca |
33 |
1.9% |
33 |
1.9% |
|
A veces |
172 |
10.0% |
172 |
10.0% |
|
Casi siempre |
1289 |
75.2% |
1289 |
75.2% |
|
Siempre |
201 |
11.7% |
201 |
11.7% |
|
Total |
1715 |
100% |
1715 |
100% |
En la tabla 2 la satisfacción del usuario respecto al uso de billeteras digitales en la ciudad de Arequipa revela un elevado nivel de aprobación por parte de los encuestados: un 75.2 % manifestó sentirse satisfecho de manera constante y un 11.7 % reportó un alto grado de satisfacción. Además, el 86.9 % de los usuarios indicó niveles de satisfacción comprendidos entre casi siempre y siempre, lo que sugiere una percepción generalizada positiva hacia estas tecnologías financieras. Este hallazgo respalda los postulados de la teoría de la satisfacción del cliente, según la cual las experiencias de usuario favorables, basadas en la percepción de calidad, funcionalidad y conveniencia del servicio, se traducen en una mayor satisfacción global (Liao et al., 2007; Mbama & Ezepue, 2018; Nunkoo et al., 2017).
Desde el enfoque de la gestión de la innovación financiera, estos resultados son significativos, pues revelan que elementos como la usabilidad y la fiabilidad características esenciales en los entornos digitales desempeñan un papel decisivo en la construcción de valor para el usuario. La facilidad para ejecutar transacciones, junto con la seguridad percibida, configura una propuesta de servicio que no solo responde a las necesidades actuales, sino que también promueve la consolidación de comportamientos recurrentes de uso, base esencial para la fidelización del cliente (Liébana-Cabanillas et al., 2016; Zhou et al., 2019).
Adicionalmente, mejorar la calidad percibida del servicio mediante intervenciones tecnológicas, soporte al cliente más efectivo y campañas de educación digital, podría no solo elevar los niveles de satisfacción, sino también fortalecer la lealtad y la retención, dos factores clave en el ciclo de vida del cliente digital (Pooya et al., 2020). La gestión de la innovación financiera, por tanto, debe integrar estos hallazgos en sus procesos de diseño, evaluación y escalabilidad de productos, reconociendo que la satisfacción del cliente constituye no solo un indicador de desempeño, sino una ventaja competitiva en mercados bancarios cada vez más digitalizados.
En la Tabla 3 se presenta los resultados del ajuste del modelo estructural global utilizado para evaluar la relación entre el uso de billeteras digitales y la satisfacción del usuario en el contexto bancario de Arequipa. Los valores indicados en la tabla incluyen el Chi-cuadrado, grados de libertad (Gl), nivel de probabilidad (NP), Chi-cuadrado sobre grados de libertad (CMIN/Gl), el índice de bondad de ajuste comparativo (CFI) y el Error Medio Cuadrático de Aproximación (RMSEA).
Tabla 3
Resultados de a ajuste del modelo estructural global
|
Valores de ajuste |
Chi-cuadrado |
Gl |
NP |
CMIN/Gl |
CFI |
RMSEA |
|
733.114 |
293 |
0.000 |
2.502 |
0.739 |
0.069 |
|
|
Gl= grados de libertad; NP= nivel de probabilidad; CMIN/Gl= Chi-cuadrado/grados de libertad; CFI= índice de bondad de ajuste comparativo; RMSEA= Error Medio Cuadrático de Aproximación |
||||||
Los resultados del ajuste del modelo estructural global, detallados en la Tabla 3, indican una razón Chi-cuadrado/grados de libertad de 2.502. Este valor se sitúa dentro del umbral aceptable, dado que en análisis factoriales confirmatorios se considera que una relación inferior a 3 refleja un ajuste razonable entre el modelo teórico y los datos empíricos. Asimismo, el Error Medio Cuadrático de Aproximación (RMSEA) alcanzó un valor de 0.069, lo cual, según estándares ampliamente aceptados, representa una aproximación adecuada del modelo a la matriz de covarianza poblacional. No obstante, el Índice de Comparación de Bondad de Ajuste (CFI), con un valor de 0.739, no alcanza el umbral mínimo de 0.90 sugerido por la literatura especializada para considerar un buen ajuste (Montoya & Edwards, 2021), lo que invita a una reflexión crítica sobre la robustez del modelo propuesto.
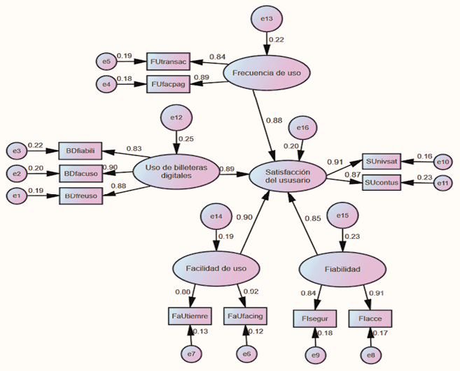
En el diagrama 1 se muestra el modelo estructural de ecuaciones (SEM) que ilustra las relaciones entre el uso de billeteras digitales y la satisfacción de los usuarios en el contexto bancario de Arequipa. El diagrama visual detalla cómo las diversas dimensiones, como la frecuencia de uso, la facilidad de uso y la fiabilidad, interaccionan entre sí y contribuyen a la satisfacción general del usuario con estos servicios financieros digitales.
Diagrama 1
Modelo estructural (SEM) uso de billeteras digitales y la satisfacción de los usuarios
El diagrama 1 proyecta el modelo estructural de ecuaciones (SEM), el cual permite visualizar las interrelaciones entre el uso de billeteras digitales y la satisfacción del usuario en el contexto bancario de Arequipa. Los resultados muestran que la frecuencia de uso se encuentra fuertemente vinculada con la facilidad de pago y la ejecución de transacciones, registrando cargas factoriales normalizadas de 0.892 y 0.841, respectivamente. Este hallazgo valida empíricamente los postulados de la teoría de la utilidad percibida, al evidenciar que los usuarios asignan alto valor a la capacidad de las billeteras digitales para simplificar las operaciones financieras cotidianas. Esta conveniencia funcional no solo promueve un uso recurrente, sino que se convierte en un componente clave de la experiencia satisfactoria del cliente (Alt et al., 2018; Shetu et al., 2022).
Desde la perspectiva de la gestión de la innovación financiera, estos resultados refuerzan la necesidad de diseñar soluciones centradas en la eficiencia y simplicidad operativa. La facilidad de uso y la fiabilidad, con coeficientes de 0.900 y 0.839, se posicionan como factores determinantes en la disposición de los usuarios a incorporar estas tecnologías en sus rutinas financieras. Estos elementos, al reducir la carga cognitiva y minimizar los errores percibidos, incrementan la confianza del usuario y favorecen la adopción sostenida, en concordancia con los supuestos del modelo de aceptación tecnológica (TAM) (Baki et al., 2018; Raza et al., 2017).
La fiabilidad de la plataforma se proyecta como un elemento crítico en la percepción de seguridad (0.918) y accesibilidad (0.842), variables que históricamente han influido en la disposición del cliente a migrar hacia entornos digitales. La gestión efectiva de la percepción de riesgo a través de medidas robustas de ciberseguridad, respaldo institucional y canales de atención al usuario constituye, por tanto, una estrategia esencial para consolidar la confianza digital (Yang & Babapour, 2023). Esta confianza no solo respalda la satisfacción inmediata, sino que actúa como catalizador de la lealtad del cliente, al reducir la probabilidad de abandono del servicio y fortalecer el vínculo con la plataforma.
El modelo revela que la satisfacción del usuario funciona como un predictor sólido de la continuidad de uso, lo cual tiene profundas implicaciones para la gerencia de servicios financieros digitales. La satisfacción no representa únicamente una evaluación puntual del desempeño del sistema, sino un indicador estratégico del compromiso futuro del cliente con la plataforma. Así, mejorar los niveles de satisfacción se traduce directamente en mayores tasas de retención y fidelización, pilares fundamentales para la sostenibilidad del negocio en un ecosistema bancario marcado por la transformación digital y la competencia por la preferencia del usuario (Ali & Alfayez, 2024; Verma, 2021).
En la Tabla 4 se presenta los resultados estandarizados de las correlaciones de los constructos en el análisis del uso de billeteras digitales y la satisfacción del usuario en el contexto bancario. Esta tabla detalla las relaciones causales entre diversos constructos y su influencia directa en la satisfacción del usuario, mostrando los coeficientes estandarizados y la significancia estadística de cada relación.
Tabla 4
Resultados estandarizados de las correlaciones de los constructos
|
Relación causal |
Estimado |
Coeficiente estandarizado |
Sig. |
||
|
Satisfacción del usuario |
<--- |
Usos de billeteras digitales |
0.548 |
0.89 |
*** |
|
Satisfacción del usuario |
<--- |
Frecuencia de uso |
0.923 |
0.88 |
*** |
|
Satisfacción del usuario |
<--- |
Facilidades de uso |
1.127 |
0.90 |
*** |
|
Satisfacción del usuario |
<--- |
Fiabilidad |
0.623 |
0.85 |
*** |
|
FUfacpag |
<--- |
Frecuencia de uso |
1.000 |
0.89 |
|
|
FUtransac |
<--- |
Frecuencia de uso |
1.352 |
0.84 |
*** |
|
BDfreuso |
<--- |
Usos de billeteras digitales |
1.000 |
0.88 |
*** |
|
BDfacuso |
<--- |
Usos de billeteras digitales |
0.732 |
0.90 |
*** |
|
BDfiabili |
<--- |
Usos de billeteras digitales |
0.829 |
0.83 |
*** |
|
FaUfacing |
<--- |
Facilidades de uso |
1.114 |
0.92 |
*** |
|
FaUtiemre |
<--- |
Facilidades de uso |
1.000 |
0.88 |
|
|
FIacce |
<--- |
Fiabilidad |
0.627 |
0.91 |
*** |
|
FIsegur |
<--- |
Fiabilidad |
0.823 |
0.84 |
*** |
|
SUnivsat |
<--- |
Satisfacción del usuario |
1.000 |
0.91 |
|
|
SUcontus |
<--- |
Satisfacción del usuario |
1.253 |
0.87 |
*** |
Los resultados estandarizados de las correlaciones entre los constructos, evidencian que la satisfacción del usuario se ve influida de manera significativa por todas las dimensiones analizadas del uso de billeteras digitales. La facilidad de uso obtuvo el coeficiente más alto (0.90), lo que indica que la simplicidad operativa de la plataforma representa un factor decisivo en la percepción positiva del servicio. Este hallazgo refuerza la teoría de la aceptación tecnológica (TAM), al confirmar que la percepción de facilidad en la interacción con la tecnología es un predictor clave de la satisfacción y, por ende, de la adopción sostenida (Bendary & Al-Sahouly, 2018; Marakarkandy et al., 2017).
Desde una perspectiva de gestión de la innovación financiera, esto implica que el diseño centrado en el usuario no solo incrementa la eficiencia funcional, sino que también fortalece el vínculo emocional y relacional del cliente con la plataforma. La elevada correlación entre frecuencia de uso y satisfacción (0.88) sugiere que el uso repetido, al aumentar la familiaridad y reducir la incertidumbre, consolida la confianza en el sistema. Esta dinámica es clave para la gerencia de servicios digitales, dado que permite identificar puntos de contacto recurrentes que deben ser optimizados para mantener una experiencia fluida y positiva (De Leon et al., 2020).
Por otro lado, la fiabilidad del sistema, con un coeficiente de 0.85, también muestra una influencia significativa sobre la satisfacción, resaltando que la percepción de seguridad y la capacidad de realizar transacciones exitosas son condiciones indispensables para la consolidación de la confianza digital. Este resultado tiene importantes implicaciones para la gestión estratégica en el sector financiero, pues revela que la inversión en ciberseguridad, protocolos de acceso y soporte al cliente debe ser entendida no solo como un requisito técnico, sino como una herramienta para fidelizar usuarios. Investigaciones recientes (Heitmann et al., 2018; Khasawneh et al., 2018) demuestran que la percepción de riesgo tecnológico afecta directamente la disposición del cliente a continuar usando servicios digitales.
Finalmente, la conjunción de facilidad de uso, frecuencia y fiabilidad no solo configura una experiencia satisfactoria, sino que actúa como un sistema interdependiente que impulsa la retención del cliente y su lealtad. El coeficiente observado entre satisfacción general y continuidad de uso (0.87), así como entre satisfacción y nivel de satisfacción (0.91), refuerza esta afirmación, alineándose con los postulados de la teoría de la lealtad del cliente (Dwivedi et al., 2024; Zhang et al., 2021).
5. Conclusión
El presente estudio cumplió con el objetivo de analizar la relación entre el uso de las billeteras digitales Yape y Plin y la satisfacción de los usuarios de entidades bancarias en Arequipa, proporcionando evidencia empírica sólida que permite responder a la pregunta de investigación. Los resultados obtenidos indican que la facilidad de uso, la frecuencia de uso y la fiabilidad constituyen factores determinantes en la configuración de una experiencia satisfactoria del cliente digital. En particular, la simplicidad operativa, expresada a través del coeficiente más alto de correlación, refuerza la importancia del diseño centrado en el usuario como eje estratégico en la innovación financiera. La elevada frecuencia de uso y la percepción de fiabilidad, por su parte, revelan que la confianza y la familiaridad con la plataforma son condiciones necesarias para sostener una relación continua con el servicio, aspectos que inciden directamente en la fidelización del cliente.
Desde una perspectiva organizacional, estos hallazgos tienen implicaciones significativas para la gestión estratégica del sistema bancario. La satisfacción del usuario, más allá de ser un indicador perceptual, emerge como una ventaja competitiva en la era digital, capaz de consolidar relaciones duraderas, reducir los costos de retención y aumentar el valor de vida del cliente. En este sentido, las entidades financieras deben comprender que la adopción tecnológica no se agota en la implementación de plataformas funcionales, sino que exige una gestión proactiva de la experiencia digital, articulando aspectos como seguridad, accesibilidad, soporte técnico y personalización. A nivel estructural, el modelo evaluado mostró un ajuste razonable, aunque con limitaciones en el índice de ajuste comparativo, lo que sugiere la necesidad de integrar variables adicionales que permitan captar con mayor precisión la complejidad del comportamiento del usuario en entornos digitales.
Entre las principales limitaciones del estudio se encuentra el diseño transversal, que impide establecer relaciones causales en términos evolutivos, y el uso de un muestreo no probabilístico, que restringe la generalización de los hallazgos. Asimismo, se reconocen desafíos metodológicos relacionados con el ajuste del modelo estructural, particularmente en lo que respecta a la capacidad explicativa de ciertas dimensiones latentes. En función de estos aspectos, se propone como línea futura de investigación la realización de estudios longitudinales que analicen la evolución de la satisfacción y la lealtad en el tiempo, así como la incorporación de nuevas variables, como la percepción de privacidad, la eficiencia del soporte técnico y la influencia de las políticas institucionales de digitalización. Ampliar el análisis a otras regiones o segmentos de clientes permitiría generar un conocimiento más robusto y contextualizado, contribuyendo a la formulación de estrategias diferenciadas para mejorar la experiencia del usuario y consolidar el posicionamiento competitivo de los bancos en el ecosistema financiero digital.
Referencias
Abbasi, G. A., Sandran, T., Ganesan, Y., & Iranmanesh, M. (2022). Go cashless! Determinants of continuance intention to use E-wallet apps: A hybrid approach using PLS-SEM and fsQCA. Technology in Society, 68, 101937. https://doi.org/10.1016/j.techsoc.2022.101937
Ali, N., & Alfayez, M. (2024). The impact of E-CRM on customer loyalty in the airline industry: the mediating role of customer experience. Cogent Business & Management, 11(1). https://doi.org/10.1080/23311975.2024.2364838
Alt, R., Beck, R., & Smits, M. T. (2018). FinTech and the transformation of the financial industry. Electronic Markets, 28(3), 235–243. https://doi.org/10.1007/s12525-018-0310-9
Amin, M., Rezaei, S., & Abolghasemi, M. (2014). User satisfaction with mobile websites: the impact of perceived usefulness (PU), perceived ease of use (PEOU) and trust. Nankai Business Review International, 5(3), 258–274. https://doi.org/10.1108/NBRI-01-2014-0005
Apriliani, R., Prakoso, T., Rustaman, D., Dharmawan, D., & Wildan Nuryanto, U. (2024). The Influence of Intention To Use Digital Wallet Applications, E-Service Quality And Trust on Consumer Satisfaction Toward Digital Payment Applications. Jurnal Informasi Dan Teknologi, 6(1), 125–131. https://doi.org/10.60083/jidt.v6i1.485
Arauz, A. (2021). The International Hierarchy of Money in Cross-Border Payment Systems: Developing Countries’ Regulation for Central Bank Digital Currencies and Facebook’s Stablecoin. International Journal of Political Economy, 50(3), 226–243. https://doi.org/10.1080/08911916.2021.1984728
Bagla, R. K., & Sancheti, V. (2018). Gaps in customer satisfaction with digital wallets: challenge for sustainability. Journal of Management Development, 37(6), 442–451. https://doi.org/10.1108/JMD-04-2017-0144
Baki, R., Birgoren, B., & Aktepe, A. (2018). A Meta Analysis of Factors Affecting Perceived Usefulness and Perceived Ease of Use in The Adoption of E-Learning Systems. Turkish Online Journal of Distance Education, 19(4), 4–42. https://doi.org/10.17718/tojde.471649
Bendary, N., & Al-Sahouly, I. (2018). Exploring the extension of unified theory of acceptance and use of technology, UTAUT2, factors effect on perceived usefulness and ease of use on mobile commerce in Egypt. Journal of Business & Retail Management Research, 12(02). https://doi.org/10.24052/JBRMR/V12IS02/ETEOUTOAAUOTUFEOPUAEOUOMCIE
Calle, C. A. (2022). La transformación digital y su importancia en las pymes. Iberoamerican Business Journal, 5(2), 64–81. https://doi.org/10.22451/5817.ibj2022.vol5.2.11059
Choi, J.-C. (2020). User Familiarity and Satisfaction With Food Delivery Mobile Apps. Sage Open, 10(4). https://doi.org/10.1177/2158244020970563
Davis, F. D. (1989). Perceived Usefulness, Perceived Ease of Use, and User Acceptance of Information Technology. MIS Quarterly, 13(3), 319. https://doi.org/10.2307/249008
De Leon, M. V., Atienza, R. P., & Susilo, D. (2020). Influence of self-service technology (SST) service quality dimensions as a second-order factor on perceived value and customer satisfaction in a mobile banking application. Cogent Business & Management, 7(1), 1794241. https://doi.org/10.1080/23311975.2020.1794241
Dwivedi, R. K., Lohmor, S., Dixit, R. S., Sahiba, Z., & Naik, S. (2024). The Customer Loyalty vs. Customer Retention: The Impact of Customer Relationship Management on Customer Satisfaction. Web Intelligence, 22(3), 425–442. https://doi.org/10.3233/WEB-230098
Estrada Cruz, E. A., & Cutipa-Limache, A. M. (2025). Factores de intención de uso de billeteras digitales en el contexto global: Una Revisión Sistemática. Comuni@cción: Revista de Investigación En Comunicación y Desarrollo, 16(1), 5–18. https://doi.org/10.33595/2226-1478.16.1.1261
Eveleth, L. B., & Stone, R. W. (2020). User’s perceptions of perceived usefulness, satisfaction, and intentions of mobile application. International Journal of Mobile Communications, 18(1), 1. https://doi.org/10.1504/IJMC.2020.104431
Fainusa, A. F., Nurcahyo, R., & Dachyar, M. (2019). Conceptual Framework for Digital Wallet User Satisfaction. 2019 IEEE 6th International Conference on Engineering Technologies and Applied Sciences (ICETAS), 1–4. https://doi.org/10.1109/ICETAS48360.2019.9117285
Fasnacht, D. (2021). Banking 4.0: Digital Ecosystems and Super-Apps. In Theories of Change (pp. 235–256). https://doi.org/10.1007/978-3-030-52275-9_15
Gupta, M., Gupta, D., & Rai, P. (2024). Digital Payment Systems and Financial Inclusion: Examine How Digital Payment Systems, Such as Mobile Wallets and Digital Currencies, Can Improve Financial Inclusion by Providing Access to Banking Services for the Unbanked and Underbanked Population. Proceedings of Third International Conference on Computing and Communication Networks, 725–737. https://doi.org/10.1007/978-981-97-0892-5_57
Gupta, S., Dhingra, S., Tanwar, S., & Aggarwal, R. (2023). What Explains the Adoption of Mobile Wallets? A Study from Merchants’ Perspectives. International Journal of Human–Computer Interaction, 39(19), 3745–3757. https://doi.org/10.1080/10447318.2022.2104408
Hassan, M. A., Shukur, Z., & Hasan, M. K. (2021). Electronic Wallet Payment System in Malaysia. Data Analytics and Management, 711–736. https://doi.org/10.1007/978-981-15-8335-3_55
He, D., You, K., Li, W., & Wu, J. (2021). Determinants of Technology Adoption: Evidence from the Chinese Banking Industry. Emerging Markets Finance and Trade, 57(11), 3167–3189. https://doi.org/10.1080/1540496X.2019.1678027
Heitmann, S., Buri, S., Davico, G., & Reitzug, F. (2018). Operationalizing Ethnographic Research to Grow Trust in Digital Financial Services. Ethnographic Praxis in Industry Conference Proceedings, 2018(1), 537–565. https://doi.org/10.1111/1559-8918.2018.01221
Julião, J., Ayllon, T., & Gaspar, M. (2023). Financial Inclusion Through Digital Banking: The case of Peru. Innovations in Industrial Engineering II, 294–304. https://doi.org/10.1007/978-3-031-09360-9_24
Jünger, M., & Mietzner, M. (2020). Banking goes digital: The adoption of FinTech services by German households. Finance Research Letters, 34, 101260. https://doi.org/10.1016/j.frl.2019.08.008
Kantika, K., Kurniasari, F., & Mulyono, M. (2022). The Factors Affecting Digital Bank Services Adoption Using Trust as Mediating Variable. Journal of Business and Management Review, 3(10), 690–704. https://doi.org/10.47153/jbmr310.4882022
Khasawneh, M. H. Al, Hujran, O., & Abdrabbo, T. (2018). A quantitative examination of the factors that influence users’ perceptions of trust towards using mobile banking services. International Journal of Internet Marketing and Advertising, 12(2), 181. https://doi.org/10.1504/IJIMA.2018.090957
Kumar Reddy Bacham, M., Riyasatullah Baig, S., Surya Avinash Reddy, KS, Saleem, D. y Mythrayee, D. (2024). Identificación de burbujas financieras emergentes mediante aprendizaje automático. Edu-Tech Enterprise, 2, 20. https://doi.org/10.71459/edutech202420
Liao, C., Chen, J.-L., & Yen, D. C. (2007). Theory of planning behavior (TPB) and customer satisfaction in the continued use of e-service: An integrated model. Computers in Human Behavior, 23(6), 2804–2822. https://doi.org/10.1016/j.chb.2006.05.006
Liébana-Cabanillas, F., Muñoz-Leiva, F., Sánchez-Fernández, J., & Viedma-del Jesús, M. I. (2016). The moderating effect of user experience on satisfaction with electronic banking: empirical evidence from the Spanish case. Information Systems and E-Business Management, 14(1), 141–165. https://doi.org/10.1007/s10257-015-0277-4
Lin, X., Suanpong, K., Ruangkanjanases, A., Lim, Y.-T., & Chen, S.-C. (2022). Improving the Sustainable Usage Intention of Mobile Payments: Extended Unified Theory of Acceptance and Use of Technology Model Combined With the Information System Success Model and Initial Trust Model. Frontiers in Psychology, 12. https://doi.org/10.3389/fpsyg.2021.634911
Machaca, Y. L., Tinta, R. I., Toni, V. N., y Aguilar, H. E. (2024). Yape, calidad y satisfacción según el servicio. Economía & Negocios, 6(1), 137–151. https://doi.org/10.33326/27086062.2024.1.1796
Marakarkandy, B., Yajnik, N., & Dasgupta, C. (2017). Enabling internet banking adoption. Journal of Enterprise Information Management, 30(2), 263–294. https://doi.org/10.1108/JEIM-10-2015-0094
Mbama, C. I., & Ezepue, P. O. (2018). Digital banking, customer experience and bank financial performance. International Journal of Bank Marketing, 36(2), 230–255. https://doi.org/10.1108/IJBM-11-2016-0181
Melo, G., y Jiménez, E. E. (2023). Billeteras electrónicas: una herramienta para el emprendimiento en la era digital. Interconectando Saberes, 15, 9–21. https://doi.org/10.25009/is.v0i15.2776
Mohammed, A. A., Rahma, A. M. S., & Abdul, H. B. (2024). Transformative innovations in digital currency and E-wallet systems: A comprehensive exploration of security, scalability, and adoption. AIP Conf. Proceedings, 080002. https://doi.org/10.1063/5.0234176
Montoya, A. K., & Edwards, M. C. (2021). The Poor Fit of Model Fit for Selecting Number of Factors in Exploratory Factor Analysis for Scale Evaluation. Educational and Psychological Measurement, 81(3), 413–440. https://doi.org/10.1177/0013164420942899
Nunkoo, R., Teeroovengadum, V., Thomas, P., & Leonard, L. (2017). Integrating service quality as a second-order factor in a customer satisfaction and loyalty model. International Journal of Contemporary Hospitality Management, 29(12), 2978–3005. https://doi.org/10.1108/IJCHM-11-2016-0610
Nurcahyo, R., Prabuwono, A. S., Fainusa, A. F., Wibowo, N., Habiburrahman, M., & Hindriyandhito, K. (2023). Enhancing User Satisfaction in Indonesia’s e-wallet Market: A Comprehensive Analysis of Factors and Priorities. Human Behavior and Emerging Technologies, 1–19. https://doi.org/10.1155/2023/8864865
Oliver, R. L. (1980). A Cognitive Model of the Antecedents and Consequences of Satisfaction Decisions. Journal of Marketing Research, 17(4), 460–469. https://doi.org/10.1177/002224378001700405
Omarini, A. E. (2018). Fintech and the Future of the Payment Landscape: The Mobile Wallet Ecosystem - A Challenge for Retail Banks? International Journal of Financial Research, 9(4), 97. https://doi.org/10.5430/ijfr.v9n4p97
Pooya, A., Abed, M., & Gholamian, S. (2020). Investigating the effect of perceived quality of self-service banking on customer satisfaction. International Journal of Islamic and Middle Eastern Finance and Management, 13(2), 263–280. https://doi.org/10.1108/IMEFM-12-2018-0440
Purnama, S., Bangun, C. S., & A. Faaroek, S. (2021). The Effect of Transaction Experience Using Digital Wallets on User Satisfaction in Millennial Generation. Aptisi Transactions on Management (ATM), 5(2), 161–168. https://doi.org/10.33050/atm.v5i2.1593
Rabaa’, A. A. (2023). An investigation into the acceptance of mobile wallets in the FinTech era: an empirical study from Kuwait. International Journal of Business Information Systems, 44(4), 536–580. https://doi.org/10.1504/IJBIS.2023.135350
Rahi, S., Othman, M. M., Alghizzawi, M., & Alnaser, F. M. (2019). Integration of UTAUT model in internet banking adoption context. Journal of Research in Interactive Marketing, 13(3), 411–435. https://doi.org/10.1108/JRIM-02-2018-0032
Ramos, F. A. (2022). Factores de uso y adopcion de las billeteras digitales en el Perú. Newman Business Review, 8(1), 83–106. https://doi.org/10.22451/3002.nbr2022.vol8.1.10073
Raza, S. A., Umer, A., & Shah, N. (2017). New determinants of ease of use and perceived usefulness for mobile banking adoption. International Journal of Electronic Customer Relationship Management, 11(1), 44. https://doi.org/10.1504/IJECRM.2017.086751
Rogers, E. M., Singhal, A., & Quinlan, M. M. (2008). Diffusion of Innovations. In D. W. Stacks & M. B. Salwen (Eds.), An Integrated Approach to Communication Theory and Research (2nd Edition, p. 17). Routledge. https://doi.org/10.4324/9780203887011
Sambranol, W. W., Malpartida, E. E., y Vega, P. O. (2024). Contabilidad Gerencial y su Impacto en la Toma de Decisiones en una pequeña empresa del sector alimentario en Lima Oeste. Edu-Tech Enterprise, 2, 8. https://doi.org/10.71459/edutech20248
Shetu, S. N., Islam, Md. M., & Promi, S. I. (2022). An Empirical Investigation of the Continued Usage Intention of Digital Wallets: The Moderating Role of Perceived Technological Innovativeness. Future Business Journal, 8(1), 43. https://doi.org/10.1186/s43093-022-00158-0
Shukla, S., Bisht, K., Tiwari, K., & Bashir, S. (2023). Comparative Study of the Global Data Economy (pp. 63–86). https://doi.org/10.1007/978-981-99-7677-5_4
Ticona, A., Gutiérrez, F. H., Turpo, B., Cano, D. M., Yucra, R., Cahuana, J. H., Duran, C. N., Malaga, Y., Silva, L. J., & Callupe, P. C. (2024). Peru’s National Policy on Financial Inclusion and Its Alignment with Sustainable Development Goal I. Sustainability, 16(10), 4151. https://doi.org/10.3390/su16104151
Verma, P. (2021). Search and Compare Drives Satisfaction. International Journal of Customer Relationship Marketing and Management, 13(1), 1–20. https://doi.org/10.4018/IJCRMM.290417
Yang, C. (2022). Cross-border expansion of digital platforms and transformation of the trade and distribution networks of imported fresh fruits from Southeast Asia to China. Global Networks, 22(4), 716–734. https://doi.org/10.1111/glob.12352
Yang, Z., & Babapour, H. (2023). Critical variables for assessing the effectiveness of electronic customer relationship management systems in online shopping. Kybernetes, 52(9), 3044–3063. https://doi.org/10.1108/K-10-2021-0952
Yiu, C. S., Grant, K., & Edgar, D. (2007). Factors affecting the adoption of Internet Banking in Hong Kong—implications for the banking sector. International Journal of Information Management, 27(5), 336–351. https://doi.org/10.1016/j.ijinfomgt.2007.03.002
Zhang, J., Ma, Y., & Lyu, B. (2021). Relationships Between User Knowledge Sharing in Virtual Community with Community Loyalty and Satisfaction. Psychology Research and Behavior Management, 14, 1509–1523. https://doi.org/10.2147/PRBM.S331132
Zhou, R., Wang, X., Shi, Y., Zhang, R., Zhang, L., & Guo, H. (2019). Measuring e-service quality and its importance to customer satisfaction and loyalty: an empirical study in a telecom setting. Electronic Commerce Research, 19(3), 477–499. https://doi.org/10.1007/s10660-018-9301-3