Universidad del Zulia (LUZ)
Revista Venezolana de Gerencia (RVG)
Año 30 No. 111, 2025, 1551-1567
Julio-Septiembre
ISSN 1315-9984 / e-ISSN 2477-9423
Como citar: Diez, S., y Vargas, Ma. A. (2025). Teletrabajo y estrés laboral en docentes universitarios. Revista Venezolana de Gerencia, 30(111), 1551-1567. https://doi.org/10.52080/rvgluz.30.111.19
Teletrabajo y estrés laboral en docentes universitarios
Diez Farhat, Said*
Vargas Valdiviezo, Ma. Auxiliadora**
Resumen
Esta investigación tuvo como objetivo principal analizar la influencia del teletrabajo en el estrés laboral de los docentes universitarios en la ciudad de Guayaquil. Se interpretaron las implicancias de los resultados para brindar a las autoridades de las Instituciones de Educación Superior información que les permita tomar decisiones que coadyuven al cumplimiento de las actividades académicas y administrativas en las Instituciones de Educación Superior. La metodología utilizada en esta investigación fue deductiva mediante un enfoque cuantitativo y alcance descriptivo correlacional. Se tomó como muestra docentes universitarios con dedicación a tiempo completo del nivel de grado de las tres Universidades con mayor número de docentes en la ciudad de Guayaquil como la Universidad Católica de Santiago de Guayaquil, la Escuela Superior Politécnica del Litoral (ESPOL) y la Universidad de Guayaquil. Se aplicó un análisis descriptivo correlacional, en el cual se logró estimar y analizar estadísticamente el fenómeno donde se postulan relaciones entre diferentes constructos. En el estudio se demostró que el Estrés Laboral tiene una relación negativa y significativa con varias dimensiones clave del Teletrabajo de los docentes universitarios, como la Seguridad en el Trabajo, la Flexibilidad Laboral y la Satisfacción Laboral. Se concluye que este hallazgo resalta cómo el estrés laboral puede limitar la capacidad de los docentes para gestionar sus horarios y tareas de manera autónoma, lo que contribuye a un ciclo de mayor estrés y menor satisfacción con su trabajo.
Palabras clave: estrés; estrés laboral; teletrabajo; comunidad educativa.
Recibido: 30.01.25 Aceptado: 07.04.25
* Ingeniero Comercial. Magister en Administración de Empresas con mención en Negocios Internacionales. Doctor en Administración Estratégica de Empresas PUCP-Perú. Servidor público por 12 años en la Corporación Financiera Nacional (CFN). Cuenta con 20 años de experiencia como docente universitaria. Email: said.diez@cu.ucsg.edu.ec.
** Ingeniera Comercial. Magister en Educación Universitaria Abierta y a Distancia UNED-España. Doctora en Administración Estratégica de Empresas PUCP-Perú. Experiencia de más 10 años en el área de Talento Humano en el sector bancario ecuatoriano. Experiencia en docencia universitaria de más de 22 años en instituciones públicas y privadas. Email: maria.vargas06@ucsg.edu.ec
Teleworking and work stress among university teachers
Abstract
The main objective of this research was to analyze the influence of teleworking on the occupational stress of university professors in the city of Guayaquil. The implications of the results were interpreted to provide HEI authorities with information that will allow them to make decisions that contribute to the fulfillment of academic and administrative activities in higher education institutions. The methodology used in this research was the deductive method through a quantitative approach and descriptive correlational scope. The sample included full-time university professors at the undergraduate level from the three universities with the largest number of professors in the city of Guayaquil: Universidad Católica de Santiago de Guayaquil, Escuela Superior Politécnica del Litoral (ESPOL) and Universidad de Guayaquil. A descriptive correlational analysis was applied, which allowed the phenomenon to be estimated and statistically analyzed, where relationships between different constructs are postulated. The study showed that work stress has a negative and significant relationship with several key dimensions of university faculty teleworking, such as job security, job flexibility, and job satisfaction. It concludes that this finding highlights how work stress can limit faculty members’ ability to manage their schedules and tasks independently, contributing to a cycle of increased stress and decreased job satisfaction.
Keywords: stress; work stress; teleworking; educational community.
1. Introducción
La expansión de internet de alta velocidad y el continuo avance de las tecnologías de telecomunicación han transformado significativamente la manera en que las personas trabajan. Durante las últimas décadas, ha existido una creciente tendencia al teletrabajo, particularmente en contextos residenciales. Las herramientas de comunicación digital y la accesibilidad a internet han facilitado que muchos empleados puedan desempeñar sus labores desde sus hogares, lo que ha tenido un impacto importante en la estructura laboral de diversas industrias. Esta evolución ha permitido que el trabajo desde casa pase de ser una excepción a una práctica común, en especial para aquellos que laboran en sectores como la educación, la tecnología y los servicios.
Sin embargo, este fenómeno no es únicamente el resultado de un desarrollo tecnológico. Varios factores adicionales han influido en el auge del teletrabajo. Entre ellos se encuentra la reducción de la penalización salarial para aquellos que realizan labores a distancia, lo cual ha hecho que muchos empleados se sientan más cómodos con la idea de trabajar desde sus hogares. Asimismo, el aumento de los conflictos entre las responsabilidades laborales y las obligaciones familiares, junto con la creciente participación femenina en la fuerza laboral, también han contribuido al crecimiento de esta tendencia. En muchos casos, el trabajo desde casa parece ofrecer una solución atractiva para aquellas personas que buscan un mejor equilibrio entre su vida profesional y personal.
Por otro lado, la realidad del teletrabajo no es uniforme, y se puede observar una gran disparidad en las experiencias de quienes trabajan desde sus hogares. La literatura académica ha destacado dos representaciones opuestas del trabajo a domicilio: mientras que algunos lo describen como “lo mejor de ambos mundos”, por permitir la conciliación entre la vida familiar y el trabajo, otros lo perciben como una carga excesiva que interrumpe la tranquilidad del hogar y aumenta las tensiones laborales. Esta dualidad refleja la complejidad del teletrabajo, que puede generar tanto beneficios como desventajas, dependiendo de las circunstancias personales y profesionales de cada individuo.
En el ámbito de la educación superior, por ejemplo, los docentes que llevan el trabajo a casa pueden enfrentar un incremento en su carga laboral, lo que a menudo se traduce en estrés y una disminución de su bienestar emocional. Aunque el teletrabajo puede ofrecer mayor flexibilidad y autonomía, también puede generar una mayor presión para cumplir con las tareas laborales fuera del horario tradicional. Esta extensión de las horas laborales al hogar puede resultar en una disminución de la calidad de vida, ya que se difuminan las fronteras entre el trabajo y la vida personal, lo que puede afectar tanto la salud mental como la satisfacción laboral.
El impacto del teletrabajo en el equilibrio entre la vida personal y profesional ha sido un tema ampliamente debatido en la literatura. Algunos estudios (Aboelmaged y Subbaugh, 2012; Adamovic, 2022; Angelici y Profeta, 2020; Benligiray et al., 2024; Ingusci et al., 2023) sugieren que trabajar desde casa puede mejorar la calidad de vida al permitir a los empleados gestionar sus roles de trabajo y familia de manera simultánea, mientras que otros apuntan que esta combinación puede generar tensiones adicionales en las relaciones familiares, incrementando el estrés. La flexibilidad que otorgan las modalidades de teletrabajo también puede tener efectos tanto positivos como negativos, dependiendo de cómo los empleados manejen su tiempo y sus responsabilidades.
A pesar de los posibles beneficios, como la reducción del tiempo de desplazamiento y la mejora en la autonomía laboral, el teletrabajo también presenta desafíos significativos. Para muchos trabajadores, la integración del trabajo en el hogar implica una carga adicional que afecta su capacidad para desconectar y descansar. El hecho de trabajar más horas desde casa puede generar fatiga y disminuir la productividad, lo que, a largo plazo, puede perjudicar la salud psicológica y el bienestar de los empleados. Por lo tanto, aunque el teletrabajo ofrece ciertas ventajas, es fundamental comprender sus efectos complejos y los factores que influyen en la experiencia de quienes optan por esta modalidad.
En este sentido, esta investigación tiene como objetivo principal analizar la influencia del teletrabajo en el estrés laboral de los docentes universitarios en la ciudad de Guayaquil.
2. Revisión de literatura sobre estrés laboral en el teletrabajo
Desde el inicio del siglo XIX se han desarrollado diferentes enfoques para delimitar el concepto del estrés (Hafeez et al., 2018). De acuerdo a Rezvani y Khosravi (2019), se muestra como un desequilibrio del sistema cognitivo, emocional y ambiental producto de factores del entorno. El estrés es “la respuesta psicológica, fisiológica y conductual de un individuo cuando percibe falta de equilibrio entre las demandas que se le imponen y su capacidad para satisfacer esas demandas, lo que, durante un período de tiempo, conduce a una mala salud” (Nagi & Kurien, 2019, p. 522). Otra definición indica que “se determina como un desequilibrio entre los requerimientos de vida y su capacidad percibida para hacer frente a esos requerimientos” (Al-Makhalid & Dardara, 2020, p. 1).
Se percibe que el estrés es “perjudicial para la salud de los empleados, la salud de la organización y su desempeño” (Botwe et al., 2017, p. 1). En el ámbito laboral, es conocido como el resultado de la incapacidad de las personas para asumir las presiones laborales derivadas de un desequilibrio entre sus capacidades y sus demandas en el trabajo (Patro & Kumar, 2019). Para los autores Levy et al. (2017), el estrés laboral es un proceso en el que los estresores en el lugar de trabajo pueden producir en el corto plazo alteraciones psicológicas, fisiológicas o conductuales, mientras que, en el largo plazo, impactos en la salud. En el contexto laboral, ha permitido identificar una serie de factores presentes en el trabajo y los roles desempeñados por agentes externos.
En los últimos años, las instituciones educativas se han visto afectadas por numerosos casos de estrés laboral en los docentes, debido a los cambios políticos y sociales de la actualidad, lo cual deja secuelas como problemas físicos, sociales y psicológicos (Harmsen et al., 2018). En el estudio de İpek et al. (2018), el estrés laboral docente se origina de las experiencias de las funciones del docente. El estrés docente se puede conceptualizar como una interacción entre la persona y el entorno, en la que el estrés está determinado por la evaluación de la persona de las demandas del entorno, así como sus recursos personales para satisfacer las demandas (Saeki et al., 2018).
Una definición similar es la propuesta por McCarthy et al. (2019), quienes afirmaron que el estrés en los docentes resulta de un desequilibrio entre las demandas laborales derivadas de la enseñanza y los recursos disponibles. En el contexto de la educación superior, los investigadores han identificado diferentes actividades del trabajo que funcionan como estresores: a) exigencias del entorno laboral, b) las demandas de investigación y publicación, c) altas expectativas laborales, d) demandas de vinculación con la sociedad; estos factores en conjunto intensifican el malestar en los docentes (Tageja et al., 2019).
En el estudio de Aldrup et al. (2018) se identificaron cuatro factores detonantes del estrés docente: (a) la organización institucional, que se refiere al nivel de apoyo administrativo de la institución y las condiciones laborales; (b) las demandas de trabajo, causadas por el tiempo limitado, las cargas de enseñanza o constantes papeleos; (c) recursos de trabajo, tales como la autonomía y su poder de decisión; y (d) el nivel de competencia social y emocional, comúnmente presente ante la falta de interacciones con sus colegas.
Para Molloy et al. (2020), las fuentes de estrés que experimentan los docentes son únicas y dependen en gran medida de la interacción compleja entre la personalidad, los valores, las capacidades y las circunstancias donde se desenvuelve el docente. A pesar de que el trabajo docente, en esencia, se considera satisfactorio, el estrés puede generar problemas en la productividad, su compromiso y el desempeño general (Tageja et al., 2019). Se vuelve imperativo identificar la naturaleza y los factores intrínsecos que provocan el estrés.
El estrés es “la respuesta psicológica, fisiológica y conductual de un individuo cuando percibe falta de equilibrio entre las demandas que se le imponen y su capacidad para satisfacer esas demandas, lo que, durante un período de tiempo, conduce a una mala salud” (Nagi & Kurien, 2019, p. 522). Otra definición indica que el estrés “se determina como un desequilibrio entre los requerimientos de vida y su capacidad percibida para hacer frente a esos requerimientos” (Al-Makhalid & Dardara, 2020, p. 1). Se percibe que el estrés es “perjudicial para la salud de los empleados, la salud de la organización y su desempeño” (Botwe et al., 2017, p. 1).
El estrés es “un desequilibrio percibido en la interfaz entre un individuo, el entorno y otros individuos” (İpek et al., 2018, p. 3). El estrés es un concepto que ha despertado el interés de académicos en el área de la salud; estos la han catalogado como la enfermedad del siglo XX (Gomes et al., 2019). Desde sus inicios, se han desarrollado diferentes enfoques para delimitar el concepto del estrés (Hafeez et al., 2018). Rezvani y Khosravi (2019) afirmaron que el estrés se muestra como un desequilibrio del sistema cognitivo, emocional y ambiental producto de factores del entorno.
Los autores Panicker y Gayathri (2019) coincidieron con Butler en que existen tres enfoques básicos para definir el estrés basados en: (a) estímulos, (b) respuesta y (c) bajo un enfoque dinámico. Las definiciones centradas en respuesta aducen que el estrés es una respuesta interna que tiene un sujeto ante demandas estresantes y, por otro lado, las centradas en estímulos aprecian al estrés como un evento del entorno o externo que ocasiona un efecto perturbador (DeCelles et al., 2019). Turner y Comfort (2017) coincidieron con Selye al definir el estrés como la respuesta inespecífica del cuerpo a cualquier demanda; esta definición muestra el primer enfoque del estrés como respuesta a estímulos nocivos.
Mahadevan et al. (2017) introdujeron la teoría del estrés como estímulo; desde esta perspectiva, el estrés surge de un evento significativo que exige ajuste o adaptación. Estas definiciones basadas en respuestas y estímulos han permitido comprender el fenómeno de estrés; no obstante, los académicos afirman tener limitaciones (Fink, 2016). Por otro lado, Aggarwal et al. (2018) manifestaron que el estrés es un fenómeno presente en todos los organismos, el cual surge como respuesta a reacciones específicas o estímulos, y en este sentido pueden ser positivas y negativas.
Desde el inicio del siglo XIX se han desarrollado diferentes enfoques para delimitar el concepto del estrés (Hafeez et al., 2018). De acuerdo con Rezvani y Khosravi (2019), el estrés se muestra como un desequilibrio del sistema cognitivo, emocional y ambiental producto de factores del entorno. El estrés es “la respuesta psicológica, fisiológica y conductual de un individuo cuando percibe falta de equilibrio entre las demandas que se le imponen y su capacidad para satisfacer esas demandas, lo que, durante un período de tiempo, conduce a una mala salud” (Nagi & Kurien, 2019, p. 522). Otra definición indica que el estrés “se determina como un desequilibrio entre los requerimientos de vida y su capacidad percibida para hacer frente a esos requerimientos” (Al-Makhalid & Dardara, 2020, p. 1).
Se percibe que el estrés es “perjudicial para la salud de los empleados, la salud de la organización y su desempeño” (Botwe et al., 2017, p. 1). En el ámbito laboral, el estrés es conocido como el resultado de la incapacidad de las personas para asumir las presiones laborales derivadas de un desequilibrio entre sus capacidades y sus demandas en el trabajo (Patro & Kumar, 2019). Para los autores Levy et al. (2017), el estrés laboral es un proceso en el que los estresores en el lugar de trabajo pueden producir en el corto plazo alteraciones psicológicas, fisiológicas o conductuales, mientras que, en el largo plazo, impactos en la salud. El estudio del estrés en el contexto laboral ha permitido identificar una serie de factores presentes en el trabajo y los roles desempeñados por agentes externos.
Las dimensiones que miden la variable teletrabajo utilizadas en este estudio son: (a) seguridad en el empleo, (b) flexibilidad laboral, (c) satisfacción laboral y (d) productividad laboral.
En la revisión de la literatura se han encontrado diferentes dimensiones para medir la variable teletrabajo y, de acuerdo con Ingusci et al. (2023), no existen escalas flexibles que midan los beneficios y desventajas del trabajo remoto con un solo instrumento. Benligiray et al. (2024) consideraron 5 dimensiones para medir las habilidades del trabajo remoto: (a) ciberseguridad, (b) resolución de problemas, (c) gestión del tiempo, (d) comunicación verbal y (e) comunicación escrita. Angelici y Profeta (2020) consideraron las siguientes dimensiones para examinar el trabajo remoto: (a) Productividad, (b) Flexibilidad laboral, (c) Bienestar, (d) Equilibrio entre vida laboral y personal y (e) Compromiso. Para esta investigación se consideraron las siguientes dimensiones abordadas por Aboelmaged y Subbaugh (2012): (a) seguridad en el trabajo, (b) flexibilidad laboral, (c) satisfacción laboral y (d) productividad laboral.
De acuerdo con Adamovic (2022), las investigaciones previas entre las variables “teletrabajo” y “estrés laboral” se caracterizan por hallazgos inconsistentes; por eso es necesario realizar más investigación que relacione esas dos variables.
Estas dimensiones analizadas de manera individual no muestran ninguna información relevante para el estudio; por esa razón se plantearon las siguientes hipótesis, que serán analizadas con la data recolectada.
· H1: La dimensión Seguridad en el Trabajo de la variable Teletrabajo es afectada por el Estrés Laboral.
· H2: La dimensión Flexibilidad Laboral de la variable Teletrabajo es afectada por el Estrés Laboral.
· H3: La dimensión Satisfacción Laboral de la variable Teletrabajo es afectada por el Estrés Laboral.
· H4: La dimensión Productividad Laboral de la variable Teletrabajo es afectada por el Estrés Laboral.
3. Resultados obtenidos entre el estrés laboral en el teletrabajo
En el ámbito universitario, se ha demostrado que cuando los docentes llevan el trabajo a casa los días de semana, les conduce a una reducción de la felicidad, y el teletrabajo los días de semana o los fines de semana/días festivos les produce un aumento del estrés (Acosta et al., 2018; Blasko, 2020; García-González et al., 2020; Heiden et al., 2021). Aunque una creencia relativamente popular sobre el teletrabajo es que mejora la calidad de vida de los empleados y mejora el equilibrio entre el trabajo y la vida, no existe consenso en la literatura sobre si beneficia a los empleados en general.
Por un lado, la mayoría de los estudios han encontrado que el teletrabajo es beneficioso tanto para las empresas como para los empleados, e incluso para la economía urbana (Apgar, 1998; Gajendran & Harrison, 2007; Nätti et al., 2011). Se asocia con una mayor percepción de autonomía (Dambrin, 2004; Wilson & Greenhill, 2004), mayor productividad (Kemerling, 2002), mayor equilibrio entre la vida laboral y personal y menos estrés (Azarbouyeh & Naini, 2014; Felstead et al., 2000; Raghuram & Wiesenfeld, 2004; Sullivan & Lewis, 2006), mayor satisfacción de los empleados (Wheatley, 2012) y mejor desempeño laboral (Fonner & Roloff, 2010).
Esta investigación consideró como unidad de análisis a los docentes de las tres universidades con mayor número de docentes en la ciudad de Guayaquil, como lo son la Universidad Católica de Santiago de Guayaquil, la Escuela Superior Politécnica del Litoral (ESPOL) y la Universidad de Guayaquil. Entre las 3 instituciones tienen más de 4.000 docentes. No obstante, para delimitar la población, se considera apropiado seleccionar los docentes por el tiempo de dedicación, es decir, los que laboran a tiempo completo en el nivel de grado, dadas las diferencias existentes respecto a las fuentes y factores que ocasionan estrés laboral en los docentes a tiempo parcial. Entre las tres universidades existen 1.350 docentes a tiempo completo del nivel de grado; por lo tanto, fue la población de estudio para la presente investigación. Asimismo, no se encuestó a los profesionales y colaboradores, dentro de la institución, que desempeñan funciones distintas a la docencia. Para la selección de la muestra se aplicó la técnica de muestreo no probabilístico por conveniencia.
La muestra de estudio fue conformada por 304 encuestados, quienes son docentes universitarios que laboran en la modalidad de teletrabajo en tres instituciones de educación superior. De la muestra de estudio se pudo determinar que el 51.32% de los encuestados corresponden a docentes de género masculino y el 48.68% a docentes de género femenino. El 18.09% se ubica en el rango de edad de 25 a 40 años, el 53.95% estaba en el rango de 41 a 55 años y el 27.96% en el rango de mayores de 55 años. En relación con la experiencia docente, el 15.14% de los encuestados tiene experiencia de hasta 5 años, el 26.64% tiene experiencia docente entre 6 y 10 años, y el 58.22% tiene una experiencia docente mayor a 10 años. El 69% de los docentes encuestados pertenecen a universidades públicas y el 31% labora en una universidad privada de la ciudad de Guayaquil.
Posterior a la recolección de los datos, se procedió a realizar la tabulación de las respuestas de los encuestados; luego se efectuó el análisis exploratorio de los datos para identificar datos perdidos, valores atípicos y la verificación de los supuestos de normalidad, linealidad y homocedasticidad de las varianzas, de acuerdo a las recomendaciones de Capa Benítez et al. (2017). El análisis de datos se realizó a través del software SPSS versión 27.
La data obtenida no tuvo cuestionarios incompletos. Se realizó el análisis de los valores atípicos siguiendo el procedimiento sugerido por Kline (2016), que manifestó que un valor se puede considerar atípico si su probabilidad asociada es menor que 0.001 al hacer una comparación con una distribución chi-cuadrado. Se realizó el procedimiento y no se encontraron valores atípicos. De acuerdo con Gana y Broc (2019), la normalidad multivariante garantiza la normalidad univariante. Se cumple el supuesto de normalidad, mediante el coeficiente de Mardia, que debe ser inferior a 5, y para este estudio fue de 1.95.
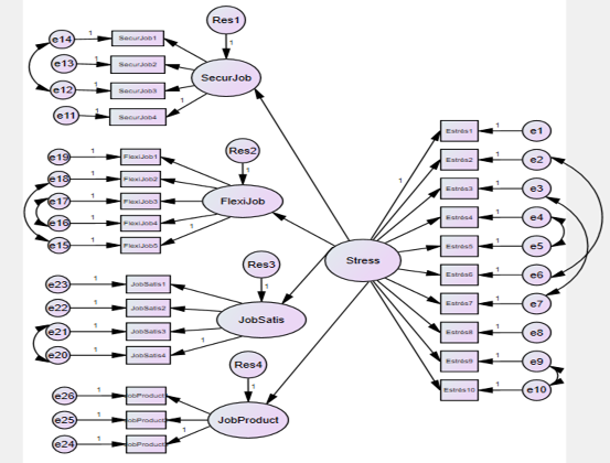
Posterior al análisis de datos realizado, se construyó el modelo de medida en el software, obteniéndose la figura 1. Las dimensiones que miden la variable “teletrabajo” utilizadas en este estudio son: (a) seguridad en el empleo, (b) flexibilidad laboral, (c) satisfacción laboral y (d) productividad laboral. Estas dimensiones analizadas de manera individual no muestran ninguna información relevante para el estudio; por esa razón se plantearon las siguientes hipótesis, que serán analizadas con la data recolectada.
H1: La dimensión Seguridad en el Trabajo de la variable Teletrabajo es afectada por el Estrés Laboral.
H2: La dimensión Flexibilidad Laboral de la variable Teletrabajo es afectada por el Estrés Laboral.
H3: La dimensión Satisfacción Laboral de la variable Teletrabajo es afectada por el Estrés Laboral.
H4: La dimensión Productividad Laboral de la variable Teletrabajo es afectada por el Estrés Laboral.
La verificación de la confiabilidad del modelo de medida se realizó a través del índice de confiabilidad compuesta (Composite Reliability, CR). En la Tabla 1, se muestra el índice de confiabilidad compuesta para cada una de las variables de estudio. En la tabla se puede observar que todos los valores son superiores a 0.7, por lo que se puede indicar que todas las escalas utilizadas en el estudio tienen un alto valor de confiabilidad. De acuerdo con Hair et al. (2014), para el análisis exploratorio, el CR debe ser mayor a 0.6, y en análisis confirmatorio, el CR debe ser mayor a 0.7 (diagrama 1).
Tabla 1
Confiabilidad de la escala de los constructos
|
Constructo |
Índice de Confiabilidad Compuesto |
Número de Ítems |
|
Estrés Laboral |
0.92 |
10 |
|
Seguridad en el empleo |
0.92 |
4 |
|
Flexibilidad Laboral |
0.90 |
5 |
|
Satisfacción Laboral |
0.92 |
4 |
|
Productividad Laboral |
0.94 |
3 |
Diagrama 1
Modelo de Medida de las Variables de Estudio
En la Tabla 2 se observa los índices y sus valores. De acuerdo con Hair et al. (2014) y Byrne (2016), los valores de CFI (Índice de ajuste comparativo), SRMR (Residuo cuadrado medio estandarizado), RMSEA (Error cuadrado medio de aproximación), CMIN/DF (Chi cuadrado/Grados de libertad) se encuentran dentro de los rangos que indican un buen ajuste del Modelo de Medida.
Tabla 2
Índices de ajuste del Modelo de Medida
|
Índice |
Valor |
Nivel de Aceptación |
|
Chi-c|uadrado |
734.272 (p-value=0.00) |
p-value>0.05 |
|
Grados de Libertad |
282 |
|
|
CFI |
0.928 |
>= 0.90 |
|
SRMR |
0.06 |
<= 0.08 |
|
RMSEA |
0.07 |
<= 0.07 |
|
CMIN/DF |
2.604 |
< 5 |
De acuerdo con la literatura las variables “Seguridad en el Trabajo”, “Flexibilidad Laboral”, “Satisfacción Laboral” y “Productividad Laboral”, se relacionan de manera negativa con la variable “Estrés Laboral”, lo cual significa que, a mayor Estrés Laboral, la “Seguridad en el Trabajo”, “Flexibilidad Laboral”, “Satisfacción Laboral” y “Productividad Laboral” disminuyen.
A las variables del estudio, se les realizó una correlación bivariada, tomando en consideración el Coeficiente de Correlación de Pearson, y se obtuvo la Tabla 3, en la cual se observa que todas las variables de estudio se relacionan de manera negativa con la variable Estrés Laboral, pero las relaciones más significativas se obtienen con las variables “Seguridad en el Trabajo”, “Flexibilidad Laboral” y “Satisfacción Laboral”. De acuerdo con la literatura las variables “Seguridad en el Trabajo”, “Flexibilidad Laboral”, “Satisfacción Laboral” y “Productividad Laboral”, se relacionan de manera negativa con la variable “Estrés Laboral”, lo cual significa que, a mayor Estrés Laboral, la “Seguridad en el Trabajo”, “Flexibilidad Laboral”, “Satisfacción Laboral” y “Productividad Laboral” disminuyen.
Tabla 3
Correlación Bivariada
|
SecurJob |
FlexiJob |
JobSatis |
JobProduct |
Stress |
||
|
SecurJob |
Correlación de Pearson |
1 |
,552** |
,383** |
,056 |
-,332** |
|
Sig. (bilateral) |
,000 |
,000 |
,333 |
,000 |
||
|
N |
304 |
304 |
304 |
304 |
304 |
|
|
FlexiJob |
Correlación de Pearson |
,552** |
1 |
,619** |
,201** |
-,292** |
|
Sig. (bilateral) |
,000 |
,000 |
,000 |
,000 |
||
|
N |
304 |
304 |
304 |
304 |
304 |
|
|
JobSatis |
Correlación de Pearson |
,383** |
,619** |
1 |
,072 |
-,194** |
|
Sig. (bilateral) |
,000 |
,000 |
,211 |
,001 |
||
|
N |
304 |
304 |
304 |
304 |
304 |
|
|
JobProduct |
Correlación de Pearson |
,056 |
,201** |
,072 |
1 |
-,106 |
|
Sig. (bilateral) |
,333 |
,000 |
,211 |
,065 |
||
|
N |
304 |
304 |
304 |
304 |
304 |
|
|
Stress |
Correlación de Pearson |
-,332** |
-,292** |
-,194** |
-,106 |
1 |
|
Sig. (bilateral) |
,000 |
,000 |
,001 |
,065 |
||
|
N |
304 |
304 |
304 |
304 |
304 |
|
A las variables del estudio, se les realizó una correlación bivariada, tomando en consideración el Coeficiente de Correlación de Pearson, en la cual se observa que todas las variables de estudio se relacionan de manera negativa con la variable Estrés Laboral, pero las relaciones más significativas se obtienen con las variables “Seguridad en el Trabajo”, “Flexibilidad Laboral” y “Satisfacción Laboral”.
Posterior a las pruebas de confiabilidad convergente y discriminante y una vez depurado el modelo de medida y las pruebas a los constructos que indican que se encuentran correcta y significativamente definidos, se somete a prueba el Modelo Estructural que se muestra en el diagrama 2.
Diagrama 2
Modelo estructural
Para la evaluación del ajuste del modelo estructural se utilizaron los índices CFI, RMSEA, CMIN-DF y la prueba Chi Cuadrado que de acuerdo a Kline (2016) deben ser reportados. Los índices del Modelo estructural se encuentran dentro de los niveles de aceptación y se muestran en la Tabla 4.
Tabla 4
Índices de ajuste del Modelo estructural
|
Índice |
Valor |
Nivel de Aceptación |
|
Chi-cuadrado |
910.876 (p-value=0.00) |
p-value>0.05 |
|
Grados de Libertad |
287 |
|
|
CFI |
0.91 |
>= 0.90 |
|
RMSEA |
0.07 |
<= 0.08 |
|
CMIN/DF |
3.174 |
< 5 |
En la tabla 5, se muestran los parámetros de regresión estandarizados y sin estandarizar, asimismo se reporta los valores de significancia. A través de dichos parámetros se puede determinar si las hipótesis de investigación se aceptan o rechazan. También se observa que existe una relación negativa y significativa entre el Estrés Laboral y la dimensión Seguridad en el Trabajo de la variable Teletrabajo de los docentes universitarios (-0.429; p-valor <0.05), lo que permite confirmar la hipótesis H1 de esta investigación. En la tabla se evidencia que existe una relación negativa y significativa entre el Estrés Laboral y la dimensión Flexibilidad Laboral de la variable Teletrabajo de los docentes universitarios (-0.318; p-valor <0.05), por lo cual la hipótesis H2 de la investigación también se confirma.
Tabla 5
Parámetros de Regresión del Modelo Estructural
|
|
|
|
Estimado de Regresión |
Estimado de Regresión Estandarizado |
p-valor |
Resultado |
|
Seguridad en el Trabajo |
<-- |
Estrés Laboral |
-0.520 |
-0.429 |
*** |
Se acepta |
|
Flexibilidad Laboral |
<-- |
Estrés Laboral |
-0.302 |
-0.318 |
*** |
Se acepta |
|
Satisfacción Laboral |
<-- |
Estrés Laboral |
-0.235 |
-0.271 |
*** |
Se acepta |
|
Productividad Laboral |
<-- |
Estrés Laboral |
-0.120 |
-0.110 |
0.070 |
Se rechaza |
Nota: *** es equivalente a p-value < 0.05
Al analizar si existe relación entre las variables Estrés Laboral y la dimensión Satisfacción Laboral de la variable Teletrabajo de los docentes universitarios, se obtiene un índice de (-0.271; p-valor <0.05), lo que representa que existe una relación negativa y significativa, con lo cual se confirma la hipótesis H3 de investigación. Finalmente, en la Tabla 5 se observa que existe una relación negativa, pero no significativa, entre el Estrés Laboral y la dimensión Productividad Laboral de la variable Teletrabajo de los docentes universitarios (-0.120; p-valor >0.05), lo que no brinda suficiente evidencia estadística que permita confirmar la hipótesis H4 de esta investigación.
En este estudio se encontró que existe una relación negativa entre el Estrés Laboral y la dimensión Seguridad en el Trabajo de la variable Teletrabajo de los docentes universitarios, lo que significa que, a medida que el docente está más estresado, sentirá una mayor inseguridad en relación a si va a conservar su puesto de trabajo. La investigación evidencia que existe una relación negativa entre el Estrés Laboral y la dimensión Flexibilidad Laboral de la variable Teletrabajo de los docentes universitarios, lo que implica que, a mayor estrés, el docente percibe que se le imponen todas las actividades y los tiempos en que debe desarrollar sus tareas, lo que incrementa su estrés.
Por otra parte, se encontró que existe una relación negativa entre el Estrés Laboral y la dimensión Satisfacción Laboral de la variable Teletrabajo de los docentes universitarios, lo que indica que, a medida que se incrementa el estrés en los docentes, estos se sienten menos satisfechos con el trabajo realizado. Finalmente, no se pudo determinar que exista una relación entre el estrés laboral y la dimensión productividad laboral de la variable teletrabajo de los docentes universitarios.
4. Conclusiones
En el estudio se ha demostrado que el estrés laboral tiene una relación negativa y significativa con varias dimensiones clave del teletrabajo de los docentes universitarios, como la seguridad en el trabajo, la flexibilidad laboral y la satisfacción laboral. Estos resultados indican que el estrés laboral influye de manera considerable en la percepción de los docentes sobre su entorno de trabajo, afectando negativamente su seguridad laboral, su capacidad para manejar el tiempo de manera flexible y su satisfacción general con el trabajo.
La relación negativa entre el estrés laboral y la dimensión de seguridad en el trabajo refleja cómo el aumento del estrés puede generar una sensación de inseguridad en los docentes respecto a la estabilidad de su empleo. Esto sugiere que los niveles elevados de estrés pueden desencadenar preocupaciones sobre el futuro laboral, lo cual puede ser perjudicial para el bienestar psicológico de los trabajadores.
En cuanto a la flexibilidad laboral, el estudio encontró que un mayor estrés laboral está asociado a una disminución en la percepción de flexibilidad en el trabajo. Este hallazgo resalta cómo el estrés laboral puede limitar la capacidad de los docentes para gestionar sus horarios y tareas de manera autónoma, lo que contribuye a un ciclo de mayor estrés y menor satisfacción con su labor. Aunque la relación entre el estrés laboral y la productividad laboral fue negativa, no resultó ser significativa, lo que sugiere que el estrés no tiene un impacto directo y claro sobre la productividad en este contexto.
Es fundamental que las universidades implementen estrategias para reducir el estrés laboral entre los docentes, como programas de apoyo psicológico o de gestión del estrés, para mejorar la percepción de seguridad en el trabajo. Crear un entorno laboral que brinde estabilidad emocional puede ayudar a reducir la incertidumbre que sienten los docentes y mejorar su bienestar general. Se recomienda a las instituciones educativas promover políticas de teletrabajo que favorezcan una mayor flexibilidad laboral para los docentes. Ofrecer opciones más adaptables en cuanto a horarios y tareas podría ayudar a disminuir el estrés, permitiendo a los docentes gestionar mejor sus responsabilidades profesionales y personales, lo que redundaría en una mayor satisfacción en el trabajo.
La satisfacción laboral de los docentes podría mejorarse mediante la creación de ambientes laborales más positivos, donde se reconozcan sus esfuerzos y logros, a la vez que se reduzcan las cargas de trabajo excesivas. Desarrollar iniciativas que fomenten un equilibrio adecuado entre la vida laboral y personal contribuiría a reducir el estrés y aumentar la motivación y el bienestar general de los docentes. Dado que el estrés laboral no mostró una relación significativa con la productividad laboral en este estudio, se recomienda investigar más a fondo otras variables que puedan estar influyendo en la productividad de los docentes universitarios. Es crucial considerar aspectos como el apoyo institucional, la infraestructura tecnológica y el ambiente de trabajo en general, que podrían tener un mayor impacto en la productividad que el estrés laboral en los docentes universitarios.
Referencias
Aboelmaged, M. G., & Subbaugh, S. M. E. (2012). Factors influencing perceived productivity of Egyptian teleworkers: An empirical study. Measuring Business Excellence, 16(2), 3-22. https://doi.org/10.1108/13683041211230285
Acosta, A., Ruiz, L., Marin, M., & Guerrero, E. (2018). Occupational stress and evaluation of performance in university professors of the Departmento del Cesar, Colombia/Estrés Ocupacional Y Evaluación De Desempeño En Docentes Universitarios Del Departamento Del Cesar. Revista Encuentros, 17(1), 24-33. https://doi.org/10.15665/encuent.v17i01.1595
Adamovic, M. (2022). How does employee cultural background influence the effects of telework on job stress? The roles of power distance, individualism, and beliefs about telework. International Journal of Information Management, 62, 102437. https://doi.org/10.1016/j.ijinfomgt.2021.102437
Aggarwal, A., Saini, R., Paul, R., & Saini, S. (2018). A conceptual view on job stress. International Journal of Research in Economics and Social Sciences, 8(2), 285-296.
Aldrup, K., Klusmann, U., Lüdtke, O., Göllner, R., & Trautwein, U. (2018). Student misbehavior and teacher well-being: Testing the mediating role of the teacher-student relationship. Learning and Instruction, 58(1), 126-136. https://doi.org/10.1016/j.learninstruc.2018.05.006
Al-Makhalid, K., & Dardara, E. (2020). Saudi postgraduate’s perceived stress experiences: A qualitative study. The International Journal of Indian Psychology, 8(2), 252-263. https://doi.org/10.25215/0802.030
Angelici, M., & Profeta, P. (2020). Smart-Working: Work Flexibility without constraints. Munich Society for the Promotion of Economic Research, 1(1), 37. https://papers.ssrn.com/sol3/papers.cfm?abstract_id=3556304
Apgar M., 4th (1998). The alternative workplace: changing where and how people work. Harvard business review, 76(3), 121–136. https://pubmed.ncbi.nlm.nih.gov/10179648/
Azarbouyeh, A., & Naini, S. (2014). A study on the effect of teleworking on quality of work life. Management Science Letters, 4(6), 1063-1068. https://www.growingscience.com/msl/Vol4/msl_2014_151.pdf
Benligiray, S., Güngör, A. Y., & Akbaş, İ. (2024). Measuring remote working skills: Scale development and validation study. PLOS ONE, 19(4), e0299074. https://doi.org/10.1371/journal.pone.0299074
Blasko, Z. (2020). Working from Home when Teachers Do the Same – Teleworking and Work-Family Conflicts during COVID-19 Lockdowns. SSRN Electronic Journal. https://doi.org/10.2139/ssrn.3729301
Botwe, P., Kenneth, A.-B., & Masih, D. (2017). Workplace Stress and its Effect on Performance; Special Reference to Educational Sector, 2(9), 796-803. https://doi.org/10.21276/sjhss.2017.2.9.6
Byrne, B. M. (2016). Structural equation modeling with AMOS: Basic concepts, applications, and programming, third edition (3a ed.). Routledge. https://doi.org/10.4324/9781315757421
Capa, L. B., López, R. y Flores, C. A. (2017). La percepción de los costos de producción del banano orgánico en el Cantón Machala, Ecuador. Revista científica Agroecosistemas, 5(1), 90-96. http://aes.ucf.edu.cu/index.php/aes/index
Dambrin, C. (2004). How does telework influence the manager-employee relationship? International Journal of Human Resources Development and Management, 4(4), 358-374. https://hal.science/hal-00480623
DeCelles, K. A., DeVoe, S. E., Rafaeli, A., & Agasi, S. (2019). Helping to reduce fights before flights: How environmental stressors in organizations shape customer emotions and customer-employee interactions: Personnel Psychology, 72(1), 49-80. https://doi.org/10.1111/peps.12292
Felstead, A & Jewson, N (2000). In work, at home: Towards an understanding of homeworking. Routledge.
Fink, G. (2016). Stress, Definitions, Mechanisms, and Effects Outlined. En Stress: Concepts, Cognition, Emotion, and Behavior (pp. 3-11). Elsevier.
Fonner, K. & Roloff, M. (2010). Why teleworkers are more satisfied with their jobs than are office-based workers: When less contact is beneficial. Journal of Applied Communication Research, 38(4), 336-361. https://doi.org/10.1080/00909882.2010.513998
Gajendran, R. S., & Harrison, D. A. (2007). The good, the bad, and the unknown about telecommuting: Meta-analysis of psychological mediators and individual consequences. Journal of Applied Psychology, 92(6), 1524–1541. https://doi.org/10.1037/0021-9010.92.6.1524
Gana, K., & Broc, G. (2019). Structural equation modeling with lavaan. John Wilery & Sons, Inc.
García-González, M., Torrano, F., & García-González, G. (2020). Analysis of Stress Factors for Female Professors at Online Universities. International Journal of Environmental Research and Public Health, 17(8), 2958-2971. https://doi.org/10.3390/ijerph17082958
Gomes, F. do N., Alencar, D. B. de, Oliveira, F. S. de, Santos, M. C. B., Dias, V. D. A., & Bezerra, I. F. O. (2019). Occupational stress and its influence on labor performance: A case study on ecoart structure and production. Journal of Engineering and Technology for Industrial Applications, 5(20), 68-73. https://doi.org/10.5935/2447-0228.20190083
Hafeez, M. A., Shakil, S., & Jangsher, S. (2018). Stress Effects on Exam Performance using EEG. 2018 14th International Conference on Emerging Technologies (ICET).
Hair, J. F., Black, W. C., Babin, B. J., & Anderson, R. E. (Eds.). (2014). Multivariate data analysis (7th.,). Pearson Education Limited.
Harmsen, R., Helms-Lorenz, M., Maulana, R., & van Veen, K. (2018). The relationship between beginning teachers’ stress causes, stress responses, teaching behaviour and attrition. Teachers and Teaching, 24(6), 626-643. https://doi.org/10.1080/13540602.2018.1465404
Heiden, M., Widar, L., Wiitavaara, B., & Boman, E. (2021). Telework in academia: Associations with health and well-being among staff. Higher Education, 81(4), 707-722. https://doi.org/10.1007/s10734-020-00569-4
Ingusci, E., Signore, F., Cortese, C. G., Molino, M., Pasca, P., & Ciavolino, E. (2023). Development and validation of the Remote Working Benefits & Disadvantages scale. Quality & Quantity, 57(2), 1159-1183. https://doi.org/10.1007/s11135-022-01364-2
İpek, H., Akçay, A., Atay, S. B., Berber, G., Karalik, T., & Yilmaz, T. S. (2018). The Relationship Between Occupational Stress And Teacher Self-Efficacy: A Study With EFL Instructors. Anadolu Journal of Educational Sciences International, 8(1), 126-150.
Kemerling, K. R. (2002). The effects of telecommuting on employee productivity: A perspective from managers, office co-workers and telecommuters. ProQuest Dissertations & Theses.
Kline, R. B. (2016). Principles and practice of structural equation modeling (4th ed.). Guilford Press.
Levy, B. S., Wegman, D. H., Baron, S. L., & Sokas, R. K. (2017). Recognizing and Preventing Occupational and Environmental Disease and Injury. En Occupational and Environmental Health (pp. 59-78). Oxford University Press.
Mahadevan, J., Sundaresh, A., Rajkumar, R. P., Muthuramalingam, A., Menon, V., Negi, V. S., & Sridhar, M. G. (2017). An exploratory study of immune markers in acute and transient psychosis. Asian Journal of Psychiatry, 25(1), 219-223. https://doi.org/10.1016/j.ajp.2016.11.010
McCarthy, C. J., Fitchett, P. G., Lambert, R. G., & Boyle, L. (2019). Stress vulnerability in the first year of teaching. Teaching Education, 1(1), 1-20. https://doi.org/10.1080/10476210.2019.1635108
Molloy, E., Boud, D., & Henderson, M. (2020). Developing a learning-centred framework for feedback literacy. Assessment and Evaluation in Higher Education, 45(4), 527–540. https://doi.org/10.1080/02602938.2019.1667955
Molloy, L., Jennings, P. A., DeMauro, A. A., Mischenko, P. P., & Brown, J. L. (2019). Protective Effects of Interpersonal Mindfulness for Teachers’ Emotional Supportiveness in the Classroom. Mindfulness, 10(3), 537-546. https://doi.org/10.1007/s12671-018-0996-y
Nagi, S., & Kurien, J. (2019). Literature review on stress experienced by college women teachers. International Journal of Research, 8(6), 519-532. https://www.academia.edu/43257388/LITERATURE_REVIEW_ON_STRESS_EXPERIENCED_BY_COLLEGE_WOMEN_TEACHERS
Nätti, J., Tammelin, M., Anttila, T. & Ojala, S. (2011). Work at home and time use in Finland. New Technology, Work and Employment, 26(1), 68-77. https://doi.org/10.1111/j.1468-005X.2010.00258.x
Panicker, S. S., & Gayathri, P. (2019). A survey of machine learning techniques in physiology based mental stress detection systems. Biocybernetics and Biomedical Engineering, 39(2), 444-469. https://doi.org/10.1016/j.bbe.2019.01.004
Patro, S., & Kumar, S. (2019). Effect of Workplace Stress Management Strategies on Employees’ Efficiency. International. Journal of Scientific Development and Research, 4(5), 412-418. https://strategicjournals.com/index.php/journal/article/view/779/0
Raghuram, S. & Wiesenfeld, B. (2004). Work-nonwork conflict and job stress among virtual workers. Human Resource Management, 43(2-3), 259–277. https://doi.org/10.1002/hrm.20019
Rezvani, A., & Khosravi, P. (2019). Emotional intelligence: The key to mitigating stress and fostering trust among software developers working on information system projects. International Journal of Information Management, 48(1), 139-150. https://doi.org/10.1016/j.ijinfomgt.2019.02.007
Saeki, E., Segool, N., Pendergast, L., & von der Embse, N. (2018). The influence of test-based accountability policies on early elementary teachers: School climate, environmental stress, and teacher stress. Psychology in the Schools, 55(4), Article 4. https://doi.org/10.1002/pits.22112
Sullivan, C. & Lewis, S. (2006). Work at home and the work–family interface. In F. Jones, R.J. Burke and M. Westman (Eds.), Managing the work-home interface: a psychological perspective (pp. 143-162). London: Psychology Press
Tageja, N., Chaturvedi, V., Singh, G., & Petford, N. (2019). Job Stress-Performance in Academia: Role of Emotional Intelligence & Social Support. 2019 International Conference on Automation, Computational and Technology Management (ICACTM).
Turner, A., & Comfort, P. (2017). Advanced Strength and Conditioning: An Evidence-based Approach (1st ed.). Routledge
Wheatley, D. (2012). Good to be home? Time-use and satisfaction levels among home-based teleworkers. New Technology, Work and Employment, 27(3), 224-241. https://doi.org/10.1111/j.1468-005X.2012.00289.x
Wilson, M., & Greenhill, A. (2004). Gender and teleworking identities in the risk society: a research agenda. New Technology, Work and Employment, 19(3), 207-22. https://doi.org/10.1111/j.1468-005X.2004.00138.x