Revista Venezolana de Gerencia (RVG)
Año 29 No. 108, 2024, 1857-1870
octubre-diciembre
ISSN 1315-9984 / e-ISSN 2477-9423
Como citar: Midolo-Ramos, W. R., Cornejo-Condori, Y. M., y Vera-Ballón, E. L. (2024). Resiliencia y competencias emprendedoras de estudiantes universitarios. Revista Venezolana De Gerencia, 29(108), 1857-1870. https://doi.org/10.52080/rvgluz.29.108.23
Resiliencia y competencias emprendedoras de estudiantes universitarios
Midolo-Ramos, Wilfredo Román*
Cornejo-Condori, Yaneth María**
Vera-Ballón, Ernesto Luis***
Resumen
El objetivo de la investigación es analizar la relación de la resiliencia y las competencias emprendedoras de los estudiantes universitarios en sus tres dimensiones (interpersonales, sistémicas e instrumentales). La metodología utilizada para el estudio fue de una investigación no experimental de enfoque cuantitativo, descriptivo relacional y transversal, se aplicó un cuestionario para la muestra aleatoria de 438 estudiantes universitarios (n=35; α=0.962) se aplicaron pruebas de validez y confiabilidad, análisis factorial exploratorio y confirmatorio a través del modelamiento de ecuaciones estructurales de cuadrados mininos parciales AMOS 24, además de un análisis multigrupo para explorar la heterogeneidad de la resiliencia y de las competencias emprendedoras. Los resultados muestran una relación entre la resiliencia y las competencias emprendedoras: con Comp. Interpersonales al 53.6%, con Comp. Sistémicas al 65.4% y con Comp. Instrumentales al 53.6% (correlación de Rho de Spearman). Se concluye que hay una correlación positiva entre la resiliencia y las competencias emprendedoras corroborado por Caldera Montes et al. y Riso Risquez et al. quienes en su investigación concluye que los estudiantes universitarios obtienes altos niveles de resiliencia, la mayor correlación se produce con las competencias sistémicas.
Palabras claves: Resiliencia; competencia; competencia emprendedora; emprendedor; Emprendimiento.
Recibido: 27.10.23 Aceptado: 22.02.2024
* Doctor en Administración, Maestro en Administración, Licenciado en Administración de Empresas, Investigador en ciencias organizacionales y emprendimiento, profesor de la Universidad Nacional de San Agustín de Arequipa, Perú. Email: wmidolo@unsa.edu.pe Orcid: https://orcid.org/0000-0002-2098-2035
** Doctorando en Administración (DBA), Maestra en Administración, Contador Público, investigador en Ciencias organizacionales y emprendimiento, profesor de pregrado de la Universidad Tecnológica del Perú. Email: c16360@utp.edu.pe Orcid: https://orcid.org/0000-0002-5616-0113
*** Doctor en Administración, de profesión Licenciado en Administración de Empresas, profesor de pregrado Universidad Católica de Santa María, Perú. Email: everabal@ucsm.edu.pe Orcid: https://orcid.org/0000-0002-0193-3609
Resilience and entrepreneurial skills of university students
Abstract
The objective of the research is to analyze the relationship between resilience and entrepreneurial skills of university students in its three dimensions (interpersonal, systemic and instrumental). The methodology used for the study was a non-experimental research with a quantitative, descriptive, relational and transversal approach, a questionnaire was applied to the random sample of 438 university students (n=35; α=0.962), validity and reliability tests were applied. exploratory and confirmatory factor analysis through AMOS 24 partial miniature squares structural equation modeling, in addition to a multigroup analysis to explore the heterogeneity of resilience and entrepreneurial competencies. The results show a relationship between resilience and entrepreneurial skills: with Comp. Interpersonal at 53.6%, with Comp. Systemic at 65.4% and with Comp. Instrumental at 53.6% (Spearman’s Rho correlation). It is concluded that there is a positive correlation between resilience and entrepreneurial skills corroborated by Caldera Montes et al. and Riso Risquez et al. who in their research conclude that university students obtain high levels of resilience, the greatest correlation occurs with systemic competencies.
Keywords: Resilience; Competence; entrepreneurial competence; Entrepreneur; Entrepreneurship.
1. Introducción
El emprendimiento en el Perú es de vital importancia, ya que incide positivamente en el crecimiento económico del país. La función del emprendedor innovador y disruptivo representa el impulsor del crecimiento en la economía (Schumpeter, 1942), por lo que hoy toma la relevancia debida por fortalecer el ecosistema emprendedor a partir de la triple hélice (gobierno, empresa, academia). Amorós & Bosma, (2014); Campaña, (2012); INEI (2015) coinciden en que el emprendimiento en el Perú ha crecido exponencialmente pero también es cierto de que el nivel de sostenibilidad alcanzado en dichos emprendimientos es bajo (Vera et al, 2016), un estudio realizado manifiesta que el 21% de los emprendimientos en el Perú no son sostenibles y perecen debido a que no generan una rentabilidad (Delgado y Núñez, 2017), es un factor esencial para el desarrollo económico y social de las comunidades (Navarro et al, 2020), este siente el fracaso en dicho momento lo que sugiere desarrollar una competencia humanística: la resiliencia, lo que los ayudara a superar ante cualquier evento como este (Holguin et al, 2020).
En este sentido, nivel de las Universidades se aprecia que la capacidad emprendedora de los estudiantes desde la perspectiva de la autoconciencia, autoconfianza, visión de futuro, motivación del logro, planificación y persuasión presentan un nivel de capacidad emprendedora moderada en dichos estudiantes (Midolo et al, 2021), así como, en las distintas universidades públicas del país así como la región sur los estudiantes están bastante comprometidos con las incubadoras de negocios promovidas por las universidades, lo que está generando una mayor participación en el ecosistema emprendedor, esto respaldado por la ley universitaria (Escobedo et al, 2020).
En cuanto a las competencias emprendedoras representan las capacidades, destrezas, habilidades y actitudes que conllevan a la operatividad de una idea y el éxito de un emprendimiento (Deza-Loyaga et al, 2021), las universidades están tomando un papel importante en la formación de dichas habilidades, capacidades, actitudes y destrezas como parte del aporte al crecimiento tanto regional como nacional en el crecimiento y desarrollo económico, otro factor importante por analizar es la resiliencia que proviene del latín resilio que significa, rebotar, resurgir, volver de un salto (González, 2016). En este sentido, es preciso conocer los factores para entender la capacidad de adaptación a los cambios del entorno, así como entender las actitudes de los estudiantes.
Es por ello la importancia del estudio en conocer la relación de la resiliencia con las competencias emprendedoras en estudiantes universitarios. En este sentido, se planteó como objetivos de la investigación: analizar la relación de la resiliencia y las competencias emprendedoras de los estudiantes universitarios en sus tres dimensiones (competencias interpersonales, competencias sistémicas y las competencias instrumentales).
Para el desarrollo de la investigación se utilizó el método de enfoque cuantitativo de tipo no experimental descriptivo correlacional; asimismo, en cuanto a la técnica de investigación fue observacional y transversal, ya que no hubo intervención de alguna de las variables; además, la temporalidad del estudio está determinada en el periodo 2023.
La investigación es importante y se justifica por contar con relevancia contemporánea ya que el emprendimiento es una práctica en aumento que busca que las personas puedan alcanzar su independencia y estabilidad económica, debido a los distintos factores externos que generan una baja calidad del empleo, por lo que se ve necesario conocer la resiliencia y las competencias emprendedoras en los estudiantes universitarios, tema que las universidades están dándole mayor énfasis por ser una actividad que forma parte de la sostenibilidad económica del país, además, cuenta con relevancia académica ya que se trata de contrastar la teoría que indica que las competencias emprendedoras de los estudiantes universitarios son alcanzables siempre en cuando se cuente con la resiliencia, además porque está alineada a la política de las universidades de fomentar la investigación, el emprendimiento e innovación empresarial.
2. Capacidad de Resiliencia Empresarial
La resiliencia puede ser considerada como un proceso dinámico, en el que un manojo de factores interactúa para favorecer a la persona a que afronte de manera adecuada las dificultades y adaptarse a situaciones complejas (Alva et al, 2019). Uno de los problemas de las personas, en especial de los adolescentes universitarios, es enfrentar sucesos que muchas veces podrían llegar a ser traumáticos y generar cambios en su vida, pero logran adaptarse con el pasar del tiempo a estos eventos que incrementan su tensión emocional, por lo que es importante que se acreciente la resiliencia, “característica de la personalidad que modera el efecto negativo del estrés, promoviendo así el proceso de adaptación, implicando fuerza emocional, valentía y adaptabilidad” (Wagnild & Young, 1993).
Es el proceso de enfrentar eventos desafiantes, generando habilidades para contraponer la situación (Becoña, 2006). La resiliencia es vivir con una moneda de dos caras; el destino de cada uno lo tiene en sus manos y lo que se puede construir; nuestro futuro es algo que se propone (Forés & Grané, 2008). Además, la resiliencia ante los hechos es muy probable que pase por vaivenes, en donde se tratará que más allá de resistencia es de proyectarse ante las dificultades de tal manera que salga airoso (Saavedra et al, 2015). La resiliencia es la capacidad de una persona o del grupo para sobresalir en medio de altas dificultades (Tarazona et al, 2020).
Bhamra et al, (2011) manifiesta que la resiliencia es la capacidad de remodelar activamente una organización a medida que cambia el entorno, suministrando la capacidad de una empresa para responder a situaciones complejas a nivel organizacional (Sánchez & Acosta, 2020). Por otro lado, Sierra et al, (2019) indica que se puede admitir a la resiliencia como una “estrategia de intervención social preventiva-promocional-educativa, holística de los dilemas humanos de alto riego, pero también de las adversidades de la vida diaria que, por acumulación, se van percibiendo como amenazantes y que pueden llegar a ocasionar innegables señales de desgaste” (Gómez et al, 2022: 20). Entonces surge la hipótesis:
H1: El nivel de resiliencia y competencias emprendedoras es bajo en los estudiantes universitarios.
3. Competencias Emprendedoras: Algunas ideas teóricas
Es importante, entender ¿qué es una competencia? para la RAE indica que es la pericia, aptitud o idoneidad para realizar algo o mediar en alguna actividad (RAE, 2014), es la capacidad de hacer frente a situaciones complejas, sean laborales u otras, por medio de la toma de decisiones para la solución de problemas (Senlle, 2002), es la capacidad de las personas de manejar, utilizar los conocimientos de manera eficiente y eficaz ante hechos del entorno (Villaran, 2013), por otro lado se indica que es una cimentación social del desarrollo de habilidades y destrezas para enfrentar situaciones complejas en el desempeño laboral como el personal (Martínez et al, 2019).
El Ministerio de Educación, Cultura y Deporte de España indica que la capacidad que puede ser medible, capaz de desarrollar tareas eficazmente y compuesta de conocimientos que permite alcanzar las tareas (Fundación Acción contra el Hambre, 2015), son cualidades personales esenciales para desempeñar las actividades y que definen el desempeño de las personas.
Todo colaborador debe poseer un conjunto de competencias básicas para cumplir cabalmente con sus tareas en las organizaciones (Chiavenato, 2007). Las competencias sintetizan las habilidades, capacidades para componer los aprendizajes alcanzados, así como las actitudes adquiridas o personalidad para solucionar situaciones complejas (Viloria, 2017). Es importante resaltar que cuanto más alto es el nivel de habilidad que poseen los emprendedores, mejor serán los logros del negocio (Casimiro et al, 2019).
De acuerdo con el proyecto Tuning, manifiesta que son los docentes quienes formulan los aprendizajes, teniendo en cuenta los aportes de los involucrados; vale decir que son los estudiantes quienes adquieren dichas competencias, que encarnan la mezcla de conocimientos y habilidades (González & Wagenaar, 2006). Asimismo, las competencias que destacan revelan la importancia de aprender a aprender (Ávila et al, 2018). De acuerdo con lo anterior y considerando la evidencia empírica, se plantean las siguientes hipótesis de estudio:
H2: El nivel de relación de la resiliencia frente a las competencias emprendedoras interpersonales es bajo en los estudiantes universitarios.
H3: El nivel de relación de la resiliencia frente a las competencias emprendedoras sistemáticas es baja en los universitarios.
H4: El nivel de relación de la resiliencia frente a las competencias emprendedoras instrumentales es bajo en los estudiantes universitarios.
4. Aspectos metodológicos del estudio
Para el desarrollo de la investigación, se consideró como muestra a 438 estudiantes universitarios, de los cuales 270 mujeres que representan el 61.6% y 168 hombres que representan el 38.4%. Las edades están comprendidas entre 18 y 21 años (generación Z). Para la extracción de la muestra aleatoria, se utilizó como técnica la encuesta y como instrumento la escala de Likert. No se tuvo limitación alguna para el levantamiento de la información. Se trabajó 2 constructos, uno para la resiliencia compuesto de 25 reactivos distribuidos en 4 dimensiones y el otro constructo para las competencias emprendedoras integrada de 41 reactivos en 3 dimensiones.
Se realizó la validez del constructo a través del análisis de correlaciones de los reactivos. Además, se aplicó el modelamiento del constructo por medio del análisis de ecuaciones estructurales a través de la paquetería IBM SPSS AMOS (Análisis factorial confirmatorio). Se obtuvo el siguiente resultado para la variable Resiliencia:
La tabla 1 muestra el análisis factorial confirmatorio de la variable resiliencia para el desarrollo de la investigación.
Análisis factorial confirmatorio resiliencia
|
|
Modelos |
Modelo 1 |
Modelo Modificado |
|
Medidas de ajuste Absoluto |
Chi-cuadrado |
0.000 |
0.000 |
|
RMSEA |
0.067 |
0.072 |
|
|
Medidas de ajuste incremental |
CFI |
0.879 |
0.918 |
|
TLI |
0.865 |
0.903 |
|
|
NFI |
0.829 |
0.887 |
|
|
Medidas de ajuste de la Parsimonia |
PRATIO |
0.895 |
0.846 |
|
PCFI |
0.787 |
0.776 |
|
|
PNFI |
0.742 |
0.750 |
|
|
AIC |
837.262 |
451.461 |
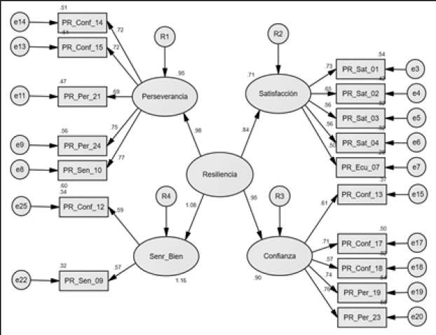
Ilustración 1 muestra el diagrama de ruta de la variable Resiliencia modificada de la validación de constructo realizado.
Ilustración 1
Muestra el diagrama de ruta de la variable Resiliencia modificada de la validación de constructo realizado
En la ilustración 2 muestra el diagrama de ruta de la variable competencias emprendedoras modificada de la validación de constructo realizado para el estudio.
Ilustración 2
Ruta de variable resiliencia modificado
Nota: Elaboración propia (Paquetería AMOS)
Se aplicó la prueba chi cuadrado obteniendo un valor significativo (p < 0.05) lo que indica que el modelo se ajusta a los datos, asimismo se obtuvo un RMSEA de 0.072 valor muy por debajo del mínimo esperado para tener un buen ajuste, además el CFI obtenido fue de 0.918 valor óptimo para el estudio, por otro lado el TLI del modelo modificado fue de 0.903 mostrando un buen ajuste para la aplicación del constructo, por último, se analizó el ajuste de la parsimonia a través de la prueba AIC, al comparar que modelo es mejor, se obtuvo un valor inferior en casi la mitad en el modelo modificado, por lo que se concluyó que el modelo modificado es el más adecuado para la aplicación en la investigación.
Asimismo, se aplicó el mismo procedimiento para la validación de constructo de la variable competencias emprendedoras; en la tabla 2 se muestra el análisis factorial confirmatorio de la variable competencias emprendedoras y se obtuvieron los siguientes resultados:
Tabla 2
Análisis factorial confirmatorio competencias emprendedoras
|
|
Modelos |
Modelo 1 |
Modelo Modificado |
|
Medidas de ajuste Absoluto |
Chi-cuadrado |
0.000 |
0.000 |
|
RMSEA |
0.085 |
0.100 |
|
|
Medidas de ajuste incremental |
CFI |
0.850 |
0.914 |
|
TLI |
0.840 |
0.900 |
|
|
NFI |
0.812 |
0.897 |
|
|
Medidas de ajuste de la Parsimonia |
PRATIO |
0.934 |
0.856 |
|
PCFI |
0.795 |
0.783 |
|
|
PNFI |
0.759 |
0.768 |
|
|
AIC |
2447.508 |
783.982 |
Se aplicó la prueba chi cuadrado en donde se obtuvo un p-valor significativo (p < 0.05) lo que indica que el modelo se ajusta a los datos, asimismo se obtuvo un RMSEA de 0.100 valor muy por debajo del mínimo esperado para tener un buen ajuste, además el CFI obtenido fue de 0.914 valor óptimo para el estudio, por otro lado el TLI del modelo modificado fue de 0.900 mostrando un buen ajuste para la aplicación del constructo, por último, se analizó el ajuste de la parsimonia a través de la prueba AIC, al comparar que modelo es mejor, se obtuvo un valor inferior en casi la cuarta parte en el modelo modificado por lo que se concluyó que el modelo modificado es el más adecuado para la aplicación en la investigación.
Asimismo, se midió la fiabilidad del instrumento a través de la prueba alfa de Cronbach, y se obtuvo un valor de 0.962 que significa que el instrumento cuenta con una excelente confiabilidad.
5. Relación Resiliencia y competencias emprendedoras
Con ayuda de la paquetería SPSS 25 y AMOS 24 se realizó el análisis inferencial de la data, para ello primero se determinó si la información cuenta con distribución normal por medio de la prueba Kolmogórov-Smirnov y se obtuvo un p-valor de 0,00000004559 para la variable resiliencia asimismo para la variable competencias emprendedoras fue 0,000007 indicándonos que no cuentan con una distribución normal, teniendo como base este resultado se procedió a la contrastación de las hipótesis.
H1: El nivel de resiliencia y competencias emprendedoras es baja en los estudiantes Universitarios
H0: El nivel de resiliencia y competencias emprendedoras no es baja en los estudiantes Universitarios.
Para este análisis se realizó la agrupación de la información a través del proceso de baremación a través de la paquetería SPSS, teniendo en cuenta la media y la desviación estándar, generando tres nuevas categorías denominados nivel alto, nivel moderado y nivel bajo de las variables resiliencia y competencias emprendedoras, realizado ello se obtuvo que el 59% de los estudiantes universitarios se encuentran en un nivel alto de resiliencia, asimismo, se obtuvo que un 64% de la población analizada se localiza en un nivel alto de manejo de competencias emprendedoras, entendiéndose que los estudiantes si cuentan con capacidad para adaptarse a los cambios en situaciones complejas así como también muestran competencias que les permite iniciativa para emprender y aprovechar oportunidades del mercado (gráfico 1).
Gráfico 1
Nivel de resiliencia y competencias
En este sentido, se acepta H0 y se rechaza la H1 manifestando que el nivel de resiliencia, así como el nivel de competencias emprendedoras es alto, resultado que es corroborado por Caldera et al, (2016) quien en su investigación concluye que los estudiantes universitarios obtienen altos niveles de resiliencia, asimismo,
Riso et al, (2012), quienes hallaron en su estudio un potencial positivo que tiene la resiliencia como proceso dinámico y positivo de conducta; además, se evidencia la adquisición de competencias emprendedoras dado que implementaron proyectos con un nivel alto (Deza-Loyaga et al, 2021). Es así que, bajo lo analizado, se destaca que los estudiantes universitarios cuentan con un buen nivel de resiliencia que les permite enfrentar sin dificultad los cambios del entorno.
H0: El nivel de relación de la resiliencia frente a las competencias emprendedoras interpersonales no es bajo en los estudiantes universitarios.
H2: El nivel de relación de la resiliencia frente a las competencias emprendedoras interpersonales es bajo en los estudiantes universitarios.
Lo concerniente al resultado de la prueba de normalidad (tabla 3) de la data sujeta a estudio en donde se determinó que las variables no son normales y por ende se tienen que utilizar pruebas no paramétricas para el análisis de correlación, es por ello que se aplicó la prueba de correlación de Rho de Spearman, y el valor obtenido con una probabilidad de error de (5,1767E-32) %, la intensidad de correlación fue de 0.536 que indica un nivel de asociatividad moderada y directa entre las variables por lo que se rechaza la hipótesis de la investigación (H2) y se acepta la hipótesis nula (H0) manifestando que el nivel de correlación de la resiliencia frente a las competencias emprendedoras interpersonales no es baja en los estudiantes universitarios, resultado que es refrendado en el análisis comparativo de competencias emprendedoras entre estudiantes en donde concluyen que las competencias emprendedoras mejor desarrolladas por los estudiantes son el liderazgo, la creatividad, el trabajo en equipo y la comunicación (Chávez, 2020).
Correlación Resiliencia / Competencias Interpersonales
|
Resiliencia |
Com_Emp_ Interpersonales |
|||
|
Rho de Spearman |
Resiliencia |
Coeficiente de correlación |
1,000 |
,536** |
|
Sig. (bilateral) |
. |
,000 |
||
|
N |
438 |
438 |
||
|
Com_Emp Interpersonales |
Coeficiente de correlación |
,536** |
1,000 |
|
|
Sig. (bilateral) |
,000 |
. |
||
|
N |
438 |
438 |
||
|
**. La correlación es significativa en el nivel 0,01 (bilateral). Nota: Datos de investigación paquetería SPSS – Elaboración propia |
||||
H0: El nivel de relación de la resiliencia frente a las competencias emprendedoras sistemáticas no es baja en los estudiantes universitarios.
H3: El nivel de relación de la resiliencia frente a las competencias emprendedoras sistemáticas es baja en los estudiantes universitarios (tabla 4).
Correlación Resiliencia / Competencias Sistemáticas
|
Resiliencia |
Com_Emp_ Sistemáticas |
|||
|
Rho de Spearman |
Resiliencia |
Coeficiente de correlación |
1,000 |
,654*** |
|
Sig. (bilateral) |
. |
,000 |
||
|
N |
438 |
438 |
||
|
Com_Emp Sistemáticas |
Coeficiente de correlación |
,654*** |
1,000 |
|
|
Sig. (bilateral) |
,000 |
. |
||
|
N |
438 |
438 |
||
|
**. La correlación es significativa en el nivel 0,01 (bilateral). Nota: Datos de investigación paquetería SPSS – Elaboración propia |
||||
Asimismo, se aplicó la prueba de correlación de Rho de Spearman, y el valor obtenido con una probabilidad de error de (9,8529E-53) %, la intensidad de correlación fue de 0.654 que indica un nivel de asociatividad alta y directa entre las variables por lo que se rechaza la hipótesis de la investigación (H3) y se acepta la hipótesis nula (H0) manifestando que el nivel de correlación de la resiliencia frente a las competencias emprendedoras Sistemáticas no es baja en los estudiantes universitarios,
H0: El nivel de relación de la resiliencia frente a las competencias emprendedoras instrumentales no es baja en los estudiantes universitarios
H4: El nivel de relación de la resiliencia frente a las competencias emprendedoras instrumentales es baja en los estudiantes universitarios (tabla 5).
Correlación Resiliencia / Competencias Instrumentales
|
Resiliencia |
Com_Emp_ Instrumentales |
|||
|
Rho de Spearman |
Resiliencia |
Coeficiente de correlación |
1,000 |
,409*** |
|
Sig. (bilateral) |
. |
,000 |
||
|
N |
438 |
438 |
||
|
Com_Emp Instrumentales |
Coeficiente de correlación |
,409*** |
1,000 |
|
|
Sig. (bilateral) |
,000 |
. |
||
|
N |
438 |
438 |
||
|
**. La correlación es significativa en el nivel 0,01 (bilateral). Nota: Datos de investigación paquetería SPSS – Elaboración propia |
||||
Asimismo, se aplicó la prueba de correlación de Rho de Spearman, y el valor obtenido con una probabilidad de error de (4,7824E-17) %, la intensidad de correlación fue de 0.409 que indica un nivel de asociatividad moderada y directa entre las variables por lo que se rechaza la hipótesis de la investigación (H3) y se acepta la hipótesis nula (H0) manifestando que el nivel de correlación de la resiliencia frente a las competencias emprendedoras Instrumentales no es baja en los estudiantes universitarios,
6. Conclusiones
Los resultados muestran que los estudiantes universitarios tienen alta resiliencia; esto quiere decir que cuentan con una alta capacidad de sobresalir en medio de altas dificultades o situaciones complejas. Asimismo, muestran altos niveles de gestión de competencias emprendedoras, asegurando que los estudiantes tienen la capacidad de adaptarse a los cambios en las complejas situaciones y demostrar que tienen las habilidades para ser proactivos y aprovechar las oportunidades emprendedoras del mercado.
Esto implica que pueden mantenerse fuertes y continuar avanzando, incluso en situaciones difíciles o complejas que pueden surgir durante su educación universitaria o en su vida en general. La resiliencia es una cualidad valiosa, ya que permite a los individuos enfrentar y superar obstáculos de manera efectiva En cuanto a las competencias emprendedoras interpersonales, se concluye que la fuerza de asociatividad frente a la resiliencia es moderada y existe una relación directa (Rho de Spearman = 0.536) con una probabilidad de error de 5,1767E-32% en los estudiantes. Implica que existe cierta conexión entre estas dos variables, pero no es ni extremadamente fuerte ni débil.
En otras palabras, las competencias interpersonales y la resiliencia están relacionadas de manera significativa, pero no son completamente dependientes una de la otra. Asimismo, con las competencias emprendedoras sistemáticas se concluyó que la fuerza de asociatividad frente a la resiliencia es alta y directa (Rho de Spearman = 0.654) con un p-valor de 9,8529E-53, lo que indica una conexión sólida y beneficiosa entre estas dos cualidades, y sugiere que el fortalecimiento de las habilidades sistemáticas puede ser un componente importante en la promoción de la capacidad de recuperación frente a la adversidad.
Por último, en las competencias emprendedoras instrumentales, se concluyó que la intensidad de correlación (Rho de Spearman = 0.536) y un p-valor de 4,7824E-17 que significa que existe una fuerza de asociatividad frente a la resiliencia es moderada en los estudiantes universitarios sugiere una conexión significativa pero equilibrada entre estas dos cualidades.
Mientras que las competencias instrumentales pueden contribuir al desarrollo de la resiliencia, otros factores también juegan un papel importante en la capacidad de una persona para hacer frente a la adversidad y recuperarse de ella.
Referencias bibliográficas
Alva, I., Ruvalcaba, N. A., Orozco, M. G., & Bravo, H. R. (2019). Resiliencia y competencias socioemocionales como factor preventivo de ansiedad en mujeres mexicanas. Ansiedad y Estrés, 25(2), 59-65. https://doi.org/10.1016/j.anyes.2019.10.003
Amorós, J., & Bosma, N. (2014). Global Entrepreneurship Monitor 2013 Global Report.
Ávila, M. J., González, L. J., & Nava, G. (2019). Desarrollo de competencias emprendedoras y comunidades de aprendizaje en la Universidad del Zulia. Revista Venezolana De Gerencia, 23(1), 366 - 383. https://doi.org/10.37960/revista.v23i1.24473
Becoña, E. (2006). Resiliencia: Definición, caracteristicas y utilidad del concepto. Revista de Psicología y Psicología Clinica, 11(3), 125-146. https://doi.org/10.5944/rppc.vol.11.num.3.2006.4024
Bhamra, R., Dani, S., & Burnard, K. (2011). Resilience: The concept, a literature review and future directions. International Journal of Production Research, 49(18), 5375-5393. https://doi.org/10.1080/00207543.2011.563826
Caldera, J. F., Aceves, B. I., & Reynoso, Ó. U. (2016). Resiliencia en estudiantes universitarios. Un estudio comparado entre carreras. Psicogente, 19(36), 229-241. https://doi.org/10.17081/psico.19.36.1294
Campaña, N. A. (2012). ¿Qué sucede con las Microempresas en el Perú? https://saberescompartidos.pe/que-sucede-con-las-microempresas-en-el-peru/
Casimiro Urcos, W. H., Casimiro Urcos, C. N., & Casimiro Urcos, J. F. (2019). Competencias de emprendimiento empresarial en estudiantes universitarios. Revista Universidad y Sociedad, 11(5), 61-69. http://scielo.sld.cu/scielo.php?script=sci_abstract&pid=S2218-36202019000500061
Chávez, E. A. (2020). Análisis comparativo de competencias emprendedoras entre estudiantes de la UABC. Revista Iberoamericana para la investigación y el desarrollo Educativo, 10(20). http://www.scielo.org.mx/pdf/ride/v10n20/2007-7467-ride-10-20-e031.pdf
Chiavenato, I. (2007). Administración de Recursos Humanos. El Capital Humanos de las Organizaciones. (Octava edición). Mc Graw Hill.
Delgado, A. M., & Núñez, P. M. (2017). Competencias de emprendimiento en estudiantes universitarios de la facultad de Ciencias Empresariales de la Universidad Señor de Sipàn, Pimentel [Tesis de Licenciatura. Universidad señor de Sipan]. https://repositorio.uss.edu.pe/handle/20.500.12802/4156
Deza-Loyaga, W. F., Aparicio-Ballena, J. A., Pérez-Arboleda, P. A., & Hidalgo-Lama, J. A. (2021). Competencias de emprendimiento en estudiantes universitarios en Perú: Metodología para su desarrollo. Revista Venezolana de Gerencia, 26(96), 1172-1188. https://doi.org/10.52080/rvgluz.26.96.11
Escobedo, R., Véliz, T., Ballón, J., & Midolo, W. (2020). Entrepreneurship and entrepreneurial intention in Administration students of Public Universities of the Macro region of Southern Peru. Revista Innova Educación, 2(1), 177-192. https://doi.org/10.35622/j.rie.2020.01.011
Forés, A., & Grané, J. (2008). La resiliencia: Crecer desde la adversidad. Plataforma editorial.
Fundación Acción contra el Hambre. (2015). Guia para fortalecer competencias clave para los sectores emergentes de emprendimiento de jóvenes en riesgo de exclusión. Ayregraf Artes Gráficas S.L.
Gómez, J. S., Bazurto, J., Saldarriaga Villamil, K. V., & Tarazona Meza, A. K. (2022). Gestión académica resiliente: Estrategias para el contexto universitario. Revista Venezolana de Gerencia, 27(97), 11-28. https://doi.org/10.52080/rvgluz.27.97.2
González, J., & Wagenaar, R. (2006). Tuning Educational Structures in Europa. Education and Culture - Socartes - Tempus.
González, R. (2016). La resiliencia en el entorno educativo: Intervención educativa con niños de 5 años [Tesis de Licenciatura, Universidad de Valladolid]. https://uvadoc.uva.es/bitstream/handle/10324/18464/TFG-O%20725.pdf;jsessionid=9D78AF20F30B8634A3163C0AFBE73435?sequence=1
Holguin, J. A., Rodríguez, M. F., Holguin, J. A., & Rodríguez, M. F. (2020). Proactividad y resiliencia en estudiantes emprendedores de Lima. Propósitos y Representaciones, 8(2). http://www.scielo.org.pe/scielo.php?script=sci_abstract&pid=S2307-79992020000300017&lng=es&nrm=iso&tlng=es
Instituto Nacional de Estadistica e Informatica- INEI. (2015). Instituto Nacional de Estadistica e Informatica. https://m.inei.gob.pe/biblioteca-virtual/boletines/indicadores-economicos-y-sociales/1/#lista
Martínez, H., Guzmán, R., Benavente, A., Cateriano, T., Vargas, G., Meza, P., Delgado, P., & Alemán, Y. (2019). Construcción del Curriculo Universitario. Universidad catolica de Santa María.
Midolo, W. R., Cornejo, Y. M., & Ayala, F. F. (2021). Capacidad emprendedora en la Universidad Nacional de San Agustín de Arequipa—2019. Revista Venezolana de Gerencia, 26(5), 261-275. https://doi. org/10.52080/rvgluz.26.e5.18
Navarro, G. T., Bayona, J. A., & Pacheco, C. A. (2020). Competencias emprendedoras y formación para el emprendimiento en instituciones de educación media. Revista Espacios, 41(11). http://www.1.revistaespacios.com/a20v41n11/a20v41n11p03.pdf
RAE. (2014). Diccionario de la Lengua española (veintitresava edición). Real Academia de la Lengua española.
Rios, M. I., Carrillo, C., & Sabuco, E. de los A. (2012). Resiliencia y Sindrome de burnout en estudiantes de enfermería y su relación con variables sociodemográficas y de relación interpersonal. International Journal of Psychological Research, 5(1), 88-95. https://www.redalyc.org/pdf/2990/299023539011.pdf
Saavedra, E., Salas, G., Cornejo, C., & Morales, P. (2015). Resiliencia y Calidad de vida. La psicologìa Educacional en diàlogo con otras disciplinas. Universidad Católica del Maule.
Sánchez, M. I., & Acosta, B. F. (2020). Capacidad de absorción: Integración estratégica entre aprendizaje tecnológico, resiliencia y competitividad empresarial. Revista Venezolana De Gerencia, 25(4), 528-547. https://www.produccioncientificaluz.org/index.php/rvg/article/view/35208
Schumpeter, J. M. (1942). Teoría del desenvolvimiento económico. (5ta reimpresión). Fondo de Cultura Económica.
Senlle, A. (2002). Terminemos con la Incompetencia. El desarrollo de las competencias para el éxito de las organizaciones. Gestión 2000 S.A.
Sierra, M. T. de J., Sevilla, S. D. E., & Martín, P. M. J. (2019). Profesor universitario, ser en resiliencia: Una mirada a su labor en el contexto educativo actual. Diálogos sobre educación, 19. https://doi.org/10.32870/dse.vi19.539
Tarazona, A. K., Ormaza, M. G., Saldarriaga, K., & Vázquez, A. (2020). Resiliencia e inteligencia emocional en la rehabilitación de pacientes drogodependientes. Revista Venezolana De Gerencia, 25(3), 94-111. https://doi.org/10.37960/rvg.v25i3.33355
Vera, A., Prialé, M. A., Fuchs, R. M., Espinosa, A., Seminario, M. A. N., & Ninahuanca, E. F. (2016). Hacia una comprensión del ecosistema emprendedor social peruano: Contexto y características del emprendimiento social en Lima. Ciências Sociais Unisinos, 52(3), 343-353. https://doi.org/10.4013/csu.2016.52.3.05
Villaran, F. (2013). Competencias necesarias para la creación y gestión exitosa de pequeñas y microempresas en el Perú. Ministerio de Educación del Perú.
Viloria, H. (2017). Desarrollo de competencias emprendedoras en docentes de universidades públicas autónomas. Revista Encuentros, Universidad Autónoma del caribe, 15(01), 133-146. http://dx.doi.org/10.15665/re.v15i1.815
Wagnild, G. M., & Young, H. M. (1993). Development and psychometric evaluation of the Resilience Scale. Journal of Nursing Measurement, 1(2), 165-178. https://pubmed.ncbi.nlm.nih.gov/7850498/