Universidad del Zulia (LUZ)
Revista Venezolana de Gerencia (RVG)
Año 29 No. Especial 11, 2024, 554-573
enero-junio
ISSN 1315-9984 / e-ISSN 2477-9423
Como citar: Pesantez, W. G., Quinteros, M. P., y Pesantez, D. G. (2024). Liderazgo transformacional -transaccional y su relación con variables de resultado. Revista Venezolana De Gerencia, 29(Especial 11), 554-573. https://doi.org/10.52080/rvgluz.29.e11.33
Liderazgo transformacional -transaccional y su relación con variables de resultado
Pesantez Molina, Wilson Geovanny*
Quinteros Cortázar, Marcos Patricio**
Pesantez León, Darwin Geovanny***
Resumen
El estudio tuvo como objetivo determinar es la relación existente entre el liderazgo transformacional y transaccional de directivos del nivel jerárquico medio de las empresas agroindustriales de la caña de azúcar en la zona costanera de la provincia del Cañar en Ecuador, con las variables de resultado: autoevaluaciones centrales, satisfacción, esfuerzo extra y efectividad, desde la percepción de los seguidores. Se aplicó los cuestionarios de Multifactor Leadership Questionaire (MLQ) para liderazgo y variables de resultado, satisfacción, esfuerzo extra y efectividad y Core Self-Evaluations Scale (CSES) para la variable autoevaluaciones central. La muestra estuvo compuesta por directivos y seguidores, cuyo análisis estadístico se basó en el uso de ecuaciones estructurales para determinar las relaciones entre las distintas variables. Los hallazgos muestran que el liderazgo transformacional tiene una relación directa significativa con las variables de resultado con mayor grado de impacto en las variables satisfacción, esfuerzo extra y efectividad. Se concluye que la cualidad transformacional del liderazgo es cada vez más importante para las empresas agroindustriales, las cuales enfrentan presiones de productividad crecientes dada las disminuciones de los rendimientos de los cultivos debido al cambio climático.
Palabras clave: liderazgo transformacional; autoevaluaciones centrales; satisfacción; esfuerzo extra.
Recibido: 27.03.24 Aceptado: 07.06.24
* Docente de la Facultad de Ciencias Económicas y Empresariales, Universidad Católica de Cuenca, campus La Troncal, Ecuador, Doctor en Ciencias de la Administración, Email: wgpesantezm@ucacue.edu.ec; ORCID: https://orcid.org/0000-0003-0132-1554
** Docente de la Facultad de Ciencias Económicas y Empresariales, Universidad Católica de Cuenca, campus La Troncal, Ecuador, Magíster en Economía y Dirección de Empresas, Email: mpquinterosc@ucacue.edu.ec, ORCID: https://orcid.org/0000-0003-2755-5041
*** Ingeniero en Mecatrónica, Universidad Politécnica Salesiana, Ecuador; Email: geovapesantez@hotmail.com, ORCID: https://orcid.org/0000-0001-9690-3690
Transformational-transactional leadership and its relationship with outcome variables
Abstract
The objective of the study was to determine the relationship between transformational and transactional leadership of middle-level managers of sugarcane agroindustrial companies in the coastal zone of the province of Cañar in Ecuador, with the outcome variables: central self-evaluations, satisfaction, extra effort and effectiveness, as perceived by the followers. The Multifactor Leadership Questionnaire (MLQ) for leadership and outcome variables satisfaction, extra effort and effectiveness and the Core Self-Evaluations Scale (CSES) for the central self-evaluations variable were applied. The sample was composed of managers and followers, whose statistical analysis was based on the use of structural equations to determine the relationships between the different variables. The findings show that transformational leadership has a significant direct relationship with the outcome variables with the highest degree of impact on the variables satisfaction, extra effort and effectiveness. It is concluded that the transformational quality of leadership is increasingly important for agribusiness firms which face increasing productivity pressures given the decreases in crop yields due to climate change.
Keywords: transformational leadership; core self-evaluations; satisfaction; extra effort.
1. Introducción
Las organizaciones están en constante cambio en un mundo globalizado por lo que requieren adaptarse al entorno, por lo que el liderazgo que tengan los directivos de las empresas u organizaciones para adaptarse a esos cambios es de trascendental importancia y los líderes puedan trasformar a sus seguidores para alcanzar los objetivos organizacionales. La pandemia contrajo grandes cambios en la toma de decisiones de los líderes de estas organizaciones (Muñoz-Chávez et al, 2022; Paton et al, 2023)
A medida que la comunidad empresarial se vuelve más compleja, es probable que las crisis aumenten tanto en prevalencia como en gravedad, un liderazgo positivo es fundamental para afrontar estas etapas negativas (James et al, 2011). La pandemia trajo nuevos desafíos en el liderazgo, los comportamientos del líder tuvieron que adaptarse a los cambios, la mayoría de los colaboradores laboraron de manera virtual (Patterson, et al, 2022; Yang, et al, 2024)
Por el contrario, el retener y atraer talento humano ha sido el reto de siempre para las empresas en el ámbito mundial y en el Ecuador. Según Barba, citado por Revista Líderes (2017), en el caso ecuatoriano la atracción y retención del talento son dos de los desafíos más complicados para las empresas, por lo que es necesario que se armen incentivos para los trabajadores. En este marco, establece Joo et al, (2012), estudiar la personalidad de los empleados y el papel del liderazgo de sus supervisores es crítico para lograr seguidores comprometidos en el tiempo con los objetivos de la organización.
La agroindustria de la caña de azúcar en la zona costanera de la provincia del Cañar en Ecuador, es clave como objeto de estudio, puesto que son organizaciones generadoras de valor agregado a la materia prima (caña de azúcar) obteniendo productos como azúcar, melaza, alcohol. Estas organizaciones realizan operaciones de fabricación, en los meses de verano, que son desde junio a diciembre y requieren alcanzar altos niveles de producción, por lo que necesitan tener líderes que tengan la capacidad de influenciar en los colaboradores y obtener de ellos un alto desempeño (Pesantez, 2015).
El presente trabajo es una continuación de los estudios de liderazgo transformacional, realizado por Pesantez (2017) en las empresas agroindustriales de la caña de azúcar en la provincia del Cañar, Ecuador. En este estudio se incluyen otras variables de resultado para medir la relación e impacto del liderazgo transformacional-transaccional de Bass y Avolio. Se parte del supuesto que existe una falta de conocimiento para identificar la variable independiente del modelo de liderazgo transformacional-transaccional que más impacta, lo provoca gastos inciertos al desconocer su eficiencia relativa a la variable impactada. También produce la incertidumbre sobre la proporción de los tipos de liderazgo (transformacional o transaccional) que deberían conducirse por el líder para producir el máximo efecto en el modelo seleccionado.
De modo que este estudio tuvo como objetivo determinar es la relación existente entre el liderazgo transformacional y transaccional de directivos del nivel jerárquico medio con las variables de resultado: autoevaluaciones centrales, satisfacción, esfuerzo extra y efectividad, desde la percepción de los seguidores de las empresas agroindustriales de la caña de azúcar en la zona costanera de la provincia del Cañar en Ecuador.
2. Estudios previos de liderazgo transformacional-transaccional y variables de resultado
Un estudio realizado por Pesantez (2017) relacionó el modelo de liderazgo transformacional-transaccional de Bass y Avolio con el constructo de autoevaluaciones centrales de Timothy Judge, en donde se comprobó que el liderazgo transformacional tiene una relación directa significativa con las autoevaluaciones centrales del seguidor, y que el liderazgo transaccional tiene una relación inversa significativa lo que inhibe al seguidor para evaluarse positivamente.
Un estudio realizado por Vega (2008) hace referencia al liderazgo transformacional y transaccional como moderador de la relación entre la disposición del trabajador y su desempeño, para medir el liderazgo utilizó el instrumento de medición MLQ (Bass, 1985) para medir la disposición del trabajador utilizó el instrumento CSES (Judge et al, 2003), dando como resultados que la disposición del trabajador a través de las autoevaluaciones centrales era un determinante directo del desempeño y que la aplicación ocasional del liderazgo transformacional refuerza la disposición del trabajador y por ende el desempeño. El estudio se realizó a 150 trabajadores de una organización farmacéutica en la ciudad de México (Pesantez, 2015)
En un estudio realizado por Mendoza (2014), determinó la influencia de factores de liderazgo transformacional-transaccional en las variables de resultado satisfacción, esfuerzo extra y efectividad, con personal directivo de nivel medio de una empresa de entretenimiento en Mexico, D.F., adoptó el modelo de Bass y Avolio a una muestra de 100 directivos de nivel medio.
Un estudio realizado por Mathew y Gupta (2015) en 300 industrias, relacionó el liderazgo transformacional con la inteligencia emocional, encontrando como resultado una relación positiva y significativa, lo que evidencia la importancia del liderazgo transformacional en las emociones del líder.
El liderazgo transformacional también se lo ha relacionado con la innovación (Flores-Pérez y Gutiérrez, 2023; Paschoiotto et al, 2024) un estudio realizado a 195 miembros de 56 equipos determinó que el liderazgo transformacional impacta positivamente en la innovación del equipo, pero impacta negativamente en la innovación individual (Li et al, 2016). El liderazgo transformacional se lo ha relacionado con la variable dependiente desempeño organizacional (Pinto et al, 2019; Talib et al, 2019) y variables mediadoras como conocimiento e innovación, un estudio realizado a 408 organizaciones españolas determinó una relación positiva y significativa entre estas variables (García-Morales et al, 2008)
Otro estudio de liderazgo transformacional-transaccional, realizado a 113 participantes en Alemania, determinó que las mujeres se identificaban como líderes transformacionales y que las dimensiones motivación inspiracional e influencia idealizada son neutrales; respecto al liderazgo transaccional se percibió que la recompensa contingente se identificaba más con las mujeres líderes y la administración por excepción se calificó como neutral (Stempel et al, 2015).
Un estudio transversal realizado en Alemania a 199 empleados, relacionó el liderazgo transformacional con la tensión emocional del seguidor, con una variable mediadora que es el apoyo social, en donde se determinó que la mediación por apoyo social es más fuerte para los empleados o profesionales ambiciosos, de modo que el liderazgo transformacional puede asociarse con menor tensión emocional para estos empleados (Holdstad et al, 2014).
El liderazgo transformacional ha sido estudiado en el contexto hospitalario, encontrando que este estilo de liderazgo aumenta la satisfacción laboral del personal médico (Hussain y Khayat, 2021). En el contexto educativo, el liderazgo transformacional influye positivamente (Ahmad, 2020). En este sentido, se destaca que ha impactado positivamente en el desempeño de los seguidores, así como en la disposición al cambio (Novitasari y Goestjahjanti 2020; Putra et al, 2022; Sürücü, 2022 y Alwali y Alwali, 2022;)
Estudios previos relacionaron el empoderamiento del liderazgo y las autoevaluaciones centrales con el comportamiento del empleado hacia la elaboración del trabajo, mejorando el bienestar de los empleados (Minseo y Terry, 2019; Wang et al, 2024).
3. Liderazgo transformacional-transaccional y su relación con otras categorías
El Liderazgo es un fenómeno que ha sido estudiado desde diversos enfoques por diferentes autores, tal es el punto que existen varias acepciones de lo que es el liderazgo Benmira y Agboola, 2021).
El liderazgo es el hecho de ejercer una influencia interpersonal en una situación y dirigirla, a través de un proceso de comunicación, a la obtención de una meta o metas especializadas, (Tannenbaum et al, 1959). El liderazgo es la capacidad de influir sobre las personas para que se unan con el fin de lograr una meta común (Koontz y O’Donnel, 1959; Hersey y Blanchard, 1984 y Lussier y Achua, 2002)
Existen varias teorías que han abordado el tema de liderazgo. En orden cronológico, tenemos: la teoría de los rasgos, teorías conductuales, teorías situacionales o de contingencia; sin embargo, han tenido poca aceptación en la comprobación empírica, por lo que se han considerado teorías inacabadas.
Una teoría que ha tenido en los últimos años y sigue siendo en la actualidad una de las más adoptadas en los estudios empíricos sobre liderazgo es la teoría transformacional, su precursor James Mac Gregor Burns (1978) introdujo los conceptos de liderazgo transformacional y transaccional en el contexto político, para Burns estos dos constructos son opuestos, el liderazgo transaccional es un intercambio entre el líder y seguidor para alcanzar una meta acordada y el liderazgo transformacional trasciende la consecución de metas por el interés en la satisfacción del seguidor y una visión de superación.
Bass (1985) se basó en los estudios originales de Burns (1978), para Bass el liderazgo transformacional implica inspirar a los seguidores para comprometerse con una visión y objetivos compartidos para una organización o unidad, desafiándolos a ser innovadores en la solución de problemas y él desarrollando la capacidad de liderazgo de los seguidores, que los líderes tienen conductas tanto transaccionales como transformacionales.
Bass y Avolio (1997) desarrollaron el instrumento de medición Multifactor Leadership Questionnaire (MLQ) para medir el liderazgo de transformacional y transaccional, este instrumento fue adaptado y validado al contexto ecuatoriano en un estudio previo en el contexto de las empresas agroindustriales de la zona costanera de la provincia del Cañar (Pesantez, 2017).
Los factores que componen el constructo de liderazgo transformacional son cinco: Influencia idealizada (atributo), la Influencia idealizada (conducta), la Inspiración motivacional, la Estimulación intelectual, la Consideración individual. Tres factores integran el liderazgo transaccional siendo: Premio contingente, la Administración por excepción activo y la Administración por excepción pasivo. Así mismo, un factor integra el No Liderazgo denominado Laissez Faire. En el modelo también se incluyen tres variables de resultado que son: Satisfacción (con el líder), Esfuerzo extra y Efectividad (del líder). Tal como se muestra gráficamente en el Cuadro 1.
Modelo de Liderazgo Transaccional y Transformacional
Fuente: Bass y Avolio (1997).
En otros estudios se ha incluido el constructo de autoevaluaciones centrales para comprender a detalle el liderazgo transformacional-transaccional. Tal es el caso de Joo y otros (2012) que examinaron los efectos de las autoevaluaciones centrales de los empleados y el liderazgo transformacional percibido de sus supervisores en el compromiso afectivo de los empleados con la organización.
Judge et al, (1997) introdujeron el concepto de las autoevaluaciones centrales (Core Self Evaluation) en un esfuerzo de probar cómo un rasgo de la personalidad del seguidor podría ser un predictor de la satisfacción del trabajo, así como otros criterios aplicados. Las autoevaluaciones centrales permiten identificar y analizar los rasgos de personalidad de los individuos que, al autopercibirlosy autoevaluarlos, conformarían su disposición para el cumplimiento de tareas. Individuos con autoevaluaciones centrales positivas, se evalúan de una manera consistentemente positiva a través de situaciones; estas personas se perciben competentes, que tienen el control de sus vidas. Los individuos con autoevaluaciones centrales negativas tienden a no agradarse, dudan de sus competencias y se perciben carentes de poder frente a su entorno. Los individuos con autoevaluaciones positivas, se desempeñan mejor que otros porque se fijan en metas más ambiciosas, se comprometen más con estas y son más persistentes para alcanzarlas (Robbins y Judge, 2013).
La variable autoevaluaciones centrales es de tipo constructo y han sido útiles para conocer la disposición hacia el trabajo de los seguidores. Se mide a través de 4 factores o dimensiones: autoestima, autoeficacia, locus control y neurosis (Judge et al, 1997; Judge y Bono, 2001; Judge, et al, 2003; Judge et al, 2004).
Como se abordó en apartado precedente de estudios previos hay suficiente bibliografía donde relaciona el liderazgo transformacional-transaccional con variables de resultado como desempeño, efectividad e innovación, pero hay escasa bibliografía donde se relaciona el modelo de liderazgo transformacional con las variables autoevaluaciones centrales, satisfacción, esfuerzo extra y efectividad en conjunto. Por lo que representa una oportunidad para este estudio de avanzar en el conocimiento sobre este particular escasamente explorado.
4. Precisiones metodológicas
Para los efectos de la presente investigación se detalla el proceso metodológico diseñado para el estudio enfocado en el liderazgo transformacional-transaccional en las empresas agroindustriales.
4.1 Problema central e hipótesis
Como problema central se sostiene que “El estudio científico de los efectos del liderazgo transformacional-transaccional en las empresas agroindustriales de la caña de azúcar en Ecuador, ha sido relacionándolo con la variable autoevaluaciones centrales (Pesantez, 2017), sin conocer cuál es la relación con otras variables de resultado que son parte del modelo de Bass y Avolio como son: satisfacción, esfuerzo extra y efectividad; la falta de conocimiento para identificar la variable independiente del modelo de liderazgo transformacional-transaccional que más impacta, provoca gastos inciertos al desconocer su eficiencia relativa a la variable impactada; también produce la incertidumbre sobre la proporción de los tipos de liderazgo (transformacional o transaccional) qué deberían conducirse por el líder para producir el máximo efecto en el modelo seleccionado.”
Con base a los argumentos anteriores se postulan las siguientes hipótesis
H1: El liderazgo transformacional y transaccional impacta significativamente en las autoevaluaciones centrales, satisfacción, esfuerzo extra y efectividad.
H2: El estilo de liderazgo transformacional se relaciona positiva y significativamente con las variables satisfacción, esfuerzo extra y efectividad
H3: El estilo de liderazgo transaccional tiene una relación positiva y significativa con la satisfacción de los seguidores
La relación entre las variables liderazgo transformacional-transaccional con las variables de resultado se observan gráficamente en el modelo de investigación contenido en el Diagrama 1.
Diagrama 1
Liderazgo transformacional con las variables de resultado
Ante las posibilidad de mejora de los modelos actuales del liderazgo transformacional-transaccional en razón de los vacíos anteriormente mencionados. En este trabajo se profundiza en el estudio del liderazgo transformacional-transaccional mediante el estudio la relación del liderazgo transformacional-trasaccional con variables resultado en su conjunto (autoevaluaciones centrales, satisfacción, esfuerzo extra y efectividad) como se observa en la mitad derecha del Diagrama y 2) La identificación del impacto que tiene el liderazgo transformacional como variable independiente sobre la autoevaluacióncentral, la satisfacción, el esfuerzo extra y la efectividad.
La investigación es de tipo, descriptiva, correlacional y explicativa, con un enfoque cuantitativo de diseño no experimental y transversal. Se emplea la técnica de encuesta, se utiliza un cuestionario con escala tipo Likert de cinco puntos. El universo de este estudio está representado por el total de empleados de las empresas agroindustriales de la zona costanera de la provincia del Cañar, en donde se encuentra tres empresas agroindustriales de la caña de azúcar que producen azúcar y alcohol industrial, parte de su producción la destinan para el consumo interno y el resto exportación.
La población para los líderes de estas empresas es de 48 empleados entre gerencias medias y jefaturas y para los seguidores es de 192 colaboradores entre supervisores y coordinadores, dando como resultado una muestra de 43 líderes y 128 seguidores. Para realizar la medición de las variables del modelo de investigación, se utilizaron instrumentos de medición tipo cuestionario; se adoptaron instrumentos ya desarrollados y probados por estudios previos.
Para asegurar la confiabilidad de los instrumentos, se calculó el Alfa de Cronbach en el contexto de las empresas agroindustriales de la caña de azúcar en la zona costanera de la provincia del Cañar en Ecuador.
Para medir el liderazgo transformacional y transaccional se utilizó el Multifactor Leadership Questionnaire (MLQ) versión 5. Existen dos versiones del mismo instrumento; la que está orientada para que responda el propio jefe o líder (“Visto por uno mismo”), y la que responden los seguidores o trabajadores inmediatos (“Visto por otros”). Las adaptaciones al contexto ecuatoriano de ambas versiones fueron realizadas por Pesantez (2017), en su tesis doctoral. Para medir la variable autoevaluaciones centrales (CSE) se utilizó el instrumento de Timothy Judge “Core Self-Evaluations Scale”. Su característica principal es que modela y mide a las autoevaluaciones centrales como un solo concepto, evitando las mediciones individuales para cada uno de sus factores (autoestima, autoeficacia, locus de control interno y neurosis). La adaptación al contexto ecuatoriano fue realizada por Pesantez (2017), en su tesis doctoral.
4.2. Fiabilidad interna, análisis estadístico y fiabilidad compuesta
La fiabilidad interna de una escala de medida se mide a través del Alfa de Cronbach. El Alfa de Cronbach para el instrumento de medición de liderazgo transformacional fue de .94, para la escala de liderazgo transaccional fue de .82, para el instrumento de medición de autoevaluaciones centrales fue de .67, para efectividad fue de, 88, para satisfacción fue de ,87 y para esfuerzo extra fue de ,88.
En la Tabla 1 se observa el Alfa de Cronbach calculado con el software Smart PLS 2.0
Tabla 1
Alfa de Cronbach
|
Variables latentes |
Alfa Cronbach |
|
Autoevaluaciones centrales |
0,6648 |
|
Efectividad |
0,883 |
|
Esfuerzo extra |
0,8849 |
|
Liderazgo transaccional |
0,8186 |
|
Liderazgo transformacional |
0,9396 |
|
Satisfacción |
0,8728 |
En el análisis estadístico para la contratación de hipótesis se utilizó el software Smart PLS 2.0 de ecuaciones estructurales, este software ayuda a medir los pesos de las variables observables de un constructo o variable latente (Chin, 1998). El modelo de ecuaciones estructurales consiste de dos componentes, el modelo de medición y el modelo de trayectoria.
El modelo de medición define las cargas factoriales de cada una de las variables observables o indicadores de medición con la variable latente, las cargas factoriales deben ser entre .60 y .70, sin embargo, se puede aceptar cargas de .50 (Chin, 1998) si elevamos esta carga al cuadrado obtenemos el valor de comunalidad, se aceptan valores entre .25 y .49 lo cual significa que el 49% de la variable manifiesta se relaciona con el constructo. En la tabla 2 observamos las cargas factoriales y la comunalidad de las variables observables.
Tabla 2
Análisis de medición, cargas y comunalidades
|
Variable |
Carga |
Comunalidad |
|
Liderazgo transformacional |
||
|
V31 |
0,7048 |
0,497 |
|
V16 |
0,7633 |
0,583 |
|
V18 |
0,6999 |
0,490 |
|
V40 |
0,7385 |
0,545 |
|
V44 |
0,6912 |
0,478 |
|
V30 |
0,7426 |
0,551 |
|
V1 |
0,7476 |
0,559 |
|
V27 |
0,7527 |
0,567 |
|
V42 |
0,8005 |
0,641 |
|
V3 |
0,7392 |
0,546 |
|
V15 |
0,7944 |
0,631 |
|
V41 |
0,7484 |
0,560 |
|
V28 |
0,7445 |
0,554 |
|
V17 |
0,7448 |
0,555 |
|
V29 |
0,6932 |
0,481 |
|
V14 |
0,7027 |
0,494 |
|
V43 |
0,7088 |
0,502 |
|
V4 |
0,7106 |
0,505 |
|
V5 |
0,615 |
0,378 |
|
V2 |
0,6687 |
0,447 |
|
Liderazgo transaccional |
||
|
V19 |
0,8212 |
0,674 |
|
V45 |
0,7857 |
0,617 |
|
V7 |
0,7482 |
0,560 |
|
V33 |
0,7213 |
0,520 |
|
V46 |
0,7157 |
0,512 |
|
V6 |
0,7 |
0,490 |
|
V20 |
0,6838 |
0,468 |
|
V32 |
0,6753 |
0,456 |
|
Autoevaluaciones centrales |
||
|
V60 |
0,806 |
0,650 |
|
V61 |
0,7969 |
0,635 |
|
V54 |
0,5261 |
0,277 |
|
V64 |
0,6764 |
0,458 |
|
Satisfacción |
||
|
V49 |
0,8725 |
0,761 |
|
V23 |
0,8671 |
0,752 |
|
V10 |
0,8428 |
0,710 |
|
V36 |
0,8199 |
0,672 |
|
Esfuerzo extra |
||
|
V50 |
0,8673 |
0,752 |
|
V37 |
0,8676 |
0,753 |
|
V11 |
0,897 |
0,805 |
|
V24 |
0,8166 |
0,667 |
|
Efectividad |
||
|
V38 |
0,8537 |
0,729 |
|
V25 |
0,8624 |
0,744 |
|
V12 |
0,8574 |
0,735 |
|
V51 |
0,8676 |
0,753 |
El instrumento original constaba de 64 ítems, se descartaron 20 ítems que no cumplían con una carga mínima de .50, en la Tabla 2 se observa que todos los ítems tienen cargas superiores a .60 y comunalidades mayores a .45, a excepción del indicador V54 del constructo autoevaluaciones centrales, que tiene una carga de .5261 y comunalidad de .28, con lo que se valida los constructos.
Para evaluar la fiabilidad de la consistencia interna de un grupo de indicadores se acude al alfa de cronbach calculado en la Tabla 1. Los resultados de la fiabilidad compuesta se muestran a continuación en la Tabla 3, los valores deben son mayores a .708 que es el mínimo aceptable.
Tabla 3
Cálculo de AVE y fiabilidad compuesta
|
Variables latentes |
AVE |
Confiabilidad compuesta |
|
Autoevaluaciones centrales |
0,5032 |
0,80 |
|
Efectividad |
0,7401 |
0,92 |
|
Esfuerzo extra |
0,7441 |
0,92 |
|
Liderazgo transaccional |
0,6474 |
0,88 |
|
Liderazgo transformacional |
0,5802 |
0,95 |
|
Satisfacción |
0,7239 |
0,91 |
4.3. Validez convergente y validez discriminante
Para valorar los resultados de los modelos de medida reflectivos se tiene que calcular la validez convergente y la validez discriminante.
La validez convergente tiene que ver con el hecho de que, si los diferentes ítems o indicadores para medir el constructo miden realmente lo mismo, entonces el ajuste de dichos ítems será significativo y estarán altamente correlacionados. La valoración de la validez convergente se lleva a cabo por medio de la medida desarrollada por Fornell y Larcker (1981) denominada Varianza Extraída Media (AVE), la misma que debería ser mayor a .50. En la tabla 3 se observa que el AVE para las variables latentes es superior a .50.
La validez discriminante nos indica que en qué medida un constructo dado es diferente de otros constructos. Para que exista la validez discriminante en un constructo han de existir correlaciones débiles entre este y otras variables latentes que midan fenómenos diferentes, existen dos criterios:
a. Las cargas externas de los indicadores de un constructo deben ser mayores que todas las demás cargas cruzadas con otros constructos. Es decir, los indicadores deben estar más correlacionados con su propio constructo que con los otros. En la Tabla 4 se observan las cargas para cada indicador y su mayor correlación con el mismo constructo.
Tabla 4
Matriz de cargas cruzadas
b. El criterio de Fornell- Larcker indica que la raíz cuadrada del AVE del constructo sea mayor que la correlación entre este constructo y todos los demás. En la tabla 5 se observa la matriz de correlaciones de las variables latentes, los valores de la diagonal corresponden a la raíz cuadrada del AVE, las correlaciones son más altas con el mismo constructo que con otro diferente. Como se ha demostrado, el modelo de medición es confiable y valido.
Tabla 5
Correlación de variables latentes
|
Variable |
Autoev. centrales |
Efectividad |
Esfuerzo extra |
Liderazgo transaccional |
Liderazgo transformaci. |
Satisfacción |
|
Autoev. centrales |
0,709366 |
|||||
|
Efectividad |
0,1917 |
0,860291 |
||||
|
Esfuerzo extra |
0,1795 |
0,7841 |
0,862612 |
|||
|
Liderazgo transaccion |
0,2387 |
0,7822 |
0,7059 |
0,804612 |
||
|
Liderazgo transforma |
0,2256 |
0,8116 |
0,817 |
0,7958 |
0,761709 |
|
|
Satisfacción |
0,2631 |
0,7815 |
0,7868 |
0,6588 |
0,7516 |
0,850823 |
5. Modelo y análisis estructural del liderazgo transformacional-transaccional en las agroindustrias de caña de azúcar
El modelo estructural evalúa el peso y la magnitud de las relaciones entre las distintas variables latentes, se requiere conocer qué cantidad de las variables endógenas es explicada por los constructos que la predicen, en qué medida las variables predictoras contribuyen a la varianza explicada de las variables endógenas, para ello se requiere analizar los coeficientes de determinación (R2) y los coeficientes path estandarizados β. El índice R2 es interpretado de la misma forma que se analiza en la regresión múltiple. Falk y Miller (1992) señalan que la varianza explicada de las variables endógenas R2 debería ser mayor o igual a 0.1, valores menores, aunque sean estadísticamente significativos, proporcionan poca información de las variables latentes endógenas. En el diagrama 2 se observa el modelo de ecuaciones estructurales reajustado.
Diagrama 2
Modelo de ecuaciones estructurales reajustado
Al igual que los R2, los coeficientes path han de ser interpretados de manera similar a los coeficientes β de la regresión múltiple, para ser considerados significativos deberían ser al menos .2 y preferible por encima de .3 (Chin, 1998).
En la tabla 6 se observa los valores de los coeficientes de determinación R2, las variables independientes liderazgo transformacional y transaccional impactan en un 6.05 % a la variable dependiente autoevaluaciones centrales por lo que no se consideran predictores, en contraste con las variables dependientes efectividad, esfuerzo extra y satisfacción que tiene un R2 mayor a .1 por lo que se considera al liderazgo transformacional y transaccional como variables predictoras.
Tabla 6
Valores de R2 de variables dependientes
|
Variable dependiente |
R2 |
|
Autoevaluaciones centrales |
0,0605 |
|
Efectividad |
0,7094 |
|
esfuerzo extra |
0,6759 |
|
Satisfacción |
0,575 |
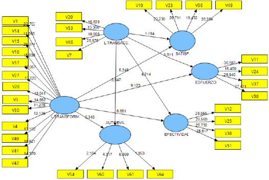
H1: El Bootstrappig representa otra técnica no paramétrica para estimar la precisión de las estimaciones PLS. Consiste en un re-muestreo, considerando los datos originales del investigador como si fuera la población (Segovia, 2014). Se calcula la t-Student que permite estimar el p-value y conocer la significancia de la relación, valores de t mayores o iguales a 2 se consideran estadísticamente significativos. La simulación se realizó para 5000 iteraciones, como se observa en el diagrama 3.
Diagrama 3
Bootstrapping del modelo de ecuaciones estructurales
En la Tabla 7 se observan los resultados de los coeficientes β estandarizados, la t-Student y la significancia de los modelos de trayectoria. Esto permite hallar en la influencia relativa de cada una de las variables resultantes sobre el liderazgo transformacional-transaccional, así como contrastar las hipótesis planteadas en el apartado metodológico.
Tabla 7
Resultados del análisis estructural
|
Beta |
t-Student |
Significancia |
|
|
Liderazo transaccional- autoeval. |
0,1614 |
0,6474 |
no significativa |
|
liderazo transaccional- efectividad |
0,3717 |
4,2143 |
significativa |
|
liderazgo transaccional-esfuerzo extra |
0,152 |
1,911 |
no significativa |
|
liderazgo transaccional-satisfacción |
0,1656 |
1,1945 |
no significativa |
|
liderazgo transformacional-autoeval. |
0,0971 |
0,3433 |
no significativa |
|
liderazgo transformacional-efectividad |
0,5158 |
6,6512 |
significativa |
|
liderazgo transformacional-esfuerzo extra |
0,696 |
9,1226 |
significativa |
|
liderazgo transformacional-satisfacción |
0,6198 |
5,2478 |
significativa |
De acuerdo a los resultados de la Tabla 6, se observa que el liderazgo transformacional-transaccional impacta en un 70% con la efectividad, en un 67% con el esfuerzo extra, en un 57% con la satisfacción y un 6% con las autoevaluaciones centrales, por lo que se acepta la hipótesis de investigación que el liderazgo transformacional y transaccional impacta significativamente en la satisfacción, el esfuerzo extra y la efectividad. Excepto en las autoevaluaciones centrales
En función de los resultados presentados en la Tabla 7, se observa que la variable latente exógena liderazgo transformacional tiene un β mayor a .30 y una t-Student mayor a 2 para las variables dependientes efectividad, esfuerzo extra y satisfacción, siendo esta relación positiva y significativa, no así para la relación con la variable autoevaluaciones centrales. Lo anterior permite aceptar la hipótesis 2 de investigación referida al que “El estilo de liderazgo transformacional se relaciona positiva y significativamente con las variables satisfacción, esfuerzo extra y efectividad”
De acuerdo con los resultados de la tabla 7, el liderazgo transaccional tiene un coeficiente β de .16 y una t-Student de 1.19, lo que indica que la relación es positiva, pero no significativa, lo que permite rechazar la hipótesis de investigación. Se rechaza que “El estilo de liderazgo transaccional tiene una relación positiva y significativa con la satisfacción de los seguidores”.
Los resultados anteriores permiten contrastar las hipótesis de investigación y determinar la relación existente entre las variables independientes liderazgo transformacional-transaccional con las variables dependientes autoevaluaciones centrales, satisfacción, esfuerzo extra y efectividad, llegando a los siguientes análisis de los resultados.
En el constructo original al incluir todos los indicadores que forman el constructo se tiene como resultado que la administración pasiva se relaciona negativamente con las autoevaluaciones centrales (Pesantez, 2017) y que la administración pasiva y Laisse Fare se relaciona negativamente con la satisfacción, esfuerzo, extra y efectividad (Mendoza, 2014), lo que evidencia la superioridad del liderazgo transformacional, por esta razón el líder debe disminuir el grado de conducta transaccional en los factores supervisión pasiva, los seguidores prefieren que se realice una supervisión activa, también se evidencia que la recompensa contingente no incrementa la satisfacción del seguidor comparada con los factores de liderazgo transformacional.
5. Conclusiones
Los líderes de las empresas objeto de estudio son considerados transformacionales desde la percepción de los seguidores y potencian los factores del constructo como son la estimulación intelectual, la inspiración motivacional, la influencia idealizada, la consideración individualizada, cada uno de estos factores influye en los seguidores o colaboradores para que se sientan identificados con su líder, lo traten de emular, estén dispuestos a trabajar mejor y realizar las tareas en el tiempo encomendado, se sientan satisfechos con su trabajo.
Los líderes transformacionales tienen una relación positiva y significativa con efectividad, esfuerzo extra y satisfacción; por su parte, las autoevaluaciones centrales tienen una relación positiva más no significativa. Esta última variable se ve influenciada por otras variables que no se corresponden al estilo de liderazgo estudiado. La cualidad transformacional del liderazgo es cada vez más importante para las empresas agroindustriales, las cuales enfrentan presiones de productividad crecientes dada las disminuciones de los rendimientos de los cultivos debido al cambio climático.
Esta investigación sirve como aporte empírico para que las empresas agroindustriales orienten su estrategia de capacitación en liderazgo hacia un estilo transformacional. También esta investigación sirve como base para estudios futuros sobre liderazgo y otras variables en otros contextos, así como en diferentes niveles jerárquicos.
Referencias bibliográficas
Ahmad, W. (2020). The Influence of Transformational Leadership, Job Satisfaction and Organizational Citizenship Behavior on the Performance of Islamic School Teachers. Systematic Reviews in Pharmacy, 11(7), 539-546. https://ssrn.com/abstract=3714043
Alwali, J., & Alwali, W. (2022). The relationship between emotional intelligence, transformational leadership, and performance: A test of the mediating role of job satisfaction. Leadership & Organization Development Journal, 43(6), 928-952. https://doi.org/10.1108/LODJ-10-2021-0486
Avolio, B. J., & Bass, B. M. (2002). Developing Potential Across a Full Range of Leadership TM: Cases on Transactional and Transformational Leadership. Lawrence Erlbaum Assoc.
Bass, B. (1985). Leadership and performance beyond expectations. Free Press.
Bass, B. M. (1985). Leadership and performance beyond expectations. The Free Press.
Bass, B. M. (1997). Transactional versus transformational leadership:an analysis of the MLQ. Journal of Occupational and Organizational Psychology.
Benmira, S., & Agboola, M. (2021). Evolution of leadership theory. BMJ Leader, 5(1), 3-5. https://doi.org/10.1136/leader-2020-000296
Burns, J. (1978). Leadership. Harper & Row.
Chin, W. W. (1998). The partial least squares approach for structural equation modeling. In G. A. Marcoulides, Modern methodos for business research (pp. 295-336). Lawrence Erlbaum Associates, Publisher.
Falk, R. F. & Miller, N. B. (1992). A Primer for Soft Modeling. The University of Akron.
Flores-Pérez, J. J., & Gutiérrez, C. A. (2023). Entrepreneurial leadership and creative process engagement. Revista Venezolana de Gerencia, 28(9), 299 - 314. https://doi.org/10.52080/rvgluz.28.e9.19
Fornell, C., & Larcker, D. F. (1981). Evaluating structural equation models with unobservable variables and measurement error. JMR, Journal of marketing research, 18(1), 39. https://doi.org/10.2307/3151312
García-Morales, V., Lloréns-Montes, F. J., & Verdú-Jover, A. J. (2008). The Effects of Transformational Leadership and Organizational Performance through knowledge and Innovation. British Journal of Management, 9, 299-319.
Revista Líderes (25 de mayo de 2017) Retener y atraer al talento humano, el reto de siempre. https://www.revistalideres.ec/lideres/retener-atraer-talentohumano-reto-empresas.html.
Hersey, P y Blanchard, K. (1984). Estilo eficaz de dirigir: Liderazgo situacional. IDH.
Holstad, T. J., Korek, S., Rigotti, T., & Mohr, G. (2014). The relation between transformational leadership and follower emotional strain: The moderating role of professional ambition. Leadership (London), 10(3), 269–288. https://doi.org/10.1177/1742715013476083
Hussain, M. K., & Khayat, R. (2021). The Impact of Transformational Leadership on Job Satisfaction and Organisational Commitment Among Hospital Staff: A Systematic Review. Journal of Health Management, 23(4), 614-630. doi:10.1177/09720634211050463
James, E. H., Wooten, L. P. & Dushek, K. (2011). Crisis management: Informing a new leadership research agenda. Academy of Management Annals, 5(1), 455-493. https://doi.org/10.1080/19416520.2011.589594
Joo, B. K., Yoon, H. J. & Chang-Wook, J (2012). The effects of core self-evaluations and transformational leadership on organizational commitment. Leadership & Organization Development Journal, 33(6), 564 - 58. https://doi.org/10.1108/01437731211253028
Judge, T., & Bono, J. (2001). Relationship of core self-evaluations traits—self-esteem,. Journal of Applied Psychology, 86(1), 80-92. https://doi.org/10.1037/0021-9010.86.1.80
Judge, T. A., Erez, A., Bono, J. E., & Thoresen, C. J. (2003). The Core Self-Evaluations Scale: Development of a measure. Personnel Psychology, 56(2), 303–331. https://doi.org/10.1111/j.1744-6570.2003.tb00152.x
Judge, T., Locke, E., & Durham, C. (1997). The dispositional causes of job satisfaction. Research in Organizational Behavior, 56(2), 151-188. https://doi.org/10.1111/j.1744-6570.2003.tb00152.x
Judge, T., Van Vianen, A., & De Pater, I. (2004). Emotional Stability, Core Self-Evaluations, and Job Outcomes: A Review of the Evidence and an Agenda for Future Research. Human Performance, 17(3), 325-346.
Koontz, H., & O’Donnel, C. (1959). Principles of Management. McGraw Hill.
Li, V., Mitchell, R., & Boyle, B. (2016). The Divergent Effectsof Transformational Leadership on Individual and Team Innovation. Group & Organization Management, 41(1), 66-97. https://doi.org/10.1177/1059601115573792
Lussier, R. N., y Achua, C. F. (2002). Liderazgo. Teoria, aplicacion y desarrollo de habilidades. Thomson Learning.
Mathew, M., & Gupta, K. (2015). Transformational Leadership: Emotional Intelligence. SCMS Journal of Indian Management, XII(4), 75-89.
Mendoza, I. A. (2014). Liderazgo y su Relación con Variables De Resultado: un Modelo Estructural. Acta de Investigación Psicológica, 4(1), 1412 - 1429. http://www.scielo.org.mx/scielo.php?script=sci_arttext&pid=S2007-48322014000100008&lng=es&nrm=iso
Minseo , K., & Terry, A. B. (2019). Job crafting mediates how empowering leadership and employees’ core self-evaluations predict favourable and unfavourable outcomes,. European Journal of Work and Organizational Psychology, 29(1), 126-139 https://doi.org/10.1080/1359432X.2019.1697237
Muñoz-Chávez, J. P., Valle-Cruz, D., Barrios-Quiroz, H. y García-Contreras, R. (2022). Hacia el liderazgo transformacional en la educación superior: competencias para responder a la crisis del COVID-19. Ciencia y Sociedad, 47(2), 21-40. https://doi.org/10.22206/cys.2022.v47i2.pp21-40
Novitasari, D., & Goestjahjanti, F. S. (2020). The Role of Readiness to Change between Transformational Leadership and Performance: Evidence from a Hospital during Covid-19 Pandemic. APMBA (Asia Pacific Management and Business Application), 9(1), 37-56. https://apmba.ub.ac.id/index.php/apmba/article/view/378
Oreg, S., & Berson, Y. (2019). Leaders’ Impact on Organizational Change: Bridging Theoretical and Methodological Chasms. Academy of Management Annals, 13(1), 272-307. https://doi.org/10.5465/annals.2016.0138
Paschoiotto, W. P., de Almeida Cunha, C. J., & da Silva, S. M. (2024). Leadership in the collaborative innovation process in the public sector: an integrative review. Revista de Administracao Publica, 58(1). https://doi.org/10.1590/0034-761220230037x
Paton, M., Zakeri, B., Rowland, P., Tavares, W., Williams, B. W., Schneeweiss, S., & Wiljer, D. (2023). Decision making in continuing professional development organisations during a crisis. Medical Education, 58(6), 722-729. https://doi.org/10.1111/medu.15265
Patterson, P. B., Roddick, J., Pollack, C. A., & Dutton, D. J. (2022). Virtual care and the influence of a pandemic: Necessary policy shifts to drive digital innovation in healthcare. Healthcare Management Forum, 35(5), 272-278. https://doi.org/10.1177/08404704221110084
Pesantez, W. G. (2015). XX Congreso Internacional de Contaduría, Administración e Informática. http://congreso.investiga.fca.unam.mx/docs/xx/docs/3.07.pdf
Pesantez, W. G. (2017). El Liderazgo Transformacional - Transaccional y su impacto en las Autoevaluaciones Centrales del trabajador, en el sector agroindustrial de la caña de azúcar en la zona costanera de la provincia del Cañar, Ecuador. [Universidad Nacional Autonoma de Mexico. Mexico: Tesis de Doctorado en Ciencias de la Administración]. http://tesis.unam.mx/F/?func=direct&doc_number=000758143&noSistema¤t_base=TES01
Pinto, V. R., Zouain, D. M., Duarte, A. L., & de Souza, L. V. (2019). Evaluating the influence of school principals’ transformational leadership on student performance: Analysis of microdata from Prova Brasil. Education Policy Analysis Archives, 27, 102. https://doi.org/10.14507/epaa.27.4267
Putra, R. A., Indrayani, I., & Satriawan, B. (2022). The influence of transformational leadership, work culture and motivation on performance through job satisfaction in employees of east tanjungpinang district, tanjungpinang city. International Journal of Social Science, Educational, Economics, Agriculture Research, and Technology (IJSET), 1(12). https://garuda.kemdikbud.go.id/documents/detail/3147142
Robbins, S., y Judge, T. (2013). Comportamiento Organizacional. Pearson.
Segovia, A. (2014). El liderazgo, la compensación variable, el empowerment psicológico y su impacto en la efectividad del empleado: un enfoque de modelación mediante ecuaciones estructurales. Universidad Autónoma de Nueva León.
Stempel, C. R., Rigotti, T., & Mohr, G. (2015). Think transformational leadership – Think female? Leadership, 11, 259-280. https://doi.org/10.1177/1742715015590468
Sürücü, L., Maslakçi, A., & Sesen, H. (2022). Transformational leadership, job performance, self-efficacy, and leader support: testing a moderated mediation model. Baltic Journal of Management, 17(4), 467-483. https://doi.org/10.1108/BJM-08-2021-0306
Talib, N. Z., Ramli, N. B., Hussin, Z. B., Jamaluddin, S. B. & Saputra, J. (2019). Transformational leadership and teacher’s performance: the mediating role of motivation and commitment. Opcion, 35(21), 306 - 322. https://produccioncientificaluz.org/index.php/opcion/article/view/24700
Tannenbaum, R., Weschler, I., & Massarik, F. (1959). Leadership and Organization: A Behawioral Science Approach. Mc Graw-Hill Book Company.
Vega, A. (2008). El Liderazgo, como moderador de la relacion entre la disposicion del trabajador y su desempeño. Universidad Nacional Autonoma de Mexico.
Wang, G., Saher, L., Hao, T., Ali, A., & Amin, M. W. (2024). Unlocking employee innovative behavior: the role of humble leadership, core self-evaluation, and leader-member exchange. BMC Psychology, 12(1). https://doi.org/10.1186/s40359-024-01668-y
Yang, M., Evans, J. M., Singer, S. J., Gutberg, J., Porter, T. H., & Grudniewicz, A. (2024). Crisis leadership behaviors in healthcare: survey validation and influence on staff outcomes in primary care clinics during the COVID-19 pandemic. BMC Health Services Research, 24(1). https://doi.org/10.1186/s12913-024-11061-