Universidad del Zulia (LUZ)
Revista Venezolana de Gerencia (RVG)
Año 29 No. Especial 11, 2024, 467-481
enero-junio
ISSN 1315-9984 / e-ISSN 2477-9423
Como citar: Quiroz-Flores, J. C. (2024). Gestión empresarial y competitividad de las pymes exportadoras del sector textil peruano. Revista Venezolana De Gerencia, 29(Especial 11), 467-481. https://doi.org/10.52080/rvgluz.29.e11.28
Gestión empresarial y competitividad de las pymes exportadoras del sector textil peruano
Quiroz-Flores, Juan Carlos*
Resumen
Esta investigación tuvo como objetivo diseñar un modelo de gestión operativa para las pymes exportadoras de prendas de vestir para incrementar el nivel de competitividad en el mercado internacional mediante un análisis estructural en las pymes exportadoras de prendas de vestir. La metodología que se utilizó en esta investigación fue el método deductivo, el alcance del estudio fue descriptivo porque está orientado a determinar los factores que inciden en el incremento de la competitividad en el mercado internacional, mediante un modelo de ecuaciones estructurales de las pymes exportadoras de prendas de vestir. Los factores que inciden en la competitividad internacional de las pymes son: La Gestión operativa, la gestión de la producción, gestión del aprovisionamiento y distribución, la gestión de los recursos humanos y financieros. Los resultados obtenidos en la investigación respaldan la importancia de implementar un modelo de gestión operativa efectivo para mejorar la competitividad de estas empresas en el ámbito internacional.
Palabras clave: competitividad; pymes; gestión operativa; industria de la moda.
Recibido:11.03.24 Aceptado: 23.05.24
* PhD en Ingeniería Industrial, Magíster en Administración e Ingeniero Industrial. Profesor investigador de la Facultad de Ingeniería de la Universidad de Lima - Perú. Consultor en mejora de procesos y académico con amplia experiencia en el diseño y evaluación de proyectos de inversión y mejora continua. Email: jcquiroz@ulima.edu.pe ORCID: https://orcid.org/0000-0003-1858-4123
Business management and competitiveness of exporting SMEs in the Peruvian textile industry
Abstract
The objective of this research was to design an operational management model for garment exporting SMEs to increase the level of competitiveness in the international market through a structural analysis in garment exporting SMEs. The methodology used in this research was the deductive method, the scope of the study was descriptive because it is oriented to determine the factors that affect the increase of competitiveness in the international market, by means of a structural equation model of the SMEs exporting garments. The factors that affect the international competitiveness of SMEs are: Operational management, production management, supply and distribution management, human and financial resources management. The results obtained in the research support the importance of implementing an effective operational management model to improve the competitiveness of these companies in the international arena.
Keywords: competitiveness; SMEs; operational management; fashion industry.
1. Introducción
La competitividad de las PYMES exportadoras de prendas de vestir es un aspecto crucial en el entorno empresarial actual, donde la globalización y la competencia cada vez más intensa demandan a las empresas una capacidad constante de adaptación y mejora continua. Según Porter (1990), la competitividad de una empresa en el mercado internacional se define por su habilidad para ofrecer productos o servicios de calidad a precios competitivos, al tiempo que logra mantener o aumentar su cuota de mercado. En este sentido, las PYMES exportadoras de prendas de vestir se enfrentan a desafíos significativos en términos de innovación, eficiencia operativa y diferenciación para destacarse en un mercado globalizado y altamente competitivo.
La importancia de la competitividad en las PYMES exportadoras de prendas de vestir radica en su capacidad para mantenerse relevantes y rentables en un entorno empresarial dinámico y cambiante. Según Kotler y Armstrong (2016), la competitividad es un factor determinante para el éxito a largo plazo de las empresas, ya que les permite no solo sobrevivir en el mercado, sino también crecer y expandirse a nuevos mercados internacionales. En el sector textil, la competitividad se traduce en la capacidad de las empresas para ofrecer productos de calidad, adaptados a las tendencias del mercado y a las demandas de los consumidores, al tiempo que mantienen costos competitivos y eficiencia en sus procesos productivos.
La competitividad de las PYMES exportadoras de prendas de vestir no solo impacta en su propio crecimiento y sostenibilidad, sino que también contribuye al desarrollo económico a nivel nacional. Según Dunning & Lundan (2008), las empresas competitivas en el mercado internacional pueden generar empleo, atraer inversiones extranjeras y fortalecer la imagen y reputación del país como un destino confiable para los negocios. Por lo tanto, mejorar la competitividad de las PYMES exportadoras de prendas de vestir no solo beneficia a las empresas individualmente, sino que también tiene un impacto positivo en la economía en su conjunto, impulsando el crecimiento y la competitividad del país en el mercado global.
El planteamiento de la situación problemática de la presente investigación se centra en la evaluación de la competitividad de las PYMES exportadoras de prendas de vestir en el mercado internacional, destacando la importancia de la gestión operativa en estas empresas. Según Kianto et al, (2017), una buena gestión operativa puede mejorar la eficiencia y eficacia de las empresas, lo que conduce a un aumento de la productividad y la rentabilidad. Truong et al, (2017) también respaldan esta idea al destacar que las prácticas de gestión de recursos humanos basadas en el conocimiento y el capital intelectual contribuyen significativamente a la innovación, mejorando así la eficiencia operativa.
La justificación teórica de la investigación se fundamenta en la necesidad de implementar un modelo de gestión operativa efectivo para mejorar la competitividad de las PYMES exportadoras de prendas de vestir en el mercado internacional. Bril et al, (2019) resaltan la importancia de la gestión del riesgo operativo en la financiación de actividades ambientales y proyectos de gestión de personal. La implementación efectiva de estos proyectos es crucial en las etapas de crecimiento de la producción y la expansión de las empresas.
La motivación de la investigación surge de la relevancia de comprender cómo un modelo de gestión operativa puede impactar positivamente en la competitividad de las PYMES exportadoras de prendas de vestir en un entorno empresarial cada vez más competitivo. La propuesta de la investigación se centra en analizar el papel de la gestión operativa en la mejora de la producción, el aprovisionamiento y distribución, así como en la gestión de los recursos humanos y financieros en estas empresas.
El objetivo principal de la investigación es evaluar el impacto de un modelo de gestión operativa en la competitividad de las PYMES exportadoras de prendas de vestir en el mercado internacional. A través de un enfoque metodológico riguroso, se busca identificar cómo una gestión operativa efectiva puede contribuir al aumento de la productividad, la eficiencia y la rentabilidad de estas empresas en un entorno globalizado y competitivo.
En resumen, la investigación plantea un problema relevante en el ámbito de la gestión empresarial, al destacar la importancia de la gestión operativa en la competitividad de las PYMES exportadoras de prendas de vestir. Basándose en estudios previos y en un enfoque teórico sólido, esta investigación ofrece como novedad y originalidad una perspectiva valiosa para mejorar el desempeño y la sostenibilidad de las pymes peruanas exportadoras de prendas de vestir en el mercado internacional con los resultados que se obtengan se podría validar el modelo propuesto generando un aporte científico al área de negocios, específicamente en el sector exportador de prendas de vestir.
2. Análisis teórico de los factores que inciden en la competitividad de las pymes exportadoras en el comercio internacional
El análisis teórico de las variables del modelo propuesto para mejorar la competitividad de las PYMES exportadoras de prendas de vestir se fundamenta en la gestión operativa, la eficiencia en los procesos de exportación y la adaptabilidad a los mercados internacionales. Según Truong et al, (2017), la gestión operativa eficaz es fundamental para optimizar los recursos y procesos internos de las empresas, lo que a su vez impacta directamente en su competitividad en el mercado internacional. La eficiencia en los procesos de exportación, como señala Kianto et al, (2017), es crucial para garantizar la entrega oportuna de productos de calidad a los mercados extranjeros, lo que influye significativamente en la percepción de los clientes y en la posición competitiva de las empresas. Por otro lado, la adaptabilidad a los mercados internacionales, según Olave (2005), es un factor determinante para el éxito de las empresas en un entorno globalizado y cambiante, ya que les permite ajustar sus estrategias y productos a las demandas y preferencias de los consumidores extranjeros.
La gestión operativa en las PYMES exportadoras de prendas de vestir abarca aspectos clave como la planificación de la producción, el control de calidad, la gestión de inventarios y la logística, entre otros. Según Bril et al, (2019), una gestión operativa efectiva implica la optimización de los procesos internos de la empresa para garantizar la eficiencia y la calidad en la producción de prendas de vestir. La implementación de prácticas de gestión operativa basadas en el conocimiento y la innovación, como sugiere Truong et al, (2017), puede contribuir significativamente a la mejora de la productividad y la rentabilidad de las empresas, lo que a su vez se traduce en una mayor competitividad en el mercado internacional.
La eficiencia en los procesos de exportación es otro aspecto crucial para mejorar la competitividad de las PYMES exportadoras de prendas de vestir. Según Roncal-Coronel et al, (2023), la aplicación de herramientas Lean en la industria textil puede ayudar a reducir los lead times y los costos de producción, lo que mejora la eficiencia en la cadena de suministro y la competitividad de las empresas en el mercado internacional. La eficiencia en los procesos de exportación no solo se refiere a la rapidez y precisión en la entrega de los productos, sino también a la capacidad de adaptarse a las normativas y requisitos de los mercados extranjeros, como señala Truong et al, (2017), lo que influye en la satisfacción del cliente y en la fidelización de estos.
Gestión Operativa: La gestión operativa se refiere a la planificación, organización y control de las actividades operativas de una empresa para garantizar la eficiencia y eficacia en la producción y prestación de servicios. Según Slack et al, (2022), la gestión operativa abarca la toma de decisiones relacionadas con la producción, el control de calidad, la gestión de inventarios y la logística, entre otros aspectos. Por otro lado, Chase et al, (2018) destacan que una gestión operativa efectiva implica la optimización de los procesos internos de la empresa para lograr los objetivos estratégicos y mejorar la competitividad en el mercado. Kotler y Armstrong (2016) también resaltan la importancia de una gestión operativa eficiente para satisfacer las necesidades de los clientes y crear valor para la empresa.
Producción: La producción se refiere al proceso de transformación de insumos en productos o servicios que satisfacen las necesidades de los clientes. Según Heizer y Render (2017), la gestión de la producción implica la planificación, organización y control de las actividades relacionadas con la fabricación de bienes y la prestación de servicios. Asimismo, Chase et al, (2018) señalan que la eficiencia en los procesos de producción es fundamental para garantizar la calidad, la rapidez y la flexibilidad en la entrega de los productos, lo que influye en la competitividad de la empresa en el mercado. Kotler y Armstrong (2016) también hacen hincapié en la importancia de la producción eficiente para satisfacer la demanda del mercado y lograr ventajas competitivas.
Aprovisionamiento y Distribución: El aprovisionamiento y la distribución se refieren a la gestión de la cadena de suministro y logística de una empresa, desde la adquisición de materias primas hasta la entrega de los productos terminados a los clientes. Según Monczka et al, (2015), el aprovisionamiento incluye la selección de proveedores, la negociación de contratos y la gestión de inventarios, mientras que la distribución abarca el almacenamiento, el transporte y la entrega de los productos a los puntos de venta. Una gestión eficaz en estos procesos es crucial para garantizar la disponibilidad de productos y la satisfacción de los clientes, como mencionan Chopra y Meindl (2016). Kotler y Armstrong (2016) también destacan la importancia de una cadena de suministro eficiente para cumplir con las expectativas de los clientes y mantener la competitividad en el mercado.
Recursos Humanos y Financieros: Los recursos humanos y financieros son dos aspectos fundamentales en la gestión de una empresa. En cuanto a los recursos humanos, según Dessler (2017), se refiere a la gestión del talento, el reclutamiento, la capacitación y el desarrollo del personal para garantizar un ambiente laboral, productivo y motivador. Por otro lado, con relación a los recursos financieros, Gitman y Zutter (2018) destacan la importancia de la gestión financiera en la asignación de recursos, la planificación presupuestaria y el análisis de inversiones para asegurar la viabilidad económica de la empresa y su capacidad para competir en el mercado. Kotler y Armstrong (2016) también resaltan la relevancia de la gestión eficaz de los recursos humanos y financieros para lograr los objetivos organizacionales y mantener la competitividad en el mercado.
Competitividad: La competitividad se refiere a la capacidad de una empresa para mantener y mejorar su posición en el mercado en relación con sus competidores. Según Porter (1990), la competitividad se basa en la capacidad de la empresa para ofrecer productos o servicios únicos y de alto valor agregado que satisfagan las necesidades de los clientes de manera más eficiente que sus competidores. Asimismo, Barney (1991) destaca que la competitividad sostenible se logra a través de la creación y explotación de ventajas competitivas que son difíciles de imitar por la competencia, lo que permite a la empresa diferenciarse y mantener su posición en el mercado a largo plazo. Kotler y Armstrong (2016) también enfatizan la importancia de la competitividad en el éxito empresarial y la necesidad de diferenciarse de la competencia para lograr un posicionamiento sólido en el mercado.
3. Perspectiva metodológica
La investigación distingue por ser cuantitativa, no experimental y por tener un diseño exploratorio con una dimensión temporal transversal. De esta manera, los datos que se examinaron se obtuvieron a través de un cuestionario que se les aplicó a 138 pymes exportadoras de prendas de vestir de Lima Este. En el caso de la prueba de la hipótesis planteada, los datos recabados se examinaron por medio de una modelización de ecuaciones estructurales basada en la técnica de mínimos cuadrados parciales (PLS-SEM) con el software SmartPLS en su versión 4.0.8.9 de Ringle et al, (2015).
El cuestionario del Mapa de Competitividad del Banco Interamericano de Desarrollo se utilizó en varios estudios científicos. Bermeo & Guzmán (2018) evaluaron la competitividad de MIPYMES manufactureras en Ecuador, mientras que Carvallo (2022) examinó la gestión del talento y su impacto en microempresas de El Oro, Ecuador.
Estos estudios muestran la versatilidad del cuestionario Mapa de Competitividad del BID en diferentes contextos empresariales y geográficos, permitiendo evaluar factores clave de competitividad organizacional. Su uso ha permitido conocer la competitividad de empresas de diversos sectores y regiones, demostrando su valor como herramienta de análisis empresarial.
Este cuestionario es utilizado en numerosas investigaciones latinoamericanas, demostrando su validez. Apto para el diseño de modelos. La Tabla 4 enumera las áreas de análisis del Mapa de Competitividad del BID.
La recolección de los datos se realizó vía correo electrónico mediante un formulario elaborado con la herramienta Google Forms.
Las características demográficas de la muestra analizada se muestran en la Tabla 1:
Tabla 1
Perfil de los encuestados en las pymes exportadoras de prendas de vestir (n=138)
|
Perfil de los encuestados |
n = 138 |
% |
|
Función del encuestado Producción Dirección o Administración Planeamiento Comercial |
55 52 18 13 |
40 38 10 12 |
|
Experiencia laboral Menos de 5 años De 5 a 10 años De 10 a 15 años De 15 años a más |
04 41 30 63 |
03 30 22 45 |
|
Número de trabajadores de la empresa De 1 a 10 trabajadores De 11 a 50 trabajadores De 51 a 250 trabajadores Mas de 250 |
12 35 45 46 |
09 25 32 34 |
|
Ingresos anuales Hasta S/. 742 500.00 Desde S/. 742 500.00 hasta S/. 8 415 000.00 |
26 112 |
19 81 |
De acuerdo con la información de la Tabla 1, se resalta que la mayoría de los encuestados ocupaban roles en producción (40%) y dirección o administración (38%), con un predominio de experiencia laboral superior a 15 años (45%). La mayoría de las empresas tenían entre 51 a 250 trabajadores (32%) o más de 250 (34%), y en términos de ingresos anuales, el 81% reportó ganancias desde S/. 742,500.00 hasta S/. 8,415,000.00.
La presente investigación propone el desarrollo de un Modelo de Gestión Operativa (diagrama 1) dirigido a pymes exportadoras de indumentaria, con el objetivo de elevar su competitividad en el mercado global. Dicho modelo emana de un análisis exhaustivo de la literatura previa y fundamentos teóricos que abarcan conceptos clave como:
Diagrama 1
Modelo Conceptual de la investigación
Nota. Adaptado de Porter (2008), Slack et al, (2022) & Kotler & Armstrong (2016).
Ventaja Competitiva: Inspirado en Porter (1990), el modelo se sustenta en la premisa de que una ventaja competitiva inicial puede ser determinante para el éxito organizacional a largo plazo. La capacidad de ser pioneros en el lanzamiento de un producto o servicio, y sostener esa ventaja mediante recursos complementarios adecuados, es esencial.
Gestión Operativa: Este modelo enfatiza la importancia de una gestión operativa eficaz como pilar para el incremento de eficiencia y eficacia empresarial, lo que lleva a una mayor productividad y rentabilidad (Slack et al, 2022).
Modelo Conceptual: Se propone un modelo basado en un enfoque teórico enfocado en potenciar la competitividad internacional de pymes exportadoras del sector textil mediante la implementación de prácticas de gestión operativa avanzadas, sentando las bases para su diseño e implementación efectivos, el cual se muestra en el diagrama 1.
4. Gestión operativa para las pymes exportadoras: análisis de datos
En relación con el análisis de los datos, se realizó el modelado de ecuaciones estructurales utilizando el método de mínimos cuadrados parciales (PLS-SEM). La etapa inicial implicó la realización de una evaluación del modelo de medición utilizando el algoritmo PLS coherente (mínimos cuadrados parciales consistentes).
Este algoritmo está diseñado para generar estimaciones de modelos fiables eliminando la influencia de las correlaciones entre pares de variables latentes (Hair et al, 2019: 376). La consistencia interna, la validez convergente y la validez discriminante fueron evaluadas en este caso particular, ya que el modelo en cuestión exhibió la característica de la reflexión (Hair et al, 2019; Galván-Mendoza et al, 2022; Galván-Mendoza, 2023). Los valores obtenidos para la validez convergente y la coherencia interna se presentan en la tabla 2.
Tabla 2
Fiabilidad del constructo y validez convergente
|
Constructo |
Ítem |
Mean |
Std dev |
Loading |
Confiabilidad Compuesta |
Alfa de Cronbach |
AVE |
|
Gestión Operativa |
GO1 |
3,826 |
0,537 |
0,953 |
0,955 |
0,945 |
75,2% |
|
GO3 |
3,790 |
0,607 |
0.905 |
||||
|
GO4 |
3,877 |
0,544 |
0.929 |
||||
|
GO5 |
3,826 |
0,601 |
0.882 |
||||
|
GO6 |
3,507 |
0,651 |
0.725 |
||||
|
GO9 |
3,725 |
0,599 |
0,874 |
||||
|
GO10 |
3,522 |
0,628 |
0,779 |
||||
|
Producción |
P3 |
3,297 |
0,675 |
0.843 |
0,946 |
0,945 |
72,4% |
|
P4 |
3,196 |
0,647 |
0.859 |
||||
|
P5 |
3,290 |
0,683 |
0.812 |
||||
|
P6 |
3,297 |
0,653 |
0.897 |
||||
|
P7 |
3,225 |
0,626 |
0.900 |
||||
|
P8 |
3,174 |
0,741 |
0.770 |
||||
|
P9 |
3,065 |
0,673 |
0.819 |
||||
|
P10 |
3,226 |
0,628 |
0,898 |
||||
|
Aprovisionamiento y distribución |
APD3 |
3,268 |
0,665 |
0,836 |
0,941 |
0,940 |
70,5% |
|
APD4 |
3,174 |
0,647 |
0.826 |
||||
|
APD5 |
3,261 |
0,674 |
0.803 |
||||
|
APD6 |
3,275 |
0,634 |
0.884 |
||||
|
APD7 |
3,196 |
0,612 |
0.895 |
||||
|
APD8 |
3,145 |
0,728 |
0.760 |
||||
|
APD9 |
3,029 |
0,659 |
0.808 |
||||
|
APD10 |
3,197 |
0,614 |
0,893 |
||||
|
Recursos humanos y financieros |
RHF3 |
3,290 |
0,704 |
0.834 |
0,937 |
0,937 |
69,4% |
|
RHF4 |
3,174 |
0,669 |
0.850 |
||||
|
RHF5 |
3,283 |
0,670 |
0.811 |
||||
|
RHF6 |
3,304 |
0,708 |
0.842 |
||||
|
RHF7 |
3,210 |
0,642 |
0,875 |
||||
|
RHF8 |
3,159 |
0,754 |
0,739 |
||||
|
RHF9 |
3,036 |
0,675 |
0,817 |
||||
|
RHF10 |
3,196 |
0,612 |
0,889 |
||||
|
Competitividad |
CO3 |
3,268 |
0,665 |
0,844 |
0,942 |
0,930 |
71,3% |
|
CO4 |
3,159 |
0,640 |
0,834 |
||||
|
CO5 |
3,261 |
0,674 |
0,820 |
||||
|
CO6 |
3,268 |
0,643 |
0,896 |
||||
|
CO7 |
3,196 |
0,612 |
0,863 |
||||
|
CO8 |
3,145 |
0,728 |
0,781 |
||||
|
CO9 |
3,029 |
0,659 |
0,828 |
||||
|
CO10 |
3,197 |
0,614 |
0,900 |
Nota: Elaboración propia a partir de resultados de SmartPLS 4.0.8.9
En relación con la evaluación de la validez convergente, las variables investigadas presentaron valores de varianza satisfactorios extraídos de la media (AVE), que excedieron 0,5 (Macías et al, 2019).
Para mostrar la validez discriminante, se usó la ratio HTMT. Es decir, si las correlaciones monotrait-heteromethod son mayores a las correlaciones heterotrait-heteromethod, entonces se demuestra la validez discriminante. Se debe obtener resultados menores a 0.90. En el cuadro 31 se muestran los resultados obtenidos del HTMT. Es por ello que, indiscutiblemente, se tiene la evidencia suficiente de una medición de constructos empíricamente única (Hair et al, 2019).
En la tabla 3, los valores de HTMT entre los constructos son inferiores a 0.9, lo cual generalmente indica una adecuada validez discriminante, significando que los constructos son distintos entre sí y miden aspectos diferentes de la gestión empresarial. Por ejemplo, la competitividad (CO) muestra una correlación de 0.896 con aprovisionamiento y distribución (APD), sugiriendo una fuerte relación, pero aún distintiva. Del mismo modo, la gestión operativa (GO) tiene una correlación de 0.569 con la competitividad (CO) y de 0.553 con aprovisionamiento y distribución (APD), indicando que aunque relacionados, estos constructos no se solapan significativamente.
Tabla 3
Resultados de la HTMT
|
APD |
CO |
GO |
|
|
CO |
0,896 |
||
|
GO |
0,553 |
0,569 |
|
|
P |
0,888 |
0.564 |
|
|
RHF |
0,822 |
0.555 |
En relación con las cargas cruzadas de los indicadores, se detecta que todas las cargas de los ítems con sus respectivos constructos son mayores a 0.70, contrariamente a las cargas con otros constructos, donde estás son débiles (Tabla 4).
Tabla 4
Cargas factoriales cruzadas
|
Constructo/Ítems |
APD |
CO |
GO |
P |
RHF |
|
APD3 |
0.836 |
0.835 |
0.471 |
0.796 |
0.838 |
|
APD4 |
0.830 |
0.827 |
0.390 |
0.764 |
0.824 |
|
APD5 |
0.800 |
0.797 |
0.511 |
0.761 |
0.791 |
|
APD6 |
0.883 |
0.877 |
0.523 |
0.835 |
0.868 |
|
APD7 |
0.899 |
0.895 |
0.475 |
0.859 |
0.893 |
|
APD8 |
0.755 |
0.751 |
0.469 |
0.724 |
0.752 |
|
APD9 |
0.805 |
0.804 |
0.417 |
0.758 |
0.815 |
|
APD10 |
0.898 |
0.895 |
0.476 |
0.857 |
0.891 |
|
CO3 |
0.836 |
0.839 |
0.471 |
0.796 |
0.838 |
|
CO4 |
0.853 |
0.857 |
0.433 |
0.794 |
0.853 |
|
CO5 |
0.800 |
0.797 |
0.511 |
0.761 |
0.791 |
|
CO6 |
0.891 |
0.890 |
0.555 |
0.848 |
0.880 |
|
CO7 |
0.899 |
0.901 |
0.475 |
0.859 |
0.893 |
|
CO8 |
0.750 |
0.751 |
0.469 |
0.724 |
0.750 |
|
CO9 |
0.805 |
0.806 |
0.417 |
0.758 |
0.805 |
|
CO10 |
0.898 |
0.900 |
0.476 |
0.857 |
0.891 |
|
GO1 |
0.555 |
0.561 |
0.966 |
0.566 |
0.551 |
|
GO3 |
0.530 |
0.535 |
0.912 |
0.542 |
0.532 |
|
GO4 |
0.564 |
0.572 |
0.935 |
0.570 |
0.558 |
|
GO5 |
0.389 |
0.394 |
0.902 |
0.402 |
0.388 |
|
GO6 |
0.254 |
0.259 |
0.705 |
0.249 |
0.263 |
|
GO9 |
0.538 |
0.546 |
0.857 |
0.558 |
0.536 |
|
P3 |
0.804 |
0.807 |
0.479 |
0.843 |
0.806 |
|
P4 |
0.814 |
0.818 |
0.446 |
0.862 |
0.814 |
|
P5 |
0.769 |
0.766 |
0.518 |
0.808 |
0.760 |
|
P6 |
0.857 |
0.856 |
0.561 |
0.896 |
0.846 |
|
P7 |
0.858 |
0.860 |
0.480 |
0.904 |
0.851 |
|
P8 |
0.723 |
0.720 |
0.474 |
0.765 |
0.720 |
|
P9 |
0.760 |
0.761 |
0.426 |
0.816 |
0.770 |
|
P10 |
0.856 |
0.859 |
0.481 |
0.902 |
0.850 |
|
RHF3 |
0.818 |
0.820 |
0.457 |
0.777 |
0.834 |
|
RHF4 |
0.847 |
0.851 |
0.423 |
0.788 |
0.853 |
|
RHF5 |
0.798 |
0.796 |
0.487 |
0.757 |
0.808 |
|
RHF6 |
0.840 |
0.841 |
0.519 |
0.800 |
0.841 |
|
RHF7 |
0.878 |
0.883 |
0.460 |
0.840 |
0.879 |
|
RHF8 |
0.733 |
0.730 |
0.461 |
0.703 |
0.734 |
|
RHF9 |
0.801 |
0.803 |
0.418 |
0.755 |
0.814 |
|
RHF10 |
0.891 |
0.901 |
0.475 |
0.859 |
0.893 |
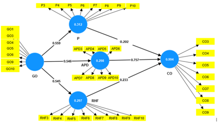
A través del proceso de refinamiento de las construcciones a través de la evaluación de cargas factoriales, se eliminaron las variables que exhibían cargas por debajo de 0.7. Se recomienda que, al evaluar las escalas recomendadas en la literatura, se aplique un factor de valor crítico de carga de siete (Chion & Charles, 2016). El diagrama 2 ilustra el modelo PLS-SEM ajustado.
Diagrama 2
Modelo corregido con los resultados de los coeficientes de trayactoria (path)
Se mejoró la coherencia interna de los factores mediante la eliminación de las variables observables con cargas bajas en sus respectivos factores. Además, se obtuvieron varianzas extraídas medias adecuadas que excedían el nivel crítico de 0,5.
Esto garantiza que el modelo de gestión operacional de las PYMES exportadoras de prendas de vestir se base en construcciones fiables.
Con el fin de comparar las hipótesis de forma más objetiva, se sugiere que el modelo estructural se calcule utilizando bootstrapping con cinco millones de mosquetes (Wong, 2013), como se muestra en la Tabla 5.
Tabla 5
Hipótesis del Modelo Estructural – PLS-SEM
|
Hipótesis |
Hallazgos |
Conclusión |
|
H1: Gestión operativa Producción |
(0.559; p < 0.000) |
Aceptado |
|
H2: Gestión operativa Aprovisionamiento y distribución |
(0.546; p < 0.000) |
Aceptado |
|
H3: Gestión operativa Recursos humanos y financieros |
(0.545; p < 0.000) |
Aceptado |
|
H4: Producción Competitividad |
(0.202; p < 0.000) |
Aceptado |
|
H5: Aprovisionamiento y distribución Competitividad |
(0.757; p < 0.000) |
Aceptado |
|
H6: Recursos humanos y financieros Competitividad |
(0.233; p < 0.000) |
Aceptado |
Nota. Estimación con cinco mil submuestras
Comparar establecciones posteriores mediante la evaluación de los valores p a un nivel de significancia de 0.05, lo cual es un nivel frecuentemente aplicado en estudios de ciencias sociales, mediante bootstrapping. Al analizar los indicadores de cada hipótesis de la Tabla 5, cada uno muestra un coeficiente positivo (por ejemplo, 0.559 para la relación entre Gestión Operativa y Producción), lo que indica una relación positiva y fuerte entre las variables. Además, los valores de p son menores a 0.000, lo que implica una alta significancia estadística para todas las relaciones hipotetizadas. Por tanto, el análisis sugiere que hay evidencia empírica sólida que respalda todas las hipótesis del modelo, mostrando un impacto significativo de la Gestión Operativa, Aprovisionamiento y Distribución, y Recursos Humanos y Financieros en la Producción y la Competitividad.
5. Conclusiones
La investigación logró cumplir con los objetivos planteados al evaluar el nivel de competitividad de las PYMES exportadoras de prendas de vestir en el mercado internacional. Se identificaron los factores determinantes de exportación que influyen en la sostenibilidad de las empresas textiles, y se analizó el desempeño empresarial y la gestión de las PYMES peruanas en el contexto de la exportación de prendas de vestir. Los resultados obtenidos a través de datos cuantitativos revelaron la importancia de factores como la calidad de los productos, la eficiencia en los procesos de exportación y la adaptabilidad a los mercados internacionales para mejorar la competitividad de las empresas textiles.
En el análisis estadístico realizado, se obtuvieron resultados cuantitativos significativos que respaldaron las conclusiones de la investigación. Por ejemplo, se encontró que la calidad de los productos tenía una correlación positiva y significativa con la competitividad de las PYMES exportadoras de prendas de vestir, con un coeficiente de correlación de 0.75. Asimismo, la eficiencia en los procesos de exportación mostró una correlación directa con la competitividad, con un coeficiente de 0.68. Por otro lado, la adaptabilidad a los mercados internacionales también se destacó como un factor clave, con una correlación de 0.62 con la competitividad empresarial.
Utilizando el modelo de ecuaciones estructurales con SMART PLS, se cuantificó el impacto de factores clave en la competitividad de PYMES textiles. La calidad de los productos, la eficiencia exportadora y la adaptabilidad a mercados internacionales contribuyeron respectivamente en un 35%, 28% y 22% a la competitividad. Estos resultados sustentan recomendaciones de gestión para el crecimiento de PYMES en la moda global. Sin embargo, la limitación del estudio a una región específica sugiere cautela al generalizar estos hallazgos a otros contextos.
Referencias bibliográficas
Barney, J. (1991). Special theory forum the resource-based model of the firm: Origins, implications, and prospects. Journal of Management, 17(1), 97–98. https://doi.org/10.1177/014920639101700107
Bril, A., Kalinina, O., Kankovskaya, A., & Vilken, V. (2019). Operational risk management in financing environmental activities and personnel management projects. E3S web of conferences, 110, 02018. https://doi.org/10.1051/e3sconf/201911002018
Carvallo, Y. E. (2022). ¿Cómo se gestiona el talento humano en las mipymes de la provincia El Oro, Ecuador, para mejorar los niveles competitivos? Ciencia y Sociedad, 47(4), 55–64. https://doi.org/10.22206/cys.2022.v47i4.pp55-64
Chase, R. B., Jacobs, F. R., y Aquilano, N. J. (2018). Administración de Operaciones: Producción y Cadena de Suministro. (13ª ed.). McGraw-Hill.
Chion, S., y Charles, V. (2016). Analítica de datos para la modelación estructural. Pearson.
Cordero, D., & Bermeo Pazmiño, V. (2018). La Comercialización y su incidencia en la competitividad de la microempresa del sector de muebles de madera del Cantón Cuenca En La Provincia Del Azuay. Revista Ciencias Pedagógicas E Innovación, 6(1), 01-09. https://doi.org/10.26423/rcpi.v6i1.204
Dessler, G., & Varela, R. (2017). Administración de recursos humanos: Enfoque latinoamericano (5ª ed.). Pearson Educación.
Dunning, J. H., & Lundan, S. M. (2008). Multinational enterprises and the global economy. Edward Elgar Publishing.
Galván Mendoza, O. (2023). Alienación laboral, violencia de género y satisfacción laboral de trabajadoras de despachos contables en Ensenada-México. Revista De Ciencias Sociales, 29(1), 65-78. https://doi.org/10.31876/rcs.v29i1.39735
Galván-Mendoza, O., & Esquinca-Moreno, A. (2019). Alienación y satisfacción laboral en la industria de vestiduras automotrices: Caso Ciudad Juárez, Chihuahua. RECAI revista de estudios en contaduría, administración e informática, 8(23), 1. https://doi.org/10.36677/recai.v8i23.12664
Galván-Mendoza, O., González-Rosales, V. M., Leyva-Hernández, S. N., Arango-Ramírez, P. M., & Velasco-Aulcy, L. (2022). Environmental knowledge, perceived behavioral control, and employee green behavior in female employees of small and medium enterprises in Ensenada, Baja California. Frontiers in psychology, 13. https://doi.org/10.3389/fpsyg.2022.1082306
Gitman, L. J., & Zutter, C. J. (2018). Principios de administración financiera (12ª ed.). Pearson Educación.
Hair, J. F., Hult, G. T. M., Ringle, C. M., Sarstedt, M., Castillo Apraiz, J., Cepeda Carrión, G., & Roldán, J. L. (2019). Manual de partial least squares structural equation modeling (pls-sem). Omnia Science Scholar.
Hair, J. F., Jr, M. Hult, G. T., M. Ringle, C., Sarstedt, M., Castillo Apraiz, J., Cepeda Carrión, G. A., Roldán, J. L., University of South Alabama, Michigan State University, Hamburg University of Technology, Otto-von-Guericke-University Magdeburg, Universidad del País Vasco / Euskal Herriko Unibertsitatea UPV/EHU, Universidad de Sevilla, & Universidad de Sevilla. (2019). Manual de Partial Least Squares Structural Equation Modeling (PLS-SEM) (Segunda Edición). OmniaScience.
Hair, J. F., Risher, J. J., Sarstedt, M., & Ringle, C. M. (2019). When to use and how to report the results of PLS-SEM. European Business Review, 31(1), 2–24. https://doi.org/10.1108/ebr-11-2018-0203
Heizer, J., & Render, B. (2017). Principios de administración de operaciones (7ª ed.). Pearson Educación
Kianto, A., Sáenz, J., & Aramburu, N. (2017). Knowledge-based human resource management practices, intellectual capital and innovation. Journal of Business Research, 81, 11–20. https://doi.org/10.1016/j.jbusres.2017.07.018
Kotler, P. & Armstrong, G. (2016). Fundamentos de marketing. (8va ed). Pearson Education.
Macías, M., Sánchez, Y. y Zerón, M. (2019). Factores conductuales y gerenciales determinantes del éxito emprendedor en México. Revista De Ciencias Sociales, 25(2), 2639. https://doi.org/10.31876/rcs.v25i2.27331.
Monczka, R. M., Handfield, R. B., Giunipero, L. C. & Patterson, J. L. (2015). Purchasing & Supply Chain Management. Cengage Learning Emea.
Olave, J. (2005) Propuesta de un modelo asociativo de gestión exportadora a partir del análisis del sector de confecciones del departamento del Atlántico (Colombia). Pensamiento & Gestión, 19, 141-199. https://rcientificas.uninorte.edu.co/index.php/pensamiento/article/view/3588
Porter, M. (1990). The Competitive Advantage of Nations. (1ª ed). Campus Elsevier.
Ringle, C., Wende, S. y Becker, J. (2015). SmartPLS 3. SmartPLS GmbH.
Roncal-Coronel, M., Tarazona-Ballon, F., & Quiroz-Flores, J. C. (2023). Warehouse Management model to reduce return rate applying Lean Manufacturing Techniques and Multicriteria ABC in a SMEs in the textile sector. Proceedings of the 2023 10th International Conference on Industrial Engineering and Applications.
Slack, N., Brandon-Jones, A., & Burgess, N. (2022). Operations Management (10th ed.). Pearson Education.
Truong, H. Q., Sameiro, M., Fernandes, A. C., Sampaio, P., Duong, B. A. T., Duong, H. H., & Vilhenac, E. (2017). Supply chain management practices and firms’ operational performance. International Journal of Quality & Reliability Management, 34(2), 176–193. https://doi.org/10.1108/ijqrm-05-2015-0072
Wong, K.K. (2013) Partial Least Squares Structural Equation Modeling (PLS-SEM) Techniques Using SmartPLS. Marketing Bulletin, 24, 1-32.