Universidad del Zulia (LUZ)
Revista Venezolana de Gerencia (RVG)
Año 28 No. Especial 10, 2023, 1402-1414
julio-diciembre
ISSN 1315-9984 / e-ISSN 2477-9423
Como citar: León Lucano, J., Chicaña Huanca, S., Turpo-Gebera, O., y Gutiérrez Aguilar, O. (2023). Factores influyentes en el comportamiento hacia la compra y la cocreación del valor de marca. Revista Venezolana De Gerencia, 28(Edición Especial 10), 1402-1414. https://doi.org/10.52080/rvgluz.28.e10.32
Factores influyentes en el comportamiento hacia la compra y la cocreación del valor de marca
León Lucano, Jair*
Chicaña Huanca, Sandra**
Turpo-Gebera, Osbaldo***
Gutiérrez Aguilar, Olger****
Resumen
El comportamiento hacia la compra y la cocreación del valor de marca está influenciada por diferentes factores en las decisiones del consumidor. El objetivo de la investigación fue determinar cuáles son los factores influentes en las decisiones de compra, utilizando un modelo estructural. Bajo un diseño de investigación no experimental explicativo, se aplicó un cuestionario electrónico diseñado especialmente para la investigación a una muestra de 161 estudiantes universitarios (n=18; α=.931; ω=.935) de las carreras profesionales de publicidad, multimedia, comunicación y marketing. Los resultados evidencian a través de la bondad y ajuste del modelo propuesto, niveles razonables de influencia de los factores intervinientes en las decisiones de compra, encontrando relaciones de causalidad estadísticamente significativas. Se concluye que, existe diversos factores que influyen en el comportamiento e impulso conductual hacia la compra y en la cocreación del valor de marca, generando relaciones que van más allá de estímulos cognitivos, afectivos o emocionales y que la sonoridad como elemento clave de la identidad de la marca juega un rol importante, así como, la conexión y la satisfacción del consumidor.
Palabras clave: Comportamiento hacia la compra; cocreación; valor de marca; estudiantes universitarios.
Recibido: 24.04.22 Aceptado: 11.10.22
* Bachiller en Ciencias Publicitarias. Universidad Católica de Santa María. (Arequipa-Perú). Email: jair.leon@ucsm.edu.pe, ORCID: https://orcid.org/0000-0001-7967-2106
** Doctorado en Administración. Universidad Nacional de San Agustín (Arequipa-Perú). Email: schicanah@unsa.edu.pe, ORCID: https://orcid.org/0000-0002-9676-1386
*** Doctorado en Formación en Sociedad del Conocimiento. Docente de la Universidad Nacional de San Agustín de Arequipa (Arequipa-Perú). Email: oturpo@unsa.edu.pe, ORCID: https://orcid.org/0000-0003-2199-561X
**** Doctorado en Ciencias Sociales. Docente de la Universidad Católica de Santa María de Arequipa (Arequipa-Perú). Email: ogutierrez@ucsm.edu.pe, ORCID: https://orcid.org/0000-0002-6657-7529
Influencing factors in purchase behavior and brand value co-creation
Abstract
Different factors influence the behavior towards the purchase and the co-creation of the brand value in the consumer’s decisions. The research objective was to determine the influencing factors in purchasing decisions using a structural model. Under an explanatory non-experimental research design, an electronic questionnaire specially designed for the research was applied to a sample of 161 university students (n=18; α=.931; ω=.935) from the professional careers of advertising, multimedia, communication, and marketing. The results show, through the goodness and fit of the proposed model, reasonable levels of influence of the factors involved in purchasing decisions, with statistically significant causal relationships. It is concluded that several factors influence the behavior and behavioral impulse towards the purchase and the co-creation of brand value, generating relationships beyond cognitive, affective, or emotional stimuli. As a critical element of the brand’s identity, sound plays an important role, as does the consumer’s connection and satisfaction.
Keywords: Behavior towards the purchase; co-creation; Brand value; University students.
1. Introducción
El comportamiento del consumidor es un conjunto de indicadores que analizan, exhaustivamente, cómo actúa una persona o un grupo de personas. Existen numerosos estudios que hacen referencia a diversos factores influyentes en las decisiones de compra, unos conductuales, psicográficos, cognitivos y emocionales; además, atributos claves de la identidad de la marca, como la identidad visual y, especialmente, para este estudio la sonoridad de la marca, lo que permitirá, a través de un adecuado planteamiento estratégico, un vínculo real entre el consumidor y la marca. El comportamiento del consumidor establece una relación clara y dinámica con un impulso conductual no solamente en los niveles de decisiones de compra, sino también, en la creación o fortalecimiento del valor de la marca y la ventaja competitiva que esta pueda lograr en un mercado variable, dinámico y, fundamentalmente, competitivo.
Existen factores críticos que determinan el comportamiento del consumidor en tres grandes rasgos: el primero, un modelo cognitivo, el cual son las creencias de un individuo sobre los resultados de una marca o empresa, en segundo lugar, un modelo afectivo que es una evaluación emocional con una preferencia y, finalmente, el componente conductual que consiste en las acciones verdes que se presentan en relación con las determinaciones individuales de consumir (Chou et al, 2020).
El modelo CAB (Cognitive, Affective, Behavioral) es fundamental para derivar una serie de actitudes perceptivas que puedan reconocer la intención de marketing para la toma de decisiones del consumidor (Gursoy et al, 2019). Conocer los niveles cognitivos, afectivos y comportamentales del consumidor y relacionarlos con el marketing-mix (precio, producto, plaza y promoción), son los factores claves que influyen entre la actitud y el comportamiento del comprador; esto demostraría que el modelo CAB está relacionado, positivamente, con la mezcla de marketing (Hanssens et al, 2014). Las relaciones mediadoras entre el modelo CAB y el del consumidor explicarían la teoría del comportamiento planificado de tal manera que los procesos cognitivos, afectivos y conductuales involucrados influyen en los consumidores en sus decisiones de compra, además de predecir la voluntad de un consumidor sobre cómo comportarse de una manera específica (Lee & Chow, 2020), por tanto, el comportamiento e impulso conductual son temas de interés y de análisis para las decisiones de compra evidentemente relacionadas con encontrar una conexión entre el consumidor y la marca mediada por estímulos cognitivos, afectivos y otros, que favorecerían un engagement capaz de establecer niveles de compromiso que tienen los compradores y consumidores con una marca, más allá de la adquisición de sus productos o servicios como la satisfacción. El apoyo afectivo-mediado por entornos constructivistas en línea para el aprendizaje-han permitido en gran medida superar los problemas educacionales como consecuencia de la Covid-19 (Gutiérrez-Aguilar et al, 2022).
Un factor clave en el propósito de cocreación del valor de marca son los rasgos de la identidad de la marca, como es su sonoridad, es así que muchas campañas publicitarias utilizan estímulos musicales por la atmósfera de su mensaje, de la tal manera que, mientras se escucha música se genera diferentes procesos mentales como la percepción, la atención, el aprendizaje y la memoria neuronal; lo que contribuye, evidentemente, al proceso de la información y toma de decisiones para definir una acción.
La sonoridad de la marca eleva las emociones organizadas en torno a las tendencias de evitación, de acercamiento, las emociones positivas y negativas encargadas de generar el sentimiento de condición en las decisiones de la persona. Por ello, es importante conocer en todas sus dimensiones el target y, especialmente, en el buyer’s journey, como ha quedado demostrado mediante los estudios acerca de la afinidad sonora para realizar análisis relacionales sobre comportamiento y audio branding que describe los procesos de producción de sonidos que aparecen continuamente de manera consistente en relación con el uso y/o promoción de marcas (Graakjær & Bonde, 2018).
El sonido puede lograr evocaciones positivas gracias a la sonoridad del producto al ser utilizado y las particularidades más apreciadas por el cliente. Asimismo, activa el sentimiento de pertenencia y la evocación de recuerdos (Sanz, 2014), por lo que, dichos factores son relacionados con el marketing y el branding, respectivamente; para generar una relación de conceptos y captación de atención, no solamente en el fortalecimiento del valor de marca; sino también siendo partícipes de su cocreación.
Crear un valor de marca que crece con los años puede, evidentemente, simplificar el trabajo de los departamentos de marketing locales y globales tanto en la toma de decisiones como en la reducción de la complejidad (Groves, 2008), indiscutiblemente esto empieza por políticas adecuadas de gestión estratégica de marca en la organización utilizando Sensory Marketing, para Sherry & Joy, la capacidad de gestionar la experiencia del consumidor a través del marketing sensorial, los servicios y bienes que ofrecen los mercados actuales modificaron el concepto de marketing dirigido por las ventas y la promoción a un nuevo concepto de relación comercial de atracción a través de experiencias, especialmente usando los sentidos (Joy & Sherry, 2003) además de los aportes de Singhal & Khare (2015) y Kumar (2014) en los cuales los productos son observados como objetos con los que los consumidores tienen experiencias, dichos objetos están orientados hacia sentimientos, valores y sensaciones (Holbrook & Hirschman, 1982), con lo que se enfatiza la conexión entre el consumidor y la marca, mediante el uso de estímulos y elementos que los interesados perciben a través de los sentidos para generar determinados ambientes (Gómez & Ortegón-Cortázar, 2016), y permiten que las empresas implementen estrategias de diferenciación sensoriales (Hultén, 2011).
Asimismo, la relación del comportamiento y el impulso conductual permite que el cerebro evalúe el entorno de la persona, el cual es fundamental para la comunicación y el aprendizaje, activando la memoria, la atención y el aprendizaje como procesos cognitivos capaces de generar impulsos conductuales en la experiencia de compra del consumidor, estableciendo para ello una conexión entre el comprador y la marca, mediada en muchos casos por el estado de ánimo su comportamiento y preferencias (Candela, 2017). Basándose en las ideas precedentes, es posible condicionar la experiencia del cliente (Avendaño, Paz & Rueda, 2015).
Por lo tanto, el aporte del neuromarketing son detectar los pequeños cambios por estímulos comerciales que pueden llegar a tener impactos sustanciales en la efectividad del marketing, y es precisamente eso, medir la efectividad a partir de factores estimulantes como variables exógenas (Moin, 2020). Para Lawson, los estímulos pueden ser de dos tipos y varían según el contexto y medio físico en el que se encuentre, además de tener sinergia con la personalidad de una empresa, existen estímulos positivos y negativos, los cuales generan un grado de motivación o desmotivación que se activan, psicológicamente, además, pueden ser positivos medios, bajos o altos, y también negativos medios, bajos o altos (similar a una escala de Likert) (Lawson et al, 2021).
Por lo tanto, el aporte del neuromarketing son detectar los pequeños cambios por estímulos comerciales que pueden llegar a tener impactos sustanciales en la efectividad del marketing, y es precisamente eso, medir la efectividad a partir de factores estimulantes como variables exógenas (Moin, 2020). Para Lawson, los estímulos pueden ser de dos tipos y varían según el contexto y medio físico en el que se encuentre, además de tener sinergia con la personalidad de una empresa, existen estímulos positivos y negativos, los cuales generan un grado de motivación o desmotivación que se activan, psicológicamente, además, pueden ser positivos medios, bajos o altos, y también negativos medios, bajos o altos (similar a una escala de Likert) (Lawson et al, 2021).
Comprender los estímulos cognitivos dentro de un proceso mental de los consumidores para una toma de decisiones es importante, ya que, permite crear una estrategia en torno a los tensores y conductores emocionales para poder terminar en una acción, como es el caso de la internalización de las TIC especialmente en los estudiantes universitarios (Huanca et al, 2021), además de ello, está la capacidad de crear estrategias en torno a la emoción que regula el cerebro de las personas, de tal manera que, existen diferentes formas de dar un mensaje publicitario como aspiracional, inspirador y motivacional (Castello-Martínez & del Pino-Romero, 2019).
Por tanto, la creación y cocreación de valor de la marca en las organizaciones no solo involucra acciones estratégicas administrativas y organizacionales, deberán ser capaces de desarrollar cambios de comportamiento e impulso conductual en el cliente, lograr establecer un verdadero y auténtico vínculo entre el consumidor y la marca, a través de estímulos cognitivos y sensoriales capaces de generar un umbral de placer y satisfacción en el consumidor, lo que posibilitará un verdadero comportamiento de compra que se potenciará, fisiológicamente, en el futuro, la sensación de repetirlo, ya que, eso le permite segregar hormonas que le hacen «bien» al organismo (Yoon & Rottenberg, 2019).
Por consiguiente, el objetivo de la investigación fue determinar cuáles son los factores influentes en las decisiones de compra, utilizando un modelo estructural, tomando en cuenta las consideraciones anteriores, se formulan las siguientes hipótesis:
2. Método de la investigación
El estudio se realizó con 161 estudiantes universitarios de las carreras profesionales de Publicidad y Multimedia; Comunicación y Marketing de una universidad privada en Arequipa - Perú, cuyas edades están comprendidas entre los 18 a 30 años a más, los grupos más representativos de los estudiantes en cuanto a su edad están comprendidas entre 18 a 20 con un 41,46% y 21 a 23 con un 48,50%. Siendo el 64,64% mujeres y el 35,36% mujeres.
La aplicación del instrumento se realizó en el mes de noviembre del 2021. El instrumento aplicado fue diseñado especialmente para el presente estudio y fue validado en la dimensión semántica y contenido especializado por expertos en publicidad y marketing, además se realizaron las pruebas estadísticas para la fiabilidad cuyo resultado fue de un Alfa de Cronbach (α) de 0,931 y McDonald’s (ω) de 0,935. Posteriormente, se realizó un Análisis Factorial Exploratorio (AFE), y el resultado para la prueba de Kaiser-Meyer-Olkin (KMO) fue de 0,845 y Bartlett’s test con un valor p de < .001.
Para el Análisis Factorial Confirmatorio (AFC) y las pruebas necesarias siguientes se eligió el Modelamiento de Ecuaciones Estructurales, mediante los cuadrados mínimos parciales, basados en las varianzas (PLS-SEM) (Henseler et al, 2009). El desarrollo de la investigación siguió en todo momento un proceso sistemático y riguroso de clasificación y estudio de los datos con el software estadístico IBM SPSS Statistics (v. 27), Smart PLS (v. 3.3.6) y el JASP (v.0.16).
3. Factores influentes en las decisiones de compra: principales resultados
En cuanto a la validación del modelo estructural, se utilizó el PLS-SEM, no solo porque es apropiado para investigaciones exploratorias, sino también confirmatorias (Hair et al, 2017). El PLS-SEM se centra, principalmente, en la interacción entre la predicción y las pruebas teóricas, y los resultados deben validarse (Shmueli, 2010).
Para determinar la evaluación del modelo de medida para constructos reflexivos de ítems de factor común, se utilizó el criterio de confiabilidad individual del indicador, aceptando como umbral deseado en cargas externas valores iguales o mayores a λ ≥ 0.707, esto indica que el constructo explica más del 50 por ciento de la varianza del indicador, proporcionando así una confiabilidad aceptable del ítem (Hair et al, 2021).
En la tabla 1 se muestra los valores obtenidos, y se observa que el ítem C3 del factor: Comportamiento e impulso conductual, no alcanza el umbral deseado (0,420) por lo que fue retirado del modelo; del mismo modo con el ítem SN3 del factor: Satisfacción y sonoridad de Marca, obteniendo un valor de (0,678) no alcanzaría el umbral deseado, los demás ítems del modelo propuesto expresan rasgos de confiabilidad.
Tabla 1
Cargas externas - Smart PLS
|
Cocreación de valor de Marca (CCV) |
Comportamiento e impulso conductual (C) |
Conexión entre el consumidor y la Marca (CM) |
Estímulo cognitivo con la Marca (ECM) |
Satisfacción y sonoridad de Marca (SN) |
|
|
C1 |
0.895 |
||||
|
C2 |
0.876 |
||||
|
CCV1 |
0.849 |
||||
|
CCV2 |
0.902 |
||||
|
CCV3 |
0.873 |
||||
|
CM1 |
0.818 |
||||
|
CM2 |
0.859 |
||||
|
CM3 |
0.810 |
||||
|
CM4 |
0.792 |
||||
|
ECM1 |
0.847 |
||||
|
ECM2 |
0.880 |
||||
|
ECM3 |
0.891 |
||||
|
ECM4 |
0.911 |
||||
|
ECM5 |
0.769 |
||||
|
SN1 |
0.873 |
||||
|
SN2 |
0.895 |
||||
|
SN4 |
0.877 |
||||
|
SN5 |
0.835 |
Fuente: elaboración propia.
Para el análisis de confiabilidad del constructo o consistencia interna, este se realizó a través de Alpha de Cronbach’s ≥ 0.7, Confiabilidad Compuesta (ρc) ≥ 0.7 sugerida por Dijkstra-Henseler (ρA) ≥ 0.7 (Hair et al, 2019), los resultados obtenidos superan los índices de ajuste mínimos exigidos. En cuanto al criterio de Validez Convergente, se utilizó la Varianza Media Extraída (AVE), los valores deben ser ≥ 0,5, esto indica que el constructo explica al menos el 50% de la varianza de sus elementos, como se muestra en la tabla 2; por lo tanto, el resultado es bastante satisfactorio debido a que todos sus valores superan el 0,500.
Tabla 2
Evaluación del modelo de medida para constructos reflexivos
|
Cronbach alfa |
rho_A |
Fiabilidad compuesta |
(AVE) |
|
|
Cocreación de valor de Marca |
0.846 |
0.847 |
0.907 |
0.765 |
|
Comportamiento e impulso conductual |
0.726 |
0.729 |
0.879 |
0.784 |
|
Conexión entre el consumidor y la Marca |
0.838 |
0.838 |
0.892 |
0.673 |
|
Estímulo cognitivo con la Marca |
0.912 |
0.919 |
0.934 |
0.741 |
|
Satisfacción y sonoridad de Marca |
0.893 |
0.898 |
0.926 |
0.758 |
Fuente: elaboración propia.
En cuanto a utilizar como criterio de confiabilidad del constructo, se recomienda el coeficiente (rho_A) para verificar la confiabilidad de los resultados conseguidos en la construcción y diseño del PLS-SEM (Dijkstra & Henseler, 2015), los resultados obtenidos en (rho_A) debe tener valores de 0.7 o superiores para demostrar confiabilidad compuesta, los resultados obtenidos están entre 0.729 y 0.919.
La prueba de Validez Discriminante del modelo que permitirá conocer en qué medida el constructo es diferente a otros o mide cosas diferentes. En la tabla 3, utilizando el criterio de Fornell-Larcker, existe validez discriminante (Fornell & Larcker, 1981) en las variables latentes que constituyen parte del modelo estructural.
Tabla 3
Criterio de Fornell-Larcker
|
Cocreación de valor de Marca |
Comportamiento e impulso conductual |
Conexión entre el consumidor y la Marca |
Estímulo cognitivo con la Marca |
Satisfacción y sonoridad de Marca |
|
|
Cocreación de valor de Marca |
0.875 |
||||
|
Comportamiento e impulso conductual |
0.409 |
0.886 |
|||
|
Conexión entre el consumidor y la Marca |
0.439 |
0.497 |
0.820 |
||
|
Estímulo cognitivo con la Marca |
0.453 |
0.567 |
0.732 |
0.861 |
|
|
Satisfacción y sonoridad de Marca |
0.541 |
0.396 |
0.628 |
0.537 |
0.870 |
Fuente: elaboración propia.
De otro modo para conocer la Validez Discriminante en modelos reflexivos es el denominado Heterotrait-Monotrait (HTMT) (Henseler et al, 2015) y se define como el valor medio de las correlaciones de los elementos entre los constructos en relación con la media (geométrica) de las correlaciones promedio para los elementos que miden el mismo constructo (Hair et al, 2019). El umbral de aceptación debe estar en las siguientes proporciones ≤ 0,85 ≤ 0,9, según los resultados obtenidos se cumple también con el criterio de validez discriminante en la Tabla 4.
Tabla 4
Criterio de Heterotrait - Monotrait –HTMT
|
Cocreación de valor de Marca |
Comportamiento e impulso conductual |
Conexión entre el consumidor y la Marca |
Estímulo cognitivo con la Marca |
Satisfacción y sonoridad de Marca |
|
|
Cocreación de valor de Marca |
|||||
|
Comportamiento e impulso conductual |
0.522 |
||||
|
Conexión entre el consumidor y la Marca |
0.518 |
0.634 |
|||
|
Estímulo cognitivo con la Marca |
0.511 |
0.688 |
0.834 |
||
|
Satisfacción y sonoridad de Marca |
0.622 |
0.49 |
0.722 |
0.592 |
Fuente: elaboración propia.
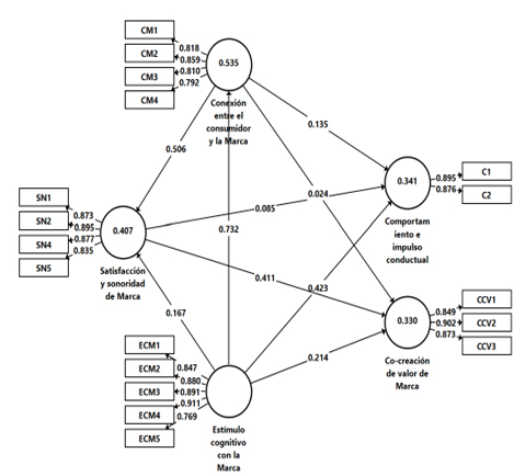
La ilustración 1 es una gráfica del análisis de confiabilidad y validez del modelo, basado en el R2 (coeficiente de determinación). En el modelo estructural propuesto, son distintas las variables que asumen un rol de dependientes, a diferencia de la variable Estimulo Cognitivo con la Marca, que es exclusivamente independiente, los resultados obtenidos a través de los resultados del R2 evidencian efectos estadísticamente significativos de influencia entre unas y otras variables del modelo.
Ilustración 1
Coeficiente de Determinación R2 - SmartPLS
Fuente: elaboración propia.
Este estudio se centró, especialmente, en el nivel de influencia de los diferentes factores como variables independientes que pudieran influir en el Comportamiento e impulso conductual y la Cocreación de valor de Marca como variables dependientes, siendo los estos, la Conexión entre el consumidor y la Marca, la Satisfacción y sonoridad de Marca y el Estímulo cognitivo con la Marca, la bondad del modelo estructural, ha permitido generar otras relaciones de influencia y causalidad estadísticamente significativas.
En la Tabla 5 se presentan los resultados del Bootstrapping, y cómo se hipotetizaron las variables del modelo, por lo tanto, considerando el Valor P (p<0.05), se admiten las hipótesis H3, H5, H6, H7 y H8 y se rechazan las hipótesis H1, H2 y H9.
Tabla 5
Resultados de la prueba de hipótesis - Bootstrapping
|
Muestra original (O) |
Media muestral (M) |
Desviación estándar (STDEV) |
Estadística t (| O/STDEV |) |
Valor P |
|
|
(H1) Conexión entre el consumidor y la Marca -> Cocreación de valor de Marca. |
0.024 |
0.034 |
0.125 |
0.195 |
0.423 |
|
(H2) Conexión entre el consumidor y la Marca -> Comportamiento e impulso conductual. |
0.135 |
0.129 |
0.117 |
1.154 |
0.124 |
|
(H3) Conexión entre el consumidor y la Marca -> Satisfacción y sonoridad de Marca. |
0.506 |
0.501 |
0.092 |
5.475 |
0.000 |
|
(H4) Estímulo cognitivo con la Marca -> Cocreación de valor de Marca. |
0.214 |
0.215 |
0.137 |
1.56 |
0.059 |
|
(H5) Estímulo cognitivo con la Marca -> Comportamiento e impulso conductual. |
0.423 |
0.425 |
0.096 |
4.392 |
0.000 |
|
(H6) Estímulo cognitivo con la Marca -> Conexión entre el consumidor y la Marca. |
0.732 |
0.734 |
0.034 |
21.436 |
0.000 |
|
(H7) Estímulo cognitivo con la Marca -> Satisfacción y sonoridad de Marca. |
0.167 |
0.17 |
0.096 |
1.736 |
0.041 |
|
(H8) Satisfacción y sonoridad de Marca -> Cocreación de valor de Marca. |
0.411 |
0.398 |
0.117 |
3.507 |
0.000 |
|
(H9) Satisfacción y sonoridad de Marca -> Comportamiento e impulso conductual. |
0.085 |
0.083 |
0.085 |
0.99 |
0.161 |
Fuente: elaboración propia.
3. Conclusiones
Los resultados han evidenciado que existe un vínculo entre el consumidor y la marca y un efecto significativo entre la satisfacción y sonoridad de Marca. Además, el estímulo cognitivo con la marca en el consumidor influye, positivamente, en la cocreación de valor de Marca, a través de diferentes acciones que no solo involucran acciones de compra, sino que van más allá de su relación con ella, en la que se involucran aspectos cognitivos, emocionales y actitudinales.
Se demuestra que existe un efecto estadísticamente positivo entre el estímulo cognitivo y la marca en el comportamiento e impulso conductual, de esta manera, resulta razonable en el planteamiento de la estructura argumentativa del mensaje publicitario, incluir elementos claves de racionalidad. Asimismo, el estímulo cognitivo con la marca influye, positivamente, entre la conexión entre el consumidor y la marca, mediada con la satisfacción y sonoridad de marca como elemento clave de su identidad, lo que contribuirá en la creación y cocreación del valor de marca capaz de conformar verdaderas comunidades basadas en lazos permanentes que van más allá de una experiencia de compra.
No está probado en el estudio, que exista evidencia suficiente de influencia entre la conexión y el consumidor y la marca sobre la cocreación de valor de marca y el comportamiento e impulso conductual, esto se debe a las escasas o limitadas estrategias de comunicación persuasiva e inadecuados soportes argumentativos de los gestores de marca. Además, la estimulación en el buyer’s journey debe producir satisfacción a partir de los efectos de sonoridad de marca e influir, positivamente, en el comportamiento e impulso conductual en el cliente.
Referencias bibliográficas
Avendaño Castro, W. R., Paz Montes, L. S., & Rueda Vera, G. (2015). Estímulos auditivos en prácticas de neuromarketing. Caso: Centro Comercial Unicentro, Cúcuta, Colombia. Cuadernos de Administración (Universidad del Valle), 31, 117-129. http://www.scielo.org.co/scielo.php?script=sci_arttext&pid=S0120-46452015000100011&nrm=iso
Candela Llorens, B. (2017). Impacto de la congruencia entre la música y la imagen publicitaria sobre la respuesta emocional y la intención de compra Universitas Miguel Hernádez]. Elche. http://dspace.umh.es/handle/11000/6320
Castello-Martinez, A., & del Pino-Romero, C. (2019). De la publicidad a la comunicacion persuasiva integrada: estrategia y empatia. ESIC Editorial.
Chou, S.-F., Horng, J.-S., Sam Liu, C.-H., & Lin, J.-Y. (2020). Identifying the critical factors of customer behavior: An integration perspective of marketing strategy and components of attitudes. Journal of Retailing and Consumer Services, 55, 102113. https://doi.org/https://doi.org/10.1016/j.jretconser.2020.102113
Dijkstra, T. K., & Henseler, J. (2015). Consistent Partial Least Squares Path Modeling. MIS quarterly, 39(2), 297-316. https://doi.org/10.25300/MISQ/2015/39.2.02
Fornell, C., & Larcker, D. F. (1981). Evaluating Structural Equation Models with Unobservable Variables and Measurement Error. Journal of Marketing Research, 18(1), 39-50. https://doi.org/10.2307/3151312
Gómez Rodríguez, A., & Ortegón-Cortázar, L. (2016). Gestión del marketing sensorial sobre la experiencia del consumidor. Revista de Ciencias Sociales (Ve), XXII(3), 67-83. https://www.redalyc.org/articulo.oa?id=28049146006 (IN FILE)
Graakjær, N. J., & Bonde, A. (2018). Non-musical sound branding – a conceptualization and research overview. European Journal of Marketing, 52(7/8), 1505-1525. https://doi.org/10.1108/EJM-09-2017-0609
Groves, J. (2008). A short history of sound branding. Nomos Verlagsgesellschaft mbH & Co. KG.
Gursoy, D., Ouyang, Z., Nunkoo, R., & Wei, W. (2019). Residents’ impact perceptions of and attitudes towards tourism development: a meta-analysis. Journal of Hospitality Marketing and Management, 28(3), 306-333. https://doi.org/10.1080/19368623.2018.1516589
Gutiérrez-Aguilar, O., Duche-Pérez, A., & Turpo-Gebera, O. (2022). Affective Support Mediated by an On-Line Constructivist Environment in Times of Covid-19. Communication and Smart Technologies, 458-468. https://doi.org/0.1007/978-981-16-5792-4_45
Hair, J., Sarstedt, M., Ringle, C., & Gudergan, S. (2017). Advanced Issues in Partial Least Squares Structural Equation Modeling.
Hair, J. F., Hult, G. T., Ringle, C. M., Sarstedt, M., Castillo Apraiz, J., Cepeda Carrión, G., & Roldán, J. L. (2021). Manual avanzado de Partial least squares structural equation modeling (PLS-SEM). OmniaScience Scholar. https://doi.org/10.3926/oss.37
Hair, J. F., Hult, G. T. M., Ringle, C. M., Sarstedt, M., Castillo Apraiz, J., Cepeda Carrión, G., & Roldán, J. L. (2019). Manual de partial least squares structural equation modeling (pls-sem). OmniaScience Scholar.
Hair Joseph, F., Risher Jeffrey, J., Sarstedt, M., & Ringle Christian, M. (2019). When to use and how to report the results of PLS-SEM. European Business Review, 31(1), 2-24. https://doi.org/10.1108/EBR-11-2018-0203
Hanssens, D. M., Pauwels, K. H., Srinivasan, S., Vanhuele, M., & Yildirim, G. (2014). Consumer attitude metrics for guiding marketing mix decisions. Marketing Science, 33(4), 534-550. https://doi.org/10.1287/mksc.2013.0841
Henseler, J., Ringle, C. M., & Sarstedt, M. (2015). A new criterion for assessing discriminant validity in variance-based structural equation modeling. Journal of the academy of marketing science, 43(1), 115-135. https://doi.org/10.1007/s11747-014-0403-8
Henseler, J., Ringle, C. M., & Sinkovics, R. R. (2009). The use of partial least squares path modeling in international marketing. In R. R. Sinkovics & P. N. Ghauri (Eds.), New Challenges to International Marketing (Vol. 20, pp. 277-319). Emerald Group Publishing Limited. https://doi.org/10.1108/S1474-7979(2009)0000020014
Holbrook, M. B., & Hirschman, E. C. (1982). The Experiential Aspects of Consumption: Consumer Fantasies, Feelings, and Fun. Journal of consumer Research, 9(2), 132-140. http://www.jstor.org/stable/2489122
Huanca, S. C., Aguilar, A. G., Pérez, A. B. D., & Aguilar, O. G. (2021). The internalization of ICT and its influence on emotional states in university students. 2021 16th Iberian Conference on Information Systems and Technologies (CISTI), 1-7. https://doi.org/10.23919/CISTI52073.2021.9476543
Hultén, B. (2011). Sensory marketing: the multi-sensory brand-experience concept. European Business Review, 23(3), 256-273. https://doi.org/10.1108/09555341111130245
Joy, A., & Sherry, J. F., Jr. (2003). Speaking of Art as Embodied Imagination: A Multisensory Approach to Understanding Aesthetic Experience. Journal of consumer Research, 30(2), 259-282. https://doi.org/10.1086/376802
Kumar, V. (2014). Understanding Cultural Differences in Innovation: A Conceptual Framework and Future Research Directions. Journal of International Marketing, 22(3), 1-29. https://doi.org/10.1509/jim.14.0043
Lawson, A. P., Mayer, R. E., Adamo-Villani, N., Benes, B., Lei, X., & Cheng, J. (2021). Recognizing the emotional state of human and virtual instructors. Computers in Human Behavior, 114, 106554. https://doi.org/https://doi.org/10.1016/j.chb.2020.106554
Lee, S. H. N., & Chow, P.-S. (2020). Investigating consumer attitudes and intentions toward online fashion renting retailing. Journal of Retailing and Consumer Services, 52, 101892. https://doi.org/https://doi.org/10.1016/j.jretconser.2019.101892
Moin, S. M. A. (2020). Storytelling for Minds: Neuroscience’s Approaches to Branding. In S. M. A. Moin (Ed.), Brand Storytelling in the Digital Age: Theories, Practice and Application (pp. 41-51). Springer International Publishing. https://doi.org/10.1007/978-3-030-59085-7_3
Sanz Cay, A. (2014). Neuromarketing y Marketing Sensorial: Una aplicación práctica, El Mercado Central de Zaragoza Universidad de Zaragoza]. Zaragoza España.
Shmueli, G. (2010). To Explain or to Predict? Statistical Science, 25(3), 289-310, 222. https://doi.org/10.1214/10-STS330
Singhal, S., & Khare, K. (2015). Does Sense Reacts for Marketing – Sensory Marketing. MKTG: Marketing Manager Behavior (Topic). https://doi.org/10.2139/ssrn.2956779
Yoon, S., & Rottenberg, J. (2019). Why Do People With Depression Use Faulty Emotion Regulation Strategies? Emotion Review, 12(2), 118-128. https://doi.org/10.1177/1754073919890670