Universidad del Zulia (LUZ)
Revista Venezolana de Gerencia (RVG)
Año 28 No. 101, 2023, 61-79
ISSN 1315-9984 / e-ISSN 2477-9423
Como citar: Mogollón García, F. S., Becerra Rojas, L. D., Núñez Puse, S. M., y Ancajima Mauriola, J. S. A. (2023). Acoso laboral como elemento predictivo de la depresión en el sector de medianas y pequeñas empresas de la región Piura-Perú. Revista Venezolana De Gerencia, 28(101), 61-79. https://doi.org/10.52080/rvgluz.28.101.5
Acoso laboral como elemento predictivo de la depresión en el sector de medianas y pequeñas empresas de la región Piura-Perú
Mogollón García, Francisco Segundo *
Becerra Rojas, Linda Diana **
Núñez Puse, Sonia Magali***
Ancajima Mauriola, Julio Sergio Adolfo ****
Resumen
El objetivo propuesto para esta investigación consistió en explicar cómo el acoso laboral puede convertirse en un elemento predictivo de la depresión en el sector Mype Región Piura-Perú. Para lograr dicho objetivo se utilizó un enfoque cuantitativo, empleando métodos matemáticos para la obtención de los resultados, apoyándose de un modelo de ecuaciones estructurales – SEM, en la que participaron 379 empresas (entre dueños, administradores y/o responsables). Los datos fueron cargados en SPSS (para análisis descriptivo) y Smartpls (modelamiento SEM), cuyos resultados estadísticos indicaron que las pruebas de normalidad, fiabilidad, validez (discriminante, convergente) y las pruebas de varianza, han respondido de manera singular (satisfactoria) al planteamiento del estudio, concluyendo que el acoso laboral se comporta de manera favorable como elemento predictivo de la depresión, es decir, el modelamiento basado en ecuaciones estructurales responde satisfactoriamente con la postura del investigador.
Palabras clave: conducta acosadora; acoso laboral; depresión laboral; hostigamiento.
Recibido: 14.07.22 Aceptado: 17.10.22
* Docente investigador adscrito a la Universidad César Vallejo Filial Piura- Perú. De profesión administrador de empresas Dr. En Ciencias Administrativas – Mención: Dirección de Empresas. Investigador Renacyt con código P0108798. E-mail: fmogollon@ucv.edu.pe ORCID ID: https://orcid.org/0000-0003-0188-0049
** Docente investigador adscrito a la Universidad César Vallejo Filial Piura- Perú. De profesión contador público Mg. En Administración Estratégica de Empresas E-mail: lbecerraro4@ucvvirtual.edu.pe ORCID ID: https://orcid.org/0000-0002-1871-1594
*** Docente investigador adscrito a la Universidad César Vallejo Filial Huaraz-Perú. De profesión Licenciada en Administración de Empresas. Magister en docencia universitaria y gerencia educativa. E-mail: snunezp@ucv.edu.pe ORCID ID: https://orcid.org/0000-0001-9648-8108
**** Docente investigador adscrito a la Universidad César Vallejo Filial Piura-Perú. De profesor ingeniero electrónico y telecomunicaciones Mg en Administración con mención en evaluación y formulación de proyectos de inversión email: jancajimam@ucvvirtual.edu.pe ORCID ID: https://orcid.org/0000-0002-4370-1240
Workplace harassment as a predictive element of depression in the Mype sector, Piura-Peru region
Abstract
The proposed objective of this research was to explain how mobbing can become a predictor of depression in the Mype sector in the Piura-Peru region. To achieve this objective, a quantitative approach was used, employing mathematical methods to obtain the results, supported by a structural equation model - SEM, in which 379 companies participated (among owners, administrators and/or managers). The data were loaded into SPSS (for descriptive analysis) and Smartpls (SEM modeling), whose statistical results indicated that the tests of normality, reliability, validity (discriminant, convergent) and variance tests, have responded in a singular way (satisfactorily) to the approach of the study, concluding that mobbing behaves favorably as a predictive element of depression, i.e., the modeling based on structural equations responds satisfactorily with the researcher’s position.
Keywords: bullying behavior; workplace bullying; workplace depression; harassment.
1. Introducción
El acoso laboral se ha logrado convertir en una característica habitual; que incluso es asumida como algo normal por los trabajadores que sufren tales atentados contra su dignidad. Esta realidad es compartida por casi todos los países americanos que son clasificados como países emergentes e incluso algunos países desarrollados con poblaciones de latinos que muchas veces ingresan de manera ilegal a estas economías.
El acoso laboral o cualquier tipo violencia, por minúscula que sea, debe ser erradicada de raíz, con la finalidad de brindar las garantías necesarias para que el talento humano no se vea afectado emocionalmente (problemas de depresión) y sobre todo que su productividad siga en ascenso.
En esta problemática se encuentran involucradas las Mypes de la Región Piura (545,458 empresas), según la Sánchez y Chafloque (2019). Según la problemática se ha podido percibir mucha informalidad en la gestión y administración de las mismas, afectando de esta manera las relaciones entre los jefes y los empleados. En este sector, los superiores o jefes no han considerado la elaboración de manuales de trabajo que ayuden a establecer las actividades dentro de estas organizaciones y así evitar conflictos con el resto de trabajadores; carecen de canales formales de comunicación, las relaciones interpersonales fracasan por exceso de confianza entre los miembros; no hay quien regule la conducta de los trabajadores o sancione de manera ejemplar los abusos contra ellos, los horarios son muy cambiantes, es excesivo el número de horas de trabajo y finalmente existe cierto desamparo por parte de los organismos públicos de ámbito laboral.
Akay & Ahmadi (2022) investigadores de nacionalidad sueca, llevaron a cabo un estudio relacionado con el acoso laboral, cuyos resultados muestran que los inmigrantes experimentan varios factores estresantes en su entorno de trabajo, incluidos riesgos físicos, psicológicos y sociales. Los problemas de acoso laboral suelen ocurrir en cualquier parte del mundo, como consecuencia de las precarias legislaciones de los países para afrontar esta realidad que amenaza a millones de trabajadores.
Ahumada, Ansoleaga & Castillo-Carniglia (2021) lograron explicar la presencia de un tipo de relación estadística que correspondía a las variables de salud mental y el acoso laboral, asimismo, demostró que es irrelevante el cruce de las variables sociodemográficas como elementos que más afecten esta condición. Además, Sequeiro et al, (2021) señalan que para hablar de acoso laboral se debe entender que cada acto de violencia conlleva un riesgo, porque puede causar daños físicos, psicológicos o morales a las víctimas. La violencia en el lugar de trabajo puede adoptar muchas formas, según las circunstancias, como agresión física, agresión sexual o emocional.
Otra aportación significativa de Sequeiro et al, (2021) es que el acoso laboral afecta a un gran número de trabajadores y se ha perfilado como un problema sociolaboral, no solo por el grave daño que puede causar a las víctimas, sino también por los efectos negativos que impactan sobre la familia y el lugar de trabajo. Refiere Smyth (2021) que hay diferentes tipos de acoso; sin embargo, todos los tipos de acoso tienen un impacto negativo en las personas a nivel profesional y personal.
Bajo estas últimas posturas reflejadas por Akay & Ahmadi (2022); Sequeiro et al, (2021) y Smyth (2021) empieza a evidenciarse que el acoso laboral, afecta el comportamiento individual de los colaboradores y sobre todo el comportamiento organizacional, ya que involucra aspectos emocionales del ser humano que los pueden conllevar a estadios de depresión que no hagan más que disminuir su rendimiento o desempeño dentro de la empresa.
Para dejar en claro ciertos aspectos relacionados con el acoso laboral, Ochoa et al, (2021) manifiestan que dentro de sus efectos se encuentra el ámbito físico, psíquico, social y laboral. Las personas más propensas en términos de vulnerabilidad personal, familiar o social tienden a ser elegidas como víctimas; en estos casos, la probabilidad de tratar a los acosadores se reduce, facilitando así su impunidad; por lo tanto, es fundamental analizar, localizar y poner en marcha medidas para proteger a este grupo de personas.
Grzesiuk et al, (2022) realizó un estudio de acoso laboral en Polonia en la que participaron 781 personas, llegando a concluir que el 22% de este grupo son víctimas de algún tipo de acoso laboral en su puesto de trabajo, ya sea físico o emocional.
Asimismo, Rikos et al, (2022) señaló que el abuso verbal es la práctica de acoso laboral más común y recurrente, que suele afectar a millones de trabajadores a nivel mundial. Heyers (2021) refiere que el acoso laboral con el paso del tiempo empieza a tratarse legalmente bajo la consigna de respetar la integridad física y sobre todo emocional de los trabajadores. Con estas medidas administrativas de orden legal, los acosadores serán sancionados según los estamentos de las organizaciones y según las leyes que regulan estos comportamientos.
Queda expresado que el acoso laboral presenta una relación teórica con las variables de orden emocional, dentro de las cuales se encuentra la depresión. Si no existiera tal relación, entonces no podría someterse este estudio a un modelamiento de ecuaciones estructurales. Frente a ello, el objetivo de esta investigación permitió explicar a través de un modelo matemático de ecuaciones estructurales cómo el acoso laboral puede convertirse en un elemento predictivo de la depresión en el sector Mype Región Piura-Perú.
Asimismo, este documento tiene la siguiente estructura: Parte 1: conceptos, modelos (s) Teórico (s), estudios previos. Parte 2: Enfoque, diseño, tipo de investigación, incluyendo población, muestra e instrumentos a emplear. Parte 3: Hallazgos matemáticos - estadísticos obtenidos y conclusiones.
2. Un recorrido teórico acerca de las variables acoso laboral y depresión
Según Giachero (2017) el término “acoso” fue forjado en 1966 por Konrad Lorenz, un zoólogo austríaco especializado en el estudio del comportamiento de los animales. Durante su investigación, Lorenz (1985) descubrió que cuando los animales se enfrentaban a los depredadores, reaccionaban atacándolos en grupo para defenderse, constituyéndose así, en una de las primeras manifestaciones del acoso en un campo diferente al trabajo.
Este término “Acoso laboral” fue empleado en 1972 por el médico alemán Peter Paul Heinemann para caracterizar el comportamiento abusivo que algunos adolescentes utilizaban contra otro individuo (bullying o acoso escolar) (Heinemann, 1993). Heinz Leymann, un psicólogo y profesor alemán, fue el primero en utilizar el término “acoso psicológico en el lugar de trabajo” en la década de 1980, basándose en algunos casos de intento de suicidio entre enfermeras cuyas raíces parecían estar relacionadas con sus labores (Leymann, 2010).
Las aportaciones de Leymann lograron forjar una mayor comprensión acerca del efecto negativo que causan conductas o patrones de conducta negativos sobre las personas, y sobre todo permitió explorar el acoso en diversos contextos, dentro del cual se encuentra el ámbito laboral. Este autor considera 2 espacios cruciales en la vida de una persona, el espacio personal – familiar y el espacio laboral, pues determinó que las personas, después del hogar, pasan más tiempo trabajando.
De las aportaciones de Heinz Leymann y Friedrich Glasl se ha podido aclarar parcialmente el panorama del acoso laboral; el cual comprende acciones hostiles, acciones poco éticas que se dan de manera repetitiva para causar psicoterror en algún colaborador (Leymann, 2010). Esta variable aún se encuentra en proceso de investigación y al profundizar su estudio, se evidenció la existencia de dos teorías con significativas aportaciones, entre las que destacan la teoría de Glasl y la teoría de Leyman. Estas teorías seminales comparten postulados teóricos y sobre todo permiten explicar (a través de sus dimensiones) las conductas que ocasionan acoso laboral.
La elección de ambos modelos explicativos, como modelos teóricos que permitan avalar este estudio, radicó en que ambos autores exponen que las conductas de acoso que vive el afectado (trabajador) lo envuelven en cuadros de miseria mental y emocional que lo conllevan a sucumbir en problemas de depresión. Existen diversas escalas de medición que permiten diagnosticar la intensidad del acoso laboral del que son víctimas los trabajadores e incluso comparten muchas de las dimensiones que proponen tanto Glasl como Leyman (pioneros en el estudio de esta variable), llevándose a escoger dos escalas cuyos criterios para su selección fueron los siguientes: (1). Ambas escalas en sus bases teóricas han mencionado los problemas emocionales (depresión) que sufren quienes son víctimas de acoso laboral. (2). La intención de este estudio, radica en unificar una escala mixta que contenga criterios de acoso vividos en Europa (Leyman) y criterios americanos (escala Capt) y que a decir verdad son coincidentes.
La primera escala fue propuesta por Leymann Inventory of Psychological Terrorization (Silva et al, 2021) y está compuesta por 6 dimensiones o conductas acosadoras:C1-Desprestigio laboral C2- Entorpecimiento del progreso. C3 - bloqueo de comunicación C4 - Intimidación encubierta C5 - Intimidación manifiesta C6 - Desprestigio laboral.
Mientras que la escala de conductas acosadoras propias para el trabajo (CAPT) diseñada por Moreno-Jimenez et al, (2008) consta de 3 conductas acosadoras: C7-Conductas de acoso. C8- Política organizacional. C9-Actuaciones contra el acoso.
Para este modelamiento y con respecto a la segunda escala de medición (CAPT), solo se utilizó la conducta 8 (C8) denominada política organizacional, ya que las conductas 7 y 9 ya se encuentran expresadas en la escala de “Leymann Inventory of Psychological Terrorization” lo cual originaria duplicidad de ítems (criterio del investigador). Ahora con respecto a la segunda variable denominada: “Depresión” aparece Retamal (1998) quien alude que esta condición es un conjunto de estados de ánimo o emociones que afectan la capacidad reactiva y operativa del ser humano; es decir la depresión vuelve vulnerables emocionalmente a los seres humanos y lo envuelve en estados de tristeza y decaimiento constante.
Preston (2011) sostiene que la depresión es una enfermedad emocional que afecta las relaciones interpersonales, laborales, y de todo tipo; como consecuencia que el ser humano no posee control absoluto de sus emociones y se ve envuelto en problemas conductuales. Es precisamente la conducta del trabajador aquella que sufre cambios de tipo emocional en la cual se afecta principalmente las relaciones interpersonales a todo nivel, el acosado evita socializar, dialogar, participar, entre otros aspectos.
Basándose en las definiciones antes expuestas, la depresión resulta ser una enfermedad mental que se da como consecuencia de acontecimientos que atentan en contra de las emociones de los seres humanos, estos acontecimientos pueden ser causados por exceso de trabajo, por problemas familiares, por entornos de violencia entre otros factores.
La depresión laboral, según Otero (2014) se define como un estado de profundo, de inestabilidad continua y una falta generalizada de energía y motivación asociada al trabajo, entre otras características. Como resultado de sus contribuciones a lo largo de los años, cada una de estas teorías ha permitido llegar a la teoría cognitivo-conductual del psicólogo cognitivo Aaron Beck (modelo teórico). Los pensamientos, sentimientos e impulsos de las personas están guiados por un sistema de mecanismos inconscientes, según los psicoanalistas. La psicología sostiene que la depresión se produce por el desinterés de una persona por el mundo exterior, que se muestra como una represión de sus acciones en todas las direcciones (Otero, 2014).
Según Retamal (1998) los conductistas tienen una serie de hipótesis, pero destaca la teoría de la autodefensa o la desesperanza aprendida, que afirma que las personas que han tenido experiencias pasadas desagradables y no han podido luchar contra ellas, pueden desarrollar una forma de pensar en la que se convencen a sí mismos de que cualquier situación desagradable está fuera de su alcance y de su control.
Con respecto a la tercera teoría, los cognitivos-conductuales tienen como máximo referente a la teoría de Beck. En esta teoría, las experiencias negativas del pasado han llevado a la persona a desarrollar un plan de vida pesimista de tres maneras: negatividad sobre uno mismo, sobre el entorno que los rodea y sobre el futuro que está por llegar. Es habitual que interprete los acontecimientos de forma incorrecta, siempre con un punto de vista pesimista, debido a su proceso de pensamiento distorsionado (Freud,1991).
Para evaluar esta variable, el investigador utilizó el Inventario de depresión que fue desarrollado por Aaron Beck, reconocido psiquiatra e investigador que fundó la Terapia Cognitiva. El instrumento tomado de referencia para esta investigación está compuesto por un total de 21 ítems de opción variada a las que los encuestados pueden responder como mejor les parezca.
3. Precisiones metodológicas
Se trató de una investigación con un enfoque cuantitativo, ya que se emplearon métodos matemáticos para la obtención de los resultados. Con respecto al diseño fue no experimental, entendiéndose que no existió manipulación deliberada de los datos, recogidos en esta realidad problemática. En cuanto al nivel, fue de tipo descriptivo, considerando que previo a las pruebas de modelamiento, se realizaron caracterizaciones acerca del acoso laboral y la depresión en los trabajadores de este sector empresarial. Finalmente, fue una investigación explicativa, como consecuencia que se trató de profundizar el fenómeno investigado.
Predomino el muestreo aleatorio simple, con la finalidad que todos los participantes tengan la misma probabilidad de ser escogidos para participar de este estudio. La población estuvo constituida por las Mypes que operan en el sector terciario de comercio y servicios equivalente a 30,847 empresas, entre medianas y pequeñas (INEI, 2019). Se aplicó el cálculo de muestras para poblaciones finitas con un 95% de nivel de confianza y 5% margen de error, concretándose la participación de 379 empresas involucradas (379 dueños de negocio).
Para la construcción del modelo propuesto, se valoró la variable acoso laboral, mediante dos instrumentos: 1) Leymann Inventory of Psychological compuesto por 6 dimensiones (C1-C6), 2) La escala de conductas acosadoras propias para el trabajo (CAPT) diseñada por Moreno-Jiménez et al, (2008) que contiene 3 dimensiones más (C7-C9). Así mismo se explicó anteriormente que se consideraron las 6 conductas de la primera escala y solo la conducta 8 (C8) de la escala Capt.
Para la primera escala de Leymann Inventory of Psychological se empleó la escala de likert de 0 - 4 donde: 0: no experimento esta conducta en lo absoluto, 1: experimento un poco esta conducta, 2: ha experimentado medianamente esta conducta, 3: ha experimentado bastante esta conducta, 4: ha experimentado mucho esta conducta (tabla 1).
Tabla 1
Primera escala - La escala española de LIPT (Leymann)
|
Acoso laboral |
Items |
Escala original |
|
C1- Desprestigio Laboral |
5, 10, 17, 18, 28, 49, 50, 54, 55, 56, 57, 58, 59, 60 |
0,1,2,3,4 |
|
C2- Entorpecimiento del Progreso |
14, 27, 32, 33,34, 35,37 |
0,1,2,3,4 |
|
C3-Bloqueo De Comunicación |
3, 11, 12, 13, 15, 16, 51, 52, 53 |
0,1,2,3,4 |
|
C4- Intimidación Encubierta |
7, 9, 43, 44, 46, 47, 48 |
0,1,2,3,4 |
|
C5- Intimidación Manifiesta |
1, 2, 4, 8, 19, 29 |
0,1,2,3,4 |
|
C6- Desprestigio Personal |
6, 20, 21, 24, 25, 30, 31 |
0,1,2,3,4 |
Fuente: Elaboración propia
Para el segundo instrumento diseñado por Moreno-Jiménez et al, (2008), se emplearon cinco formas de respuesta que indican el grado de intensidad de la ocurrencia, que van de 0: “Nunca” hasta 4: “Continuamente” (tabla 2).
Tabla 2
Segunda escala - Escala de evaluación del acoso laboral (CAPT)
|
Ac. psicológico en el trabajo |
Items |
Escala original |
|
C7-Política organizacional (PO) |
14, 15, 16, 17 y 18 |
0,1,2,3,4 |
Fuente: Elaboración propia
Ahora con respecto a la depresión laboral se empleó una escala de intensidad de 0 – 4 donde: 1: baja ocurrencia, 2. mediana ocurrencia, 3: regular ocurrencia, 4: alta ocurrencia. Aaron Beck, desarrolló el Inventario de medición para la depresión, que se utilizó para diagnosticar la segunda variable de estudio. Es un cuestionario basado en percepciones personales constituido por un total de 21 que se administran de manera individual (tabla 3).
Tabla 3
Tercera - Escala de evaluación de la depresión A. Beck
|
Depresión laboral |
Items |
Escala original |
Escala propuesta |
|
Conductas depresivas |
1-21 |
1-2 |
1-5 |
Fuente: Elaboración propia
Es importante señalar que los instrumentos ya cuentan con validación para el ámbito latinoamericano y con respecto a la fiabilidad, las pruebas de modelamiento poseen pruebas de Alpha de Cronbach por items en el proceso de construcción del modelado.
4. Metodología para el procesamiento de datos en SmartPls
Lo concerniente a la metodología para el procesamiento de datos obtenidos en el SmartPls, permitió acoplar en 3 fases fundamentales, las cuales serán descritas a continuación:
1. Con respecto a la primera fase, se describe gráficamente el modelo estructural con el software estadístico SmartPls con la finalidad de establecer si se trata de un modelo reflectivo1 o formativo2. Asimismo, se determinarán las relaciones de tipo causal entre cada una de las variables asignadas al modelo (Barclay et al, 1995). De esta manera, al identificar el modelo según la gráfica obtenida en SmartPls se podrán seleccionar los procedimientos de análisis, para sus respectivas interpretaciones.
2. En esta etapa se intenta demostrar la consistencia del modelo mediante la aplicación de mediciones de: (a) Validez interna, (b) Fiabilidad individual, (c) Fiabilidad constructiva, (d) Validez convergente, (e) Validez discriminante. Estos procedimientos buscarán demostrar la consistencia y la estabilidad matemática del modelo estructural planteado.
3. Finalmente, en la tercera fase, se evalúa el desarrollo integral modelo estructural. Por regla de interpretación para que la varianza sea suficientemente explicada por las variables independientes el R2 debe ser ≥ 0,1 (Falk y Miller, 1992). Entre tanto, es necesario promediar el índice de ajuste global (GoF). Este valor se promedia multiplicando la raíz cuadrada del promedio de AVE por la raíz cuadrada del promedio de R2. Regla: GoF debe ser ≥ 0,5. (Diagrama 1).
Diagrama 1
Metodología para el procesamiento de datos
Nota: Metodología general para explicar el funcionamiento de modelos matemáticos a través de ecuaciones estructurales- PLS SEM.
Fuente: Ramírez et al. (2018).
5. Modelo matemático (SEM) en trabajadores del sector Mype- Región Piura
El procedimiento escogido para llevar a cabo el modelo matemático (SEM) en trabajadores del sector Mype- Región Piura; ha sido establecido por Henseler, Ringle y Sarstedt (2016) quien es Cofundador de Smart PLS. Hair et al, (2016) coach instructor de Smartpls y Hair (2011) escritor del best seller Smartpls (Henseler et al, 2016). El modelo de medición, tomado de referencia, responde a un modelo reflectivo, ya que la relación causal va de la variable latente a los indicadores. En cuanto al modelo, se ve como un modelo de medida (preciso) en el cual los indicadores de la variable latente compiten entre sí y representan manifestaciones explícitas del supuesto comportamiento de la variable propuesta Hair (2016).
5.1. Descripción del modelo
Mediante la evidencia empírica, el acoso laboral presenta cierta relación causal con la depresión en los trabajadores. Según la Figura 2 denominada: “Explicación del modelo propuesto” se exponen un total de 7 conductas acosadoras; las 6 primeras (C1,C2,C3,C4,C5,C6) pertenecen al inventario de Leymann del Terror Psicológico - en español. Mientras que la Conducta acosadora 7 (C7) denominada política organizacional, pertenece al inventario CAPT, explicado anteriormente en la sección que corresponde al abordaje metodológico. Este modelo intenta explicar matemáticamente la relación causal entre las variables latentes (C1 hasta C7) y la depresión en un entorno de trabajo (Mypes). Asimismo, el modelo responde a las posturas teóricas de Leymann (Acoso laboral) y de A. Beck para la depresión en el trabajo. Según la figura 2, ahí se pueden apreciar gráficamente las hipótesis de la investigación que buscan cruzar las dimensiones propuestas para el acoso laboral con la depresión: El desprestigio laboral, el entorpecimiento del progreso, el bloqueo de comunicación, la intimidación encubierta, la intimidación manifiesta, el desprestigio personal pueden convertirse en elementos predictivos de la depresión en el sector Mype Región Piura-Perú (Ilustración 1).
Ilustración 1
Explicación del modelo propuesto
Fuente: Elaboración propia
La investigación utilizó métodos SEM basados en la varianza para probar hipótesis que se desarrollaron a partir del diagrama teórico utilizando SmartPLS 3. El método de dos etapas propuesto por Anderson y Gerbing (1988) se implementó con el propósito de realizar el análisis para este estudio.
5.2 Evaluación del modelo de medición
En el modelo de medición, el investigador buscó determinar la carga factorial de los ítems, la confiabilidad y la validez de las variables (Arbuckle, 2005). Según Hair et al, (2014) para medir el modelo de medición, el investigador necesita medir la confiabilidad de los ítems individuales, determinar la consistencia interna, determinar la validez de contenido, la validez convergente y discriminante.
En cuanto a la fiabilidad de los ítems individuales y dimensiones se evaluó analizando la carga externa de cada ítem y dimensión, de todas las variables del modelo (Hair et al, 2014). Los académicos han establecido una regla de pulgar para retener un artículo que tiene el valor .40 y .70 (Hair et al, 2014). Las cargas externas para cada ítem y dimensión estuvieron por encima de 0.4. Por lo tanto, el modelo evalúa efectivamente el valor de corte de confiabilidad de ítem individual y por dimensión. Los valores son satisfactorios (tabla 4- Alpha de cronbach).
Tabla 4
Evaluación del modelo de medición
|
Nombre de la variables |
Cronbach Alpha |
CR |
||
|
C1-Desprestigio Laboral |
0.968 |
0.974 |
||
|
C2-Entorpecimiento del Progreso |
0.896 |
0.918 |
||
|
C3-Bloqueo de Comunicación |
0.921 |
0.935 |
||
|
C4-Intimidación Encubierta |
0.906 |
0.923 |
||
|
C5-Intimidación Manifiesta |
0.973 |
0.978 |
||
|
C6-Desprestigio Personal |
0.950 |
0.960 |
||
|
C7-Política Organizacional |
0.964 |
0.972 |
||
|
Depresión |
0.946 |
0.951 |
||
Fuente: Elaboración propia
Con respecto a la fiabilidad de la consistencia interna, (Hair et al, 2011; Bagozzi y Yi, 1988) proporcionaron una regla para evaluar la confiabilidad compuesta (CR). El valor del coeficiente debe establecerse en un umbral de ≥ .7. Los valores de los coeficientes de confiabilidad compuestos para cada variable se muestran en la Tabla 4. El coeficiente de confiabilidad compuesto y el Alfa de Cronbach para cada variable estuvieron entre .80 a .93 y el Alfa de Cronbach para cada variable estuvo entre. 66 a 0,92; esto significa la satisfactoria fiabilidad de la consistencia interna del modelo (Bagozzi y Yi, 1988; Hair et al, 2011).
Continuando con el proceso de evaluación del modelo, se procedió a realizar la validez convergente, la cual ha sido evaluada por los criterios de Fornell y Larcker (1981). Dichos autores proponen una estimación de validez convergente con varianza promedio extraída. Según Chin (1998) para desarrollar la validez convergente de cada variable en el modelo, los valores de varianza promedio extraída deben ser ≥ 0.50. Por tanto, según la recomendación de Chin (1998), se ha concluido que el modelo de esta investigación tiene validez convergente (tabla 5).
Tabla 5
Validez Discriminante Fornell y Larcker (1981)
|
|
C1-DL |
C2-EP |
C3-BC |
C4-IE |
C5-IM |
C6-DP |
C7-PO |
Depresión |
|
C1-Desprestigio Laboral |
0.757 |
|||||||
|
C2-Entorpecimiento del Progreso |
0.564 |
0.788 |
||||||
|
C3-Bloqueo de Comunicación |
-0.826 |
-0.629 |
0.789 |
|||||
|
C4-Iintimidación Encubierta |
0.568 |
0.449 |
-0.465 |
0.795 |
||||
|
C5-Intimidación Manifiesta |
0.713 |
0.511 |
-0.642 |
0.637 |
0739 |
|||
|
C6-Desprestigio Personal |
0.684 |
0.458 |
-0.612 |
0.57 |
0.72 |
0.781 |
||
|
C7-Política Organizacional |
0.784 |
0.479 |
-0.701 |
0.52 |
0.776 |
0.81 |
0.735 |
|
|
Depresión |
0.839 |
0.602 |
-0.724 |
0.649 |
0.847 |
0.797 |
0.862 |
0.707 |
Fuente: Elaboración propia
Validez discriminante: El estudio actual utilizó dos criterios diferentes para evaluar la validez discriminante. Los primeros criterios fueron los de Fornell y Larcker (1981) que sugirieron el criterio de la raíz cuadrada fuera de la diagonal de los valores y el segundo criterio fue el criterio de Heterotrait-Monotrait (HTMT) sugerido por Henseler et al, (2013). Según Fornell y Larcker (1981) la raíz cuadrada del AVE (validez discriminante) debe ser mayor que las correlaciones entre las variables latentes. Henseler y col. (2013) sugirieron como regla general que el valor HTMT> 0.90 puede indicar que no hay validez discriminante, y un valor umbral más conservador 0.85 (Henseler ext al, 2002). La Tabla 6 muestra todos los valores por debajo de .85.
Tabla 6
Validez discriminante Heterotrait-Monotrait (HTMT)
|
|
C1-DL |
C2-EP |
C3-BC |
C4-IE |
C5-IM |
C6-DL |
C7-PO |
Depresion |
|
C1-Desprestigio Laboral |
|
|||||||
|
C2-Entorpecimiento del Progreso |
0.585 |
|
||||||
|
C3-Bloqueo de Comunicación |
0.852 |
0.679 |
|
|||||
|
C4-Iintimidación Encubierta |
0.566 |
0.442 |
0.462 |
|
||||
|
C5-Intimidación Manifiesta |
0.738 |
0.528 |
0.666 |
0.636 |
|
|||
|
C6-Desprestigio Personal |
0.716 |
0.467 |
0.64 |
0.589 |
0.748 |
|
||
|
C7-Política Organizacional |
0.811 |
0.49 |
0.726 |
0.519 |
0.801 |
0.844 |
|
|
|
Depresion |
0.846 |
0.613 |
0.716 |
0.643 |
0.841 |
0.813 |
0.862 |
|
Fuente: Elaboración propia
En consecuencia, se ha concluido que las variables utilizadas en el modelo tienen un nivel satisfactorio de validez discriminante.
5.3. Evaluación del modelo estructural
Explicación sobre el modelo de medición: Después del ajuste satisfactorio del modelo de medición (Etapa uno), la segunda etapa consistió en evaluar el modelo estructural (Kline, 2005; Hair et al, 1995; Anderson y Gerbing, 1988). El procedimiento de arranque estándar a través de 5000 muestras de arranque y 306 respuestas se utilizó para regular la importancia de los coeficientes de ruta (Henseler et al, 2009). Son cinco pasos principales del modelo estructural que han sido tomados de referencia y que se describen a continuación:
El primer paso estuvo referido a la evaluación de la cuestión de la colinealidad (VIF): Los investigadores deben tener calificaciones de variables latentes para determinar los problemas de colinealidad. El predictor VIF (factor de inflación de la varianza) debe tener un valor inferior a 5 (Hair, Ringle y Sarstedt, 2011).
Si se cumple este criterio, no hay problema de colinealidad. Como muestran los resultados en la Tabla 7, los valores de VIF de todas las variables están por debajo del límite de 5. Por lo tanto, se concluye que la colinealidad entre todos los constructos de predictores no fue el problema en el modelo estructural, por lo que podemos soportar el examen de los coeficientes de trayectoria.
Tabla 7
Factor de inflación de varianza (VIF)
|
Nombre de las variables |
VIF |
|
C1-Desprestigio Laboral |
4.593 |
|
C2-Entorpecimiento del Progreso |
1.763 |
|
C3-Bloqueo de Comunicación |
3.71 |
|
C4-Intimidación Encubierta |
1.896 |
|
C5-Intimidación Manifiesta |
3.279 |
|
C6-Desprestigio Personal |
3.26 |
|
C7-Política Organizacional |
4.7 |
Fuente: Elaboración propia
Para el segundo paso concerniente a la evaluación de la importancia y relevancia del modelo estructural: Se ha evaluado para especificar cómo los constructos se asocian entre sí (Arbuckle, 2005). Byrne (1989), agregó que el objetivo del segundo paso, fue determinar la relación entre las variables del modelo. En consecuencia, el objetivo del modelo estructural en la investigación actual fue evaluar la relación entre las variables, encontrar la respuesta a las preguntas del estudio y cumplir con los objetivos. Tal como se presentó, fueron 7 hipótesis (H1 a H7) para determinar las relaciones entre los constructos considerados y una hipótesis general (Hg).
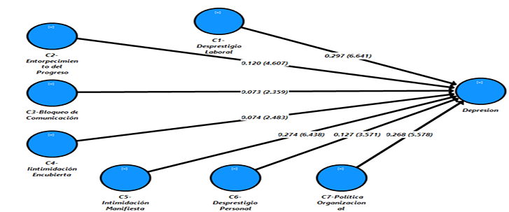
Análisis de relación directa y moderación: La tabla 8 y la ilustración 2, presentan estimaciones completas del modelo estructural con el efecto moderador de las variables de acoso laboral y depresión laboral. Los resultados presentados en la Tabla 8 y la ilustración 2 descubrieron que existe una relación significativamente positiva entre todas las dimensiones del acoso laboral y la depresión laboral.
Tabla 8
Prueba de hipótesis específicas
|
H |
Relaciones |
Std Beta |
Std Error |
t-value |
p-value |
f-square |
Decision |
2.5% CI LL |
97.5% CI UL |
|
H1 |
C1-Desprestigio Laboral -> Depresion |
0.298 |
0.044 |
6.687 |
0 |
0.163 |
Aceptar |
0.215 |
0.39 |
|
H2 |
C2-Entorpecimiento del Progreso -> Depresion |
0 |
Aceptar |
0.072 |
0.172 |
||||
|
H3 |
C3-Bloqueo de Comunicación -> Depresion |
Aceptar |
0.008 |
0.131 |
|||||
|
H4 |
C4-Iintimidación Encubierta -> Depresion |
Aceptar |
0.018 |
0.132 |
|||||
|
H5 |
C5-Intimidación Manifiesta -> Depresion |
0 |
Aceptar |
0.189 |
0.355 |
||||
|
H6 |
C6-Desprestigio Personal -> Depresion |
0 |
Aceptar |
0.059 |
0.198 |
||||
|
H7 |
C7-Política Organizacional -> Depresion |
0 |
Aceptar |
0.175 |
0.357 |
Fuente: Elaboración propia
Por lo tanto, al aplicar la prueba a las 7 hipótesis de este estudio (h1-h7) se pudo concluir que las 7 dimensiones del acoso laboral pueden convertirse satisfactoriamente en elementos predictivos de la depresión en el sector Mype Región Piura-Perú.
Ilustración 2
Prueba de hipótesis específicas
Fuente: Elaboración propia
Por lo tanto, al aplicar la prueba a las 7 hipótesis de este estudio (h1-h7) se pudo concluir que las 7 dimensiones del acoso laboral pueden convertirse satisfactoriamente en elementos predictivos de la depresión en el sector Mype Región Piura-Perú.
De acuerdo con los resultados expuestos en la Tabla 9, se logró determinar que existe una relación estadísticamente significativa entre el acoso y la depresión general (Hg). Por lo tanto, al aplicar la prueba se pudo concluir que se acepta la hipótesis general que indica que el acoso laboral se convierte satisfactoriamente en un elemento predictivo de la depresión en este rubro comercial.
Tabla 9
Prueba de hipótesis general
|
H |
Relaciones |
Std Beta |
Std Error |
t-value |
p-value |
f-square |
Decision |
2.5% CI LL |
97.5% CI UL |
|
H |
Acoso psicológico -> Depresion |
0.925 |
0.007 |
141.786 |
0 |
5.857 |
Aceptar |
0.911 |
0.937 |
Fuente: Elaboración propia
El paso tres presenta el paso de la tríada: evaluación de R2: La evaluación del modelo estructural PLS-SEM sugiere un estándar esencial adicional que es el valor R2, también conocido como coeficiente de determinación (Henseler et al, 2009; Hair et al, 2011, 2012). Según los diferentes investigadores, el valor de R2 refleja la cantidad de varianza que se explica por una o más variables predictoras en la variable dependiente (Hair et al, 2010). El valor de .879 de R2 es satisfactorio (Falk & Miller, 1992). Según Chin (1998) el valor de R2 ≥ 0,60 se considera fuerte, 0,33 moderado y 0,19 débil. Para el presente estudio, el valor de R2 ajustado fue 0,879. Propone que el desprestigio laboral, entorpecimiento del progreso, bloqueo de comunicación, intimidación encubierta, intimidación manifiesta, desprestigio personal actúan como elementos predictivos de la depresión laboral en trabajadores del sector Mype- Región Piura explican en un 87,9% la variación de la depresión en el trabajo del que son víctimas quienes laboran en el sector Mype de la Región Piura. Según la sugerencia de Chin (1998), el valor R2 obtenido del estudio actual, explica la varianza moderada (tabla 10).
Tabla 10
R Square (R2)
|
|
R Square |
R Square Adjusted |
|
Depresión |
0.882 |
0.879 |
Fuente: Elaboración propia
Con respecto al cuarto paso relacionado con la evaluación del tamaño del efecto (f-cuadrado): El tamaño del efecto (f2) permite estimar la contribución de las variables independientes a la variable dependiente. Los valores de f2 de 0.02, 0.15 y 0.35 reflejan el efecto bajo, medio o alto. De manera correspondiente, como se presenta en la tabla 8 tamaños del efecto de todas las variables de esta investigación, el f2 de desprestigio laboral (DL) fue de 0.163 considerado como efecto medio, entorpecimiento del progreso (EP) fue de 0.069 considerado como efecto bajo; bloqueo de comunicación (BC) fue de 0.012 considerado como efecto bajo, intimidación encubierta (IE) fue de 0.024 considerado como efecto bajo, intimidación manifiesta (IM) fue de 0.193 considerado como efecto medio, desprestigio personal(DP) fue de 0.042 considerado como efecto bajo, política organizacional (PO) fue de 0.13 considerados como efecto bajo. Como se puede constatar, el efecto es bajo en la mayoría de los casos, pero no es inexistente y en menor proporción el efecto es mediano. Un valor del tamaño del efecto no significa básicamente que el efecto subyacente de la variable moderadora sea insignificante. Incluso un valor de la interacción es significativo (Chin, 1998).
Finalmente, en cuanto a la evaluación de la relevancia predictiva del modelo (Q-cuadrado): La presente investigación utilizó una prueba de redundancia con validación cruzada (Q2) para determinar la validez predictiva del modelo. Henseler et al, (2013) recomiendan que el resultado numérico Q2 ≥ 0 y bajo esta consigna se concluye que el modelo posee relevancia predictiva. Posteriormente, la Tabla 9 proporciona el valor Q2 ≥ 0, sugiriendo finalmente que este estudio posee el filtro estadístico de la relevancia predictiva.
6. Conclusiones
Las condiciones laborales de informalidad que se viven en este sector productivo (Mypes Región Piura), han permitido identificar ciertas conductas de tipo acosadoras que vienen afectando las emociones de los trabajadores (Depresión). El acoso laboral se viene dando por la inexistencia de políticas sancionadoras a nivel organizacional que regulen conductas inadecuadas dentro del trabajo.
Al no existir sanciones ejemplares, el acoso laboral se viene perpetuando de manera cotidiana y las manifestaciones más comunes hacen referencia a conductas que buscan desprestigiar a los colaboradores, buscan entorpecer su labor, bloquean su comunicación, existen factores intimidantes que le impiden actuar correctamente, y finalmente atacan su dignidad con la finalidad de envolverlo en cuadros de depresión.
Bajo la aplicación del modelamiento – SEM, se logró concluir de manera global que el modelo de acoso psicológico en el trabajo ha logrado convertirse en un elemento predictivo de la depresión en el sector Mype Región Piura-Perú. Es decir, las conductas acosadoras expuestas en este estudio, afectan de manera significativa a la depresión de los trabajadores, por lo tanto, mientras existan conductas de este tipo, los trabajadores empezaran a experimentar sensaciones de depresión y vulnerabilidad.
Referencias bibliográficas
Ahumada, M., Ansoleaga, E., & Castillo-Carniglia, A. (2021). Workplace bullying and mental health in Chilean workers: The role of gender. Cadernos de Saude Pública, 37(2). https://doi.org/10.1590/0102-311x00037220
Akay, P., & Ahmadi, N. (2022). The Work Environment of Immigrant Employees in Sweden—A Systematic Review. Journal of International Migration and Integration. https://doi.org/10.1007/s12134-021-00931-0
Anderson, J., & Gerbing, D. W. (1988). Structural equation modeling in practice: A review and recommended Two-step approach. Psychological Bulletin, 103(3), 411-423. https://doi.org/10.1037/0033-2909.103.3.411
Arbuckle, J. (2005). Amos 6.0 user’s guide. Spring House, PA: Amos Development Corporation. https://citeseerx.ist.psu.edu/viewdoc/download?doi=10.1.1.110.5598&rep=rep1&type=pdf
Bagozzi, R., & Yi, Y. (1988). On the evaluation of structural equation models. Journal of the Academy of Marketing Science, 16(1), 74-94. https://doi.org/10.1007/BF02723327
Barclay, D., Higgins, C., Thompson, R. (1995). The Partial Least Squares (PLS) Approach to Causal Modelling: Personal Computer Adoption and Use as an Illustration. Technology Studies, 2(2), 285-309.
Barrado, V., & Ballester, J. (2016). El acoso laboral como factor determinante en la productividad empresarial: El caso español. Perspectivas, 38, 25-44. https://www.redalyc.org/pdf/4259/425948032003.pdf
Beck, A. (1999). Terapia cognitiva de las drogodependencias. Grupo Planeta (GBS).
Byrne, B. M. (1989). A primer of LISREL: Basic applications and programming for confirmatory factor analytic models. Spring-Verlag.
Chin, W. (1998). The partial least squares approach to structural equation modeling. Modern Methods for Business Research, 295(2), 295-336.
Falk, R. & Miller, N. B. (1992). A primer for soft modeling. University of Akron Press.
Fornell, C., & Larcker, D. F. (1981). Evaluating structural equation models with unobservable variables and measurement error. Journal of Marketing Research, 18(1), 39-50. https://www.jstor.org/stable/3151312
Freud, S. (1991). Duelo y melancolía. En: Obras completas, tomo XIV. Ed. Amorrortu, Buenos Aires (Orig. 1915)
Giachero, S. (2017). Bullying & acoso laboral: Haciendo visible lo invisible. Penguin Random House Grupo Editorial Uruguay.
Grzesiuk, L., Szymańska, A., Jastrzębska, J., & Rutkowska, M. (2022). The Relationship Between The Manifestations Of Acoso laboral And Reactions Of Acoso laboral Victims. Medycyna Pracy, 73(1), 1-12. https://doi.org/10.13075/mp.5893.01002
Hair Jr., J. F., Hult, G. T. M., Ringle, C., & Sarstedt, M. (2016). A Primer on Partial Least Squares Structural Equation Modeling (PLS-SEM). Thousand Oaks, CA: Sage Publications.
Hair, J. F., Anderson, R. E., Tatham, R. L., & Black, W. C. (1995). Multivariate data analysis with readings. (4th ed.). Englewood Cliffs, NJ: Prentice Hall.
Hair, J. F., Black, W, Babin, B. J., & Anderson, R. E. (2010). Multivariate data analysis. (7th ed.). Prentice Hall, Upper Saddle River.
Hair, J., Ringle, C. M. & Sarstedt, M. (2011). PLS-SEM: indeed a silverbullet. Journal of Marketing Theory and Practice, 19(2), 139-152. https://doi.org/10.2753/MTP1069-6679190202
Hair, Jr., & Lukas, B. (2014). Marketing research. McGraw-Hill Education Australia.
Heinemann, P. (1993). Acoso laboral—Gruppvåld bland barn och vuxna. Natur och Kultur.
Henseler, D., Rogovsky, N. & Dunmfee, T. W. (2002). The next wave of corporate community involvement: corporate social initiatives. Calif. Manage, 44, 110-125. https://africanphilanthropy.issuelab.org/resource/the-next-wave-of-corporate-community-involvement.html
Henseler, D., Rogovsky, N. & Dunmfee, T. W. (2009). The next wave of corporate community involvement: corporate social initiatives. Calif. Manage, 44, 110-125. https://www.academia.edu/39886492/The_Next_Wave_of_Corporate_Community_Involvement_CORPORATE_SOCIAL_INITIATIVES
Henseler, J., Ringle, C. y Sarstedt, M. (2016). Testing measurement invariance of composites using partial least squares. International Marketing Review, 33(3), 405-431. https://doi.org/10.1108/IMR-09-2014-0304
Heyers, J. (2021). Acoso laboral at the medical workplace—The legal point of view. Gynakologe, 54(10), 778-782. https://doi.org/10.1007/s00129-021-04859-5
Instituto Nacional de Estadística e Informática- INEI (2019). Compendio estadistico “Estructura empresarial 2018-2019 – INEI-Peru. https://www.inei.gob.pe/media/MenuRecursivo/publicaciones_digitales/Est/Lib1703/libro.pdf
Kline, R. (2005). Principles and practice of structural equation modelling. (2nd ed.). New York: The Guilford Press.
Leymann, H. (2010). Workplace Acoso laboral as Psychological Terrorism: How Groups Eliminate Unwanted Members. Edwin Mellen Press.
Moreno-Jiménez, B., Rodríguez-Muñoz, A., Morante, M. E., Garrosa, E., Rodríguez-Carvajal, R., y Díaz-Gracia, L. (2008). Evaluación del acoso psicológico en el trabajo: desarrollo y estudio exploratorio de una escala de medida. Universitas Psychologica, 7(2), 335-345. https://www.redalyc.org/pdf/647/64770203.pdf
Ochoa, D., Hernández Ramos, E., Guamán Chacha, K., & Pérez Teruel, K. (2021). At workharassment. Universidad y Sociedad, 13(2), 113-118. http://scielo.sld.cu/scielo.php?script=sci_abstract&pid=S2218-36202021000200113
Otero, D. (2014). Depresion: ¿enfermedad o indolencia? Dr. Rodolfo N. Otero.
Preston, J. (2011). Como vencer la depresión en un entorno tan cambiante como el de hoy. Editorial Pax México.
Ramírez, P., Mariano, A., & Salazar, E. (2018). Propuesta Metodológica para aplicar modelos de ecuaciones estructurales con PLS: El caso del uso de las bases de datos científicas en estudiantes universitarios. 7. http://www.admpg.com.br/revista2014_2/Artigos/15%20%20-%20Artigo_15.pdf
Red Regional de Desarrollo Económico. (2019). Gobierno Regional Piura. https://www.regionpiura.gob.pe/noticias/17362
Retamal, P. (1998). Depresión. Editorial Universitaria.
Rikos, N., Telli, D., Hatzinikolaou, A., Mantikou, D., Rovithis, M., & Linardakis, M. (2022). Nurses’ exposure to verbal abuse at a university hospital in crete, greece. Nursing Practice Today, 9(1), 71-78. https://doi.org/10.18502/npt.v9i1.7334
Sánchez Villagómez, M., & Chafloque Céspedes, R. (2019). La informalidad laboral en el Perú un mapa nacional basado en ENAHO. Fondo Editorial USMP. https://www.administracion.usmp.edu.pe/investigacion/files/INFORMALIDAD-LABORAL-final-corregido.pdf
Sequeiro, A. S., Salvador, L. R., & Valls, R. P. (2021). Psychological harassment at work. FMC Formacion Medica Continuada en Atencion Primaria, 28(9), 499-502. https://doi.org/10.1016/j.fmc.2021.02.008
Silva, R., Simões, M., Monteiro, A. P., & Dias, A. (2021). Leymann inventory of psychological terror scale: Development and validation for portuguese accounting professionals. Economies, 9(3). https://doi.org/10.3390/economies9030094
Smyth, P. (2021). An Institutional Approach to Harassment. CJC Open, 3(12), S118-S129. https://doi.org/10.1016/j.cjco.2021.08.004