Universidad del Zulia (LUZ)
Revista Venezolana de Gerencia (RVG)
Año 27 No. Especial 8, 2022, 956-974
ISSN 1315-9984 / e-ISSN 2477-9423
Cómo citar: Mora Estrada, O., Guerrero Bejarano, M. A., Manosalvas Vaca, C. A., y Pedraza Lima, M. (2022). Satisfacción laboral y engagement de trabajadores de empresas peruanas y ecuatorianas. Revista Venezolana De Gerencia, 27(Especial 8), 956-974. https://doi.org/10.52080/rvgluz.27.8.15
Satisfacción laboral y engagement de trabajadores de empresas peruanas y ecuatorianas
Guerrero Bejarano, María Auxiliadora**
Manosalvas Vaca, Carlos Anibal***
Pedraza Lima, Melissa****
Resumen
Esta investigación tuvo como objetivo comprobar si la satisfacción laboral tiene influencia en el nivel de engagement de los trabajadores empresas de Ecuador y Perú; estudio transversal, cuantitativo, que utilizó el cuestionario de satisfacción laboral de Paúl Spector y el de engagement de Schaufeli y Bakker; se trabajó con una muestra no probabilistica, a conveniencia encuestando a 897 personas, el 51,2% eran mujeres, el 55,5% posee un título profesional, 9,8% tiene maestría y 78,5 trabajaba en una empresa privada. Mayoritariamente la muestra trabajaba en una empresa de servicios 79,8% y el 60,5% tiene de 1 a 3 años de atiguedad en su trabajo. Los resultados demostraron que la satisfacción influye positiva y significativamente en el Engagement (0.532; p-value < 0.05); lo que permitió aceptar la hipótesis de la investigación. Los gerentes de las empresas deben preocuparse por los distintos aspectos que afectan la satisfacción de los trabajadores.
Palabras clave: satisfacción laboral; engagement; comportamiento organizacional; management; empresas.
Recibido: 23.07.22 Aceptado: 20.10.22
* Maestro en Gestión de Tecnologías de la Información, Escuela de Posgrado Neumann, Perú; Maestro en Gestión Pública, Universidad Cesar Vallejo, Perú; Doctorando en Administración, Universidad Cesar Vallejo, Perú. Funcionario Administrativo en la DIrección Regional de Educación de Madre de Dios, Perú; Especialista Administrativo con Certificación OSCE. Orcid: https://orcid.org/0000-0001-7626-1109 Universidad César Vallejo mail: mmoraes1889@ucvvirtual.edu.pe
** Doctora en Administración, Máster en Administración de Empresas e Ingeniera en Negocios Internacionales. Directora Académica en la Universidad Internacional del Ecuador, Profesora Investigadora en el Tecnológico Universitario Espíritu Santo. Guayaquil. ORCID: https://orcid.org/0000-0002-1412-5870. Universidad Intenacional del Ecuador mail: maguerrerobe@uide.edu.ec
*** Doctor en Administración de Empresas, Centrum Católica, Vicerrector Administrativo en la Universidad Estatal Amazónica, Puyo Ecuador. ORCID: https://orcid.org/0000-0002-7521-069X. E-mail: cmanosalvas@uea.edu.ec
**** Candidata a maestra en Gestión de servicios de la Salud, Universidad Nacional San Antonio Abad del Cusco, Perú. Cirujano Dentista, Universidad Tecnologíca de los Andes, Perú. Docente de Educación Superior en la Institución Educativa Superior Tecnológica Joge basadre Grohman, Perú. Docente de Educación Superior en el Instituto de Educación Superior Tecnológico San Bartolóme, Perú. Cirujano Dentista en Dental Family, Perú E-mail: melissapedraza26@gmail.com ORCID: https://orcid.org/0000-0003-4577-0845
Job satisfaction and engagement of workers in Peruvian and Ecuadorian companies
Abstract
The objective of this research was to verify if job satisfaction has an influence on the level of engagement of workers in companies in Ecuador and Peru; cross-sectional, quantitative study that used the Paúl Spector job satisfaction questionnaire and the Schaufeli & Bakker engagement questionnaire; worked with a non-probabilistic sample, at convenience, surveying 897 people, 51.2% were women, 55.5% have a professional degree, 9.8% have a master’s degree and 78.5% worked in a private company. The majority of the sample worked in a service company 79.8% and 60.5% have 1 to 3 years of experience in their work. The results showed that satisfaction positively and significantly influences Engagement (0.532; p-value < 0.05); which allowed accepting the research hypothesis.
Keywords: job satisfaction; engagement; organizational behavior; management; companies.
1. Introducción
La pandemia que atravesó el mundo en el 2020 generó una nueva realidad que afectó a la sociedad en distintos niveles; a nivel empresarial, todas las industrias y sectores productivos se vieron forzados a tomar decisiones para poder hacer los cambios requeridos para poder sobrevivir frente a la crisis (Organización Internacional del Trabajo [OIT], 2022 a). Delloitte en su informe anual sobre el capital humano (2021) destacó como apenas el 15% de las empresas se encontraban preparadas para dichos cambios, perfilando que las pocas preparadas, eran aquellas que contaban con tecnología y procesos que permitían la adaptación del trabajo a esa nueva realidad. Lo que generó una serie de nuevos escenarios laborarles, que no serían del todo atractivos para los empleados, inclusive se encontraron diferencias dadas por el género de los trabajadores, evidenciándose que las mujeres cumplen diversos roles en el día a día, lo que afecta sus niveles de satisfacción frente al trabajo y el entusiasmo de ellas para cumplir sus diferentes tareas (Guerrero et al, 2021; OIT, 2022 a; OIT, 2022 b).
Para la Organización Internacional del Trabajo (٢٠٢٢b), los países latinoamericanos afrontaron aumentos en la tasa de desempleo debido a las medidas restrictivas que los distintos gobiernos tuvieron que asumir en su intento de enfrentar la pandemia y disminuir los contagios, lo que generó disminuciones de índices como el PBI que por ejemplo en el caso de Perú bajó en un ٣٠,٢٪, siendo uno de los países más afectados (OIT, ٢٠٢٠a). En Ecuador apenas el ١٠,١٠٪ de las empresas pudo seguir operando normalmente, a pesar de que el confinamiento no fue total, a diferencia de en Perú, el ٦٥,٦٦٪ de las organizaciones ecuatorianas debieron reducir sus operaciones y el ٢٤,٢٤٪ pudo acojerse al trabajo virtual (Deloitte, ٢٠٢٠).
De acuerdo con el informe sobre el trabajo a domicilio desarrollado por la OIT (٢٠٢٠b) la pandemia incentivó un crecimiento del trabajo remoto, aunque este se llevaba a cabo desde hace décadas, en este estudio destacaron que ٢١ países del mundo habrían tenido para el ٢٠١٩ entre el ١٠ y el ١٥٪ de los trabajadores en trabajo a domicilio, entre estos Ecuador, mientras que, Perú se encuentra entre los países de los que no se tienen información. Es importante destacar que como trabajo a domicilio o trabajo remoto no se incluye el trabajo doméstico, pero sí a pequeñas empresas productoras de bienes que se pueden elaborar desde casa; otro dato importante de este informe, es que para el 2019 el 56% de los trabajadores en esta modalidad de empleo a nivel mundial son mujeres, lo que significa 147 millones de mujeres, contra 113 millones de hombres (OIT, 2020 b).
Si bien casi todos los países ha podido reanudar sus actividades económicas, esta reactivación se ha dado en distintos momentos y niveles, por lo que existe desigualdad en la situación de los países; los países que dependen más de la exportación de productos básicos y del turismo son los que han presentado mayores dificultades para poder responder a los cambios que la pandemia género en la demanda de sus bienes y servicios, lo que ha provocado que aún muchas personas que salieron del sector laboral activo aún no hayan podido recuperar sus fuentes de trabajo, lo que genera una recarga de trabajo para aquellos que han podido conservarlos, por lo que la sensación de bienestar laboral a disminuido (OIT, ٢٠٢٠ b; OIT, ٢٠٢٠c)
La satisfacción laboral es una de las variables condiciones más estudiadas desde que la administración moderna entró en vigencia, dando una mirada al comportamiento de las personas dentro de las empresas y comprendiendo que de este dependen los resultados obtenidos por la organización (Guerrero et al, 2021). De acuerdo con Robbins y Judge (2017) la satisfacción en el trabajo es un sentimiento positivo que tiene el trabajador hacia la empresa que generalmente impacta de la misma forma en su comportamiento dentro de ella. De la misma forma, estos autores destacan la importancia de este sentimiento en el compromiso del trabajador hacia la empresa y su trabajo, lo que significaría un pilar en la capacidad de la misma para mantenerse en el mercado.
Entendiendo esto, el problema general que se plantea en esta investigación es el impacto negativo que el cambio en las condiciones laborales de los trabajadores peruanos y ecuatorianos ha tenido en los niveles de satisfacción laboral de los mismos y el impacto que esto a su vez ha tenido en el nivel del entusiasmo hacia el trabajo o tarea que realizan. Como problemas específicos se establecieron: (a) los hombres pueden sentirse menos insatisfechos que las mujeres a partir de estos cambios y (b) las personas de mayor edad se sienten menos insatisfechas que las más jóvenes frente a estas nuevas condiciones de trabajo.
Este trabajo toma como sustento la teoría de Von Bertlanffy de ١٩٥٠, conocida como la teoría de los sistemas, que explica que las organizaciones son entes con vida y que existe una dependencia entre sus departamentos, lo que afecta sus resultados (Camisón y Dalmau, 2009). Muchas organizaciones, al no respetar procesos y unidades de mando, se estancan en fallas o errores (Schlesinger & Heskett, 1994); los trabajadores suelen ser contratados para cumplir tareas sin pensar en desarrollo de carreras, lo que supone pocas oportunidades de crecimiento y un estancamiento que tiene una relación directa con los bajos niveles de productividad y un bajo nivel de bienestar (Guerrero-Bejarano, Suárez y Vera, 2018; Villanueva & Guerrero-Bejarano, 2018; Zhao et al, 2016).
De acuerdo con la teoría de las relaciones humanas, de Elton Mayo, la satisfacción de los trabajadores frente al trabajo explica su importancia en la actitud que esta genera frente al trabajo (Camisón y Dalmau, 2009); este sentimiento de bienestar es afectado por factores como la edad y género que se consideran factores demográficos, así como por aspectos intrínsecos como el reconocimiento y las oportunidades y por factores extrínsecos como la supervisión y el salario percibido (Worrell, 2004).
El objetivo de esta investigación fue demostrar que existe una relación entre la satisfacción laboral presente en los empleados de distintas empresas y sectores en Perú y Ecuador y en el nivel de engagement hacia el trabajo; como objetivo específico se espera establecer si existen diferencias en estos niveles de acuerdo con el género y edad de los participantes del estudio.
2. Satisfacción laboral: Referentes Teóricos
La satisfacción laboral, como se definió antes, ha sido estudiada ampliamente en distintas áreas que también se combinan con el comportamiento organizacional, como la psicología y la sociología (Robbins & Judge, 2017) y es definida como un estado emocional de los trabajadores en respuesta al trabajo que realizan, por lo que se considera una actitud hacia el puesto de trabajo (Gyamfi, 2014). Se utilizará para medir esta variable la encuesta desarrollada por Spector (1997) que la definió como el grado en que un empleado se siente positivamente relacionado con la tarea y como esto se traduce en su bienestar y satisfacción; esta definición coincide con la de Locke, quien en (1976) concluyó que es una respuesta de tipo emocional del empleado hacia el trabajo y sus características.
Se determina que existen otros elementos que son evaluados por los trabajadores a la hora de medir su satisfacción con el trabajo, estos van desde el ambiente laboral, la infraestructura o recursos con los que cuentan para realizar su trabajo hasta la relación con el jefe o líder inmediato, lo que determinaría la forma en la que el empleado maneja la información y su rendimiento final que tributa al desempeño general de la empresa; estudios previos destacan que los trabajadores que se encuentran a gusto con su trabajo, generalmente están dispuestos a hacer extra esfuerzos para conseguir las metas que les fueron establecidas (Bandura & Lyons, 2014; Bejarano, 2017; Gounaris & Boukis, 2013; Pantouvakis & Bouranta, 2013b; Zumrah & Boyle, 2015), también es un factor que determina el tiempo que permanece o está dispuesto a permanecer en la empresa (Khalilzadeh et al, 2013).
Estudios previos de la literatura sobre la satisfacción laboral, debido a que existen un número de modelos que intentan definir los principales determinantes de esta variable; presentando dos enfoques, el primero situacional, dónde se revisaron los trabajos que definen las características de la satisfacción con base en la situación del trabajo, y un segundo disposicional que se basa en las características del individuo (Pujol-Cols y Dabos, 2018; Salessi, 2014).
Actualmente, se analiza desde distintos enfoques el comportamiento de los individuos dentro de las empresas, la psicología positiva juega un papel interesante en este nuevo análisis lo que ha permitido comprender procesos de salud tanto física como emocional que impactan en el bienestar de los trabajadores y en el desarrollo de las empresas como resultado de esta relación (Peterson y Seligman, 2004), las maneras en que las personas se adaptan a cambios muchas veces radicales y a contextos estresantes que terminan poniendo a prueba la fortaleza mental y física de los trabajadores, forza a los gerentes a mejorar la calidad de vida dentro de la empresa y propender a garantizar la salud y el bienestar de sus empleados (Salanova, 2009).
El engagement hacia el trabajo tendría su origen en la psicología positiva y se ha vuelto un constructo que es de interés de académicos y profesionales, este ha sido definido como una variable que fusiona el vigor, la dedicación y absorción; sentimientos positivos que los empleados pueden y deberían desarrollar hacia el trabajo (Bakker et al, 2008; Schaufeli et al, 2002). El engagement hacia el trabajo es una actitud positiva que puede ser algo más temporal que el compromiso organizacional, que es un sentimiento más holístico del trabajador hacia la compañía, mientras que el engagement es el entusiasmo del empleado hacia su trabajo (Bakker et al, 2008; Schaufeli et al, 2002; Guerrero et al, 2021).
El nivel de entusiasmo de los trabajadores hacia el trabajo suele ser confundido con el compromiso organizacional que también es un estado deseado para todos los gerentes o jefes de las organizaciones (Guerrero et al, 2021) siendo considerado un nexo que modela el comportamiento de los empleados y describe la relación de estos con las empresas en las que se desempeñan; al igual que la variable antes descrita, el compromiso también ayuda a predecir el tiempo en el que un trabajador podrá permanecer en una empresa y ha sido demostrada en varios estudios, la relación entre el compromiso y el éxito de las organizaciones medidas por sus resultados o la baja tasa de rotación presente que permite tener mejores ambientes laborales (Cohen, 2007; Komari & Djafar, 2013; Meyer et al, 2002; Shanker, 2016). Pero es importante entender que mientras el compromiso es un sentimiento del trabajador hacia la organización y sus valores, el engagement está relacionado con el entusiasmo que el empleado aporta en la realización de su tarea (Maslach, Schaufeli y Leiter 2001).
El análisis del entusiasmo hacia el trabajo (Juárez-García et al, 2015) se realiza con una óptica de tres dimensiones que tiene su origen como contraparte del síndrome del burnout, lo que genera que las dos variables tengan una relación directa (Flores et al, 2013). Otros autores opinan lo contrario y consideran que es completamente independiente a la variable antes mencionada, afirman que el engagement es una variable motivacional, pero coinciden en sus tres dimensiones; el primero, mide la energía y resiliencia que presenta un trabajador al hacer si trabajo; la segunda dimensión dedicación hace referencia al significado que las funciones del trabajador tienen para él, sentirse motivado, desafiado y orgulloso de sus tareas y el componente absorción, que es la última dimensión de este constructo, que mide la capacidad de concentración que un trabajador posee al hacer su trabajo, lo que le permitiría sentir que el tiempo pasa más rápido (Schaufeli et al, 2002). Estudios previos demostraron que el engagement en niveles altos generan en los trabajadores mayor proactividad e interés de los empleados en mejorar su desenvolvimiento (Salanova & Schaufeli, 2000; Schaufeli et al, 2002).
Las variables de este estudio, al ser medidas suelen reflejar percepciones de los empleados, es decir que son afectados por situaciones de su entorno (personales y laborales) que los afectan y generan en ellos cambios en las condiciones de trabajo que les permiten obtener mejores niveles de satisfacción y productividad (Salazar, 2018). Cernas, Mercado y León (2017) realizaron un estudio dónde analizaron una prueba de equivalencia entre México y Estados Unidos en relación con la satisfacción laboral y el compromiso organizacional, encontrando que las escalas utilizadas, no varían entre las culturas.
En un estudio previo, se analizó la influencia del género y la edad en la satisfacción laboral de empleados de profesionales sanitarios, encontraron que entre los 20 y 30 años y los mayores de 61 años presentan mayores niveles de satisfacción que los trabajadores entre 41 y 50 años; mientras que las mujeres demostraron tener mayor nivel de satisfacción que los hombres en este caso específico (Carrillo-García et al, 2013).
Anteriormente, se consideraba que los hombres tenían mayor interés en desarrollarse en el ámbito laboral, mientras que las mujeres tendrían mayor interés en la vida familiar (Matud, 2016). La satisfacción laboral es afectada por las características personales de los trabajadores, como su género y edad; estudios han detectado diferencias notables entre ambos sexos en algunos aspectos, encontrando que los hombres presentan una menor satisfacción que las mujeres; para estas el tipo de contrato y cargo que desempeñan tienen un mayor peso para obtener satisfacción; mientras que para los hombres estos factores no tienen mayor peso. El estado civil también puede representar diferencias entre el nivel de satisfacción entre las mujeres, este estudio comprobó que las mujeres solteras tendrían mayores niveles de satisfacción, mientras que para los hombres es lo contrario (Sánchez-Cañizares, Fuentes & Ruiz, 2007).
Se asume que las empresas que tienen colaboradores con mayor niveles de compromiso organizacional tendrán mejores resultados (Kuo, 2013); también se asume que las personas que participen en este estudio estarán en la dispocisión de comprender y contestar las encuestas con la verdad. Se generan las siguientes hipótesis a partir de los objetivos planteados:
H1: La satisfacción laboral influye positivamente en el nivel de engagement hacia el trabajo presente en los empleados de distintas empresas y sectores en Perú y Ecuador en el año 2021.
H2: Las mujeres tienen un nivel de satisfacción y engagement hacia el trabajo más bajo que los hombres empleados de distintas empresas y sectores en Perú y Ecuador en el año 2021.
3. Consideraciones metodológicas de la investigación
Esta investigación está concebida bajo el método deductivo, de tipo cuantitativo, utilizando la encuesta como técnica para la recolección de datos, lo que se hizo de manera virtual, enviando a través de la herramienta gratuita proporcionada por Google, la dirección a personas de Perú y Ecuador, que participaron de manera voluntaria del proyecto.
Para intentar resolver estos problemas planteados, este estudio identifica dos variables: como variable independiente a la satisfacción laboral y como dependiente al engagement hacia el trabajo, mientras que la edad y el género serán variables moderadoras.
La muestra será aleatoria conformada por trabajadores peruanos y ecuatorianos, de distintos tipos de empresas, con distintas características de género y edad, para poder realizar un análisis por grupos.
La población del estudio fueron los trabajadores que se encuentran formalmente laborando en Ecuador y Perú; en el primer caso, de acuerdo con la encuesta nacional de empleo, para septiembre del año 2020 solo el 32,1% de los empleados en Ecuador se encuentra en un empleo adecuado, lo que equivale a 2,6 millones de personas (Coba, 2020). En Perú, de acuerdo con el informe de …. El número de personas en empleo formal para el tercer trimestre del 2020 era 3,756 millones de trabajadores (Poquioma, 2020). Con base en lo expuesto, la población de estudio estuvo conformada por un total de 6,35 millones de trabajadores que cuentan con un empleo formal.
Al ser una población grande, se decidió trabajar con una muestra representativa, cuyos participantes fueron seleccionados a través de un muestreo aleatorio simple, en varias empresas de los dos países, logrando obtener 897 encuestas válidas. Para medir el constructo Satisfacción laboral, se utilizó el instrumento propuesto por Spector (1997) el cual nueve dimensiones de este constructo con un total de 36 items. Para medir el constructo engagement se aplicó el instrumento UWES de Salanova et al, (2000) que tiene 15 items para medir las tres dimensiones. Ambos instrumentos emplean la escala de likert con cinco categorías que van desde “Totalmente en Desacuerdo” a “Totalmente de Acuerdo”. Se utilizaron las versiones traducidas por los autores originales, las cuales fueron sometidas a un proceso de doble traducción para garantizar la validez de los mismos.
Se recogieron los datos mediante la herramienta para encuestas de Google y luego los datos fueron exportados a Excel para ser tratados en SPSS y AMOS para su análisis mediante un modelo de ecuación estructurales, haciendo todos los cálculos de ajuste y confirmación previos.
4. Satisfacción laboral y engagement en trabajadores de empresas peruanas y ecuatorianas: resultados
Se muestra en esta sección resultados relacionados con las variables estudiadas referentes a trabajadores peruanos y ecuatorianos, de empresas diversas, haciendo mención grupos por género y edad
4.1. Análisis Factorial Confirmatorio del Modelo de Medida
El modelo de medida incluye correlaciones entre todos los constructos (Byrne, 2009); y, a través del Análisis Factorial Confirmatorio, se evalúa en primera instancia la confiabilidad del instrumento a través del índice de confiabilidad compuesto que analiza la consistencia de las escalas en los ítems, tomando en consideración las cargas factoriales de las variables observables sobre los constructos subyacentes. En la tabla 1 se muestra el índice de confiabilidad compuesto para cada una de las variables latentes analizadas y como se puede observar, todos los constructos tienen un valor superior a 0.70, por lo que cumplen con el requerimiento de confiabilidad aceptable.
Tabla 1
Confiabilidad de las Escalas de cada Constructo
|
Constructo |
Sub-constructos |
Índice de Confiabilidad Compuesto |
|
Satisfacción |
||
|
Pago |
0.74 |
|
|
Promoción |
0.80 |
|
|
Supervisión |
0.71 |
|
|
Beneficios |
0.75 |
|
|
Recompensas Contingentes |
0.77 |
|
|
Compañeros de Trabajo |
0.78 |
|
|
Condiciones de Operación |
0.73 |
|
|
Naturaleza del Trabajo |
0.84 |
|
|
Comunicación |
0.72 |
|
|
Engagement |
||
|
Absorción |
0.94 |
|
|
Dedicación |
0.92 |
|
|
Vigor |
0.94 |
Fuente: elaboración propia
El ajuste del modelo fue evaluado a través de los índices CFI, RMSEA, la prueba chi cuadrado, los índices GFI, NFI, TLI, y el índice CMIN-DF que según Kline (2016) deben ser reportado. Además, se reportan también el índice GFI y AGFI propuestos por Chión & Vincent (2016). Dado que en la evaluación de la normalidad se pudo comprobar que el modelo sigue una distribución no normal se utilizó la técnica de bootstrapping propuesto por Byrne (2009) e incluida en el Software AMOS, junto con la prueba de Bollen- Stine para verificar el ajuste con la prueba chi cuadrado. Al correr el modelo en una primera instancia no presento un buen ajuste por lo que de acuerdo al procedimiento descrito por Byrne (2009) se verificaron los índices de modificación. Los resultados obtenidos llevaron a correlacionar las varianzas de error de algunos constructos respetando la coherencia y pertinencia de cada uno de ellos con su variable latente subyacente; haciendo previamente una verificación del texto de las preguntas relacionadas. En la tabla 2, se muestran los índices de bondad de ajuste del modelo de medida.
Tabla 2
Índices de bondad de ajuste del modelo estructural
|
Índice |
Valor |
Nivel de Aceptación |
|
Chi-cuadrado |
6504.008 (p-valor=0.002) |
P-valor > 0.02 |
|
Gl |
763 |
|
|
CFI |
0.906 |
≥ 0.90 |
|
RMSEA |
0.062 |
≤ 0.07 |
|
GFI |
0.905 |
> 0.90 |
|
NFI |
0.887 |
> 0.90 |
|
TLI |
0.892 |
> 0.90 |
|
AGFI |
0.867 |
> 0.80 |
|
CMIN/DF |
4.524 |
< 5 |
Fuente: elaboración propia.
Si bien algunos de los índices de ajuste no alcanzaron los umbrales requeridos, los valores obtenidos están muy cerca de ellos y, dado que la mayoría sí están dentro de los límites, se puede deducir que el modelo tiene un ajuste aceptable de acuerdo a los lineamientos establecidos por Byrne, (2009). Posteriormente, se realizó el análisis de la validez convergente y discriminante del modelo de medida. Para evaluar la validez convergente del modelo se utilizó el procedimiento establecido por Hair et al, (2010), a través de la estimación de la varianza promedio extraído AVE. Si el AVE de cada constructo es mayor a 0.5, se concluye que el modelo cumple con el criterio de validez convergente.
Como se puede evidenciar en la Tabla 3, el valor de AVE obtenido para todos los constructos es mayor a 0.5. La evaluación de la validez discriminante se utilizó el procedimiento propuesto por Hair et al, (2010) a través de la comparación de la varianza promedio extraído AVE con el cuadrado de la corrección entre cada par de variables. En este caso, el valor obtenido del cuadrado de la covarianza entre variables latentes Satisfacción y Engagement fue de 0.350, el cual es menor al estimado AVE de cada constructo (Tabla 3) por lo que se puede concluir que se cumple con el criterio de validez discriminante.
Tabla 3
Validez convergente de los Constructos y Sub-constructos
|
Constructos |
Subcosntructos |
AVE |
|
Satisfacción |
0.55 |
|
|
Pago |
0.50 |
|
|
Promoción |
0.51 |
|
|
Supervisión |
0.55 |
|
|
Beneficios |
0.50 |
|
|
Recompensas Contingentes |
0.53 |
|
|
Compañeros de Trabajo |
0.64 |
|
|
Condiciones de Operación |
0.50 |
|
|
Naturaleza del Trabajo |
0.72 |
|
|
Comunicación |
0.57 |
|
|
Engagement |
0.71 |
|
|
Vigor |
0.74 |
|
|
Dedicación |
0.66 |
|
|
Absorción |
0.73 |
Fuente: elaboración propia
4.2. Análisis del Modelo Estructural
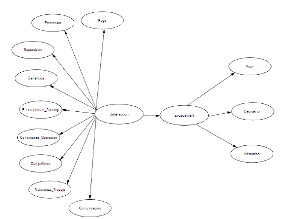
En este apartado se muestran los resultados del análisis del modelo estructural. Chión y Vincent (2016) señalaron que estos modelos centran su interés en la estimación y validación estadística de la relación entre variables latentes. La variable Satisfacción fue especificada como un Modelo de Segundo Orden con nueve subconstructos, según la estructura de Spector (1997): a) Pago, b) Promoción, c) Supervisión, d) Beneficios, e) Recompensas Contingentes, f) Condiciones de operación, g) Compañeros de Trabajo, h) Naturaleza del Trabajo e i) Comunicación. La Variable Latente Engagement fue especificada como un constructo de segundo orden con los siguientes subconstructos: a) Vigor, b) Dedicación y c) Absortción. Se utilizó el software SPSS versión 25 y AMOS versión 24 para todos los análisis de datos. En la Figura 1, ubicada luego de las tablas; se muestra un bosquejo simplificado del modelo analizado.
Figura 1
Modelo Estructural Simplificado
Fuente: elaboración propia
El ajuste del modelo estructural fue evaluado a través de los índices CFI, RMSEA, la prueba chi cuadrado, y el índice CMIN-DF que según Kline (2016) deben ser reportado. Además, se reportan también los índices GFI, NFI, TLI y el índice AGFI propuestos por Chión & Vincent (2016). Dado que en la evaluación de la normalidad se pudo comprobar que el modelo sigue una distribución no normal se utilizó la técnica de bootstrapping propuesto por Byrne (2009) junto con la prueba de Bollen- Stine para verificar el ajuste con la prueba chi cuadrado. Se especificaron 5000 muestras de bootstrap con intervalos de confianza al 95% de acuerdo a lo especificado por Collier (2020). Al correr el modelo en una primera instancia no presento un buen ajuste por lo que de acuerdo al procedimiento descrito por Byrne (2009) se verificaron los índices de modificación. Los resultados obtenidos llevaron a correlacionar las varianzas de error de algunos constructos respetando la coherencia y pertinencia de cada uno de ellos con su variable latente subyacente; haciendo previamente una verificación del texto de las preguntas relacionadas. En la tabla 4, se muestran los índices de bondad de ajuste del modelo estructural.
Tabla 4
Índices de bondad de ajuste del modelo estructural
|
Índice |
Valor |
Nivel de Aceptación |
|
Chi-cuadrado |
6504.008 (p-valor=0.002) |
P-valor > 0.02 |
|
Gl |
763 |
|
|
CFI |
0.906 |
≥ 0.90 |
|
RMSEA |
0.062 |
≤ 0.07 |
|
GFI |
0.885 |
> 0.90 |
|
NFI |
0.887 |
> 0.90 |
|
TLI |
0.892 |
> 0.90 |
|
AGFI |
0.867 |
> 0.80 |
|
CMIN/DF |
3.524 |
< 5 |
Fuente: elaboración propia
El indicador de prueba Chi-cuadrado (Xx) = 6504.008 con p valor = 0.002, es decir, un valor inferior al punto de corte 0.02, por lo que el modelo no se aceptaría si solo se verifica por medio de esta prueba. Sin embargo, de acuerdo a Byrne (2009) es necesario evaluar el ajuste con otros indicadores. Por ello, se muestra el indicador de bondad de ajuste GFI en el cual se obtuvo un valor de 0.885, el cual está muy cercano al punto de corte 0.9 y el RMSEA que tiene un valor de 0.062, el cual está dentro del rango de aceptación del modelo. Los indicadores de bondad de ajuste TLI y NFI presentan valores cercanos a los niveles aceptados. El CFI es de 0.906, valor que está dentro del rango de aceptación requerido por el modelo. Por último, los indicadores AGFI y el CMIN/DF también cumplen con las reglas de aceptación del modelo. El AGFI tiene un valor de 0.871 superior al punto de corte 0.8. El CMIN/DF tiene un valor de 3.524 que está dentro del rango de aceptación del modelo. De acuerdo a los índices de ajuste obtenidos, la mayoría están dentro del rango requerido, a excepción del índice GFI, NFI y TLI, los cuales están muy cercanos a los valores requeridos, por lo que. Se puede concluir que el modelo muestra un ajuste aceptable porque no se tiene evidencia sólida para rechazar el modelo.
La variable latente “engagement”, obtuvo un de 0.351, lo cual permite concluir que el modelo explica el 35.1 % de la varianza de la variable dependiente. De acuerdo a Falk & Miller (1992), el valor de debe ser mayor que 0.1 por lo que, se cumple con el criterio mínimo exigible y se concluye que el modelo tiene un poder predictivo adecuado. Con respecto al parámetro de regresión estimado entre las variables latentes, los resultados obtenidos muestran que la Satisfacción influye de forma positiva y significativa con el Engagement (0.532; p-value < 0.05); un resultado que permite aceptar la primera hipótesis de investigación.
Se realizó además el análisis de moderación de las variables Género, Edad y País, a través del procedimiento desarrollado por Hayes (2013) que se fundamenta en el Análisis de Regresión Múltiple a través de la macro PROCESS. El análisis de moderación desarrollado por Hayes denominado Probing an interaction permite estimar matemáticamente en qué punto o valor de la distribución de la variable moderadora (M), la variable (X) ejerce un efecto en la variable (Y), es decir permite examinar el efecto de interacción como un efecto condicional (Hayes, 2013) y posibilita la prueba de hipótesis de moderación utilizando el análisis de regresión lineal (Preacher & Hayes, 2008) Al aplicar este análisis, se obtuvo un efecto de interacción significativo (0.5726; p-valor < 0.05) para la relación entre Satisfacción Laboral y Engagement por lo que se concluye que el Género modera la relación entre las variables de estudio. Por otra parte, el efecto de interacción con la variable Edad no fue significativo (-0.164; p-valor > 0.05) lo cual permite concluir que la Edad no genera ningún efecto moderador entre la variable satisfacción y engagement. Con respecto a la variable País, el efecto de interacción obtenido tampoco fue singificativo (0.275; p-valor > 0.05) por lo que se concluye que el País de procedencia no ejerce ningún efecto moderador en la relación entre las variables de estudio.
Previo a la aplicación de la prueba estadística para corroborar las diferencias o semejanzas por Género, se realizó el control de normalidad de las variables mediante la prueba estadística de Smirlov-Kolmogorov. Esta prueba propone como hipótesis nula interna que la distribución de la variable aleatoria analizada sigue una distribución normal. El criterio para aceptar o rechazar esta hipótesis de normalidad es: Si el valor p calculado es menor que el nivel de significación elegido de 0,05, se rechaza la hipótesis de normalidad.
Una vez realizados los cálculos, la Tabla 5 muestra que, el p-valor calculado para las variables Satisfacción y Engagement es menor a 0.05, por lo que se rechaza la hipótesis nula de normalidad, concluyendo así que los datos siguen una distribución no normal. Con base en esto, la comprobación de diferencias por género se realizará aplicando la prueba no paramétrica de Kolmogorov-Smirnov.
Tabla 5
Prueba de Normalidad de las variables
|
Estadístico |
gl |
p-valor |
|
|
Satisfacción |
0.166 |
897 |
0.000 |
|
Engagement |
0.127 |
897 |
0.000 |
Fuente: elaboración propia
En la Tabla 6 se puede evidenciar que para la variable satisfacción se obtuvo un p-valor inferior al nivel de significancia de 0.05, por lo que se rechazaría la Hipótesis de igualdad en los niveles de satisfacción de Hombres y Mujeres. Con base en estos resultados y, de acuerdo a los datos de la Tabla 7, se evidencia que los hombres muestran un mayor nivel promedio de satisfacción en comparación a las mujeres.
Tabla 6
Análisis de Diferencias de Satisfacción y Engagement por Género
|
Sastisfacción |
Engagement |
||
|
Máximas diferencias extremas |
Absoluto |
,123 |
,047 |
|
Positivo |
,123 |
,047 |
|
|
Negativo |
-,010 |
-,019 |
|
|
Z de Kolmogorov-Smirnov |
1,844 |
,699 |
|
|
p-valor |
,002 |
,714 |
|
|
a. Variable de agrupación: Genero |
|||
Fuente: elaboración propia
Tabla 7
Comparación de medias de la variable Satisfacción por Género
|
Género |
N |
Media |
Desviación Estandar |
|
|
Sastisfacción |
Hombres |
438 |
3,6251 |
,54110 |
|
Mujeres |
459 |
3,5292 |
,50933 |
Fuente: elaboración propia
Con respecto a la variable Engagement, se obtuvo un p-valor mayor a 0.05, por lo que se aceptaría la hipótesis de igualdad entre hombres y mujeres. Estos resultados llevarían a aceptar parcialmente la hipótesis de investigación H2, ya que las mujeres muestran un nivel de satisfacción más bajo que los hombres, mientras que no existe evidencia de que exista diferencias en los niveles de engagement entre ambos grupos.
De acuerdo con los resultados encontrados en este estudio, se puede afirmar que existe una coincidencia respecto a que la satisfacción laboral tiene una influencia positiva en el entusiamo que los trabajadores presentan en el trabajo, siendo esta, una actitud deseada por los empresarios, debido a su impacto en el desempeño de los trabajadores (Peterson y Seligman, 2004; Pujol-Cols y Dabos, 2018; Salanova, 2009; Salessi, 2014).
Con respecto al engagement hacia el trabajo, las dimensiones, absorción y vigor obtuvieron mayores puntajes, lo que podría significar que en el caso de los trabajadores encuestados, tienen un sentimiento positivo hacia las tareas que realizan, así como altos niveles de energía al desarrollarse en el ámbito laboral, la tercera dimensión dedicación si bien tiene un valor menor en los resultados, la diferencia es poco significativa; lo que coincide con estudios previos revisados (Bakker et al, 2008; Schaufeli et al, 2002; Guerrero et al, 2021).
Este estudio obtuvo resultados distintos con respecto al estudio de Carrillo-García et al, (2013) debido a que los resultados de este demostraron que las mujeres tenían menor porcentaje de satisfacción que los hombres. Coincidió con González, Sánchez y López-Guzmán (2011) en que esta variable es afectada por distintas variables de acuerdo con las características de los trabajadores como su género, estado civil o niveles de responsabilidad. Se puede inferir, por la composición de la muestra de este estudio, que tanto hombres como mujeres desean en la actualidad desarrollarse en el ámbito profesional, lo que se consideraba una preferencia del género masculino hace unos años (Matud, 2016).
5. Conclusión
Los resultados obtenidos permiten concluir que los gerentes de las empresas deben preocuparse por los distintos aspectos que afectan la satisfacción de los trabajadores, dada la importancia que esta tiene hacia la actitud positiva que éstos pueden tener hacia la realización de las tareas a ellos encomendadas, las mujeres presentan mayores desafíos a la hora de conseguir la ansiada satisfacción laboral, pero a pesar de eso, no presentan menores niveles de engagement que los hombres frente al trabajo.
A partir de la pandemia del COVID-19 se presentaron nuevos escenarios laborales que representan cambios en la forma en la que se hacen las cosas, una vez que en algunos países ya se habla de una reactivación total, de dejar el uso de la mascarilla y retomar la presencialidad de las tareas al 100%, valdría la pena estudiar si existen cambios en la forma en la que los trabajadores están dispuestos a hacer su trabajo, por eso se recomienda analizar estas variables incluyendo aspectos como giro de negocio y tipos de tareas para entender si, en casos particulares la virtualidad permitiría a un trabajador obtener satisfacción al hacer su trabajo e incrementar su engagement hacia las tareas realizadas.
Adicional incluir la variable de edad, a fin de entender las posibles diferencias que pudieran existir en los distintos grupos etarios con respecto a las condiciones de trabajo actuales.
Referencias bibliográficas
Bakker, A., Schaufeli, W., Leiter, M., & Taris, T. (2008). Work engagement: An emerging concept in occupational health psychology. Work & Stress, 22(3), 187-200. https://doi:10.1080/02678370802393649
Bandura, R. P., & Lyons, P. R. (2014). The art and science of job satisfaction: Much of it comes down to decent management practice. Human Resource Management International Digest, 22(7), 32-35. https://doi.org/10.1108/HRMID-10-2014-0141
Bejarano, M. A. G. (2018). La importancia de las empresas de servicios en el desarrollo de los países de economías emergentes. INNOVA Research Journal, 3(3), 1-5. https://doi.org/10.33890/innova.v3.n3.2018.634
Byrne, B. M. (2009). Structural equation modeling with AMOS: Basic concepts, programming, and applications. London, England: LEA.
Camisón Zornoza, C., y Dalmau Porta, J. I. (Coord.) (2009). Introducción a los negocios y su gestión. Pearson Educación, S.A. https://naghelsy.files.wordpress.com/2016/01/cesar-camision-texto-introduccion-a-los-negocios-y-su-gestion.pdf
Carrillo-García, C., Solano-Ruíz, M. D. C., Martínez-Roche, M. E., & Gómez-García, C. I. (2013). Influencia del género y edad: satisfacción laboral de profesionales sanitarios. Revista Latino-Americana de Enfermagem, 21, 1314-1320. https://doi:10.1590/0104-1169.3224.2369
Cernas Ortiz, D. A., Mercado Salgado, P., & León Cázares, F. (2017). La varianza del método común en la relación entre la satisfacción laboral y la satisfacción con la vida. Estudios Gerenciales, 33(145), 321-329. https://doi.org/10.1016/j.estger.2017.11.004
Chión, S., & Charles, V. (2016). Analítica de datos para la modelación estructural. Pearson Educación.
Coba, G. (15 de octubre de 2020). Cinco de cada 10 personas con empleo están en la informalidad. Primicias. https://www.primicias.ec/noticias/economia/persons-empleo-informalidad-ecuador/
Cohen, A. (2007). Commitment before and after: An evaluation and reconceptualization of organizational commitment. Human Resource Management Review, 17(3), 336-354. https://doi:10.1016/j.hrmr.2007.05.001
Collier, J. E. (2020). Applied Structural Equation Modeling using AMOS: Basic to Advanced Techniques. Routledge
Deloitte (2020) Situación Empresarial del Ecuador. Recuperado de: https://www.andeanecuador.com.ec/dc/es/pages/fas/situacion-empresarial-ecuador.html
Deloitte (2021) Tendencias Globales de Capital Humano, La empresa social en un mundo disruptivo. https://www2.deloitte.com/uy/es/pages/human-capital/articles/informe-hc-trends-2021.html
Falk, F. & Millern, N. (1992). A primer for soft modeling. In University of Akron Press. Elsevier.
Flores Jiménez, C., Fernández Arata, M., Juárez García, A., Merino Soto, C., & Guimet Castro, M. (2015). Entusiasmo por el trabajo (engagement): un estudio de validez en profesionales de la docencia en Lima, Perú. Liberabit, 21(2), 195-206.
González Santa Cruz, F., Sánchez Cañizares, S., y López-Guzmán, T. (2011). Satisfacción laboral como factor crítico para la calidad. El caso del sector, Hostelero de la provincia de Córdoba – España. Estudios y Perspectivas en Turismo, 20(5), 1047-1068. https://www.redalyc.org/pdf/1807/180722704005.pdf
Gounaris, S., & Boukis, A. (2013). The role of employee job satisfaction in strengthening customer repurchase intentions. Journal of Services Marketing, 27(4), 322-333. https://doi:10.1108/08876041311330799
Guerrero Bejarano, M. A., Añazco Camacho, K. A., Valdivieso Salas, R. P., & Sánchez Córdova, Óscar W. (2018). Los estilos de liderazgo y su efecto en la satisfacción laboral. INNOVA Research Journal, 3(10), 142-148. https://doi.org/10.33890/innova.v3.n10.2018.908
Guerrero Bejarano, M. A., Manosalvas Vaca, C., Salvador García, C. R., Carhuancho-Mendoza, I. M., Maino Isaías, A. A., & Silva Siu, D. R. (2021). La mediación de la satisfacción laboral en la relación del estilo de liderazgo y el compromiso organizacional. Apuntes Universitarios, 11(2), 234–265. https://doi.org/10.17162/au.v11i2.657
Guerrero Bejarano, M., Izaguirre Olmedo, J., Méndez Bravo, J., Wright Garzón, M. R., Hidalgo Albuja, P., Silva Siu, D. R., y Castro Suasnavas, N. (2021). La Administración Aplicada al Talento Humano, Operaciones en Servicios Financieros, Hoteleros y de Comunicación: su adaptación post COVID. [Universidad Internacional del Ecuador Powered by Arizona State University. Guayaquil]. https://repositorio.uide.edu.ec/bitstream/37000/4677/1/LA%20ADMINISTRACI%c3%93N%20APLICADA%20AL%20TALENTO%20HUMANO.pdf
Gyamfi, G. D. (2014). Influence of Job Stress on Job Satisfaction: Empirical Evidence from Ghana Police Service. International Business Research, 7(9), p108.
Hayes, A. (2013). PROCESS model templates. New York, NY: Guilford. https://doi.org/978-1-60918-230-4
Juárez García, A., Hernández Vargas, C. I., Flores Jiménez, C. A., & Camacho Ávila, A. (2015). Entusiasmo laboral en profesionales de la salud: propiedades psicométricas de la Utrech Work Engament Scale. En Investigaciones psicométricas de escalas psicosociales en trabajadores mexicanos, 345-368. https://www.researchgate.net/publication/304215906_Entusiasmo_Laboral_en_Profesionales_de_la_Salud_Propiedades_Psicometricas_de_la_Utretch_Work_Engagement_Scale
Khalilzadeh, J., Chiappa, G. D., Jafari, J., & Borujeni, H. Z. (2013). Methodological approaches to job satisfaction measurement in hospitality firms. International Journal of Contemporary Hospitality Management, 25(6), 865-882. https://doi.org/10.1108/IJCHM-05-2012-0067
Kline, R. B. (2016). Principles and Practice of Structural Equation Modeling. (4th ed.). New York, NY: The Guilford Press.
Komari, N., & Djafar, F. (2013). Work Ethics, Work Satisfaction and Organizational Commitment at the Sharia Bank, Indonesia. International Business Research, 6(12), 107. https://doi.org/10.5539/ibr.v6n12p107
Kuo, Y. (2013) Organizational Commitment in an Intense Competition Environment. Industrial Management and Data Systems, 113, 39-56.
https://doi.org/10.1108/02635571311289656
Locke, E. A. (1976). The nature and causes of job satisfaction. Handbook of industrial and organizational psychology, 1, 1297-1343.
Maslach, C., Schaufeli, W. B., & Leiter, M. P. (2001). Job burnout. Annual review of psychology, 52(1), 397-422. https://dspace.library.uu.nl/bitstream/handle/1874/13606/maslach_01_jobburnout.pdf?sequence=2
Matud Aznar, M. P. (2016). Evaluación de la satisfacción con el rol laboral en mujeres y hombres. Salud de los Trabajadores, 24(1), 17-26 http://ve.scielo.org/scielo.php?script=sci_arttext&pid=S1315-01382016000100003
Meyer, J. P., Stanley, D. J., Herscovitch, L., & Topolnytsky, L. (2002). Affective, continuance, and normative commitment to the organization: A meta-analysis of antecedents, correlates, and consequences. Journal of vocational behavior, 61(1), 20-52. http://www.sciencedirect.com/science/article/pii/S0001879101918421
Organización Internacional del Trabajo- OIT (2020a) Mercado laboral peruano: impacto de la COVID-19 y recomendaciones de política. https://www.ilo.org/wcmsp5/groups/public/---americas/---ro-lima/documents/publication/wcms_774977.pdf
Organización Internacional del Trabajo- OIT (2020b) El trabajo a domicilio: De la invisibilidad al trabajo decente. https://www.ilo.org/global/publications/books/WCMS_848363/lang--es/index.htm
Organización Internacional del Trabajo- OIT (2022 a) Observatorio de la OIT sobre el mundo del trabajo 9na edición. https://www.ilo.org/global/publications/books/WCMS_845802/lang--es/index.htm
Organización Internacional del Trabajo- OIT (2022b) Perpectivas Sociales y del Empleo en el Mundo: Tendencias 2022. https://www.ilo.org/global/research/global-reports/weso/trends2022/WCMS_848464/lang--es/index.htm
Organización Internacional del Trabajo-OIT (2022c) Informe Mundial sobre la Protección Social 2020-2022 La protección social en la encrucijada: en busca de un futuro mejor. https://www.ilo.org/global/research/global-reports/world-social-security-report/2020-22/lang--es/index.htm
Pantouvakis, A., & Bouranta, N. (2013b). The link between organizational learning culture and customer satisfaction: Confirming relationship and exploring moderating effect. The Learning Organization, 20(1), 48-64. https://doi:10.1108/09696471311288528
Peterson, C. & Seligman, M. P. (2004). Character strengths and virtues: A handbook and classification. American Psychological Association.
Poquioma, E. (2020). Boletin Informativo Laboral, No. 108 diciembre 2020. Ministerio de Trabajo y Promoción del Empleo. https://cdn.www.gob.pe/uploads/document/file/1636527/Los%20efectos%20de%20la%20crisis%20sanitaria%20en%20el%20mercado%20de%20trabajo%20en%20el%20Perú.pdf
Preacher, K., & Hayes, A. (2008). Asymptotic and resampling strategies for assessing and comparing indirect effects in multiple mediator models. Behavior Research Methods, 40(3), 879–891. https://doi.org/10.3758/BRM.40.3.879
Pujol-Cols, J. y Dabos, G.E. (2018). Satisfacción laboral: una revisión de la literatura acerca de sus principales determinantes. Estudios Gerenciales, 34(146), 3-18. https://doi.org/10.18046/j.estger.2018.146.2809
Robbins, S., & Judge, T. (2017). Comportamiento organizacional (10ma. ed.). Pearson Educación.
Salanova, M. & Schaufeli, W. B. (2000). Exposure to information technologies and its relation to burnout. Behaviour & Information Technology, 19(5), 385-392.
Salanova, M. (2009). Organizaciones saludables, organizaciones resilientes. Gestión Práctica de Riesgos Laborales, 58, 18. http://repositori.uji.es/xmlui/bitstream/handle/10234/73232/32403.pdf?sequence=1
Salazar Cueva, P. M. (2018). Relación entre satisfacción laboral y compromiso organizacional: un estudio en una entidad pública ecuatoriana. [Master’s thesis, Universidad Andina Simón Bolívar, Sede Ecuador]. https://repositorio.uasb.edu.ec/bitstream/10644/6348/1/T2694-MDTH-Salazar-Satisfacción.pdf
Salessi, S. (2014). Satisfacción laboral: acerca de su conceptualización, medición y estado actual del arte. Revista de Psicología, 10(19). https://repositorio.uca.edu.ar/bitstream/123456789/6077/1/satisfaccion-laboral-acerca-conceptualizacion.pdf
Sánchez-Cañizares, S., García, F. J. F., & Ruiz, C. A. (2007). La satisfacción laboral desde la perspectiva de género: un análisis empírico mediante modelos logit y probit. In Conocimiento, innovación y emprendedores: Camino al futuro (p. 243). Universidad de La Rioja. https://dialnet.unirioja.es/servlet/articulo?codigo=2234316
Schaufeli, W. B., Salanova, M., González-Romá, V., & Bakker, A. (2002). The measurement of engagement and burnout: a two-sample confirmatory factor analytic-approach. Journal of Happiness Studies, 3(1), 71-92.
Schlesinger, L. A., & Heskett, J. L. (1994). Breaking the cycle of failure in services. Cambridge.
Shanker, M. (2016). Organizational Citizenship Behavior and Organizational Commitment in Indian Workforce. Journal of Psychosocial Research, 11(2), 397.
Spector, P. E. (1997). Job satisfaction: Application, assessment, causes, and consequences (Vol. 3). Sage.
Villanueva Sampín, S. D., Carrera Soria, O. S., & Guerrero Bejarano, M. A. (2018). El liderazgo y su relación con la satisfacción de los clientes: un enfoque teórico. INNOVA Research Journal, 3(11), 29-34. https://doi.org/10.33890/innova.v3.n11.2018.934
Worrell, T. G. (2004). School psychologists’ job satisfaction: Ten years later [Doctoral dissertation, Virginia Tech]. https://vtechworks.lib.vt.edu/bitstream/handle/10919/27882/Travisdiss.pdf?sequence=1
Zhao, X. R., Ghiselli, R., Law, R., & Ma, J. (2016). Motivating frontline employees: Role of job characteristics in work and life satisfaction. Journal of Hospitality and Tourism Management, 27, 27-38.
Zumrah, A. R., & Boyle, S. (2015). The effects of perceived organizational support and job satisfaction on transfer of training. Personnel Review, 44(2), 236-254. https://doi:10.1108/PR-02-2013-0029