Universidad del Zulia (LUZ)

Revista Venezolana de Gerencia (RVG)

Año 27 No. 100, 2022, 1739-1754

ISSN 1315-9984 / e-ISSN 2477-9423

Cómo citar: Letzkus-Palavecino, M., Álvarez-Maldonado, D., Araya-Castillo, L., y Fuentealba-Ubilla, M. (2022). Mapa de Consenso del Docente Universitario: Percepciones del proceso de enseñanza-aprendizaje efectivo. Revista Venezolana De Gerencia27(100), 1739-1754. https://doi.org/10.52080/rvgluz.27.100.27

Mapa de Consenso del Docente Universitario: Percepciones del proceso de enseñanza-aprendizaje efectivo

Letzkus-Palavecino, Manuel*

Álvarez-Maldonado, David**

Araya-Castillo, Luis***

Fuentealba-Ubilla, María-Angélica****

Resumen

En el contexto internacional de las actividades educativas universitarias, se describe las características del servicio docente efectivo, en términos de proceso de enseñanza-aprendizaje, desde la percepción de profesores, dada su relevancia para la educación. El objetivo general es identificar sus atributos en un mapa de consenso mediante técnicas inspiradas en la metodología de Elicitación de Metáforas de Zaltman, que destaca la relevancia del ámbito no-verbal en el levantamiento de información. Los hallazgos de este estudio es un mapa de los modelos mentales de los docentes sobre la percepción de un proceso de enseñanza-aprendizaje efectivo. La conclusión presenta elementos significativos para el diseño y desarrollo de programas de capacitación considerando la percepción de docentes, los cuales están orientados a promover la participación estudiantil como destino central de las prácticas docentes efectivas relacionadas con la flexibilidad, la confianza, la disposición y el provocar cambios en estudiantes.

Palabras clave: Docente universitario; mapa de consenso; educación universitaria.

Recibido: 24.05.22 Aceptado: 18.07.22

* Doctor en Ciencias Logísticas y Supply Chain Management de la Universidad Bolivariana de Chile, Máster en Dirección y Administración de Empresas de la Universidad Jaume I de Castellón de la Plana de España. Profesor Asociado de la Universidad Tecnológica Metropolitana de Chile. Correo electrónico: mletzkus@utem.cl ORCID: https://orcid.org/0000-0003-1984-8899

** Magíster en Dirección Estratégica de Recursos Humanos y Comportamiento Organizacional de la Pontificia Universidad Católica de Chile. Antropólogo Social de la Universidad de Chile. Profesor Asistente Adjunto de la Universidad Tecnológica Metropolitana de Chile. Correo electrónico: david.alvarez@utem.cl ORCID: https://orcid.org/0000-0002-6375-0461

*** PhD in Management Sciences por ESADE Business School de España, Doctor en Ciencias de la Gestión por la Universidad Ramón Llull de España y Doctor en Empresa por la Universidad de Barcelona de España. Profesor Titular de la Universidad Andrés Bello de Chile. Correo electrónico: luis.araya@unab.cl ORCID: https://orcid.org/0000-0001-7574-3907

**** Máster en Dirección y Administración de Empresas de la Universidad Jaume I de Castellón de la Plana de España. Profesor Titular de la Universidad Tecnológica Metropolitana de Chile. Correo electrónico: mfuentea@utem.cl ORCID: https://orcid.org/0000-0002-0490-1485

University Teacher Consensus Map: Perceptions of the effective teaching-learning process

Abstract

In the international context of university educational activities, the characteristics of the effective teaching service are described, in terms of the teaching-learning process, from the perception of professors, given its relevance for education. The general objective is to identify its attributes in a consensus map using techniques inspired by Zaltman’s Metaphor Elicitation methodology, which highlights the relevance of the non-verbal sphere in information gathering. The findings of this study is a map of teachers’ mental models about the perception of an effective teaching-learning process. The conclusion presents significant elements for the design and development of training programs considering the perception of teachers, which are aimed at promoting student participation as the central destination of effective teaching practices related to flexibility, confidence, willingness and provocation changes in students.

Keywords: University teacher; consensus map; university education.

1. Introducción

El objetivo general de la investigación es identificar las percepciones de los docentes universitarios, estableciendo un mapa de consenso sobre los elementos relevantes para implementar efectivamente los procesos de enseñanza-aprendizaje en carreras del área de administración y economía de la Universidad Tecnológica Metropolitana de Chile.

En el marco de este propósito, se reflexiona sobre el contexto educativo internacional actual, el cual persigue la calidad total bajo un fundamento organizacional, causa de que proveedores de la educación superior respondan a las expectativas y grado de satisfacción de sus usuarios finales (Suárez, 2013). En este orden de cosas, el cuerpo docente como parte integrante de los proveedores de la educación debiese satisfacer las expectativas de los estudiantes, derivando en la implementación de estrategias que requieren una participación por parte del usuario (Calabor, Mora y Moya, 2018).

Desde este contexto, la presente investigación busca responder la pregunta ¿Cuáles son los atributos presentes en el servicio educativo, para que el docente perciba un proceso de enseñanza-aprendizaje efectivo? La metodología es de carácter cualitativa, mediante la aplicación de entrevistas en profundidad a una muestra intencionada de 10 docentes del área de negocios seleccionados por conveniencia según criterios institucionales de la Universidad Tecnológica Metropolitana de Chile, adaptando los parámetros de la metodología no-tradicional y multidisciplinaria del marketing denominada Elicitación de Metáforas de Zaltman (Catchings-Castello, 2000), que destaca la importancia del ámbito no-verbal y emocional en el levantamiento de información sobre percepciones.

2. Procesos de Enseñanza-Aprendizaje Efectivos

El conocimiento académico se ha convertido en un sistema internacional sometido a requerimientos públicos, los cuales regulan la agenda de formación e investigación científica, en el marco de los nuevos desafíos impuestos a las sociedades por los procesos de globalización y las tecnologías de la información (Reyna, 2018; Ahmed, 2018; Yanti et al, 2019; Zakharova, 2019; Rivas-Rebaque et al, 2019; Chuquihuanca et al, 2021).

La investigación científica está relacionada con las universidades y los cuerpos docentes (Zulkarnaen et al, 2019; Yangali et al, 2020; Vargas-Pinedo et al, 2022), grupos los cuales se han enfrentado a problemáticas sociales en su ejercicio profesional en materia de diversidad e inclusión (Reyna, 2018; Ahmed, 2018; Yovkova y Peytcheva-Forsyth, 2019; Moliner et al, 2020), por ejemplo, el desafío de competencia idiomática e informacional en contextos multiculturales (Plakhova et al, 2019; Bennasar et al, 2018).

En este escenario de nuevos desafíos contemporáneos para los cuerpos académicos, incorporar tecnologías de la información es fundamental para la inclusión de personas con diferentes capacidades, situaciones y características a procesos formativos (Yovkova y Peytcheva-Forsyth, 2019; Durcheva et al, 2019; Holguin-Alvarez et al, 2021; Vargas-Pinedo et al, 2022).

Es necesario considerar que para lograr un uso efectivo de estos recursos informáticos es importante la alfabetización digital y el desarrollo de capacidades en materia de tecnologías de la información (Gómez-Trigueros et al, 2019; Vilppu, 2019; Hernández et al, 2021), incluso permitiendo utilizar las redes sociales como herramienta pedagógica debido al componente motivacional que incorporan al proceso educativo (Santoveña-Casal y Bernal-Bravo, 2019).

Junto a esto, existen datos abiertos para el uso público, susceptibles de ser incorporados en los procesos formativos y en las investigaciones científicas, que requieren de competencias digitales para su acceso y análisis (Rivas-Rebaque et al, 2019).

Fortalecer las capacidades docentes que demanda actualmente la realidad social internacional, como lo son las habilidades de idioma o informáticas (Hernández et al, 2021; Holguin-Alvarez et al, 2021; Hernández-Vergel et al, 2022), es una necesidad fundamental debido al rol de liderazgo que el profesor desempeña, en que el aprendizaje imitativo y emocional le da un lugar preferente entre grupos de personas, generando un alto impacto en la sociedad, en términos de transferir valores y comportamientos de responsabilidad social con una dirección más allá del ejercicio pedagógico o la gestión académica (Krivokapic, 2018; Reyna, 2018; Suyitno et al, 2018; Zeng y Xu, 2019; García y Hernando, 2020; López-de-Arana Prado, 2020; Llorent, Zych y Varo-Millán, 2020).

Desde el punto de vista exclusivo del aprendizaje, el rol del profesor también es fundamental para el logro de los resultados pedagógicos por parte del cuerpo estudiantil, siendo el actor principal disponible para resolver los problemas que se presentan en el proceso educativo (Morales, 2018; Yanti et al, 2019; Vargas-Pinedo et al, 2022). También, se debe considerar que para el cuerpo estudiantil el rol del docente es diverso y multifacético, que puede ir desde el ámbito profesional hasta el personal, pasando por múltiples requerimientos sociales, personales y académicos (Martín, 2019).

En este nuevo escenario, la innovación en paradigmas, metodologías y técnicas de enseñanza es ineludible (Huilier, 2019; López-de-Arana Prado, 2020), y la incorporación del uso de las tecnologías para el aprendizaje derivará en un empoderamiento de las comunidades educativas (Zulkarnaen et al, 2019).

Para asegurar la calidad de la educación (Wahyuni et al, 2019) en un nuevo escenario de innovación, se debe incentivar la investigación científica por parte del cuerpo docente y el análisis de la percepción en los participantes del proceso educacional (Yanti et al, 2019; Bozkuş, 2019; Toto, Kurniawati y Mustadi, 2019; Anggoro, Widodo y Suhandi, 2019; Chuquihuanca et al, 2021), con un foco en la capacitación y formación continua del cuerpo académico (Wahyuni et al, 2019) para el logro de un proceso de enseñanza-aprendizaje efectivo.

Desde esta perspectiva que otorga relevancia a los procesos de formación docente (Foote y Knaub, 2018), existen cuestionamientos y críticas a los mecanismos de capacitación contemporáneos (Morales, 2018), los cuales se visualizan como poco adaptados tecnológicamente en el nuevo escenario (Vilppu et al, 2019; Durcheva et al, 2019; Zulkarnaen et al, 2019), e incluso se sugiere entrenar a los docentes para que desarrollen competencias socioemocionales y no exclusivamente académicas (Llorent et al, 2020), por ejemplo, la motivación personal (Harris, 2020), dado que el éxito del estudiante en términos académicos estaría relacionado con estas capacidades fuera de los contenidos tradicionales de la enseñanza disciplinar.

Las emociones juegan un rol fundamental en la práctica docente, desde las variables como agotamiento y bienestar (Bakioğlu, 2019; Fang et al, 2020; García et al, 2020), y están relacionadas con el éxito profesional y el rendimiento académico; de esta forma, la capacitación en materia de competencias socioemocionales, por ejemplo, confianza, disposición positiva, autoconocimiento, autocontrol, conciencia social, comportamiento prosocial, responsabilidad, entre otras, se transforma en un componente básico de los programas formativos contemporáneos, dado que las organizaciones educativas están orientadas a formar ciudadanos prosociales (Llorent et al, 2020), en un contexto en que las democracias y los procesos demográficos generan un empoderamiento de las comunidades educativas debido a la disponibilidad de datos abiertos en la sociedad del conocimiento (Rivas-Rebaque et al, 2019).

En este marco de relevancia respecto de los procesos de formación continua y capacitación docente, es importante aplicar el mismo modelo de gestión organizacional, en términos de calidad total (Suárez, 2013), implementado para observar a los receptores estudiantiles del servicio educativo, al cuerpo académico que provee del servicio pedagógico, el cual ocuparía el rol de cliente interno de la organización educativa, con el propósito de contribuir a diseñar y ejecutar programas de capacitación docente orientados a la satisfacción de los profesores destinatarios de las actividades de perfeccionamiento profesional.

La posibilidad de conocer al docente como cliente interno de la organización se puede desarrollar mediante técnicas tradicionales de recolección de recolección de información, por ejemplo: encuestas, entrevistas o grupos focales; sin embargo, aplicamos una técnica no-tradicional originada en el marketing, la cual se presenta como una alternativa metodológica efectiva para conocer la subjetividad de grupos humanos, evitando caer en las limitaciones propias de los instrumentos más utilizados en la investigación científica (Zaltman, 2014; Wu, 2018; Álvarez-Maldonado et al, 2021). Esta herramienta, denominada Elicitación de Metáforas de Zaltman se aplica actualmente en diferentes áreas de investigación como una forma de acceder a contenidos subjetivos que no se evidencian en otros instrumentos cuantitativos o cualitativos.

Mediante la aplicación de esta técnica no-tradicional, se identificaron los constructos mentales significativos del grupo en estudio, los cuales permiten describir la percepción de los docentes sobre un proceso de enseñanza-aprendizaje efectivo. En esta investigación emergieron inductivamente, producto de la codificación abierta aplicada en la técnica de Elicitación de Metáforas de Zaltman, siete categorías relevantes las cuales componen el consenso subjetivo del grupo: a) participación, b) confianza, c) disposición, d) aplicación, e) experiencia, f) provocar cambios y g) flexibilidad; las cuales se relacionan con el siguiente marco conceptual que las operacionaliza en las siguientes definiciones:

a) La participación, entendida como las prácticas que involucran activamente a estudiantes, es un aspecto central en el marco de la adquisición de competencias sociales (Crespo y Temiño, 2022).

b) La confianza, definida como el control de los contenidos de la cátedra, los procesos administrativos, la relación con los pares y el vínculo con la institución, desde un punto de vista disciplinar en que el profesional se sujeta al poder de la organización (Herrero, 2017)

c) La disiposición, entendida como una actitud orientada hacia el buen desempeño, junto con un comportamiento prosocial, el cual permitiría intensificar el desarrollo de las labores profesionales (Pérez et al, 2017).

d) La aplicación, en contraste con las formas tradicionales de educación, que dejan escaso tiempo o espacio a las actividad prácticas y reflexivas sobre los contenidos establecidos formalmente (Helskog y Weiss, 2021).

e) La experiencia, entendida como un elemento fundamental de la formación profesional, incorporando las actividades laborales y las trayectorias en trabajos desarrollados fuera del aula (Ros-Garrido, 2021).

f) El provocar cambios, entendido como la finalidad del proceso educativo, el cual generaría modificaciones en la vida de estudiantes del servicio docente (García-Moro, 2021).

g) Flexibilidad, desde el punto de vista de la capacidad de adaptarse a los cambios de forma resiliente (Montero et al., 2019).

Estas categorías delimitadas conceptualmente se identificaron de forma emergente e inductiva en la muestra de profesores, y luego delimitadas conceptualmente, con el propósito de comprender las percepciones de docentes sobre el proceso educativo.

3. Metodología de Elicitación de Metáforas de Zaltman

La metodología del presente estudio está inspirada en el enfoque de Elicitación de Metáforas de Zaltman (Zaltman, 2014; Wu, 2018; Álvarez-Maldonado et al, 2021), adaptándolo a los requerimientos específicos de la investigación. Esta técnica accede a los contenidos relevantes de las personas, permitiendo diagramar modelos mentales de los individuos (Liu y Liu, 2013) y comprender el comportamiento de las personas en diferentes contextos (Ling et al, 2009; Christensen y Olson, 2002), mediante el abordaje de sus emociones en entrevistas estimuladas por imágenes.

El fundamento de esta técnica se estructura en los siguientes elementos: primero, el pensamiento sucede basado en imágenes; segundo, que la comunicación es fundamentalmente no-verbal; y, tercero, que en los discursos de las personas es posible convocar emociones mediante técnicas visuales (Zaltman, 2014; Zaltman, 1996; Zaltman y Higie, 1994, 1995; Catchings-Castello, 2000; Chang, 2001; Álvarez-Maldonado et al, 2021).

Cada individuo participante de la entrevista recolectó una cantidad de seis a ocho imágenes que representan su visión sobre un proceso de enseñanza-aprendizaje efectivo. El procedimiento consistió en la presentación de las imágenes, realizando una serie de pasos reflexivos que orientaron la estructura de la entrevista en profundidad. La técnica se compone de 8 pasos flexibles (Álvarez-Maldonado et al, 2021), los cuales fueron adaptados a los requerimientos de los informantes clave.

Paso 1: El participante debe contar la historia de cada imagen que seleccionó previamente a la entrevista, las cuales son de seis a ocho unidades, explicando sus motivos de elegirlas y lo que representan de forma exhaustiva cada una.

Paso 2: El participante, junto al entrevistador, reflexionan sobre las imágenes que podrían haber sido seleccionadas pero que no se encuentran en la entrevista, las cuales podrían ser imágenes perdidas o no consideradas. Posteriormente, pueden ser representadas gráficamente e incluidas en el set de imágenes seleccionadas, repitiendo el paso 1.

Paso 3: Se reflexionan sobre las imágenes duplicadas y susceptibles de ser descartadas debido a la redundancia en lo que representan respecto de otras imágenes similares.

Paso 4. Esta es la etapa de creación de constructos o conceptos. Se deben seleccionar tres imágenes de forma azarosa, para relacionar dos y diferenciarla de la tercera generando categorías. También se permitió que el participante puede crear agrupaciones de más imágenes denominándolas y describiendo a estos grupos, constituyendo constructos representativos de forma iterativa y diferenciada de elementos fuera del conjunto que conforma el grupo de imágenes, explicando la diferencia.

Paso 5. El participante selecciona la imagen o las imágenes de mayor relevancia y más representativas hasta el momento de la entrevista, y se le aplican ejercicios de distorsión, por ejemplo, preguntar por lo que sucedió antes y lo que sucedió después de la imagen, o ampliar el cuadro ficticiamente y preguntar qué se encontraría en el entorno extendido, entre otras posibilidades.

Paso 6. El entrevistador invita al participante a crear una imagen mental y sensorial basada en la entrevista y temática de investigación, fundada en la evocación de sentidos y emociones.

Paso 7. El entrevistador invita al participante a crear y relatar una breve historia que represente la temática en investigación y la conversación desarrollada hasta el momento.

Paso 8. Finalmente, el participante crea un collage con todas las imágenes de la entrevista, jerarquizándolas según relevancia, y explica de forma exhaustiva el significado del conjunto colocando un título representativo.

Posterior a la realización de la entrevista, el discurso del informante es archivado en un registro de audio y transcrito a un documento de texto de forma literal con el objetivo de ser analizado mediante el software NVivo en función de sus segmentos significativos que, mediante metáforas, explicaciones o reflexiones, dieron cuenta de constructos temáticos y sus vínculos, creando una codificación emergente susceptible de interpretación y que fundamentará una gráfica en formato de red denominada mapa de consenso.

Los segmentos significativos fueron seleccionados y codificados mediante categorías emergentes de forma exhaustiva, generando una gran diversidad de constructos, presentes en mayor o menor medida en el conjunto de informantes, considerándose representativas las que están evidenciables en más de la mitad de la muestra. La forma de realizar esta operación consistió en seleccionar los segmentos agrupándolos en nodos significativos, los cuales después se analizaron en función de los traslapes mediante una matriz de codificación de las categorías emergentes del análisis.

La matriz de codificación permite observar la superposición o relación de las diferentes categorías utilizadas para codificar, dado que cada segmento puede referenciar a más de un código parcial o completamente. Cada entrevista, de una muestra intencionada de un total de 10 informantes clave seleccionados por conveniencia según criterio institucional, fue analizada de esta forma, para posteriormente seleccionar los nodos y vínculos entre nodos más significativos del conjunto de entrevistas, presentes en más de la mitad de los informantes, creando de esta forma un mapa de consenso respecto de lo que los académicos visualizan como un proceso de enseñanza-aprendizaje efectivo.

4. Percepción de Docentes sobre un proceso de Enseñanza-Aprendizaje Efectivo.

La aplicación de la Elicitación de Metáforas de Zaltman en la muestra intencionada de informantes clave seleccionada por conveniencia según criterio institucional, la cual se constituye de una cantidad de 10 docentes del área de administración y economía de la Universidad Tecnológica Metropolitana de Chile, permitió identificar variables claves, de forma inductiva, presentes en los discursos y modelos mentales de los prestadores de servicios pedagógicos. En la diversidad de datos contenidos durante las exposiciones de los participantes de la investigación, fue posible identificar siete conceptos centrales que se reiteraban, de manera emergente, en los diferentes informantes, sus explicaciones y visualizaciones sobre un servicio efectivo, en términos de percepciones de un proceso de enseñanza-aprendizaje, los cuales estaban vinculados a otros conceptos también presentes de forma abundante en los discursos. La saturación temática y la agrupación de significados en un significante o concepto particular permitió construir el siguiente mapa que representa el modelo mental del grupo de participantes (Figura 1):

Figura 1

Modelo mental del docente sobre procesos de enseñanza-efectivos

C:\Users\Lenovo-UTEM\Downloads\IMG-20180801-WA0005.jpg

Fuente: Elaboración propia mediante Software NVivo

Este mapa representa los elemen-tos y vínculos emergentes en los discursos del grupo de docentes participantes del estudio. Estos elementos tendrían una función de mapa mental, el cual es un instrumento susceptible de utilizar para responder preguntas, agrupar información o plantearse reflexiones, similar a un mapa geográfico realizado por cartógrafos que nos permite llegar a puntos mediante una ruta de viaje, conectando elementos. De esta forma, los siete nodos presentes en el mapa y los vínculos podrían ser comprendidos como ciudades y rutas de viaje. Existen más elementos en los discursos de los docentes participantes del estudio, los cuales fueron descartados al no aparecer en por lo menos la mitad de los docentes, de la misma forma que se suprimen detalles de un mapa geográfico para cumplir una función genérica. A continuación, se detallan los elementos fundamentales presentes en los modelos mentales docentes:

a) Participación: Involucramiento de los usuarios finales estudiantiles en el desempeño docente. Este elemento se toma como un nodo central del mapa generado de forma consensuada entre los diferentes docentes, relacionándose con cinco otros elementos de forma directa: confianza, flexibilidad, provocar cambios, experiencia y aplicación. Las diferentes acciones del servicio tenderían a movilizarse en esta dirección: la participación. Junto a esto, la participación estudiantil es fundamental para la adquisición y desarrollo de competencias por parte de quienes reciben el servicio docente, en el marco de la satisfacción de los usuarios finales (Calabor et al, 2018; Crespo y Temiño, 2022).

b) Confianza: Percepción de control sobre el servicio docente, en función de sus contenidos, procedimientos administrativos, pares profesionales y usuarios finales estudiantiles. Es un elemento movilizador que impacta en otros cuatro elementos: flexibilidad, provocar cambios, participación y disposición. Esto significa que la percepción del control es una variable importante en el momento de iniciar un servicio docente efectivo, lo cual está en sintonía con los conocimientos en materia de control disciplinario de las instituciones respecto de los sujetos profesionales (Herrero, 2017).

c) Disposición: Actitud del docente respecto de su desempeño profesional y su interacción social con los usuarios finales estudiantiles. Es un elemento movilizador que impacta en otros cuatro nodos: confianza, flexibilidad, experiencia y aplicación. Este elemento representa la dimensión relacional del docente, y permite vincularse con los usuarios del servicio, en el sentido de una actitud positiva orientada al buen desempeño, lo que permite intensificar el trabajo (Pérez et al, 2017), y el compromiso con un adecuado ejercicio de sus labores.

d) Aplicación: Capacidad de desarrollar ejercicios prácticos de desempeño en aula sobre la materia. Este es un elemento mediador entre Disposición y Participación, significa que, mediante la capacidad de desarrollar ejercicios prácticos sobre la materia en aula, se vincula la participación de los usuarios finales estudiantiles con la actitud del docente respecto de su propio desempeño profesional e interacción social con los mismos usuarios finales. Junto a esto, destaca la importancia de desarrollar un ámbito práctico y reflexivo respecto de los programas formativos con carencias en términos de aplicación de contenidos (Helskog y Weiss, 2021).

e) Experiencia: Trayectoria profesional del docente, la cual debe ser transferida al aula. Es un elemento secundario, en comparación con otros elementos movilizadores, que se relaciona con provocar cambios, participación y disposición; sin embargo, la experiencia profesional es un elemento fundamental que debe incorporarse al ámbito académico (Ros-Garrido, 2021).

f) Provocar cambios: Impactar en usuarios finales estudiantiles, mejorando su capital humano. Es un elemento movilizador que se relaciona con: flexibilidad, confianza, participación y experiencia. Además, se considera una finalidad del proceso educativo, generando un cambio en la vida de las personas que participan del mismo (García-Moro, 2021).

g) Flexibilidad: Saber adaptarse a los requerimientos de contexto o de usuarios. Es un elemento movilizador que se relaciona con: confianza, disposición, participación y provocar cambios. En este ámbito, la capacidad de adaptación al cambio es fundamental para el desempeño profesional resiliente (Montero et al, 2019).

Los resultados permiten identificar los siguientes elementos movilizadores del servicio docente, que impactan en la totalidad de la prestación pedagógica: confianza, disposición, provocar cambios y flexibilidad. Esto significa que la percepción de control, posibilidad de adaptarse a contextos, la actitud de interacción social y el impacto positivo en los usuarios finales, permiten movilizar un servicio docente efectivo iniciando el proceso, el cual está orientado a generar mayor involucramiento de los usuarios finales en el mismo desempeño docente desarrollado en el servicio pedagógico, representado por el elemento de la participación (Calabor et al, 2018; Crespo y Temiño, 2022), lo cual requiere metodologías docentes activas con centralidad en el cuerpo estudiantil.

Elementos secundarios para destacar son el rol mediador de los ejercicios prácticos desempeñados en aula para que la disposición del docente y la interacción social se relacionen de forma efectiva con el involucramiento participativo del usuario en el servicio, en sintonía con la gestión de la calidad centrada en el usuario (Suárez, 2013); además, otro elemento es el de la experiencia, la cual al ser transferida al aula se relaciona con el elemento central, el cual es participación, y también se relaciona con la disposición misma del docente respecto de su desempeño y los impactos en los usuarios para provocar cambios. La totalidad de estas construcciones conceptuales son hallazgos emergentes evidenciados en la muestra de forma inductiva, los cuales se asociaron a antecedentes.

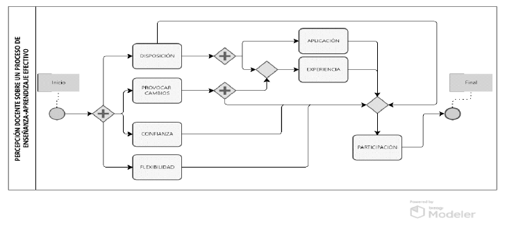
De esta forma, elementos para capacitar al cuerpo docente pueden ser cómo generar un mayor control del servicio, cómo mejorar la actitud profesional e interacción con los participantes, cómo adaptarse a nuevos contextos y requerimientos diversos, o como impactar significativamente en la vida del estudiante, más allá del aula (Figura 2)

Figura 2

Proceso de enseñanza-aprendizaje efectivo según percepción docente

Diagrama

Descripción generada automáticamente

Fuente: Elaboración propia mediante Software Bizagi Modeler

Finalmente, mediante el mapa del modelo mental consensuado en los discursos de los participantes de la investigación, tenemos un recurso simplificado que contribuye a la definición de un proceso de enseñanza-aprendizaje efectivo (Figura 2), desde la percepción de profesores sobre el servicio docente. En sintonía con el diagnóstico crítico sobre los procesos de formación actuales (Llorent et al, 2020; Vilppu et al, 2019; Durcheva et al, 2019; Zulkarnaen et al, 2019; Foote y Knaub, 2018; Morales, 2018), se propone desarrollar las capacidades del cuerpo docente según las necesidades del entorno institucional diagnosticado por líderes de área y las posibilidades que presenta la visualización que tienen sobre la prestación de un servicio efectivo en términos de proceso y en función de un modelo de gestión de la calidad total.

5. Conclusiones

La importancia de la percepción del docente respecto de su propio desempeño y servicio prestado, en términos de proceso de enseñanza-aprendizaje, radica en la posibilidad de implementar programas de capacitación y mejoramiento focalizado en áreas que contribuyan a la generación de un servicio docente efectivo considerando a usuarios.

Particularmente el mapa de consenso generado en la investigación destaca la importancia del control, la disposición, el impacto en la vida de estudiantes y la flexibilidad, junto con la participación estudiantil como destino central, al momento de movilizar un servicio de docente efectivo desde la óptica de procesos y gestión de la calidad total.

En este sentido, los resultados permitieron identificar áreas relevantes para la intervención en materia de mejoramiento en el desempeño docente, considerando su percepción, las cuales pueden repercutir finalmente en una mayor participación de los usuarios finales con el servicio pedagógico prestado por los profesionales.

Referencias bibliográficas

Ahmed, N. (2018). Cross-cultural educational partnerships to prepare global leaders: Training teachers, teacher candidates, and school principals to teach students in the multi-cultural classroom. Education and Self Development, 13(4), 32-40. https://doi.org/10.26907/esd13.4.04

Álvarez-Maldonado, D., Torres-Luque, P., Letzkus-Palavecino, M., & Araya-Castillo, L. (2021). Mapa de consenso del bienestar de inmigrantes en Lo Prado en Santiago de Chile. Revista De Ciencias Sociales27(4), 387-401. https://doi.org/10.31876/rcs.v27i4.37279

Anggoro, S., Widodo, A., y Suhandi, A. (2019). The reconstruction of preservice elementary teachers’ conception about free fall using cognitive conflict strategy. Paper presented at the Journal of Physics: Conference Series, 1280(3).

Bakioğlu, F., y Kiraz, Z. (2019). Burnout and wellbeing of teacher candidates: The mediator role of cynicism. Anales De Psicologia, 35(3), 521-528. https://dx.doi.org/10.6018/analesps.35.3.354441

Bennasar, F. N., Juarros, V. M., y Garcías, A. P. (2018). Content curation as a requirement for 21st century’s teacher training: Analysis of didactic strategies for its acquisition. Profesorado, 22(1), 277-300. https://www.researchgate.net/publication/326346862_Content_curation_as_a_requirement_for_21st_century’s_teacher_training_Analysis_of_didactic_strategies_for_its_acquisition

Bozkuş, K. (2019). The teacher professional development student assessment scale: A tool for principals. Research in Educational Administration and Leadership, 4(2), 375-405.

Calabor, M. S., Mora, A., y Moya, S. (2018). Acquisition of competencies with serious games in the accounting field: An empirical analysis. Revista De Contabilidad-Spanish Accounting Review, 21(1), 38-47.

Catchings-Castello, G. (2000). Alternative a nontraditional, multidisciplinary technique lets marketing researchers analyze what customers want. Marketing Research, 12(2), 6-12.

Chang, J. E. (2001) “Special Session Summary the Revival of Projective Techniques: Past, Present, and Future Perspectives”, in NA - Advances in Consumer Research Volume 28, eds. Mary C. Gilly and Joan Meyers-Levy, Valdosta, GA : Association for Consumer Research, Pages: 253-254.

Christensen, G. L., y Olson, J. C. (2002). Mapping consumers’ mental models with ZMET. Psychology and Marketing, 19(6), 477-501.

Chuquihuanca Yacsahuanca, N., Pesantes Shimajuko, S. M., Vásquez Rodríguez, L., y Vargas, E. C. (2021). Cultura digital desde el contexto universitario en tiempos de pandemia Covid-19. Revista Venezolana de Gerencia, 26(95), 802-817. https://doi.org/10.19052/rvgluz.27.95.22

Crespo, M. N., & Temiño, M. A. C. (2022). Student participation and digital inclusion in the university. A study in ibero-american contexts. Foro De Educacion, 20(1), 10-38. http://dx.doi.org/10.14516/fde.957

Durcheva, M., Pandiev, I., Halova, E., Kojuharova, N., y Rozeva, A. (2019). Innovations in teaching and assessment of engineering courses, supported by authentication and authorship analysis system. Paper presented at the AIP Conference Proceedings, 2172.

Fang, Y., Li, Z., Wu, S., Wang, C., Dong, Y., y He, S. (2020). Oxytocin receptor gene polymorphisms moderate the relationship between job stress and general trust in chinese han university teachers. Journal of Affective Disorders, 260, 18-23. https://doi.org/10.1016/j.jad.2019.08.080

Foote, K. T., y Knaub, A. V. (2018). Seeding long-term, sustainable change in teacher preparation programs: The case of PhysTEC. International Journal of STEM Education, 5(1).

García Gómez, T., y De Vicente Hernando, C. (2020). The forum-theatre as a didactic tool for the educational change. Educacion XX1, 23(1), 437-458.

García Hernández, L. F., Fulquez Castro, S. C., & Vázquez García, J. (2020). Satisfacción laboral en docentes del sistema público en México: factores estresores que afectan la salud laboral. Revista Venezolana De Gerencia25(4), 235-246. https://produccioncientificaluz.org/index.php/rvg/article/view/35190

García-Moro, F. J. (2021). Education for change in a hyperconnected society: When the other is virtualized. Revista Electronica Educare, 25(3).

Gómez-Trigueros, I. M., Ruiz-Bañuls, M., y Ortega-Sánchez, D. (2019). Digital literacy of teachers in training: Moving from icts (information and communication technologies) to lkts (learning and knowledge technologies). Education Sciences, 9(4)

Harris, J. (2020). If you can’t do teach: Exploring short-termism in the teaching profession. International Journal of Educational Research, 99. https://doi.org/10.1016/j.ijer.2019.101519

Helskog, G. H., & Weiss, M. N. (2021). On the urgent need for philosophical practices in mainstream education today. Haser, (12), 107-147. https://dialnet.unirioja.es/servlet/articulo?codigo=7841904

Hernández Suárez, C. A., Prada Núñez, R., & Gamboa Suárez, A. A. (2021). Gestión tecnológica estratégica: uso del ecosistema de la web social 2.0 en educación superior. Revista Venezolana De Gerencia26(5), 77-92. https://doi.org/10.52080/rvgluz.26.e5.6

Hernández-Vergel, V. K., Amaya-Mancilla, M. A., & Prada-Núñez, R. (2022). Competencia TIC de los docentes universitarios desde la perspectiva de los estudiantes. Revista Venezolana De Gerencia, 27(99), 1169-1182.

Herrero, J. A. R. (2017). Exploring new control techniques aimed at the knowledge work: How to improve critical management studies’ understanding of power. Politica y Sociedad, 54(1), 87-109. https://redib.org/Record/oai_articulo2560944-nuevas-t%C3%A9cnicas-de-control-sobre-el-trabajo-del-conocimiento-un-intento-por-complementar-la-noci%C3%B3n-de-poder-de-los-critical-management-studies-cms

Holguin-Alvarez, J., Apaza-Quispe, J., Ruiz Salazar, J. M., & Picoy Gonzales, J. A. (2021). Competencias digitales en directivos y profesores en el contexto de educación remota del año 2020. Revista Venezolana De Gerencia26(94), 623-643. https://doi.org/10.52080/rvgluzv26n94.10

Huilier, D. G. F. (2019). Forty years’ experience in teaching fluid mechanics at strasbourg university. Fluids, 4(4).

Krivokapic, M. (2018). Imitative learning: The teacher as a role model. Education and Self Development, 13(4), 11-19.

Ling, I., Yang, C., Liu, Y., y Tsai, Y. (2009). Penetrating adolescents’ mental models of mp3 with ZMET. Adolescence, 44(176), 949-963.

Liu, M., y Liu, K. (2013). Consensus model of click-through thoughts of web surfers. Asia Pacific Management Review, 18(2), 161-180.

Llorent, V. J., Zych, I., y Varo-Millán, J. C. (2020). Social and emotional competences self-perceived by the university professors in spain. Educacion XX1, 23(1), 297-318.

López-de-Arana Prado, E., Aramburuzabala Higuera, P., y Opazo Carvajal, H. (2020). Diseño y validación de un cuestionario para la autoevaluación de experiencias de aprendizaje-servicio universitario. Educacion XX1, 23(1), 319-347. https://doi.org/10.5944/educxx1.23834

Martín, P. A. (2019). El perfil del buen docente universitario según la valoración de alumnos de magisterio y psicopedagogía. Perfiles Educativos, 40(164), 65-81. https://dialnet.unirioja.es/servlet/articulo?codigo=8188279

Moliner García, O., Arnaiz Sánchez, P., y Sanahuja Ribés, A. (2020). Bridging the gap between theory and practice: What strategies university professors use in order to mobilize knowledge about inclusive education? Educacion XX1, 23(1).

Montero, E. S., Sierra, O. F., Hernandez, M. E. C., & Ballesteros, R. A. R. (2019). Teaching stress and resilience as an adaptation device in rural areas: Tensions and challenges. Opcion, 35(89-2), 852-879.

Morales, H. (2018). Influence of the Teachers’ Training Process in the Area Concept Teaching System in Mathematics Pedagogy Students, a Case Study. Bolema - Mathematics Education Bulletin, 32(62), 1050-1067. http://www.scielo.br/scielo.php?script=sci_arttext&pid=S0103-636X2018000301050&lng=en&tlng=en

Pérez Zapata, O., Álvarez Hernández, G., & Castaño Collado, C. (2017). Engagement and/or work intensification, choice and/or obligation?: “if you don’t do what you love, you have to love what you do”. Politica y Sociedad, 54(3), 707-732. https://redib.org/Record/oai_articulo2560960-engagement-yo-intensificaci%C3%B3n-del-trabajo-%C2%BFopci%C3%B3n-yo-obligaci%C3%B3n-%C2%ABsi-haces-lo-que-te-gusta-te-tiene-que-gustar-lo-que-haces%C2%BB/Citing

Plakhova, E. A., Kharapudko, E. N., y Nurmieva, R. R. (2019). Game techniques as a method of the educational process intensification in teaching a foreign language. Humanities and Social Sciences Reviews, 7(6), 38-44.

Reyna, M. G. Ñ. (2018). Training of teachers of pedagogy in the intercultural approach universidad veracruzana-mexico. Dialogo Andino, (57), 39-47.

Rivas-Rebaque, B., Gértrudix-Barrio, F., y De Britto, J. C. D. C. (2019). The perception of the university professor regarding the use and value of open data. Educacion XX1, 22(2), 141-163.

Ros-Garrido, A. (2021). Planning concepts in vocational training programs: The importance of professional experience. Educar, 57(1), 65-80.

Ruiz Herrero, J. A. (2016). Nuevas técnicas de control sobre el trabajo del conocimiento: un intento por complementar la noción de poder de los “Critical Management Studies (CMS)”. Política y Sociedad54(1), 87-109. https://doi.org/10.5209/POSO.51498

Santoveña-Casal, S., y Bernal-Bravo, C. (2019). Exploring the influence of the teacher: Social participation on twitter and academic perception. Comunicar, 27(58), 75-84. https://doi.org/10.3916/C58-2019-07

Suárez Zozaya, M. H. (2013). Los estudiantes como consumidores. Acercamiento a la mercantilización de la educación superior a través de las respuestas a la Encuesta Nacional de Alumnos de Educación Superior (ENAES). Perfiles Educativos, 35(139), 171-187. https://www.sciencedirect.com/science/article/pii/S0185269813718154

Suyitno, H., Zaenuri, Sugiharti, E., Suyitno, A., y Baba, T. (2019). Nationalism and integrity values in teaching-learning process of mathematics at elementary school of japan. Paper presented at the Journal of Physics: Conference Series, 1321(2).

Toto, R. W., Kurniawati, W., y Mustadi, A. (2019). Enhancing the quality of future teaching practise by increasing scientific attitudes and reducing misconceptions of pre-service elementary school teachers through conceptual change model. Paper presented at the Journal of Physics: Conference Series, 1280(3).

Vargas-Pinedo, M. E., Mollo-Flores, M. E., Alemán-Saravia, A. C., & Deroncele-Acosta, A. (2022). Liderazgo científico investigativo del docente para la transformación del contexto universitario. Revista Venezolana De Gerencia27(99), 1151-1168. https://doi.org/10.52080/rvgluz.27.99.19

Vilppu, H., Södervik, I., Postareff, L., y Murtonen, M. (2019). The effect of short online pedagogical training on university teachers’ interpretations of teaching–learning situations. Instructional Science, 47(6), 679-709.

Wahyuni, A. S. A., Rustaman, N., Rusdiana, D., y Muslim. (2019). Analyze of conceptions and misconceptions on pre-service teacher about light. Paper presented at the Journal of Physics: Conference Series, 1280(5).

Wu, P. -. (2018). Seeing the voice of taiwanese cuisine: Chinese university students’ perspective. ICIC Express Letters, Part B: Applications, 9(5), 405-411.

Yangali Vicente, J. S., Vasquez Tomás, M. R., Huaita Acha, D. M., & Luza Castillo, F. F. (2020). Cultura de investigación y competencias investigativas de docentes universitarios del sur de Lima. Revista Venezolana De Gerencia25(91), 1159-1179. https://doi.org/10.37960/rvg.v25i91.33197

Yanti, F. A., Kuswanto, H., Mundilarto, Nasir, y Habibi. (2019). Exploration of confidence in research skill for pre-service physics teacher. Paper presented at the Journal of Physics: Conference Series, 1321(2).

Yovkova, B., y Peytcheva-Forsyth, R. (2019). Factors affecting the attitude of university professors towards the use of electronic resources in the education of disabled students. Paper presented at the AIP Conference Proceedings, 2172, 040008. https://doi.org/10.1063/1.5133518

Zakharova, M. V. (2019). Legal status of academic professionals in france: Experience for russia. Paper presented at the Journal of Physics: Conference Series, 1406(1).

Zaltman, G. (1996). Metaphorically Speaking. New technique uses multidisciplinary ideas to improve qualitative research. Marketing Research, 8(2), 13-20.

Zaltman, G. (2014). Are you mistaking facts for insights? lighting up advertising’s dark continent of imagination. Journal of Advertising Research, 54(4). https://www.scinapse.io/papers/2324059683

Zaltman, G., y Higie Coulter, R. (1994). Using the Zaltman Metaphor Elicitation Technique to Understand Brand Images, in NA - Advances in Consumer Research Volume 21, eds. Chris T. Allen and Deborah Roedder John, Provo, UT: Association for Consumer Research, Pages: 501-507.

Zaltman, G., y Higie Coulter, R. (1995). Seeing de Voice of the Customer: Methapor-based Advertising Research. Journal of Advertising Research, 35(4), 34-51.

Zeng, J., y Xu, G. (2020). Ethical leadership and young university teachers’ work engagement: A moderated mediation model. International Journal of Environmental Research and Public Health, 17(1).

Zulkarnaen, R. H., Setiawan, W., Rusdiana, D., y Muslim, M. (2019). Smart edu design as a 21st century learning system innovation in optimizing one of the roles of universities. Paper presented at the Journal of Physics: Conference Series, 1280(3).