Universidad del Zulia (LUZ)

Revista Venezolana de Gerencia (RVG)

Año 27 No. Especial 7, 2022, 680-696

ISSN 1315-9984 / e-ISSN 2477-9423

COMO CITAR: Coba-Molina, E., y Díaz-Córdova, J. (2022). Principios cooperativos: análisis desde la imagen y beneficios de una cooperativa de Ecuador. Revista Venezolana de Gerencia, 27(Especial 7), 680-696. https://doi.org/10.52080/rvgluz.27.7.44

Principios cooperativos: análisis desde la imagen y beneficios de una cooperativa de Ecuador

Coba-Molina, Edisson*

Díaz-Córdova, Jaime**

Resumen

Las cooperativas de ahorro y crédito son instituciones que se caracterizan por reconocer y aplicar los principios cooperativos de la Alianza Cooperativa Internacional demostrando un comportamiento ético, democrático, participativo y justo. El presente estudio tiene por objetivo determinar la influencia de los principios cooperativos en la imagen institucional y en la percepción de beneficios por los asociados de una cooperativa. Para ello se realizaron 456 encuestas personales a los socios de una cooperativa de Ecuador y se utilizó la estadística multivariante de ecuaciones estructurales para observar diferentes relaciones causales entre constructos de un modelo reflexivo. Los resultados mostraron que la percepción de los socios de la cooperativa está influenciada por el principio de participación económica; educación, capacitacion e informacion y cooperación entre cooperativas. Se concluye que la aplicación de algunos principios cooperativos forja una mejor imagen, aumenta la fidelidad y fortalece los vínculos del socio con la institución.

Palabras clave: Principios cooperativos; imagen; beneficios cooperativos.

Recibido: 15.01.2022 Aceptado: 18.03.2022

* Doctor (Ph.D.) en Ciencias de la Empresa de la Universidad Rey Juan Carlos – España, Docente Titular en la Universidad Técnica de Ambato, Ecuador, edisoncoba@uta.edu.ec, (autor para correspondencia), ORCID: https://orcid.org/0000-0003-4548-948X

** Doctor (Ph.D.) en Ciencias de la Empresa de la Universidad Rey Juan Carlos – España, Docente Titular en la Universidad Técnica de Ambato, Ecuador, jaimefdiaz@uta.edu.ec, ORCID: https://orcid.org/0000-0002-5406-4160

Institución de apoyo financiero: Universidad Técnica de Ambato – DIDE

Cooperative principles: analysis from the image and benefits of a cooperative in Ecuador

Abstract

Savings and credit cooperatives are institutions that are characterized by recognizing and applying the cooperative principles of the International Cooperative Alliance, demonstrating ethical, democratic, participatory and fair behavior. The objective of this study is to determine the influence of cooperative principles on the institutional image and on the perception of benefits by the members of a cooperative. For this, 456 personal surveys were carried out to the members of a cooperative in Ecuador. For data analysis, the multivariate statistical technique of structural equations was used, this methodology allows observing different causal relationships between constructs for a reflective modell. The results showed that the perception of the cooperative members is influenced by the principle of economic participation; education, training and information and cooperation between cooperatives. It is concluded that the application of some cooperative principles promotes a better image, increases loyalty and strengthens the bonds of the partner with the institution.

Keywords: Cooperative principles; image; cooperative benefits

1. Introducción

Las cooperativas se han ido formando como un nuevo modelo de organización con objetivos de carácter social, pero sobre la base de un crecimiento económico que distribuya de forma equitativa los recursos a sus socios, genere empleo y se preocupe de sus grupos de interés. Las cooperativas, al igual que las empresas capitalistas, buscan también obtener rentabilidad en sus actividades realizadas. Sin embargo, lo que diferencia a las cooperativas mercantiles, no es su fin económico; sino, la contribución al bienestar de sus asociados (Matadamas, Cruz y Toledo, 2021); sin perder la esencia de sus valores solidarios (Cervantes et al, 2020).

Estas particularidades de las cooperativas han ido atrayendo a profesionales y académicos a centrar su atención en estudios y experiencias que permitan evidenciar un cambio social positivo. De forma particular se ha vuelto más relevante en el sector financiero, donde ha existido limitaciones a nivel de los bancos privados tradicionales, permitiendo fortalecer lo que se conoce como Sistema Social y Solidario.

Las cooperativas de ahorro y crédito también contribuyen al desarrollo del sector financiero satisfaciendo necesidades que no están cubiertas por otros intermediarios bancarios y aumentando la libre competencia dentro de ella. Por tanto, estas entidades son organizaciones híbridas, por un lado, son cooperativas constituidas para una función social importante y, por otro lado, son entidades del sistema financiero junto a bancos y cajas de ahorros. La misión social de las cooperativas de crédito es la principal razón de su existencia.

En Ecuador las cooperativas más grandes que están dentro del segmento 1 abarcan cerca del 33% de captaciones y colocaciones a nivel nacional del total del sistema financiero bancario (Lucero, 2020). Las cooperativas presentan una adecuada posición financiera tanto en liquidez, solvencia y rentabilidad pese a la crisis de los últimos tiempos. Existen escasos estudios donde se determinó el nivel de cumplimiento y el efecto de la implementación de los principios cooperativos. Por lo que este artículo tiene como objetivo determinar la influencia de la imagen institucional y los beneficios de los asociados de una cooperativa cuando se pone en práctica los principios cooperativos.

2. Principios cooperativos

Las cooperativas aparecieron en la segunda mitad del siglo XIX, como una forma de rebelión de la clase trabajadora, frente a los excesos del sistema bancario y capitalista de la época para tener una alternativa de inclusión y justicia social. De acuerdo con la Alianza Cooperativa Internacional (ACI, 1995), una cooperativa es “una asociación autónoma de personas que se han unido de forma voluntaria para satisfacer sus necesidades y aspiraciones económicas, sociales y culturales en común mediante una empresa de propiedad conjunta y de gestión democrática”.

Para que estas instituciones tengan un adecuado funcionamiento se establecieron una serie de normas que permitan su fácil aplicación y expansión en varios paises del mundo. Sin embargo, estos principios han ido cambiando y adaptándose al mismo tiempo desde el punto de vista cooperativo y también empresarial.

En la actualidad se han reconocido a nivel internacional un conjunto de siete principios por parte de la Alianza Cooperativa Internacional (ACI); y son los siguientes: 1. adhesión voluntaria y abierta, 2. gestión democrática por parte de los socios, 3. participación económica, 4. autonomía e independencia; 5. educación, formación e información; 6. cooperación entre cooperativas; y 7. interés por la comunidad.

Pese a que la ACI es una organización reconocida a nivel internacional como autoridad moral dentro del cooperativismo, estos principios y valores no se convierten de forma inmediata en un ordenamiento jurídico (Moreno, 2017). El sector cooperativo reconoce de forma implícita y positiva los planteamientos teóricos de los principios cooperativos. Pero también, se reconoce la dificultad y poca visibilidad práctica al momento de cumplirlos; ya que, también deben perseguir la obtención de una rentabilidad y ser competitivos en el mercado general para sustentar su cumplimiento, lo cual genera una ardua labor de sus asociados a la hora de gestionar estas entidades (Ruiz y Quesada, 2014).

La finalidad de los siete principios cooperativos es que una cooperativa se diferencie de otro tipo de instituciones, donde se debe evidenciar la contribución a los valores sociales y morales que la eficiencia financiera y comercial (de Miranda, 2014).

3. Imagen cooperativa y beneficios percibidos por sus socios

Tomando las palabras de Pérez y Rodriguez (2014) la imagen de una cooperativa es la percepción que sus grupos de interés tienen de la institución y que se deriva de la suma de informaciones, impresiones, expectativas, creencias y sentimientos sobre ella. De acuerdo a Martínez y Eid (2017) las cooperativas tienen bien valorada su imagen en algunos aspectos en comparación de aquellas organizaciones con fines de lucro, como su contribución en zonas rurales, la democracia interna, su comportamiento ético basado en la responsabilidad social y precupación por la sociedad.

Sin embargo, existen debilidades que deben mejorar como su capacidad de generar condiciones de trabajo de calidad y se visualice de mejor manera la aplicación de sus principios cooperativos que las diferencie de las entidades con fines de lucro. En este sentido, Casimiro y Coelho (2017) evidencian un efecto positivo en la imagen, comunicación, valor percibido y satisfacción de los cooperativistas cuando hay muestras visibles de sólidas prácticas de responsabilidad social mejorando así la competitividad.

Aunque los principios cooperativos demuestran muchos beneficios para el socio, existen algunos aspectos que estas instituciones deben realizar mayores esfuerzos para construir una mejor imagen de su cooperativa. Entre aquellos aspectos a mejorar de acuerdo a Ioannou, Boukas, y Skoufari (2014) son la calidad del servicio y la publicidad que debe centrarse sobre un equilibrio entre la calidad y cantidad de la información utilizada para generar una mayor confianza de estas instituciones. Si las cooperativas crean una imagen adecuada y gestionan su reputación, tendrán resultados positivos en sus ingresos (Yungwook, 2001) y la aplicación de principios y valores cooperativos e institucionales mejorarán el desempeño y compromiso de sus socios hacia la entidad (Ismah et al, 2015). Es así que, a través de la proyección de una imagen de transparencia en la prestación de servicios hacia la comunidad se genera en los socios una sensación de confianza. Bajo estas consideraciones se propone la siguiente hipótesis:

H1: La Imagen de la Cooperativa influye directa y positivamente en los beneficios percibidos.

4. Principios de la Alianza Cooperativa Internacional y su relación con la imagen y beneficios de los socios

El primer principio de la ACI, la Membresía voluntaria y abierta tiene como finalidad promover la adhesión de miembros a las cooperativas sin distinción de género, raza, clase social, posición política y religiosa. Sin embargo, en la investigación de Oczkowski, Krivokapic, y Plummer (2013) afirman que existen en la práctica algunas cooperativas que restringen la membresía con el deseo de proteger los intereses de los miembros actuales, dando preocupación a todos los grupos de interés por no aplicar de forma amplia este principio. En cambio, Guambe, Ige, y Tshabalala (2017) revelaron en su estudio que hay una relación entre los beneficios de la membresía y la satisfacción con la gestión, nivel de participación y compromiso con la alta gerencia.

A su vez este principio contempla que sus asociados tienen obligaciones con la cooperativa como: el ejercicio del derecho al voto, la participación en las reuniones, el uso de los servicios cooperativos y la garantía de equidad conforme a sus necesidades. Algunas cooperativas no tienen la capacidad de influir en el compromiso de sus socios, no obtienen quórums en reuniones y el número suficiente de votantes reflejando la apatía de muchos miembros (Guambe et al, 2017). Es ahí, donde radica la importancia que los socios elijan voluntariamente comprometerse con su organización (López, 2021).

Los socios pueden no estar predispuestos a ser cooperativista, sin embargo, se le debe dar la oportunidad de estudiar y entender los valores por los cuales existen las cooperativas; se le debe permitir participar libremente. Considerando estas argumentaciones se proponen las siguientes hipótesis:

H2: El principio de Membresía voluntaria y abierta se relaciona de manera positiva con la imagen de la cooperativa de ahorro y crédito.

H3: El principio de Membresía voluntaria y abierta se relaciona de manera positiva con los beneficios percibidos por los socios de la cooperativa de ahorro y crédito.

Por otra parte, las entidades cooperativas también se caracterizan por satisfacer las necesidades de sus socios y demás grupos de interés (Ramirez, 2019), como las necesidades de ser escuchados y participativos en las decisiones internas institucionales. Es así que, el principio de gestión democrática, se asegura que todos los socios puedan controlar la cooperativa, y evitar que exista control y propiedad de un solo socio o de una minoría, para de esta forma estimular que todos los socios puedar ser partícipes de las decisiones y la democracia interna de la cooperativa (Fici, 2015).

En este mismo sentido Guambe et. al, (2017) demuestran que los procesos democráticos y de participación igualitaria crearán actitudes positivas y establecen percepciones beneficiosas en una cooperativa. La democracia es un principio cooperativo y su ausencia compromete una buena relación entre dirigentes y asociados. Aunque la toma de decisiones democrática conlleva a discusiones amplias y es una tarea difícil ponerla en práctica, su omisión puede ir en contra de los intereses y necesidades de los cooperativistas; y a su vez puede conllevar a una alta abstención participativa. Es por ello que se plantea las siguientes hipótesis:

H4: El principio de Control democrático de los miembros se relaciona de manera positiva con la imagen de la cooperativa de ahorro y crédito.

H5: El principio de Control democrático de los miembros se relaciona de manera positiva con los beneficios percibidos por los socios de la cooperativa de ahorro y crédito.

En cambio, el principio de participación económica está relacionado a la contribución y conformación del capital de las cooperativas por parte de sus socios. Y a su vez, estos se ven beneficiados por la gestión económica desarrollada por la institución, ya sea a través de la creación de reservas o repartición de excedentes y utilidades en algunos casos, o apoyar en otras actividades de bien común (Campos, 2018).

Los cooperativistas pueden disponer de los excedentes generados y decidir democráticamente si éstos se destinan al desarrollo de la cooperativa, se distribuyen a los socios de forma proporcional a las transaciones realizadas o bien se invierten en la sociedad, a través de las actividades que se estimen oportunas (Server y Lajara, 2016).

Dado que las cooperativas tienen una función social por lo general prevé ciertos destinos “externos” de sus propios recursos a favor de futuros socios, de otras cooperativas y la comunidad en general (Fici, 2015; Muñoz, Ormaza y Castillo, 2022).

Para Coba et al, (2019) el principio que aporta a una mejora en la rentabilidad total es la prevalencia de una mayor participación económica de sus miembros en la cooperativa. Esto se da a través de satisfacción en los procesos de crédito, intereses razonables y productos financieros que cubran las necesidades de sus socios. Este principio al cumplirse de forma justa y equitativa trae consigo beneficios palpables para sus asociados, por lo que se proponen las siguientes hipótesis:

H6: El principio de Participación económica de los miembros se relaciona de manera positiva con la imagen de la cooperativa de ahorro y crédito.

H7: El principio de Participación económica de los miembros se relaciona de manera positiva con los beneficios percibidos por los socios de la cooperativa de ahorro y crédito.

Por otra parte, el principio de autonomía e independencia se basa en asegurar el control democrático, e impedir que el Estado o cualquier agente externo intervenga en el juicio de la asamblea de socios (Colón, 2014). El principio de independencia y autonomía permite a las cooperativas tomar sus propias decisiones de forma democrática, pero priorizando que los beneficios de los asociados sean satisfechos.

Para de Miranda y Correa (2019) los gobiernos establecen el marco legislativo dentro del cual pueden funcionar las cooperativas, tanto en sus políticas impositivas, económicas y sociales, los gobiernos pueden ser útiles o perjudiciales en su trato con ellas. Sin embargo, las cooperativas siempre deben desarrollar sus actividades sin ninguna intervención externa a la entidad, que no interfiera en la estabilidad y armonía en la gestión democrática de sus asociados.

Cruz y Cardenas (2018) señalan que las cooperativas tienen grandes presiones desde el Estado y de los grandes capitales que influye muchas veces cuando se trata de apropiarse de nichos de mercado o disolver relaciones de solidaridad que habían creado. Por esta razón, el principio de independencia es trascendental para las cooperativas y en esta investigación se proponen las siguientes hipótesis:

H8: El principio de Autonomía e independencia se relaciona de manera positiva con la imagen de la cooperativa de ahorro y crédito.

H9: El principio de Autonomía e independencia se relaciona de manera positiva con los beneficios percibidos por los socios de la cooperativa de ahorro y crédito.

En los últimos años se ha visto una mayor concientización del cuidado social y ambiental, principalmente las organizaciones dan mayores aportes a la comunidad aledaña en estos aspectos. Las iniciativas sociales para Aguirre-Landa, Garro-Aburto y Alcalde-Martínez (2020) contribuyen a mejorar la lealtad en las instituciones financieras. Esto significa que este tipo de actividades les ayuda a enviar las señales correctas a las partes interesadas y dar forma sus percepciones en la reputación institucional.

También las cooperativas se ven a sí mismas entrelazadas como parte integrante de la comunidad donde desarrollan sus actividades (Oczkowski et al, 2013), pero algunas grandes cooperativas que se enfocan en el negocio consideran el patrocinio de la comunidad como un gasto en marketing. De acuerdo a Alarcón y Álvarez (2020) más del 80% de las cooperativas investigadas financian iniciativas sostenibles en la comunidad. Sin embargo, las dos terceras partes de ellas reconocen que les falta documentar, articular y proyectar sus acciones sociales. Dentro del ámbito comunitario también está el cuidado ambiental, donde Wilches, Orozco, y Beltrán (2020) manifiestan que las organizaciones que demuestren mayor compromiso a través de la publicación de información ambiental tienen una mejor imagen y reputación. De distintas formas las cooperativas satisfacen las necesidades de la comunidad donde operan, y por lo cual proponemos las siguientes hipótesis:

H10: El principio de Interés por la comunidad se relaciona de manera positiva con la imagen de la cooperativa de ahorro y crédito.

H11: El principio de Interés por la comunidad se relaciona de manera positiva con los beneficios percibidos por los socios de la cooperativa de ahorro y crédito.

Los asociados deben conocer tanto la razón de ser del cooperativismo como de aspectos esenciales para ser más eficientes en sus actividades. Es por ello que, el principio de educación nace como una necesidad de proveer oportunidades para que los líderes de la cooperativa entiendan las necesidades de su sociedad. Y a su vez, estas instituciones tienen la responsabilidad de capacitar e informar a sus miembros sobre la naturaleza y los beneficios de la cooperación, ya que la gente no apoya lo que no entiende (Robinson, Díaz y Cruz, 2019).

En la investigación realizada por Alarcón y Álvarez (2020) enfatizan que los principios como el interés por la comunidad y la educación, formación e información tienen mayor relación con el cumplimiento de metas de los Objetivos de Desarrollo Sostenible. Por tanto, las prácticas que se realizan en atención a estos principios tenderán a generar más contribuciones transversales en las cooperativas. Sin embargo, cuando las cooperativas se encuentran en su etapa inicial no existe una conciencia social de la importancia de la formación en gestión, ni tampoco hay una preocupación por el adoctrinamiento.

Todo esto hace que los socios no dediquen tiempo, ni dinero a su formación, aprendiendo fundamentalmente a través del procedimiento prueba y error (Cuñat y Serrano, 2007). De igual forma Rodríguez y Hernández (2019) afirman que a los asociados que no se les brindan oportunidades para que se involucren en procesos de educación cooperativa y no se les da a conocer la importancia del comité de educación, no sienten compromiso con sus entidades y no comprenden los beneficios que tienen. Bajo estas consideraciones, la importancia del principio de educación y capacitación tendría las siguientes hipótesis:

H12: El principio de Educación, capacitación e información se relaciona de manera positiva con la imagen de la cooperativa de ahorro y crédito.

H13: El principio de Educación, capacitación e información se relaciona de manera positiva con los beneficios percibidos por los socios de la cooperativa de ahorro y crédito.

Para los cooperativistas no es tan fácil poner en práctica el reconocimiento de los valores y principios cooperativos para su supervivencia y mantener su esencia. Es así que, en investigaciones de cooperativas pequeñas debido a tamaño y escasa experiencia en el mercado son celosas de su autonomía, y evitan abordar proyectos de colaboración conjunta con otras en el campo económico (Cuñat y Serrano, 2007). En otra investigación realizada en Australia se muestra que el principio de cooperación con otras cooperativas fue considerado el menos importante, y limitándose unicamente a compartir información entre ellas (Oczkowski et al, 2013). De acuerdo a de Miranda (2014) no siempre es fácil visualizar en las cooperativas el valor de la solidaridad y cooperación. Y recomienda que este principio debe ser un ejercicio que, a través de redes de actuación entre Sociedades Cooperativas, puedan, intercambiar tecnologías, modelos de negocios, paradigmas gerenciales y técnicas de formación cooperativa que valorice el espíritu de la cooperación. Los socios de las cooperativas deben comprender que la cooperación entre personas se completa con la intercooperación, con la cooperación entre Sociedades Cooperativas. Si las cooperativas reconocen y aplican el valor del principio de cooperación tendrán buenos resultados que se verifican en las siguientes hipótesis:

H14: El principio de Cooperación entre cooperativas se relaciona de manera positiva con la imagen de la cooperativa de ahorro y crédito.

H15: El principio de Cooperación entre cooperativas se relaciona de manera positiva con los beneficios percibidos por los socios de la cooperativa de ahorro y crédito.

5. Aspectos metodológicos de la investigación

Para probar las hipótesis antes planteadas, se realizó un análisis cuantitativo de tipo explicativo. La validez del contenido de la encuesta fue realizado mediante un proceso de discusión y reflexión con expertos en el tema cooperativo, como lo propone Conca, Llopis, y Tari (2004). Posteriormente, para garantizar que las preguntas y sus opciones de respuesta fueran totalmente comprensibles por los socios, se realizó un pre-test con una muestra de socios de la Cooperativa en estudio. El cálculo de la muestra se realizó de forma estratificada por sucursales donde se obtuvo 381 con un nivel de error del 5% (p=0,5 y q=0,5). Sin embargo, se aplicó 468 encuestas en total; que luego de eliminar 12 encuestas que estaban incompletas, se obtuvo 456 encuestas válidas, dando un porcentaje de error de 4,56%.

El muestreo utilizado fue no probabilístico y para garantizar una mayor precisión en la representación de los datos, se utilizó un muestreo multietapa por cuotas tomando como criterios de selección al sexo del socio y lugar de residencia (ciudad). La muestra se desglosó en 50,2% mujeres y 49,8% hombres, que es comparable a cifras relativas en el Instituto Nacional de Estadísticas y Censos (INEC, 2010) en general (50,4% mujeres y 49,6% hombres- INEC 2010).

Para el instrumento de investigación se utilizaron escalas de tipo Likert 1-5 (1= totalmente en desacuerdo; 5= totalmente de acuerdo) para medir todos los conceptos en el modelo teórico (Figura 1). Para los principios cooperativos, conceptualizado como un constructo formativo, se consideraron de primer orden con siete dimensiones, donde cada una se midió a partir de aspectos actitudinales tomando como referencia lo mencionado por varios autores (ACI, 2015; Agirre y Gómez 2019). La definición de Imagen Cooperativa y Beneficios Percibidos por los socios de las cooperativas se tomó de Martínez y Eid (2017); Pérez y Rodríguez (2014) que son elementos que miden también aspectos actitudinales.

Para la contrastación de las hipótesis y el análisis del efecto de los principios cooperativos se ha utilizado la técnica estadística multivariante de ecuaciones estructurales Partial Least Square (PLS) con el software SmartPLS. Para asegurar que las escalas propuestas de las diferentes medidas son válidas y fiables se han seguido las dos etapas propuestas por Barclay, Higgins, y Thompson (1995): 1) evaluación del modelo de medida y, 2) evaluación del modelo estructural.

Como parte de la primera etapa se comprobó la fiabilidad individual de los indicadores de los constructos de primer orden, que deben superar los umbrales recomendados por la literatura como: Alfa de Cronbach (valor mínimo 0.70), rho_A (valor mínimo 0.70), fiabilidad compuesta (valor mínimo 0.70) y varianza extraída media – AVE (valor mínimo 0.50) (Gallardo, Sánchez, y Corchuelo, 2012). Los valores obtenidos de la fiabilidad compuesta de los constructos superan el valor de 0,7 (Nunally, 1978), a excepción del constructo membresía abierta y voluntaria. Con estos primeros resultados se procedió a eliminar las 2 variables del modelo que no cumplían con los mínimos requeridos; y, se procedió a evaluar nuevamente las condiciones requeridas.

La fiabilidad compuesta, validez convergente (AVE) y Alfa de Cronbach cumplen los mínimos requeridos (Fornell y Larcker, 1981). Esto significa que los ítems seleccionados representan de manera adecuada los constructos subyacentes (Henseler y Sarstedt, 2013). Lo anterior se muestra en la Tabla 1.

Tabla 1

Validez convergente ajustada

 

Alfa de Cronbach

rho_A

Fiabilidad compuesta

Varianza extraída media (AVE)

Beneficios percibidos por socios

0,843

0,868

0,897

0,688

Cooperación Cooperativas

0,841

0,843

0,887

0,613

Educación Capacitación Información

0,861

0,903

0,898

0,642

Imagen de la Cooperativa

0,789

0,837

0,863

0,619

Interés por la Comunidad

0,744

0,748

0,839

0,567

Participacion Económica Miembros

0,854

0,862

0,901

0,696

Fuente: Elaboración propia.

De acuerdo Fornell y Larcker (1981) un constructo está dotado de validez discriminante cuando la AVE de dicho constructo es mayor que las correlaciones al cuadrado entre ese constructo y los demás que forman el modelo. La validez disciminante muestró resultados aceptables con el ajuste realizado al modelo original de acuerdo a los valores presentados en la Tabla 2.

Tabla 2

Validez discriminante de Fornell-Larcker

Criterio de Fornell-Larcker

Beneficios percibidos socios

Cooperación Cooperativas

Educación Capacitación Información

Imagen de la Cooperativa

Interés por la Comunidad

Participación Económica Miembros

Beneficios percibidos socios

0,829

 

 

 

 

 

Cooperación Cooperativas

0,629

0,783

 

 

 

 

Educación Capacitación Información

0,689

0,760

0,801

 

 

 

Imagen de la Cooperativa

0,767

0,624

0,664

0,787

 

 

Interés por la Comunidad

0,800

0,718

0,727

0,769

0,753

 

Participacion Económica Miembros

0,611

0,427

0,607

0,512

0,518

0,834

Fuente: Elaboración propia.

6. Principios cooperativos desde la perspectiva de los socios

Una vez demostradas la fiabilidad, la validez convergente, discriminante y no colilenalidad del modelo de medida, se procedió a testar las relaciones entre las distintas variables, mediante el método bootstrap (5000 sub-muestras) los distintos parámetros estadísticos. El soporte de las hipótesis planteadas se realizó a partir del signo, el valor y la significatividad de los t-valores en cada uno de los coeficientes path (ß).

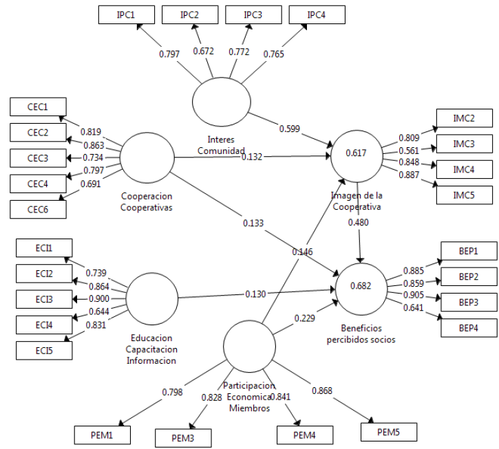
El análisis del modelo estructural confirma que los principios cooperativos (Interés por la comunidad, Cooperación entre cooperativas y Participación Económica de sus miembros) tienen un impacto positivo en la imagen de la cooperativa de forma directa. De igual forma los principios cooperativos (Cooperación entre cooperativas, Participación Económica de sus miembros, Educación, Capacitacion y Informacion) y la Imagen de la Cooperativa tienen un impacto positivo en la en los beneficios percibidos por los socios de la misma. Este efecto resulta significativo basado en t de una cola de prueba y un nivel de significatividad de p<0.001.

Las variables consideradas más relevantes y significativas (cuyos coeficientes son superiores a 0,2 y los valores t-son mayores que el valor recomendado; son: el interés por la comunidad, participación económica de sus miembros y la imagen de la cooperativa son muy significativos para impactar a los beneficios percibidos por los socios. Estos valores permiten confirmar H7; H10 y H1 y soportar solo parcialmente a H2; H13; H14 y H15, dado que sus coeficientes de camino son significativos pero están entre 0,1 y 0,2. (Tabla 3).

Tabla 3

Parámetros asociados al contraste de hipótesis

 Hipótesis

Muestra original (O)

Estadísticos t

P Valores

H6: Participacion Económica Miembros -> Imagen de la Cooperativa

0,146

3,635

0,000

H10: Interés por la Comunidad -> Imagen de la Cooperativa

0,599

12,136

0,000

H14: Cooperación Cooperativas -> Imagen de la Cooperativa

0,132

3,083

0,002

H7: Participacion Económica Miembros -> Beneficios percibidos socios

0,229

3,709

0,000

H13: Educación, Capacitación Información -> Beneficios percibidos socios

0,130

3,420

0,001

H15: Cooperación Cooperativas -> Beneficios percibidos socios

0,133

3,095

0,002

H1: Imagen de la Cooperativa -> Beneficios percibidos socios

0,480

8,542

0,000

Fuente: Elaboración propia.

Los principios seleccionados son capaces de explicar el 61,7% de la varianza de la imagen de la cooperativa y el 68,2% de la varianza de los beneficios percibidos de los socios. Por lo tanto, las hipótesis planteadas quedan confirmadas (tabla 3) y el modelo validado se muestra en la Figura 1:

Figura 1

Modelo propuesto

Fuente: Elaboración propia

Para completar el análisis del modelo estructural, como parte de la segunda etapa se calculó la bondad del ajuste del modelo que fue de 0,085 (superior a 0,08 recomendado por Henseller y Sarstedt (2013) como adecuado). Los R2 obtenidos presentan una alta consistencia (R2 = 0,682 en la variable dependiente Beneficios Percibidos; y 0,617 en la variable Imagen Cooperativa). Una segunda prueba de Stone-Geisser Q2 indican que el modelo utilizado es capaz de realizar predicciones. Los resultados del modelo ajustado indican una adecuada capacidad de predicción demostrando una relación significativa entre los principios cooperativos y los beneficios percibidos por los socios (Q2 = 0.438), y una predicción moderada donde los principios cooperativos inciden en la imagen de la cooperativa (Q2 = 0.350).

7. Conclusiones

Este estudio relaciona los beneficios percebidos de los socios de una cooperativa en la medida que esta institución pone en práctica los principios cooperativos; así como, la influencia en su imagen institucional. Esta investigación permite a los directivos de la cooperativa comprender qué principios cooperativos son más influyentes en la imagen y la percepción de beneficios por los cooperativistas.

Siguiendo esta idea, podemos decir que los socios perciben mayores beneficios cuando el principio de participación económica se aplica a través de la satisfacción en los procesos de crédito, intereses razonables y productos financieros que cubran las necesidades de sus asociados.

De igual forma, al aplicar los principios cooperativos relacionados a las iniciativas sociales como: interés por la comunidad, educación, capacitación, información y la cooperación entre cooperativas; también ayudan a mejorar la percepción de beneficios y por ende la imagen institucional. Esto implica que el compromiso de la cooperativa al cumplir estos principios parece forjar una mejor imagen, aumenta la fidelidad y fortalece los vínculos del socio con la institución. De esta forma, se ha observado que estos principios agregan más valor a los socios mejorando el compromiso actitudinal con la institución.

A su vez este hallazgo conlleva a que la cooperativa incluya evidencias del cumplimiento de sus principios en sus estrategias y procuren ser más visibles y comunicacionales para lograr una mejor diferenciación como entes basados en principios y valores utilizando una estrategia de marketing adecuada.

Por otra parte, al analizar aquellos principios cooperativos que no han tenido una influencia significativa como el caso de la membresía abierta y voluntaria y control democrático; que contempla escaso compromiso de sus asociados con sus obligaciones en cuanto al ejercicio del derecho al voto, la participación en las reuniones, y un nivel bajo participación democrática. Esto puede tener como causal la falta de oportunidad de los socios a ser escuchados y participativos en las decisiones internas institucionales. Así mismo, el principio de autonomía e independencia tampoco se ve como un determinante ya que la cooperativa tiene su propia estructura administrativa representada por sus socios elegidos, y mientras el funcionamiento de sus actividades no se vea interferida por entes externos, los socios no sienten ningún perjuicio ni tampoco ningún beneficio palpable.

Para este estudio se consideran algunas limitaciones como la aplicación de la encuesta a los socios de una sola cooperativa con una determinada posición y visión de la aplicación de los principios en dicha organización. A su vez, este estudio podría ser reforzado en investigaciones futuras, teniendo un enfoque más amplio con diferentes grupos de interés (directivos, trabajadores, proveedores, etc); así como también, realizarlo en una muestra más grande de cooperativas y se puedan cruzar diversas opiniones y percepciones de los mismos.

Referencias bibliográficas

Aguirre-Landa, J., Garro-Aburto, L., y Alcalde-Martínez, E. A. (2020). Evaluación de un crédito en las microfinanzas: cartografía conceptual desde la socioformación. Revista Espacios, 41(32). https://www.revistaespacios.com/a20v41n32/a20v41n32p24.pdf

Alarcón, M., y Alvarez, J. (2020). El Balance Social y las relaciones entre los Objetivos de Desarrollo Sostenible y los Principios Cooperativos mediante un análisis de Redes Sociales. CIRIEC-España, Revista de Economía Pública, Social y Cooperativa, 57-87. https://doi.org/10.7203/CIRIEC-E.99.14322

Alianza Cooperativa Internacional (ACI). (1995). Los principios cooperativos del siglo XXI. CIRIEC-España, Revista de Economía Pública, Social y Cooperativa, 38-39.

Barclay, D., Higgins, C. y Thompson, R. (1995). The partial least squares (PLS) approach to causal modelling: Personal computer adoption and use as an illustration. Technology Studies (Special Issue on Research Methodology), 2(2), 285–309.

Campos, Y. (2018). El capital social cooperativo como manifestación del principio de participación económica. Análisis teórico-legal en Cuba. Boletín de la Asociación Internacional de Derecho Cooperativo, 173-205. https://doi.org/10.18543/baidc-53-2018pp173-205

Casimiro, M., y Coelho, A. (2017). A causal relationship model linking corporate reputation and customer-based brand equity: a customer perspective. Academia Revista Latinoamericana de Administración, 1-31. https://doi.org/10.1108/ARLA-09-2015-0253

Cervantes, V., Salgado, R., Peralta, P., y García, C. (2020). Formas organizativas modernas en empresas grandes del sector cooperativo colombiano. Revista de Ciencias Sociales (Ve), XXVI(4), 145-16. https://produccioncientificaluz.org/index.php/rcs/article/view/34654/36559

Coba, E., Diaz, J., Tapia, E., y Mansilla, J. (2019). El rendimiento financiero explicado a través de los principios cooperativos. Un estudio en las cooperativas de ahorro y crédito del Ecuador. Contaduría y Administración, 1-21. http://dx.doi.org/10.22201/fca.24488410e.2020.2448

Colón, R. (2014). El Principio de autonomía cooperativa frente al Estado: su articulación bajo la legislación de Puerto Rico. Boletín de la Asociación Internacional de Derecho Cooperativo (48), 177-190. https://doi.org/10.18543/baidc-48-2014pp177-190

Conca, F., Llopis, J., & Tari, J. (2004). Desarrollo de una medida para evaluar la gestión de la calidad en empresas certificadas. European Journal of Operational Research, 683-697. https://doi.org/10.1016/S0377-2217(03)00145-0

Cruz, J., y Cardenas, F. (2018). Principios cooperativos en conflicto. Estudios de Desarrollo Social, 1-19. http://scielo.sld.cu/scielo.php?script=sci_arttextypid=S2308-01322018000300019ylng=esynrm=iso

Cuñat, R., y Serrano, C. (2007). ¿Contribuyen las cooperativas de reciente creacion al desarrollo local?. Una visión desde los principios cooperativos. Capaya, Revista Venezolana de Economia Social, 8-29. https://www.uv.es/vcoll/articulos/2007_cayapa.pdf

de Miranda, J. E. (2014). De la propedéutica de los principios cooperativos a la intercooperación como pilastra del cooperativismo. Boletín De La Asociación Internacional De Derecho Cooperativo, (48), 149-163. https://doi.org/10.18543/baidc-48-2014pp149-163

de Miranda, J. E., & Corrêa Lima, A. (2019). La autonomía e independencia: análisis de la efectividad del cuarto principio del cooperativismo bajo la perspectiva de la ontología cooperativa. Boletín De La Asociación Internacional De Derecho Cooperativo, (55), 87-104. https://doi.org/10.18543/baidc-55-2019pp87-104

Fici, A. (2015). El papel esencial del derecho cooperativo. CIRIEC Revista Jurídica de Economía Social y Cooperativa, 27, 1-35. http://ciriec-revistajuridica.es/wp-content/uploads/027-001.pdf

Fornell, C., & Larcker, D. (1981). Evaluating structural equation models with unobservable variables and measurement error. Journal of Marketing Research, 18, 39-50. https://doi.org/10.1177/002224378101800104

Gallardo, D., Sánchez, M. y Corchuelo, A. (2012). Validación de un instrumento de medida para la relación entre la orientación a la responsabilidad social corporativa y otras variables estratégicas de la empresa. Revista de Contabilidad, 16(1), 11-23. https://doi.org/10.1016/S1138-4891(13)70002-5

Gómez Ruíz, M. Á., & Quesada Serra, V. (2017). Coevaluación o Evaluación Compartida en el Contexto Universitario: La Percepción del Alumnado de Primer Curso. Revista Iberoamericana De Evaluación Educativa10(2). https://doi.org/10.15366/riee2017.10.2.001

Guambe, J., Ige, K., y Tshabalala, N. (2017). Participatory Empowerment and Economic Capacitation in Disabled Peoples’ Cooperatives in South Africa. Journal of Sociology and Social Anthropology, 8(3), 130-139. https://doi.org/10.1080/09766634.2017.1347199

Henseller, J., & Sarstedt, M. (2013). Goodness of fit indices for partial least squares path modeling. Computational Statistics, 28(2), 565-580. https://link.springer.com/content/pdf/10.1007/s00180-012-0317-1.pdf

Instituto Nacional de Estadística y Censos. (2010). Mujeres y hombres del Ecuador en Cifras III. Editorial Ecuador. https://www.ecuadorencifras.gob.ec/wp-content/descargas/Libros/Socioeconomico/Mujeres_y_Hombres_del_Ecuador_en_Cifras_III.pdf

Ioannou, M., Boukas, N., y Skoufari, E. (2014). Examining the role of advertising on the behaviour of co-operative bank consumers. Journal of Co-operative Organization and Management, 2(1), 1-10. https://doi.org/10.1016/j.jcom.2014.03.004

Ismah, O., Faigah, S., Imani, M., Husniyati, A., Fatimah, S., y Abdul, R. (2015). Integrating institutional theory in determining corporate image of Islamic banks. Procedia - Social and Behavioral Sciences, 211, 560 – 567. https://doi.org/10.1016/j.sbspro.2015.11.074

López Armes, E. (2021). Responsabilidad social y el compromiso organizacional de empleados públicos del Perú. Revista Venezolana de Gerencia (RVG), 26(95), 656-668. https://doi.org/10.52080/rvgluz.27.95.14

Lucero, K. (2020). Las cooperativas resistieron bien a la pandemia. Revista Gestión. https://www.revistagestion.ec/economia-y-finanzas-analisis/las-cooperativas-resistieron-bien-la-pandemia

Martínez, F., y Eid, M. (2017). El nivel de conocimiento y la reputación social de las empresas cooperativas. El caso de la Región de Murcia. CIRIEC-España, Revista de Economía Pública, Social y Cooperativa, (91), 5-29. https://doi.org/10.7203/CIRIEC-E.91.8865

Matadamas, I. A., Cruz, B. C., y Toledo, A. (2021). Economía solidaria en redes familiares de artesanos en San Pedro Cajonos. Revista Venezolana de Gerencia, 26(95), 514-529. https://doi.org/10.52080/rvgluz.27.95.5

Moreno, J. (2017). Las relaciones entre los valores y principios cooperativos y los principios de la normativa cooperativa. REVESCO. Revista de Estudios Cooperativos (124), 114-127. https://doi.org/10.5209/REVE.54923

Muñoz, A., Ormaza, J., Castillo, Y. (2022). Buenas prácticas en emprendimientos lácteos, desde la economía social y solidaria en Biblián-Ecuador. Telos: revista de Estudios Interdisciplinarios en Ciencias Sociales, 24(1), 40-61. DOI: www.doi.org/10.36390/telos241.04

Nunnally, J. C. (1978). Psychometric theory. (2nd ed.). McGraw-Hill.

Nunnally, J.C. (1978). Psychometric theory. (2da. Ed). McGraw-Hill, New York.

Oczkowski, E., Krivokapic, B., y Plummer, K. (2013). The meaning, importance and practice of the co-operative principles: Qualitative evidence from the Australian co-operative sector. Journal of Co-operative Organization and Management, 1(2), 54-63. https://doi.org/10.1016/j.jcom.2013.10.006

Pérez, A., y Rodríguez, I. (2014). Identidad, imagen y reputación de la empresa: integración de propuestas teóricas para una gestión exitosa. Cuadernos de Gestión, Cuadernos de Gestión, 14(1), 97-126. https://addi.ehu.es/bitstream/handle/10810/15462/130389ap.pdf?sequence=1yisAllowed=y

Ramirez, D. (2019). Modelo para la gestión de organizaciones empresariales: estructurado sobre los grupos de interés. Negotium, Revista Científica Electrónica de Ciencias Gerenciales, 42, 29-48. http://doi.org/10.5281/zenodo.4838312

Robinson, D, Díaz, I y Cruz, S. (2019). Empoderamiento de la mujer rural e indígena en México a través de grupos productivos y microempresas sociales. Retos Revista de Ciencias de la Administración y Economía, 9(17), 91-108. https://10.17163/ret.n17.2019.06

Rodríguez, J., y Hernández, J. (2019). Los principios cooperativos desde el dilema ético y el grado de aplicabilidad. Revista Aletheia, 11(1), 107-124. http://dx.doi.org/10.11600/21450366.11.1aletheia.107.124

Server, R., y Lajara, N. (2016). La gestión sostenible de las cooperativas. Los valores y principios cooperativos como referencia. En AECA (2016). Desarrollo sostenible. Nuevos retos para la Contabilidad de gestión (págs. 60-62). Portugal: Asociación Española de Contabilidad y Administración de Empresas. http://www.aeca1.org/revistaeca/revista115/115.pdf

Wilches, A., Orozco, L., y Beltrán, C. (2020). Estructura de las juntas directivas y divulgación de la responsabilidad social corporativa: El caso de las empresas más reputadas en Colombia. Cuadernos de Administración, 33, 1-15. https://doi.org/10.11144/Javeriana.cao33.ejdd

Yungwook, K. (2001). The Impact of Brand Equity and the Company’s Reputation on Revenues. Journal of Promotion Management, 6(2), 89-111. https://doi.org/10.1300/J057v06n01_09