Universidad del Zulia (LUZ)
Revista Venezolana de Gerencia (RVG)
Año 27 No. Especial 7, 2022, 186-202
ISSN 1315-9984 / e-ISSN 2477-9423
COMO CITAR: Saltos-Cruz, G., Araque-Jaramillo, W., y Saltos-Cruz, C. (2022). Gestión de marca y competitividad empresarial: Un estudio explicativo de procesos fundamentales. Revista Venezolana de Gerencia, 27(Especial 7), 186-202. https://doi.org/10.52080/rvgluz.27.7.13
Gestión de marca y competitividad empresarial: Un estudio explicativo de procesos fundamentales*
Saltos-Cruz, Gabriel*
Araque-Jaramillo, Wilson**
Saltos-Cruz, Carlos***
Resumen
La gestión de marca representa un campo de investigación muy estudiado en la última década. A pesar de esto, son escasos los estudios comparativos que pretendan investigar este fenómeno desde el interior de las organizaciones y desde sus clientes externos. El objetivo de la presente investigación es analizar el proceso de gestión de marca que ejecutan las empresas confeccionistas de jeans del sector textil de la Zona 3 del Ecuador para alcanzar un nivel de competitividad empresarial. El estudio es cuantitativo, no experimental, de corte trasversal. Se aplicaron tres instrumentos para medir la gestión de marca, el valor de marca y la competitividad empresarial. El método empírico usado fue el de recopilación de información a través de encuestas aplicadas a 321 empresas y 326 consumidores. Se usaron modelos estadísticos de modelación de ecuaciones estructurales (SEM) y de correlación no paramétrica (Spearman). Se determinó la existencia de correlación entre las variables de estudio. Se concluye que el valor de marca es una variable mediadora de las variables de estudio.
Palabras clave: valor de marca; competitividad empresarial; ecuaciones estructurales.
Recibido: 05.01.2022 Aceptado: 06.04.2022
* Esta investigación es el resultado de la participación en el Programa Posdoctoral América Latina en el Orden Global que lleva adelante la Universidad Andina Simón Bolívar, Sede Ecuador y el Colegio de América Sede Latinoamericana
** Doctor en Ciencias Económicas. Docente e Investigador de la Universidad Técnica de Ambato (UTA), Ecuador. Docente a tiempo completo de la UTA. Grupo de investigación “Desarrollo Comercial de Mercado”. Correo: jg.saltos@uta.edu.ec. ORCID: 0000-0002-4398-2564
*** Doctor en Administración. Docente e investigador especialista en asociatividad, competitividad, emprendimiento, y pequeñas y medianas empresas. Profesor principal a tiempo completo de la Universidad Andina Simón Bolívar, Ecuador. Correo: wilson.araque@uasb.edu.ec. ORCID: 0000-0002-2626-8705
**** Doctor en Ciencias Económicas (c). Docente e Investigador de la Universidad Técnica de Ambato (UTA), Ecuador. Docente a tiempo completo de la UTA. Correo: carlosasaltos@uta.edu.ec. ORCID: 0000-0001-8406-4797
Brand management and business competitiveness: An explanatory study of fundamental processes
Abstract
Brand management represents a field of research much studied in the last decade. Despite this, there are few comparative studies that attempt to investigate this phenomenon from within organizations and from their external clients. The objective of this research is to analyze the brand management process carried out by jeans manufacturing companies in the textile sector in Zone 3 of Ecuador to achieve a level of business competitiveness. The study is quantitative, not experimental, cross-sectional. 3 instruments were applied to measure brand management, brand equity and business competitiveness. The empirical method used was that of gathering information through surveys applied to 321 companies and 326 consumers. Statistical models of structural equation modeling (SEM) and non-parametric correlation (Spearman) were used. The existence of correlation between the study variables was determined. It is concluded that brand equity is a mediating variable of the study variables.
Keywords: Brand value; business competitiveness; structural equations.
1. Introducción
Interpretar la relación e influencia que la gestión de marca tiene en la competitividad de las empresas es un desafío sustancial para los responsables del diseño de las políticas comerciales de las organizaciones, indistintamente de su tamaño o su capital social. En un entorno de globalización digital existe una considerable asociación entre los factores que influyen en la marca corporativa y las dimensiones de la competitividad empresarial (Melnyk & Varibrusova, 2019).
En las marcas corporativas Laghi et al, (2020), analizan la relación entre la gestión de marca y el desempeño financiero considerando la valoración de consultoras importantes (Interbrand, Brand Finance, Brandz, European Brand Institute). Los modelos de relación se aplicaron a una muestra de 264 empresas que no cotizaban en la bolsa entre el periodo 2006 y 2019. Como modelos estadísticos aplicados, se utilizaron la regresión lineal múltiple y mínimos cuadrados ordinarios. El análisis empírico revela que existe una relación significativa entre las dimensiones del valor de marca y las dimensiones de la competitividad de las empresas. El principal hallazgo revela que la gestión de marca tiene un “Valor subyacente” de las empresas con respecto a su capacidad para obtener una ventaja competitiva.
En un estudio realizado en los museos de España, Ferreiro, Fuentes & Morere, (2021) exploran la influencia de la gestión de marca personal sobre la competitividad de museos de España. Mediante un método deductivo con enfoque lógico apoyado en las premisas teóricas del modelo de Aaker (1996), aplicaron entrevistas a profundidad canalizadas por teléfono. Para analizar los resultados de las entrevistas utilizaron el programa informático QDA (Qualitative Data Analisis) para la segmentación y codificación de la información. Los resultados del análisis cualitativo destacan que hay una carga emocional adicional al vincular la marca de museo a las características de la marca personal, sin embargo, estas características pueden sentar las bases de una ventaja competitiva.
En el caso particular del mercado de exportación, Nguyen y Khoa (2020) analizan los factores que afectan la competitividad de las empresas exportadoras de productos del mar de la provincia de Kien Giang en Vietnam. Con el método de muestreo aleatorio simple (con dos atributos, incluido el tamaño de la empresa y el tipo de empresa) seleccionaron una muestra representativa de 350 empresas. Los modelos de análisis usados fueron, la evaluación de confiabilidad (Alfa de Cronbach), el análisis factorial exploratorio y el método de ecuaciones de regresión para determinar la relación entre los factores que influyen en la competitividad. Entre los principales hallazgos de la investigación, se presentan algunas implicaciones gerenciales para mejorar la competitividad de las empresas exportadoras en el contexto de la integración económica global, no obstante, se destaca como factor de mayor influencia a la gestión de marca.
Para un conjunto de países de Europa central, Bilan et al, (2019) estudian la vinculación de los componentes de la gestión de marca país y su interacción con los factores macroeconómicos de competitividad. Como fuente para el análisis emplearon una base de datos obtenido de Hofstede Insights, Banco Mundial de Datos, Naciones Unidas y Freedom House. Como modelos de análisis estadístico utilizaron el coeficiente de correlación de Pearson y el modelo de mínimos cuadrados generalizados. Se encuentra un alto nivel de multicolinealidad entre los determinantes del valor social y la marca país, simultáneamente, esta relación tiene un impacto explicativo sobre la competitividad.
En el caso de las marcas del sector del granito de España, García, Gómez & Martínez (2010) estudian la utilidad de la estrategia basada en la marca paraguas y su efecto en la competitividad de 25 empresas exportadoras de piedra natural. Como metodología utilizaron el análisis exploratorio con aplicación de entrevistas a profundidad y rondas sucesivas de consulta. Por medio de un análisis descriptivo deducen que la creación de una marca paraguas pudiera generar diferenciación al producto, lo que está en línea con el país de procedencia. Los informantes claves de las empresas del sector afirmaron que los principales atributos que caracterizan a una marca líder son: la calidad, la capacidad de respuesta a la demanda y las variedades de la piedra.
En un grupo de marcas de productos y servicios, Barreiros (2018) evalúa el grado de trasmisión de las dimensiones del valor de marca al consumidor a partir de un modelo diseñado. Con el método de muestreo aleatorio simple seleccionó a 1092 consumidores reales que habían adquirido el producto o el servicio estudiado (tarjeta de crédito, servicio de trasporte, bocadillos, servicios de televisión y videojuegos). Mediante el uso del análisis factorial confirmatorio validaron el modelo de medición del valor de marca. Los principales hallazgos del estudio permiten concluir que el modelo puede usarse en la medición de productos, servicios y no en organizaciones, regiones, países, personas.
En resumen, aunque existe un extenso cuerpo de literatura que se centran en diversos aspectos teóricos y metodológicos de la gestión de marca en diversos contextos, no se los relacionan con factores de influencia de la competitividad empresarial. Esto se debe, en primer lugar, al conflicto metodológico de la medición de dimensiones que son consideradas por los empresarios como datos confidenciales. En segundo lugar, existen metodologías de medición de la gestión de marca y de la competitividad empresarial que son mutuamente excluyentes.
En este sentido, uno de los fines que se pretende alcanzar es el estudio de una posible relación entre la gestión de marca y la competitividad empresarial. Se considera como escenario, a la realidad del mercado de jeans desde dos perspectivas (las empresas confeccionistas y los consumidores). En consecuencia, se plantea como objetivo, analizar el proceso de gestión de marca de las empresas confeccionistas de jeans del sector textil de la Zona 3 del Ecuador. La importancia de la investigación radica en la relevancia del tema para el desarrollo empresarial y para la construcción de marcas que puedan constituirse en una ventaja competitiva para el sector.
2. Gestión de marca y competitividad empresarial: asociación teórica
El análisis de varias investigaciones previas permite comprender el estado de la cuestión de la gestión de marca. Este esfuerzo investigativo traza una plataforma sólida del conocimiento de los constructos más destacados que fundamentan este estudio. En este sentido, las marcas constituyen un elemento determinante de la economía contemporánea. Efectivamente, cubren todos los ámbitos de las relaciones comerciales y están omnipresentes en las actividades comunes a todos los seres humanos. Las marcas por su capacidad de ramificación son estimadas como un símbolo relevante de las relaciones sociales capitalistas posmodernas. En consecuencia, su análisis debe orientarse a partir de diferentes aristas: económica, histórica, sociológica, antropológica, psicológica, y semiótica.
La gestión de marca se desarrolla a partir de su construcción social (imaginario social). Esta evolución constituye un estado dinámico configurado por un conjunto de dimensiones que van más allá de un nombre, un isotipo o una imagen (Saltos, Jiménez, & Jiménez, 2016; Diago, Chávez, & Urrutia, 2020). Las categorías fundamentales de la gestión de marca están determinadas por su construcción (identidad de marca y arquitectura de marca), por su medición (imagen de marca y notoriedad de marca), y por su retroalimentación (valor de marca) (Aaker & Biel, 1993; Scott, 2002; Chailan, Boyer, & Calderón, 2003; Aaker, 2005; Kapferer, 2008).
La identidad de marca trasfiere las características particulares de la empresa y es impactada en la notoriedad de marca. Esta relación sinérgica construye las características distintivas de la marca, a partir de internalización y externalización. En este orden de ideas, Buil, Martínez y De Chernatony (2010) demuestran la existencia de una alta correlación entre el posicionamiento de marca, la identidad de marca y la imagen de marca.
La arquitectura de marca construye y organiza la marca actuando como un gestor de alta jerarquía que delimita los objetivos y orientación de la marca. Además, caracteriza las propiedades físicas y estructurales para su agrupación, a partir del número de interacciones potenciales demarcando sus límites dentro de una estructura organizacional de marcas. Chailan, Boyer y Calderón (2003) estudiaron la organización como una propiedad de la marca llegando a la conclusión de la existencia de un orden inmerso en una superestructura de marcas y su coexistencia entre marcas (Bertalanffy, 1989).
La imagen de marca es un conjunto de procesos de construcción de la percepción del consumidor vista como un activo intangible para la empresa. Desde la perspectiva del cliente, es la concepción de la marca asociada a los beneficios y atributos del producto. Estos elementos son percibidos a través de la experiencia de compra y uso del producto o servicio. Esta imagen mental influye en la actitud del cliente frente a la marca. Un enfoque positivo de la marca genera confianza y las vincula con las peculiaridades humanas del consumidor (Vargas, 2021). Dentro del proceso de compra la diferenciación genera un alto nivel de influencia (Keller, 1993; Aaker, 2005; García, 2005; Capriotti, 2009; Costa, 2010). Según Scott (2002) la imagen de marca está constituida por la asociación y el personaje de la marca.
La notoriedad de marca es la potencia de recuperación de una representación mental en relación con una necesidad convertida en estímulo (Keller, 2013). En términos sustantivos es el resultado de relacionar un número de personas que reconocen la marca del total de una población finita (Alameda et al, 2006). Para Keller (2013), la notoriedad está conformada por el reconocimiento de marca, el recuerdo de marca, el top of mind y la familiaridad de marca (Donoso, 2015).
El valor de marca evalúa a la marca como un activo intangible real. Esta categoría está conformada por un conjunto de indicadores basados en la calificación del mercado. Su gestión se orienta en los criterios impuestos por los stakeholders, creando una plataforma de garantías de compra. Dicho de otro modo, es un factor que retroalimenta a la gestión de marca desde una medida sustantiva. Para Buil, Martínez y De Chernatony (2010) es un constructo compuesto por la calidad percibida, la lealtad de marca.
La competitividad empresarial en las últimas décadas ha sido un tema muy estudiado por numerosos colectivos científicos. Se define desde un enfoque formal, como la capacidad empresarial de configurar recursos encaminados al desarrollo de ventajas competitivas (Hernández, 2020). Estas características distintivas proveen a las organizaciones una posición en su entorno de actuación (Tello & Perusquia, 2016; Vásquez, Guerrero, & Núñez, 2014). Según el Foro Económico Mundial (2015), es la combinación y configuración de 12 pilares, a saber: instituciones, infraestructura, entorno macroeconómico, salud y educación primaria, educación superior y entrenamiento, eficiencia de los mercados de bienes, eficiencia del mercado laboral, desarrollo del mercado financiero, disposición tecnológica, tamaño de mercado, sofisticación de los negocios e innovación (Morales, Romero, & Andrade, 2002).
La medición de la competitividad empresarial está relacionada con el constructo definido por la modelización de sus métricas. Desde un punto de vista integral, se presenta un alto grado de complejidad en el tratamiento de la competitividad como una sola unidad de análisis, en su defecto, esta puede abordarse desde una perspectiva del resultado de actuación y desde el análisis de los factores que influyen en ese resultado de actuación. Fuentes (2006) en su estudio, realiza una profunda inferencia de competitividad a partir de las perspectivas ex ante y ex post mencionadas.
Dentro de la perspectiva ex ante, se encuentran los recursos de comportamiento estratégico sumados a los recursos competitivos, los recursos humanos, los recursos tecnológicos y los recursos financieros. En la perspectiva ex post, se encuentra a la posición de la empresa, que está constituida por dos perspectivas: (i) la perspectiva de los clientes que se desprende de la propiedad de las marcas, las relaciones con los clientes, la asociación a la calidad y fiabilidad de sus productos; (ii) la perspectiva de los proveedores de bienes materiales, financieros de trabajo y otros (Saltos, Carvajal, & Ganán, 2018)
En este orden de ideas se afirma que la gestión de marca está estructurada por la arquitectura de marca que edifica su andamiaje físico y estratégico a partir de la identidad de marca. Esta construcción es sintetizada en la mente del consumidor como un imaginario social, cualificado por la notoriedad de marca y cuantificado por el valor de marca, este último elemento representa una variable mediadora que conecta a la marca con la competitividad empresarial. La competitividad empresarial es un factor resultante de la interacción de elementos internos y externos a la organización.
3. Consideraciones metodológicas: aplicación de modelización de ecuaciones estructurales
El estudio es una investigación de corte trasversal en el que se aplicó 3 instrumentos con escalas numéricas de intervalo de cinco niveles donde el 1 es la mínima cualificación del atributo expuesto por el ítem y 5 es su máxima cualificación. El primer instrumento midió la gestión de marca en empresas confeccionistas de jeans. El segundo instrumento midió la competitividad empresarial en la misma muestra de empresas. El tercer instrumento midió el valor de marca en los consumidores de jeans.
La técnica para la obtención de datos es la encuesta por su función de trasversalidad y capacidad predictiva (Ato, López, & Benavente, 2013).
El instrumento de la gestión de marca (Keller, 1993; Aaker & Biel, 1993; Scott, 2002; Chailan, Boyer & Calderón, 2003; Kapferer, 2008) consta de 27 ítems integrados por 5 dimensiones (identidad de marca, arquitectura de marca, imagen de marca, gestión de la notoriedad de marca y gestión del valor de marca), diagnosticó el nivel de implantación de procedimientos para gestionar las marcas en las organizaciones.
El instrumento la competitividad empresarial dispuesto por 28 ítems clasificados en 5 dimensiones (recursos de comportamiento estratégico y competitivos, recurso humano, recurso tecnológico, recurso financiero y posición de la empresa), midió el nivel de rendimiento competitivo de las organizaciones. El instrumento de valor de marca integrado por 28 ítems, estructurado por 4 dimensiones (notoriedad, calidad percibida, asociaciones de marca y lealtad de marca), midió la frecuencia de preferencia de las marcas en la percepción del consumidor.
La población 1 de la investigación estuvo compuesta por 380 empresas confeccionistas del sector textil de la Zona 3 del Ecuador. Se utilizó un censo con una tasa de respuesta del 84,5% del total de la población, en consecuencia, el tamaño final de la población se redujo a 321 empresas. La población 2 de la investigación estuvo formada por 2115 clientes que compraron con factura a los intermediarios comerciales de la “Asociación de fabricantes y comerciantes la feria del jean en el año 2019”. Se utilizó una muestra con selección aleatoria simple sin reposición, calculada a través de una fórmula para poblaciones finitas que consideró un nivel de confianza del 95% y un margen de error admitido del 5%, el resultado fue un grupo de 326 consumidores. La tasa de respuesta fue del 97,24% del total de la muestra, por consiguiente, el tamaño final del marco muestral se redujo a 317 clientes.
Los modelos de análisis de calidad métrica aplicados a los instrumentos fueron de fiabilidad y validez de constructo. El instrumento de la gestión de marca presentó una Alfa de Cronbach de 0,930; un índice de adecuación de muestreo (KMO) de 0.894, una prueba de esfericidad de Bartlett con una significancia estadística de 0,001, una varianza total explicada al 88,26% para 5 factores y una matriz rotada con el método Varimax que mostraba 5 factores con cargas factoriales superiores a 0,78. El instrumento de la competitividad presentó una Alfa de Cronbach de 0,938; un índice KMO de 0.931, una prueba de esfericidad de Bartlett con una significancia estadística de 0,001, una varianza total explicada al 85,88% para 5 factores y una matriz rotada con el método Varimax que mostraba 5 factores con cargas factoriales superiores a 0,838. El instrumento de valor de marca presentó una Alfa de Cronbach de 0,889; un índice KMO de 0.831, una prueba de esfericidad de Bartlett con una significancia estadística de 0,001, una varianza total explicada al 80,88% para 4 factores y una matriz rotada con el método Varimax que mostraba 4 factores con cargas factoriales superiores a 0,817.
Esta investigación es de corte cuantitativo no experimental, dado que estudia las variables en su estado natural sin intervenir con tratamientos. Además, parte de un enfoque deductivo, recopila datos paramétricos y analiza su comportamiento para dar respuesta a la pregunta de investigación. En el caso concreto del presente estudio, la pregunta de investigación está asociada a: ¿Cómo gestionan las marcas las empresas confeccionistas de jeans del sector textil de la Zona 3 del Ecuador?
El alcance de este estudio se orienta al enfoque explicativo porque, procura la predicción y explicación del fenómeno observado, busca las particularidades y relaciones causales entre las categorías fundamentales de la gestión de marca y la competitividad empresarial. El procedimiento estadístico empleado para la modelación del comportamiento de las dimensiones de las variables de estudio es el de ecuaciones estructurales. Se toma como variable endógena a la competitividad empresarial y como variable exógena a la gestión de marca. Los resultados del análisis estructural son esquematizados sobre un diagrama de senderos cumpliendo con las especificaciones metodológicas de (Varela & Lévy, 2006). Los programas informáticos usados serán el AMOS 22 IBM Statistics, 2016 de Byrne (2009) y Lizrel 9.2 (linear structural relations) de (Jöreskog & Sörbom, 1982).
El tipo de investigación es correlacional ya que se pretende entender y evaluar la relación métrica y estadística entre las variables de estudio. Para ejecutar un análisis riguroso de correlación, se segmentó previamente a las empresas confeccionistas de jeans del sector textil de la Zona 3 del Ecuador con base en sus medidas de competitividad. Se aplicó un procedimiento multivariante de análisis de clústeres jerárquicos. El método seleccionado fue el de agrupación de clúster por vínculos entre grupos con el método de Ward, distancia euclidiana y valores con estandarización de puntuaciones Z. Para el caso de la variable: sistema de gestión de marca y la variable: competitividad empresarial, se aplicó una prueba de correlación de Spearman ya que las variables no cumplen con el criterio de normalidad. Para su operación, se aplicó la prueba de Kolmogorov-Smirnov para determinar si existía una distribución normal en las variables de estudio. El nivel de medición de las dos variables es de intervalo, criterio que da cumplimiento a los requerimientos de la prueba de correlación de Spearman.
4. Comportamiento métrico de la gestión de marca de empresas confeccionista de jeans y competitividad empresarial: resultados
La variable competitividad empresarial es una variable modelada por Fuentes (2006) y presentó un procedimiento con rigor científico en su construcción. La variable valor de marca, se originó en el modelo de Aaker (1996), fue modificada y sometida a un examen de invarianza factorial por Buil, Martínez y De Chernatony (2010).
La variable gestión de marca se creó con un procedimiento hipotético deductivo, por lo tanto, su estructura se validó con un procedimiento exploratorio de ecuaciones estructurales. En esta línea procedimental es necesario precisar la necesidad de un análisis factorial confirmatorio (no exploratorio) por ser requisito para cumplimentar el SEM (Lévy & Varela, 2006).
En cuanto a los indicadores para el sistema de variables latentes de la gestión de marca estos se muestran en la Tabla 1.
Tabla 1
Análisis factorial confirmatorio de la gestión de marca
|
Constructo |
Indicadores |
||||
|
CR (λ X,λ y) |
ERROR (δ/ε) |
FC |
AVE |
KMO |
|
|
ID1 |
,850 |
,280 |
0,976 |
0,821 |
,894 |
|
ID2 |
,930 |
,130 |
|||
|
ID3 |
,870 |
,250 |
|||
|
ID4 |
,850 |
,270 |
|||
|
ID5 |
1,000 |
,000 |
|||
|
ID6 |
,980 |
,040 |
|||
|
ID7 |
,850 |
,028 |
|||
|
ARQ1 |
,990 |
,030 |
0,982 |
0,886 |
|
|
ARQ2 |
,910 |
,180 |
|||
|
ARQ3 |
,920 |
,160 |
|||
|
ARQ4 |
,960 |
,080 |
|||
|
ARQ5 |
,960 |
,070 |
|||
|
ARQ6 |
,850 |
,270 |
|||
|
ARQ7 |
,990 |
,010 |
|||
|
IMAG1 |
,990 |
,020 |
0,958 |
0,823 |
|
|
IMAG2 |
,920 |
,150 |
|||
|
IMAG3 |
,870 |
,250 |
|||
|
IMAG4 |
,870 |
,240 |
|||
|
IMAG5 |
,880 |
,230 |
|||
|
NOT1 |
,980 |
,030 |
0,979 |
0,894 |
|
|
NOT2 |
,970 |
,060 |
|||
|
NOT3 |
,940 |
,012 |
|||
|
NOT4 |
,890 |
,200 |
|||
|
VALM1 |
,920 |
,160 |
0,952 |
0,839 |
|
|
VALM2 |
,850 |
,290 |
|||
|
VALM3 |
,970 |
,070 |
|||
|
VALM4 |
,920 |
,150 |
|||
Nota: CR (λ X,λ Y): coeficiente de regresión que relaciona cada variable observable con su parte latente (endógena y exógena); FC: Fiabilidad compuesta; AVE: Análisis de la varianza extraída; KMO: Medida Kaiser-Meyer- Olkin de adecuación de muestreo.
Fuente: Elaboración propia.
El cálculo de fiabilidad interna (FCA) y dimensionalidad a partir del análisis de la varianza extraída (AVE), contribuyen con la medida de aporte a la estructura de factores del sistema. Se usaron 321 casos reales que muestran un alto grado de consistencia en el estudio.
4.1. Efecto del valor de marca como variable mediadora de la gestión de marca y la competitividad empresarial
El análisis del modelo de comportamiento proporcionado por el programa de modelación de ecuaciones estructurales Lizrel corrobora los criterios teóricos fundamentados en el proceso deductivo. Se comprueba que la notoriedad de marca y la imagen de marca está influida directamente por la identidad de marca. La identidad de marca y la arquitectura de marca están influidas directamente por la gestión del valor de marca. Finalmente, la identidad de marca se ve influida por la gestión del valor de marca y retroalimentada por la arquitectura de marca. (Figura 1).
Figura 1
Resultado óptimo de la modelación automatizada del programa informático Lizrel del comportamiento de la gestión de marca
Fuente: Elaboración propia
Los estudios aplicados a las medidas de actuación de la gestión de marca de las empresas confeccionistas permiten cumplimentar con los requerimientos necesarios para realizar el análisis causal entre las variables: gestión de marca, valor de marca y competitividad empresarial. En el análisis de la relación entre el sistema de gestión de marca y el valor de marca como catalizador de la competitividad de las empresas confeccionistas de jeans, estableció las relaciones de dependencia entre las variables de estudio.
El resultado de la primera modelización presenta un índice de error de aproximación cuadrática media (RMSEA) de 0,105 que está por sobre el Gold estándar comprendido entre 0,05 y 0,08. (Figura 2).
Figura 2
Análisis de causalidad a partir de SEM (modelo inicial)
Fuente: Elaboración propia.
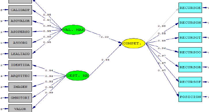
La razón de bondad de ajuste (X2/gl) presenta un valor de 4,4960 encontrándose dentro del parámetro aceptado (entre 2 y 5). Los coeficientes gama (γ) de medición del efecto directo de la variable latente exógena sobre la variable latente endógena no cumplen con el parámetro mínimo de carga (γ > 0,02). El modelo inicial, asumía a la variable gestión de marca y valor de marca como alimentadoras de la competitividad. El resultado muestra una carga factorial alta entre la gestión de marca y la competitividad empresarial, pero nula entre el valor de marca y la competitividad. A partir del análisis realizado se puede concluir que el modelo no es congruente (Lévy & Varela, 2006). En concreto, existe incongruencia en la primera relación y la existencia de indicios de que el valor de marca es una variable endógena de la gestión de marca y exógena de la competitividad.
El modelo modificado asumía a la variable gestión de marca como alimentadora del valor de marca y esta mediadora entre la gestión de marca y la competitividad empresarial. El resultado muestra una carga factorial aceptable para las dos conexiones, lo que permite concluir que existe congruencia. (Figura 3).
Figura 3
Análisis de causalidad a partir de SEM (modelo inicial)
Fuente: Elaboración propia.
La segunda modelización se configuró a partir de la asistencia automatizada de Lisrel que sugirió disponer a la gestión de marca como una variable latente exógena y al valor de marca como una variable latente endógena mediadora que trasmite el efecto indirecto de la gestión de marca sobre la competitividad. En consecuencia, el modelo 2 presenta un índice RMSEA de 0,077, una razón, X2/gl de 2,9020 y coeficientes gama (γ) con cargas mayores a las requeridas (Lévy & Varela, 2006). Al asumir a la gestión de marca como variable exógena, al valor de marca como variable mediadora y a la competitividad empresarial como variable endógena de las dos variables, se logran probar la relación causal de la gestión de marca con la competitividad empresarial, según el procedimiento de (Byrne, 2009).
4.2. Relación de dependencia de la gestión de marca y la competitividad empresarial
El análisis estadístico de Kolmogorov-Smirnov con respecto a los supuestos estadísticos para el análisis de relación no paramétrica de Rho de Spearman entre las variables: gestión de marca y competitividad empresarial, muestra una significancia estadística menor a 0,05 lo que evidencia que existen diferencias hacia el interior de las dimensiones, ya que, los datos de rendimiento de las variables no están dentro de una distribución normal. Desde este supuesto se debe estudiar la correlación no paramétrica de Spearman. (Tabla 2).
Tabla 2
Pruebas de normalidad Kolmogórov-Smirnov de las dimensiones de la gestión de marca y la competitividad empresarial
|
Estadístico |
gl |
Sig. |
|
|
Identidad de marca |
,204 |
321 |
,000 |
|
Arquitectura de marca |
,215 |
321 |
,000 |
|
Imagen de marca |
,188 |
321 |
,000 |
|
Notoriedad de marca |
,193 |
321 |
,000 |
|
Valor de marca |
,173 |
321 |
,000 |
|
Recursos de comportamiento estratégico y competitivo |
,183 |
321 |
,000 |
|
Recursos humanos |
,209 |
321 |
,000 |
|
Recursos organizacionales |
,208 |
321 |
,000 |
|
Recursos financieros |
,200 |
321 |
,000 |
|
Recursos tecnológicos |
,158 |
321 |
,000 |
Fuente: Elaboración propia.
Las correlaciones de Spearman (p) y las significancias estadísticas (Sig.) entre las dimensiones de la gestión de marca y las dimensiones de la competitividad empresarial, demuestran una correlación significativa de rango bajo para el clúster 2 y una correlación significativa de rango medio para el clúster 1 y el clúster 3. (Tabla 3).
Tabla 3
Prueba de correlación de Spearman de la variable gestión de marca y la variable competitividad empresarial
|
CLÚSTER 1 |
CLÚSTER 2 |
CLÚSTER 3 |
||
|
CORRELACIÓN DE LA GESTIÓN DE MARCA Y LA COMPETITIVIDAD EMPRESARIAL |
Coeficiente de correlación (p) |
0.462 |
0.317 |
0,591 |
|
Sig. |
0.001 |
0.001 |
0.001 |
|
|
n |
160 |
88 |
73 |
|
Fuente: Elaboración propia.
5. Conclusiones
La investigación realizada se encuentra en una línea de estudio de desarrollo de ventajas competitivas sostenibles a través de las marcas, como resultado de este estudio se desentramaron presupuestos teóricos y hallazgos que permiten dar respuesta al objetivo planteado respecto al análisis del proceso de gestión de marca de empresas confeccionistas. Se concluye que las empresas confeccionistas de jeans del sector textil de la Zona 3 del Ecuador gestionan sus marcas a partir de su valor, que al alimentar a la arquitectura de marca y a la identidad de marca con elementos para su construcción, estimulan una imagen de marca favorable que incrementa la notoriedad de marca. Sin embargo, cuando se habla de llegar a niveles altos de competitividad empresarial, el valor de marca actúa como una variable mediadora que sale de la gestión del interior de las organizaciones y se alberga en el mercado como un imaginario social. Este criterio justifica el porqué de la compra a ciegas de algunos productos que están garantizados por una marca sólida.
Las empresas confeccionistas de jeans del sector textil de la Zona 3 del Ecuador no tienen el mismo patrón de comportamiento, al direccionar la gestión de sus marcas hacia la competitividad empresarial. Existen empresas que por sus características se clasificaron en 3 clústeres de competitividad, con medidas bajas, medias y altas. El clúster de competitividad media, en comparación con los otros dos clústeres, muestra niveles más altos de correlación entre la gestión de sus marcas y sus resultados de competitividad empresarial. Sin embargo, existe la suficiente evidencia para afirmar que existe correlación significativa entre la medida global de la gestión de marca y la medida global de la competitividad empresarial. Estos descubrimientos son especialmente importantes para los gestores comerciales de las empresas confeccionistas de jeans, pues se presentan dimensiones de la gestión de marca que se correlacionan o influyen directamente en la competitividad de las empresas de la región.
Se recomienda como futura línea de investigación el estudio individualizado de las dimensiones de la gestión de marca como vector de competitividad empresarial, ya que la evidencia mostró un alto grado de influencia sobre la competitividad empresarial
Finalmente, se recomienda continuar con el estudio de ecuaciones estructurales para llevar el grado de causalidad hasta un nivel de invarianza factorial y así justificar una valides externa y su capacidad de replicabilidad en otros sectores empresariales.
Referencias bibliográficas
García, M., Gómez, J., & Martínez, A. (2010). Importancia de la marca paraguas y el made in en la competitividad internacional del granito. Cuadernos de Gestión, 10(2), 29 - 42. https://doi:10.5295/cdg.100153mg
Aaker, D. (1996). Construir marcas poderosas. Barcelona: Editorial Gestión 2000 S.A. doi:https://books.google.com.cu/books?id=nCaNkN5GuKoC&printsec=frontcover&hl=es&source=gbs_ge_summary_r&cad=0#v=onepage&q&f=falsehttps://books.google.com.cu/books?id=nCaNkN5GuKoC&printsec=frontcover&hl=es&source=gbs_ge_summary_r&cad=0#v=onepage&q&f=false
Aaker, D. (2005). Estrategias de Marca. España: Editorial ESIC.
Aaker, D., & Biel, A. (1993). Brand Equity & Advertising: Advertising’sRole in Building Strong Brands (Advertising and Consumer Psychology). Editorial Erlbaum. https://books.google.com.cu/books?redir_esc=y&hl=es&id=K_fsAAAAMAAJ&focus=searchwithinvolume&q=brand+equity
Alameda, O., Olarte Pascual, C., Reinares, & Saco. (2006). Notoriedad de marca y medios de comunicacion. Market Economic & Business Journal, 6(1), 13-26. doi:https://www.esic.edu/documentos/revistas/esicmk/070118_130317_E.pdf
Ato, M., López, J., & Benavente, A. (2013). Un sistema de clasificación de los diseños de investigación en psicología. Anales de psicología, 29(3), 1038 - 1059. https://doi/10.6018/analesps.29.3.178511
Barreiros, R. (2018). Consumer-based brand equity of products and services: Assessing a measurement model with competing brands. Revista Brasileira de Marketing, 17(2), 150 - 165. https://doi.org/10.5585/remark.v17i2.3547
Bertalanffy, l. (1989). Teoría General de los Sistemas. Nueva York: Editorial Fondo de Cultura Económica. https://cienciasyparadigmas.files.wordpress.com/2012/06/teoria-general-de-los-sistemas-_-fundamentos-desarrollo-aplicacionesludwig-von-bertalanffy.pdf
Bilan, Y., Lyeonov, S., Lyulyov, O., & Pimonenko, T. (2019). Brand Management and Macroeconomic Stability of country. Polish Journal of Management Studies, 19(2), 61 - 74. https://doi.org/10.17512/pjms.2019.19.2.05
Buil, I., Martínez, E., & De Chernatony, L. (5 de Marzo de 2010). Medicion de valor de marca desde un enfoque formativo. Cuadernos de Gestion, 10(especial), 167-196. https://doi.org/10.5295/cdg.100204ib
Byrne, B. (2009). Structural equation modelling with AMOS: Basic concepts, applicationsand programming . New York: Routledge/Taylor and Francis.
Capriotti, P. (2009). Branding corporativo: Fundamentos para la gestión estratégica de la Identidad Corporativa. Editorial Colección de libros de la Empresa. http://www.analisisdemedios.com/branding/BrandingCorporativo.pdf
Chailan, C., Boyer, A., & Calderón, L. P. (2003). Portafolio de marcas: Un marco conceptual. Cuadernos de difusión, 8(15), 24-38. http://jefas.esan.edu.pe/index.php/jefas/article/view/145/136
Costa, J. (2010). La marca: creación, diseño y gestión. Mexico: Editorial Trillas. http://www.gandhi.com.mx/la-marca-creacion-dise-o-y-gestion
Diago, A., Chávez, D., & Urrutia, R. (2020). Estrategia de gestión de marca para el ingreso de la panela Panelcauca a segmentos Premium. Revista Venezolana de Gerencia (RVG), 579-596. https://www.produccioncientificaluz.org/index.php/rvg/article/view/35211
Donoso, M. (2015). La importancia de estudiar los factores psicologicos en la fijacion e implantación de la estrategia empresarial. NBR Journal, 11(21), 23-28. https://doi.org/10.15381/quipu.v11i21.5485
Ferreiro, É., Fuentes, L., & Morere, N. (2021). Museums and climate action: a special issue of Museum Management and Curatorship. Museum Management and Curatorship, 35(6), 584-586. https://doi.org/10.1080/09647775.2020.1842235
Foro Económico Mundial (2015). The Global Competitiveness Report 2014-2015. Ginebra: WorldEconomicForum.
Fuentes, L. (2006). Aproximación a los factores determinantes de la competitividad de la empresa de distribución comercial. Santa Cruz de Tenerife: Universidad de La Laguana.
García, M. (2005). Arquitectura de Marcas. Editorial ESIC. doi:https://www.researchgate.net/publication/41053244_Arquitectura_de_marcas_modelo_general_de_la_construccion_de_marcas_y_gestion_de_sus_activos_M_Martin_Garcia_prol_de_F_Parra_Guerrero
Hernández, G. (2020). Diagnosis organizacional como modelo de desarrollo sostenible y competitivo. Revista Científica Electrónica de negocios Negotium, 16(47), 13-22. http://doi.org/10.5281/zenodo.4766394
Jöreskog, K., & Sörbom, D. (1982). Desarrollos recientes en el modelado de ecuaciones estructurales. Journal of Marketing Research, 19(4), 404 - 416. https://doi.org/10.2307/3151714
Kapferer, J. (2008). The New Strategic Brand Management. Editorial Kogan Page. https://www.koganpage.com/product/the-new-strategic-brand-management-9780749465155
Keller, K. (1993). Conceptualizing, Measuring, and Managing Customer,Based Brand equity. Journal of Marketing, 57(1), 89-98. https://www.jstor.org/stable/1252054
Keller, K. (2013). Strategic Brand Management (Global Edition). Editorial Pearson Educación. http://www.kvimis.co.in/sites/kvimis.co.in/files/ebook_attachments/Keller%20Strategic%20Brand%20Management.pdf
Laghi, E., Di Marcantonio, M., Cillo, V., & Paoloni, N. (2020). The relational side of intellectual capital: an empirical study on brand value evaluation and financial performance. Journal of Intellectual Capital, 1 - 37. https://doi.org/10.1108/JIC-05-2020-0167
Lévy, J., & Varela, J. (2006). Modelización con estructuras de covarianzas en ciencias sociales. Temas esenciales, avanzados y aportaciones especiales. Gesbiblo.
Melnyk, T., & Varibrusova, A. (2019). Variable indicators affecting the country’s brand strategy effectiveness and competitiveness in the world. Management Science Letters, 9(1), 1685 - 1700. https://doi.org/10.5267/J.MSL.2019.5.019
Morales, M., Romero, J., & Andrade, N. (2002). Competitividad de la industria de la confección del Municipio Maracaibo – Estado Zulia. Revista de Ciencias Sociales (RCS), 8(3), 464-485. https://doi.org/10.31876/rcs.v8i3.25195
Nguyen, M., & Khoa, B. (2020). Improving the Competitiveness of Exporting Enterprises: A Case of Kien Giang Province in Vietnam. Journal of Asian Finance, Economics and Business, 7(6), 495 - 508. https://doi.org/10.13106/jafeb.2020.vol7.no6.495
Saltos, J., Carvajal, P., & Ganán, B. (2018). Factores determinantes de la competitividad. Ciencia Digita, 1-15.
Saltos, J., Jiménez, W., & Jiménez, E. (2016). La imagen de marca como vector de posicionamiento en PYMES: caso sector. Publicando, 3(9), 791-802. https://www.rmlconsultores.com/revista/index.php/crv/article/view/469
Scott, D. (2002). La marca: Máximo valor de su empresa. Editorial Pearson Educación. http://www.bibvirtual.ucb.edu.bo/opac/Record/12500/Details
Tello, E., & Perusquia, J. (2016). Inteligencia de negocios: estrategia para el desarrollode competitividad en empresas de base tecnológica. Contaduría y Administración, 61(1), 127 158. http://www.redalyc.org/articulo.oa?id=39543184008
Varela, J., & Lévy, J. (2006). Modelización con estructuras de covarianzas en ciencias sociales. Madrid: Netbiblo.
Vargas, P. (2021). Influencer Marketing. Conecta tu marca con tu público. Lid Editorial, España. TELOS: Revista de Estudios Interdisciplinarios en Ciencias Sociales, 194-198. https://doi.org/10.36390/telos231.15
Vásquez, G., Guerrero, J., & Núñez, T. (2014). Gestión de conocimiento, capital intelectual y competitividad en pymes manufactureras en México. Revista Retos, 7(1), 29-43. https://doi.org/10.17163/ret.n7.2014.04