Revista Venezolana de Gerencia (RVG)

Año 26 No. Especial 6 2021, 627-643

ISSN 1315-9984 / e-ISSN 2477-9423

COMO CITAR: Alcantar López, C. O. (2021). Recaudación, participaciones federales e inversión en infraestructura: ¿Determinantes del comportamiento de deuda pública en municipios mexicanos?. Revista Venezolana de Gerencia, 26(Especial 6), 627-643. https://doi.org/10.52080/rvgluz.26.e6.38

Recaudación, participaciones federales e inversión en infraestructura: ¿Determinantes del comportamiento de deuda pública en municipios mexicanos?

Alcantar López, Cristian Omar*

Resumen

El objetivo de este artículo es determinar la relación entre la recaudación propia, las participaciones federales y la inversión en infraestructura con el comportamiento de la deuda pública en los municipios de Jalisco-México, durante el período 2016-2018. Metodológicamente, está orientado bajo el paradigma cuantitativo, con alcance explicativo. Se realizó la construcción de un panel de datos con observaciones anuales para las variables de estudio en 85 municipios, implementando un modelo dinámico de efectos fijos, en el que se agregó una variable endógena retardada como parte de las variables explicativas. Los resultados obtenidos demuestran una relación no lineal y significativa entre las variables y la deuda, así como la forma de U invertida para el gráfico de las participaciones, y forma de U normal para la inversión y la recaudación. Se concluye que la relación entre las variables del estudio y la deuda es distinta, debido al nivel de sus ingresos e inversión en infraestructura; por tanto, la deuda pública debe ser considerada como un instrumento de financiamiento que puede ser utilizado para el crecimiento y desarrollo de la población, por lo que, es importante que cada municipio encuentre su punto ideal de nivel de la deuda pública.

Palabras clave: Deuda pública; recaudación de impuestos; finanzas locales; participación del Estado; infraestructura física.

Recibido: 13.8.21 Aceptado: 2.11.2021

* Doctor en Estudios Fiscales con Orientación en Hacienda Pública. Profesor de Tiempo Completo de la Universidad de Guadalajara - México. Miembro del Sistema Nacional de Investigadores. Profesor con perfil PRODEP. e-mail: cristian_alcantar@hotmail.com ORCID: https://orcid.org/0000-0002-1436-6711

Tax Collection, Federal Participation and Investment in Infrastructure: Determinants of the behavior of public Debt in Mexican Municipalities?

Abstract

The objective of this article is to determine the relationship of municipalities own tax collection, financial participations of the federal government and investment in infrastructure with the behavior of the public debt of the municipalities of Jalisco, Mexico 2016-2018 by verifying if there is a non-linear relationship and identifying the possible inflection point of the curve. Methodologically the investigation is oriented under the quantitative paradigm, with explanatory scope. For this reason, a construction of a data panel with annual observations of the study variables for 85 municipalities was carried out, together with implementation of a dynamic model with fixed effects, in which a delayed endogenous variable was added as part of the explanatory variables. The results obtained demonstrate an interesting non-linear and significant relationship between the variables and the debt: an inverted U-shaped curve with federal contributions, while investment and municipal tax collection form a U-shaped curve with debt level. In conclusion, the relationship of the study variables with respect to the municipal debt is different depending of the level of its income and investment in infrastructure. The municipal public debt can be considered as an instrument of financing to be used for generating growth and development within the population, therefore it is important that each municipality finds its own ideal level of public debt.

Key words: Public debt; Tax collection; Local finances; State participation; Physical infrastructure 

1. Introducción

En México, el sistema de organización política establecido es el federalismo1, que divide mediante acuerdos institucionales en tres niveles al gobierno: federal, estatal y municipal, de ahí que el municipio sea reconocido como un tercer orden de autoridad con personalidad jurídica, características y atribuciones en materia fiscal que son establecidas constitucionalmente.

Desde la perspectiva fiscal, y como sustento teórico de este trabajo, los estudios realizados por Tiebout (1956), Musgrave (1959), Oates (1986) y Weingast (2014) definen al federalismo fiscal como aquellos acuerdos entre los distintos niveles de gobierno que establecen las potestades en materia fiscal, lo que representa un principio económico que rige las atribuciones tributarias y la repartición de recursos económicos.

Por consiguiente, para Musgrave (1959) el federalismo fiscal ha sido impulsado desde la perspectiva económica dentro del área de las finanzas, por lo tanto, se estudia a los Estados descentralizados, sus procesos de organización y las decisiones respecto a los ingresos y egresos públicos, con base en las atribuciones de los diferentes niveles de gobierno. Con una visión más sistemática, Oates (1977) plantea que el federalismo fiscal puede ser interpretado como las relaciones que existen en relación al ingreso y al gasto entre cada nivel hacendario de los diferentes órdenes de gobierno dentro de un mismo territorio.

Con estos antecedentes teóricos, y para el caso de este estudio, los recursos del municipio se consideran conformados por el envío de transferencias federales y estatales, así como por la recaudación propia2. No obstante, durante las últimas décadas los recursos financieros del municipio han sido insuficientes, por lo que, ante la necesidad de mayores recursos para su desarrollo y la inversión en infraestructura, la deuda pública se presenta como una alternativa para soportar el costo de las funciones gubernamentales3.

En ese sentido, la situación económica que viven los municipios en México es similar en la mayor parte mundo, debido a que este nivel de gobierno no dispone del capital suficiente para satisfacer las necesidades de la ciudadanía, por lo que, el endeudamiento se convierte en un medio a través del cual pueden acceder a mayores recursos (Carrera, 2014)4. Por tal motivo, la deuda de los municipios en México ha crecido considerablemente durante los últimos años, observando, en un comparativo del año 2008 al 2018, que la deuda pública se incrementó en 26.6 %, según datos del primer trimestre del año 2019 del Centro de Estudios de las Finanzas Públicas (CEFP, 2019).

En la actualidad, de los 2457 municipios del país el 50.67 %, es decir 1245 municipios, tiene algún tipo de financiamiento, de ellos sólo 858 inscribieron la contratación de deuda en el Registro Público Único, la cual que tiene como finalidad generar un control y registro de la deuda financiera (HR Ratings, 2018).

Derivado de los antecedentes señalados, el trabajo realizado por el Instituto Mexicano para la Competitividad (IMCO, 2019) expone el caso particular del estado de Jalisco, como una de las entidades con mayor nivel de endeudamiento acumulado a nivel nacional, refiriendo su deuda municipal que ascendió, durante los últimos años, a más de 8487 millones de pesos nominales. Dicho informe señala el listado de los municipios más endeudados del país en el que se encuentran: Guadalajara, Zapopan, Tlaquepaque, Tonalá y Tlajomulco, pertenecientes al mismo Estado5.

Es probable que una de las razones de este aumento haya sido el resultado de la crisis financiera iniciada en el 2008, la cual implicó la reducción de las participaciones, el aumento del déficit fiscal por la disminución de ingresos ordinarios y la insuficiencia de recursos para pagar el nivel de gasto y el pago de la deuda. Para Hernández (2016), las participaciones como un mecanismo compensatorio derivado de la firma del convenio de adhesión, se reflejan como recursos incondicionados, los cuales representan el proceso con el que el Sistema Nacional de Coordinación Fiscal envía los recursos a los estados y municipios

Por consiguiente, para los municipios, la deuda pública debe ser considerada como una opción financiera que permita que la inversión y el gasto no estén supeditados a los recursos generados por los ahorros o contribuciones fiscales. No obstante, es importante considerar que el acceso al financiamiento de los municipios depende de las condiciones económicas de los mismos. Por ende, el presente trabajo tiene por objetivo determinar la relación entre la recaudación propia, las participaciones y la inversión en infraestructura con el comportamiento de la deuda pública en los municipios de Jalisco-México, durante el período 2016-2018, verificando si existe una relación no lineal, con la finalidad de identificar el inicio o punto de inflexión de la curva. Considerando que se dispone de los datos en ese período y que esos elementos (recaudación propia, participaciones e inversión en infraestructura) permiten evaluar las acciones y parámetros económicos del gobierno, con un interés en la eficiencia de sus funciones en beneficio de la sociedad.

Por ello, se plantean las siguientes hipótesis con el objetivo de evidenciar la relación de las variables con el comportamiento de la deuda pública de los gobiernos sub nacionales.

H1. La recaudación de los municipios, como factor de cambio, tiene un impacto no lineal en forma de U, que inicia con una relación negativa de la deuda en etapas iniciales y una positiva al momento de pasar el punto de inflexión.

Esta hipótesis tiene lógica a partir de los parámetros y requisitos económicos establecidos por las instituciones financieras, municipios con bajos índices recaudatorios se limita su acceso a la deuda debido a que no tiene la posibilidad financiera para garantizar el pago.

H2. Las participaciones federales, como factor de cambio, tienen un impacto no lineal en forma de U invertida que inicia con una relación positiva de la deuda en etapas iniciales y una negativa al momento de pasar el punto de inflexión.

Esta hipótesis tiene lógica a partir de los parámetros y requisitos económicos establecidos por las instituciones financieras, municipios con mayores envíos de recursos mediante participaciones tienen mayor accesibilidad a la deuda debido a los recursos con los que cuenta financieramente para garantizar su pago.

H3. La inversión en infraestructura, como factor de cambio, tiene un impacto no lineal en forma de U que inicia con una relación negativa de la deuda en etapas iniciales y una positiva al momento de pasar el punto de inflexión.

Esta hipótesis tiene lógica a partir de los parámetros y requisitos económicos establecidos por las instituciones financieras, donde a los municipios con bajos índices de ingresos para inversión se les limita el acceso a la deuda debido a que no pueden garantizar su pago.

La elección del Estado de Jalisco se determinó con base en la importancia y representatividad que tiene el mismo en México, dadas las siguientes razones: Jalisco está conformado por 125 municipios con una heterogeneidad de condiciones políticas, económicas, geográficas y sociales muy similares a las de los demás estados del país; es el segundo Estado más poblado con 8348151 habitantes, lo que significa el 6.79 % del total del país; cuenta con 2330706 viviendas, lo que representa el 6.65% del total; su aporte al Producto Interno Bruto (PIB) es significativo, al concentrar el 6.88%, siendo el cuarto estado con el mayor aporte; y, finalmente, es una de las entidades con mayor nivel de endeudamiento acumulado a nivel nacional.

2. Relación de los ingresos y la inversión en infraestructura con el nivel de deuda pública municipal en México.

La literatura existente acerca de la relación de la recaudación propia, participaciones federales e inversión en infraestructura con la deuda pública en México es poco extensa. Entre los documentos publicados sobresalen los de García et al, (2019), Organización para la Cooperación y el Desarrollo Económicos (OCDE, 2021), Carrera (2014), Chapa y Treviño (2013), Sevilla (2013), Navarro (2013), Smith (2014) y Velázquez y González (2016).

Asimismo, la capacidad financiera de los municipios en México es limitada como consecuencia, entre otros aspectos, de las pocas atribuciones recaudatorias y el deficiente diseño de políticas fiscales que limitan la inversión y el desarrollo económico del municipio (OCDE, 2021). Por tal motivo, existen autores que resaltan la importancia de abordar el tema desde la perspectiva de la contratación de deuda pública municipal.

En el estudio realizado por García et al, (2019: 8), a través de un panel de datos con origen en las cuentas públicas de 125 municipios de Jalisco durante el período 2012-2016, se analizan “las tendencias de la deuda pública municipal con indicadores construidos mediante las variables de los montos de deuda municipal, los ingresos totales y las transferencias federales”, las cuales refieren como resultado que los municipios más desarrollados y con mayores ingresos por recaudación y participaciones federales son las localidades con mayores niveles de deuda.

Sobre esta aseveración, Carrera (2014) afirma la existencia de esta relación señalando que la capacidad de contratar deuda o financiamiento es más accesible para los municipios más desarrollados, debido a que obtienen mayores ingresos que los municipios en condiciones menos favorable, a los cuales es prácticamente imposible obtener un financiamiento.

En relación a lo anterior, algunos autores como Chapa y Treviño (2013) enfatizan en la complejidad del acceso a financiamiento para las autoridades locales, vinculándolo a la capacidad recaudatoria y a las calificaciones de deuda. Los parámetros explicativos utilizados en su estudio fueron: indicadores del nivel de endeudamiento del municipio como las razones de deuda directa a ingresos fiscales ordinarios. Como parte de los resultados señalan que, el indicador de la capacidad del estado de realizar inversiones para el desarrollo municipal incide en la obtención de deuda pública y, además, evidencian que los municipios con una recaudación baja requieren de mayores transferencias federales, por lo que, se puede considerar que a mayores participaciones mayor deuda.

Por otra parte, Sevilla (2013), al abordar el tema financiero del municipio, señala como parte de los resultados, que durante los últimos años los bajos niveles de ingresos por recaudación del municipio, aunado al envío de transferencias en el rubro de participaciones federales, han propiciado el endeudamiento del mismo. La investigación realizada identifica los 30 municipios con mayores niveles de deuda y, por consiguiente, los 30 más endeudados a nivel per cápita. Los resultados obtenidos establecen la existencia de una relación directa derivada de los bajos niveles de recaudación propia, es decir, bajos niveles de recursos para operar podrían ser la razón para que los municipios tomen la decisión de adquirir o contraer deuda pública.

Sobre esta línea de reflexión, el estudio realizado por Velázquez y González (2016), utilizando un modelo teórico dinámico, analiza la deuda pública desde la óptica del incremento de los impuestos para disminuir la misma, considerando que este fenómeno a largo plazo tendría efectos desfavorables al aumentarla. El argumento tiene fundamento dado que a mayor impuesto menor inversión, situación que genera un doble efecto. Por un lado, se reduce el nivel de producción disminuyendo la base gravable y, por ende, la recaudación del gobierno; y, por el otro, aumenta la tasa de interés reflejándose directamente en el costo de la deuda pública, lo que genera como resultado la necesidad del gobierno de solicitar mayor deuda pública para solventar su gasto. Desde esta perspectiva, la disminución de la deuda pública es proporcional al incremento de los ingresos tributarios.

Otro planteamiento sobre los ingresos y la deuda es el expresado por Navarro (2013), quien explica el deficiente manejo financiero de las autoridades municipales como una problemática que surge a partir de las atribuciones constitucionales que tiene este ente de gobierno y su mínima participación en los procesos recaudatorios, refiriendo a que la mayor parte de los ingresos provienen de participaciones federales. Como parte de los resultados, establece la necesidad de los municipios de obtener mayores recursos, por lo que, una solución para esta situación es la contratación de deuda. No obstante, hace referencia también a la disponibilidad y el destino de estos recursos para financiar su gasto administrativo y la inversión en obras públicas.

De forma similar, el análisis de Smith (2014), evidencia la dependencia en las participaciones federales, las cuales propician niveles bajos en la recaudación de impuestos, así como un incremento en la deuda. Esos resultados tienen fundamento en tres elementos: en primer lugar, refiere a la autonomía en materia fiscal del municipio, la cual debería establecer las bases de la autonomía financiera; en segundo lugar, señala la dependencia de los recursos enviados por los gobiernos de mayor nivel que generan una dependencia económica y, por último, el endeudamiento para afrontar sus funciones correspondientes.

3. Consideraciones metodológicas de la investigación

Desde el ámbito metodológico, en el estudio se aplica el paradigma cuantitativo con un alcance explicativo, para lo cual se realizó la construcción de un panel de datos, con observaciones anuales para las variables de estudio en 85 municipios del Estado de Jalisco- México, con más de 5000 habitantes durante el periodo 2016–2018.

Posteriormente, se determinó la implementación de un modelo dinámico en el que se agregó una variable endógena retardada como parte de las variables explicativas. Sobre el modelo, se asegura que la aplicación del mismo es adecuada cuando se busca interpretar una variable basada en términos de tiempo y comportamiento pasado, lo que resulta benéfico en un contexto en el que los antecedentes son fundamentales (Sánchez y García, 2016).

Como parte de la implementación de este modelo, se aplicaron distintas pruebas al panel de datos con la intención de establecer cual modelo (efectos fijos, efectos aleatorios o pool de datos) se ajusta a los datos presentados, derivando como resultado el estimador de efectos fijos.

3.1. Variables de estudio

Para este trabajo de investigación las variables de estudio se centran en la recaudación de ingresos de los municipios, definida como las contribuciones en dinero que el Estado cobra de manera obligatoria a todas aquellas personas que las leyes fiscales consideran como contribuyentes (Proyecto de Ley de Ingresos Municipales, s/f). Además, las participaciones federales, que forman parte del modelo de transferencias de recursos económicos del gobierno federal hacia las entidades, las cuales consisten en un porcentaje del proceso de recaudación de los impuestos más importantes, sin restricción sobre el tipo de gasto en que se apliquen (Astudillo, 2009).

En lo que concierne a la inversión en infraestructura, Ibarra (2018) la contextualiza como las transferencias orientadas para financiar la obra pública social con el objetivo de beneficiar a la población en general. Por último, la deuda pública, la cual se entiende como el conjunto de obligaciones a cargo de algunos de los niveles de gobierno mediante la celebración de contratos (CEFP, 2016). La tabla 1 presenta los elementos, y/o mecanismos, que conforman cada una de las determinantes o variables de estudio.

Tabla 1

Variables de estudio

Variable

Nomenclatura

Determinación

Recaudación de los municipios

La recaudación por municipio resulta del cociente de ingresos autogenerados y el total de ingresos municipales (pesos mexicanos corrientes).

Participaciones federales

El mecanismo de distribución se realiza a través de distintos indicadores como son: monto nominal histórico, población, incrementos en la recaudación propia y algunas otras fórmulas de distribución según la legislación local (pesos mexicanos corrientes).

Inversión en infraestructura (FAIS)

- El mecanismo se establece a partir dela fórmula que incorpora los siguientes criterios

- Monto del FAIS asignado en el año inmediato anterior (criterio inercial).

- Participación de la entidad en el promedio nacional de carencias (pobreza).

- Reducción en población en condición de pobreza extrema (pesos mexicanos corrientes).

Deuda pública de los municipios del estado de Jalisco

Es la adquisición de obligaciones y financiamientos contraídas por el municipio (pesos mexicanos corrientes).

Fuente: Elaboración propia (2021).

3.2. Selección de la muestra

Para este artículo se realizó un muestreo no probabilístico de los municipios del Estado de Jalisco- México, con más de ٥٠٠٠ habitantes, durante el periodo 2016-2018, que presentaron información relativa a la deuda con el objetivo de eliminar sesgos que pudieran generarse con los municipios con menos de 5000 habitantes y de los que no existe información disponible al momento de ingresar los datos al modelo. En otras palabras, se seleccionaron 85 municipios de los 125 posibles.

La elección del Estado de Jalisco se determinó con base en la importancia y representatividad que tiene en México, dadas las siguientes razones que justifican la selección: Jalisco está conformado por 125 municipios con una heterogeneidad de condiciones políticas, económicas, geográficas y sociales muy similares a las de los demás estados del país, es el segundo Estado más poblado con 8,348,151, lo que significa el 6.79 % del total del país, cuenta con 2,330,706 viviendas, lo que representa el 6.65% del total, su aporte al Producto Interno Bruto es significativo al concentrar el 6.88% siendo el cuarto Estado con el mayor aporte.6 Y, por otra parte, se consideró el periodo de estudio 2016-2018 por la confiabilidad y actualidad de los datos oficiales disponibles para la construcción de los insumos de esta investigación.

Para determinar el tipo de modelo que se utilizaría, se realizó un diagrama de puntos para verificar la relación de las variables como se evidencia en la gráfica uno, dos y tres, lo que justifico la elaboración de un modelo cuadrático en lugar de uno lineal.

Gráfico 1, 2 y 3

Relación deuda y otras variables del estudio

C:\Users\Usuario\Downloads\MOD imag 08112021 (1).png

Fuente: Elaboración propia con datos del Portal de Deuda Pública de Jalisco, Banco de Proyectos en Ejecución y Gobierno del Estado de Jalisco. Años 2016, 2017 y 2018.

3.3. Características del modelo

Forma funcional

(Ecuación 1)

Modelo dinámico

Estimador de efectos fijos permite interceptos distintos para las unidades de sección cruzada

Tabla 2

Resultados del modelo de regresión por efectos fijos variable dependiente deuda

Coeficiente

Desviación Típica

Estadístico t

valor p

Constante

9.19674e+07

6.95172e+06

13.23

1.62e-021

***

rec

−0.129506

0.0229303

−5.648

2.61e-07

***

Part

0.0590958

0.0212084

2.786

0.0067

***

Fais

−2.93834

0.607069

−4.840

6.54e-06

***

sq_la rec

2.79197e-010

3.08541e-011

9.049

9.65e-014

***

sq_part

−1.24450e-010

1.17615e-011

−10.58

1.14e-016

***

sq_Fais

4.69420e-08

8.49877e-09

5.523

4.34e-07

***

sq_la deuda

0.0530796

0.0474741

1.118

0.2670

Prob>F (91,77) =0.0000

R^2=0.9999

Contrastes de diferentes interceptos por grupo

Ho: MCO combinados es mejor efectos fijos p>F=0.0000

Contraste de Hausman

Ho. Efectos aleatorios es mejor que efectos fijos p> Chi=0.0000

Contraste conjunto de regresores

Ho: Regresores conjuntos no son significativos p>F=0.0000

Obs =169, 85 unidades de sección cruzada

Fuente: Elaboración propia (2021).

Con este contraste se demuestra la significancia estadística de los regresores en conjunto, por lo que se concluye que el modelo en su conjunto es estadísticamente válido.

4. Recaudación propia, participaciones federales y la inversión de infraestructura en la deuda pública: Discusión de los resultados - Correlaciones significativos

Los resultados obtenidos de la investigación son validados por el modelo dinámico de efectos fijos, por lo que, las variables en su conjunto, demuestran una relación no lineal y significativa entre las tres variables independientes y la deuda: las participaciones en forma de U invertida, la inversión en infraestructura y la recaudación propia en forma de U, lo cual permitió demostrar el impacto que existe entre las determinantes señaladas en el aumento o disminución de la deuda pública municipal.

En concordancia a las variables de la recaudación de recursos de los municipios, las participaciones federales y la inversión en infraestructura (FAIS), se puede observar en términos de deuda que estas determinantes juegan un rol distinto dependiendo el nivel de los ingresos propios, las participaciones federales recibidas y la inversión en infraestructura.

Sobre la determinante ), la recaudación de los municipios como factor de cambio tienen un impacto no lineal en forma de U que inicia con una relación negativa de la deuda en etapas iniciales y una positiva al momento de pasar el punto de inflexión, por lo que la H1:se rechaza debido a que, en la medida que la recaudación se incremente la deuda puede aumentar como se ilustra en la figura uno.

Con la finalidad de conocer el punto de inflexión de la curva se calculó la derivada parcial de esta variable con respecto a la deuda:

despejando para rec:

(Ecuación 2)

Por lo que se puede asumir que el incremento en la recaudación, pasando el umbral de los $ 232,000,000 (aproximadamente), generaría un efecto positivo en la deuda (figura 1).

Figura 1

Impacto del nivel de recaudación en la deuda municipal

Fuente: Elaboración propia (2021).

Desde esa óptica, García et al, (2019) analizan las tendencias de los montos de deuda y la relación de los ingresos propios y las transferencias de los municipios, lo que indicaría, según estos autores, que a mayores niveles de recursos de los municipios mayores niveles de deuda. En otras palabras, municipios más desarrollados tienen niveles más altos de deuda. De manera similar, Carrera (2014) coincide que los municipios con cierto nivel de desarrollo tienen más accesibilidad a contraer deuda, los que confirma que municipios más grandes y con mejores niveles de recaudación y participaciones tienden a tener niveles altos de deuda.

En otro sentido Álvarez, Álvarez y Álvarez (2017) sostienen que la capacidad del municipio, en términos de recaudación fiscal, es limitada, señalando que a menores recursos propios y mismas necesidades se predispone a un sobre endeudamiento. Desde esta misma línea de discusión Sevilla (2013), establece como parámetro de la deuda la ineficiencia de los gobiernos locales en la generación de recursos propios, lo que conlleva la necesidad de mantener un nivel de gasto que compense la falta de recursos y la adquisición de deuda.

Sobre esta reflexión Navarro (2013), hace referencia a la deuda pública municipal como generada a raíz de las limitadas atribuciones en materia fiscal, lo que impide a este nivel de gobierno la obtención de grandes montos de recursos. En otras palabras, ante la necesidad de mayores ingresos la solución se encuentra en lograr financiamiento.

De forma contraria, la interpretación de Velázquez y González (2016), refiere a que un incremento en la recaudación tiene un efecto negativo en la contratación de deuda, es decir, en la medida que lo ingresos del municipio aumenten la necesidad de adquirir deuda disminuye.

En lo que refiere a la variable , las participaciones federales como factor de cambio tiene un impacto negativo en el aumento de la deuda de los municipios del Estado de Jalisco. Por lo que, la H2: se confirma debido a que el envío de participaciones genera un efecto positivo en el aumento de la deuda siempre que no rebase el punto de inflexión ($238,000,000) como se ilustra en la figura dos.

Con la finalidad de conocer el punto de inflexión de la curva se calculó la derivada parcial de esta variable con respecto a la deuda (figura 2):

despejando para part:

(Ecuación 3)

Figura 2

Impacto del nivel de participaciones en la deuda municipal

Fuente: Elaboración propia (2021).

Es posible señalar que, a partir de ese nivel, se refleja una reducción en los niveles de deuda. En concordancia, Chapa y Treviño (2013), sostienen que el incremento en el envío de participaciones federales a los municipios, se presenta como un sustento de pago de deuda. Lo que significa, desde esta óptica, que mayores participaciones podrían generar mayores posibilidades de obtener deuda.

Otro punto de vista refiere al nexo generado entre la falta de autonomía en materia fiscal con la autonomía financiera, es decir, el envío de participaciones federales a los municipios disminuye la recaudación, lo que a su vez genera un déficit de recursos propiciando endeudamiento para este nivel de gobierno (Smith, 2014).

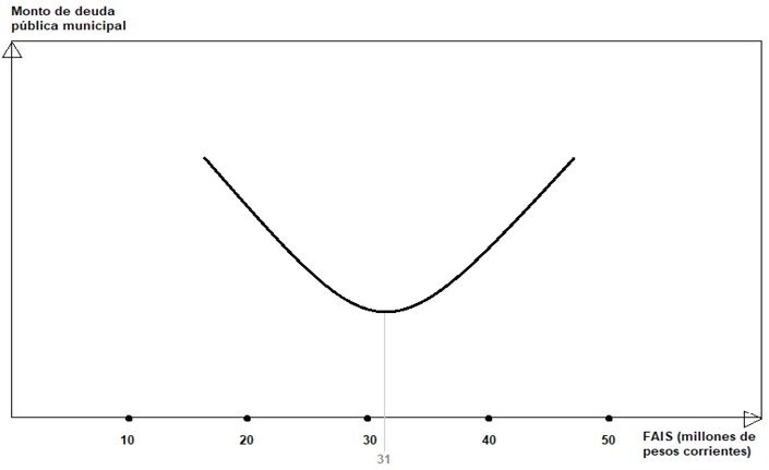
Por otra parte, respecto a la variable , la inversión en infraestructura como factor tiene un impacto negativo en el aumento de la deuda de los municipios del Estado de Jalisco, por lo que, la H3: se rechaza debido a que en la medida que la inversión en infraestructura aumente y lleguen al umbral de $ 31,300,000 (aproximadamente) la deuda puede aumentar como lo ilustra la figura tres. Dicho punto de inflexión de la curva se calculó a partir de la derivada parcial de esta variable con respecto a la deuda:

despejando para fais:

(Ecuación 3)

Figura 3

Impacto del nivel de inversión en infraestructura en la deuda municipal

Fuente: Elaboración propia (2021).

Es posible señalar que, al momento de alcanzar el umbral se genera un efecto positivo en la deuda. Sobre este resultado, Chapa y Treviño (2013) sostienen la dificultad que genera obtener financiamiento para los entes municipales dado la capacidad de recaudación y las calificaciones crediticias. No obstante, argumentan como una posibilidad, invertir en el desarrollo de la localidad, lo cual podría reflejarse en posibles incrementos de recursos futuros que incidan en mejores calificaciones crediticias y, por ende, en mayor acceso a la deuda.

5. Conclusiones

La investigación realizada sobre las determinantes de la deuda municipal en México, evidencia el efecto que generan los recursos económicos de los municipios en términos del comportamiento de la deuda pública. En este contexto, y como parte del objetivo de este artículo, se determina la relación entre recaudación propia, participaciones federales e inversión en infraestructura con el aumento o disminución de la deuda pública de los municipios de Jalisco, México 2016-2018, verificando si existe una relación no lineal, a través de la implementación del modelo dinámico de efectos fijos, permitiendo señalar que, las variables de estudio tienen un efecto distinto en los municipios dependiendo de la capacidad institucional, el alcance sus ingresos y la inversión.

Con respecto a la recaudación municipal, es posible establecer la incidencia que tiene este proceso sobre la autoridad local. Lo anterior, tiene sentido al establecer los alcances recaudatorios, es decir, los municipios que impulsen sus procesos recaudatorios mediante programas y estrategias que acerquen al contribuyente al cumplimiento de sus obligaciones aumentaran sus ingresos, lo que implicaría ser una referencia para el acceso a la deuda como instrumento de financiamiento que permite mayor inversión, desarrollo económico y bienestar para los ciudadanos.

En el caso de las participaciones, el aumento de población de un municipio y mejores índices recaudatorios, como indicadores de la fórmula para el envío de participaciones, propiciaría un aumento de las mismas, lo que representaría un efecto negativo en la contratación de deuda. Lo que implicaría que, en la medida que este nivel de gobierno fortalezca sus capacidades institucionales y reciba mayores cantidades por transferencias federales podría estabilizar su situación financiera adquiriendo menor deuda.

Finalmente, y en referencia a la inversión en infraestructura, se evidencia la importancia de las decisiones políticas de los gobiernos. Es decir, el acceso a la deuda municipal constituye un instrumento financiero importante para cumplir con las responsabilidades como gobierno, por lo que, el acceso a este tipo de recursos implica la posibilidad de reinvertirlo en proyectos como obras y servicios, mejorando la calidad de vida de la población.

En relación a los aportes más significativos de este trabajo, es el cálculo y estimación del comportamiento que generan en su conjunto las variables de la recaudación, las participaciones federales y la inversión en infraestructura con la deuda pública de los municipios. Además, este estudio provee evidencia empírica en relación a este nivel de gobierno que permitiría fortalecer al municipio como tercer orden de gobierno.

Por último, ante los cambios económicos y de desarrollo que actualmente vive el municipio en México y como parte de futuras investigaciones, es prioritario el estudio de la deuda pública como elemento de la hacienda pública local con una visión distinta y una perspectiva más amplia, que integre parámetros y componentes que generen información para la administración y la toma de decisiones para la eficiencia del gasto público que permita lograr el desarrollo financiero de las localidades ampliando el espectro de análisis de las finanzas públicas.

Referencias Bibliográficas

Álvarez, M., Álvarez, M., y Álvarez, S. (2017). La Deuda Pública, el crecimiento económico y la política, Polis, 13(2), 41-71. http://www.scielo.org.mx/pdf/polis/v13n2/1870-2333-polis-13-02-41.pdf

Astudillo, M. (2009). Conceptos básicos de federalismo fiscal. El caso de México. Universidad Nacional Autónoma de México.

Carrera, A. (2016). Disciplina financiera y endeudamiento municipal ¿incompatibles?. Rc ET. en Ratio, 7 (13), 23-40. http://contraloriadelpoderlegislativo.gob.mx/Revista_Rc_et_Ratio/Rc_et_Ratio_13/Rc13_02_Ady_Patricia_Carrera_Hern%C3%A1ndez.pdf

Carrera, A. (2014). Descentralización fiscal y financiamiento del desarrollo municipal: la mala experiencia mexicana. [Memoria]. Reforma del Estado y de la Administración Pública, Quito, Ecuador. https://www.academia.edu/10966955/Descentralizaci%C3%B3n_fiscal_y_financiamiento_del_desarrollo_municipal._La_mala_experiencia_mexicana

Centro de Estudios de las Finanzas Públicas- CEFP (2016). Análisis y evolución de la deuda pública. (Informe 012). https://www.cefp.gob.mx/publicaciones/nota/2016/junio/notacefp0122016.pdf

Centro de Estudios de las Finanzas Públicas- CEFP (2019). Obligaciones financieras de los Municipios de México Primer Trimestre de 2019. https://www.cefp.gob.mx/publicaciones/documento/2019/cefp0232019.pdf

Chapa, J., y Treviño, Ma. (2013). Determinantes de las calificaciones crediticias de la deuda pública municipal en México. Ciencia UANL, 16(63), 98-109. http://eprints.uanl.mx/3312/

García, N., Arias, R., Ruiz, A., y Anguiano, E. (2019). Estudio acerca de la deuda pública municipal en Jalisco 2012-2016. En Auditoría Superior del Estado de Jalisco. https://asej.gob.mx/publicaciones/sites/default/files/investigaciones/DEUDAPUBLICAMUNICIPAL_1.pdf

Gobierno del Estado de Jalisco (2020). Información fiscal y Deuda Publica. https://transparenciafiscal.jalisco.gob.mx/transparencia-fiscal/rendicion_de_cuentas/deuda-p%C3%BAblica

Hernández, D. (2016). Federalismo y descentralización fiscal en México (1990-2012): un análisis desde la teoría de la gobernanza. [Tesis doctoral inédita Universidad Complutense de Madrid]. Repositorio institucional de la Universidad Complutense. https://eprints.ucm.es/id/eprint/35569/

HR Ratings. (2018). Sistema de Alertas Municipal. Infografía Reporte Sectorial. Reporte sectorial. https://www.hrratings.com/pdf/0AlertasMunicipales_Infografia.pdf

Ibarra, J. (2018). Fundamentos de la nueva fórmula de asignación del Fondo de Aportaciones para la Infraestructura Social en México. El trimestre económico, 33(1), 195-218. https://bit.ly/31PYIRV

Instituto Mexicano Para la Competitividad- IMCO (2019). Transformando la transparencia. Índice de información presupuestal estatal. (11 undécimo ed). IMCO.

Instituto Nacional de Estadística y Geografía. (2020). México en cifras. https://www.inegi.org.mx/app/areasgeograficas/

Musgrave, R. (1959). The Theory of Public Finance: A study in Public Economy. McGraw-Hill.

Naranjo, Z., Huerta, M., y Flores, G. (2017). Análisis de deuda pública y la Ley de Disciplina Financiera de las Entidades Federativas y los Municipios. Diagnóstico FACIL Empresarial, 8, 5-17. http://dfe.cucea.udg.mx/index.php/dfe/issue/view/35

Navarro, A. (2013). Deuda en estados y municipios de México. 2. Serie Mirada Legislativa. http://bibliodigitalibd.senado.gob.mx/handle/123456789/2059

Oates, W. (1977). Federalismo fiscal, Colección Nuevo Urbanismo, 25. Instituto de Estudios de administración.

Oates, W. (1986). The theory of public finance in a federal system. The Canadian Journal of Economics, 1(1), 37-54. https://www.jstor.org/stable/133460

Organización para la Cooperación y el Desarrollo Económicos- OCDE (2021). Estadísticas tributarias en América Latina y el Caribe 2021. https://doi.org/10.1787/96ce5287-en-es.

Proyecto de Ley de Ingresos Municipales (s/f.). Proyecto de Ley de Ingresos Municipales. http://www.inafed.gob.mx/work/models/inafed/Resource/335/1/images/guia06 _prooyecto_de_ley_de_ingresos_municipales.pdf

Sánchez, I., y García, R. (2016). Public debt, public investment and economic growth in Mexico. International Journal of Financial Studies, 4(6), 2-14. https://bit.ly/3krYeaS

Sevilla, J. (2013). Niveles de deuda municipal en México, producto del contexto institucional. [Memoria] I Congreso Internacional de la Asociación Mexicana de Ciencia Política, Guanajuato, México. https://www.researchgate.net/publication/331177385_Niveles_de_deuda_municipal_en_Mexico_producto_del_contexto_institucional

Smith, H. (2014). El proceso de la Descentralización Fiscal en México: midiendo la deuda municipal. En E. Vásquez (Ed), Evaluando las políticas públicas. (p. 95-128). https://www.researchgate.net/publication/272792008_El_Proceso_de_la_Descentralizacion_en_Mexico_Midiendo_la_Deuda_Municipal

Tiebout, Ch. (1956). A pure theory of local expenditures”, Journal of Political Economy, 64 (5). 416-424. http://chula.livocity.com/econ/Micro/Charit/Publicgoods/localpublicgood.pdf

United Cities and Local Governments (2013). Think Piece on Financing Urbanization, Spain. https://www.uclg.org/sites/default/files/financing_urbanization_tp_eng_final.pdf

Velázquez, D., y González, D. (2016). Impuestos y deuda pública: una relación paradójica. Revista de la Facultad de Ciencias Económica: Investigación y Reflexión, 24(2) 7-28. https://dialnet.unirioja.es/servlet/articulo?codigo=5633206

Weingast, R. (2014). Second Generation Fiscal Federalism: Political aspects of decentralization and economic development, World Development, 53(1), 14-25. https://www.sciencedirect.com/science/article/abs/pii/S0305750X13000090