Universidad del Zulia (LUZ)
Revista Venezolana de Gerencia (RVG)
Año 26 No. Especial 6 2021, 520-538
ISSN 1315-9984 / e-ISSN 2477-9423
COMO CITAR: Boubker, O., Douayri, K., Aatar, A., y Rharzouz, J. (2021). Determinantes de la intención emprendedora de las mujeres marroquíes. Revista Venezolana de Gerencia, 26(Especial 6), 520-538. https://doi.org/10.52080/rvgluz.26.e6.32
Determinantes de la intención emprendedora de las mujeres marroquíes
Boubker, Omar*
Douayri, Khadija**
Aatar, Abdellah***
Rharzouz, Jaouad****
Resumen
Este artículo tiene como objetivo identificar los determinantes de la intención emprendedora de las mujeres jóvenes en una sociedad patriarcal. A base de la teoría del comportamiento planificado, se elaboró una prueba empírica sobre una muestra de 169 jóvenes mujeres marroquíes, siguiendo un esquema cuya ecuación estructural se fundamenta en la aproximación PLS. Los resultados de la presente investigación confirman que las actitudes hacia el comportamiento y la percepción de la capacidad emprendedora contribuyen fuertemente en la explicación de la intención emprendedora de las mujeres jóvenes. Sin embargo, las normas sociales ejercen un efecto negativo sobre la intención de las mujeres jóvenes hacia la creación de la empresa. En consecuencia, los gobiernos están llamados a proponer programas de seguimiento a las mujeres emprendedoras, con la finalidad de mejorar el nivel de la intención emprendedora de las mujeres jóvenes.
Palabras clave: mujeres emprendedoras; intención; capacidad emprendedora; normas sociales; sociedad patriarcal.
Recibido: 28.07.21 Aceptado: 15.10.21
* Profesor Titular e Investigador, Escuela Superior de Tecnología de Laâyoune - Universidad Ibn Zohr, Agadir, Marruecos. PhD en Ciencias de Gestión, Master en Logística y transporte. ORCID: https://orcid.org/0000-0001-6365-2653. Email: o.boubker@uiz.ac.ma.
** Profesora Titular e Investigadora, Escuela Superior de Tecnología - Universidad Mohamed Primero, Oujda, Marruecos. PhD en Ciencias de Gestión. Email: douirikhadija@yahoo.fr ORCID: https://orcid.org/0000-0002-4925-2255.
*** Profesor Titular e Investigador, Escuela Superior de Tecnología de Laâyoune - Universidad Ibn Zohr, Agadir, Marruecos. PhD en Filología Hispánica por la Universidad de Málaga- España, 2011. Email: a.aatar@uiz.ac.ma ORCID: https://orcid.org/0000-0003-1863-256X.
**** Profesor Titular e Investigador, Facultad Pluridisciplinar de Larache - Universidad Abdelmalek Essaâdi, Tetuán, Marruecos. PhD en Administración de recursos humanos. Email: jrharzouz@gmail.com ORCID: https://orcid.org/0000-0002-0712-5485.
Determinants of the entrepreneurial intention among Moroccan women
Abstract
This paper aims to identify the determinants of young women’s entrepreneurial intention in a patriarchal society. Based on the theory of planned behavior, we developed an empirical test on a sample of 169 young Moroccan women, following a scheme whose structural equation is based on the PLS approach. The results of the present research confirm that attitudes towards entrepreneurial behavior and perceptions of entrepreneurial ability contribute strongly to the explanation of entrepreneurial behavior. The results of the present research confirm that attitudes toward entrepreneurial behavior and perceptions of entrepreneurial ability contribute strongly to explaining the entrepreneurial intention of young women. However, social norms exert a negative effect on young women’s intention towards entrepreneurship. Consequently, governments are called upon to propose follow-up programs for women entrepreneurs in order to improve the level of young women’s entrepreneurial intention.
Keywords: entrepreneurial women; intention; entrepreneurial capacity; social norms; patriarchal society.
1. Introducción
En estos últimos años, el emprendimiento ha suscitado el interés de los investigadores de diversos campos disciplinarios (Aviram et al, 2020; Wiklund et al, 2019). Del mismo modo, el estudio de los determinanntes de la motivación de las mujeres para el acto de emprender ha vuelto a ser una de las mayores preocupaciones en el mundo académico (Boubker et al, 2021; Cañizares and García, 2013; Chhabra et al, 2020; Rashid & Ratten, 2020; Tovar, García and Flores, 2021).
En general, los investigadores se ponen de acuerdo sobre el papel primordial del emprendimiento en el desarrollo socioeconómico (Ordeñana et al, 2019; Sergi et al, 2019; Urbano et al, 2019). Además, se reconoce que el apoyo de las mujeres emprendeoras puede contribuir en la creación del empleo, la diversidad cultural y, asimismo, en el desarrollo económico de los países (Zgheib, 2018).
En Marruecos, los factores socioculturales ralentizan todavía la voluntad de emprender una carrera empresarial en las mujeres marroquíes. Muchas iniciatiavas han visto la luz con la finalidad de dar impulso a las mujeres marroquíes que deseen montar sus empresas. En efecto, el programa “Min Ajliki”, puesto en marcha en 2013 por la Asociación para la Promoción de la Educación y de la Formación en el Extranjero [APEFE], vino para apoyar a las mujeres emprendedoras en Marruecos. Se trata de un programa que actúa como un dispositivo de seguimiento de la idea del proyecto hasta su triunfo, empleando para ello una serie de talleres de sensibilización, de formación y de acompañamiento.
Del mismo modo, la Asociación de Mujeres Jefas de Empresas en Marruecos [AFEM], que tiene como objetivo principal el florecimiento del emprendimiento femenino, no cesa de luchar por la restauración de las leyes favorables a las mujeres emprendedoras.
Las mujeres representan un poco más de la mitad de la población marroquí. No obstante, la tasa de la actividad empresarial [TEA] de las mujeres todavía queda lejos de la de las mujeres (Constantinidis et al, 2017). Según indica el ex-presidente de la Asociación de Mujeres jefas de Empresas en Marruecos, «si las mujeres no contribuyen plenamente en las actividades económicas, mediante la creación de empresas, Marruecos perdería la mitad de su potencialidad empresarial». Esto está aún más confirmado por las estadísticas que ilustran una tasa de tan solo un 10% de empresarios marroquíes son mujeres.
Marruecos figura en la lista de los países emergentes en los cuales la tasa de la actividad empresarial en las filas de los jóvenes es baja (Bosma et al, 2020:139). Por esta razón el Estado marroquí ha puesto en marcha un programa integrado por el apoyo financiero al emprendimiento, conocido bajo la etiqueta “Intelaka”, con el objetivo de mejorar el porcentaje de los marroquíes que se dedican a los negocios. La mayor ventaja de este programa reside en que no exige a sus aspirantes ninguna garantía personal para beneficiarse del financiamiento, más allá de las garantías relacionadas con el proyecto a financias (terreno, material...).
Resulta admisible por parte de la comunidad científica que la intención empresarial constituye el predicador más importante en la creación de la empresa (Neneh, 2019). Por eso, la intención empresarial de los jóvenes se convierte en una de las mayores preocupaciones de los investigadores y de los actores públicos. En cambio, el estudio de los determinantes de la intención empresarial de las jóvenes mujeres todavía queda ampliamente sin explorar en el contexto marroquí (Constantinidis et al, 2017).
La presente investigación guarda coherencia con los trabajos anteriores dedicados a identificar los factores que se encuentran en el origen de la intención empresarial (Adekiya & Ibrahim, 2016; Bachiri, 2016; Engle et al, 2011; Krueger, 1993; Maâlej, 2013; Uribe, Molinar and Guillén, 2016). Se centra en el estudio de los determinantes de la intención empresarial de las jóvenes mujeres. Este artículo presenta los resultados de un estudio empírico realizado en torno a las jóvenes mujeres marroquíes, particularmente las pertenecientes a la Región Laâyoune Sakia El Hamra en la zona meridional de Marruecos.
Por consiguiente, las cuestiones que aquí se investigan giran en torno a las preguntas siguiente: ¿En qué medida las normas sociales influyen en la intención empresarial de las jóvenes mujeres? ¿Qué lugar ocupa la percepción de la capacidad empresarial y las actitudes en la predicación de la intención empresarial de las jóvenes mujeres?
Para contestar a estas preguntas, reflexionamos primero sobre una revista de la literatura con el objetivo de identificar diversos determinantes de la intención empresarial. Después, ponemos de relieve el modelo objeto de la investigación. Luego, el procedimiento metodológico empleado será claramente detallado. Por último, presentaremos y discutiremos los principales resultados obtenidos, desvelando los aportes, los límites y las perspectivas.
2. Reflexiones sobre emprendimiento e intención empresarial
La intención de desarrollar una carrera empresarial constituye la primera fase en el proceso, a menudo largo, de la creación de la empresa (Gartner et al, 1994; Krueger et al, 2000). El acto de emprender hace referencia a la identificación, la evaluación y el aprovechamiento de nuevas oportunidades de negocios (Shane & Venkataraman, 2000). Además de una literatura rica y diversa desplegada sobre el análisis de los determinantes de la intención empresarial, el interés de los investigadores, los expertos de campo y los políticos por esta problemática y la necesidad de profundizar en ella permanece siempre de gran actualidad (Al-Harrasi et al, 2014; Liñán & Fayolle, 2015).
Por cierto, los estudios de investigación científica confirman la presencia de varios factores susceptibles de influir en el grado de la intención empresarial, sólo las modalidades de influencia varían de un estudioso a otro. En gran parte, los trabajos empíricos que han abordado esta problemática recurren a los modelos desarrollados por Ajzen (1991), Shapero y Sokol (1982), e igualmente el de Krueger y Brazeal (1994).
2.1. Teoría del comportamiento planificado (TCP)
La TCP sugiere tres predicadores de la intención: la actitud hacia el comportamiento en cuestión, las normas subjetivas y la percepción del control de comportamiento. La intención ejerce una influencia directa sobre el comportamiento del individuo (Ajzen, 1991; Fishbein & Ajzen, 1975, 1980; Krueger et al, 2000; Krueger & Carsrud, 1993). Como subraya Ajzen (1991:188), la actitud moderada «el grado en el cual una persona evoluciona o tiene una apreciación positiva o negativa del comportamiento en cuestión». Las normas subjetivas hacen referencia a la influencia del entorno social en las decisiones del individuo (Ajzen, 1991). El control de comportamiento devuelve a la percepción del individuo la facilidad o la dificultad para adquirir un comportamiento dado (Ajzen 1991:183). Las intenciones del individuo indican « la disposición de una persona para adoptar un comportamiento » (Ajzen, 2011:1122). En suma, los especialistas se ponen de acuerdo sobre la importancia de la puesta en marcha de la TCP para estudiar el fenómeno de la intención en la creación de la empresa (Lortie & Castogiovanni, 2015).
2.2. Modelo del evento empresarial
La problemática de la intención empresarial fue difundida en las filas populares cuando estaba sostenida por el modelo de Shapero & Sokol (1982). La aportación mayor de este modelo es proponer una nueva lectura del evento empresarial vertebrado en cuatro niveles. El primer nivel de desencadenamiento está vinculado con los desplazamientos (negativos, situaciones intermediarias y positivas). El segundo nivel se refiere a la atracción percibida y que está estrechamente interconectada al sistema de los valores individuales determinados por los factores socioculturales. El tercer nivel se relaciona con la viabilidad percibida y que hace referencia a la creencia el individuo con respecto a su capacidad de crear una empresa, determinada por la disponibilidad de los recursos. El último nivel se limita a la disposición psicológica para actuar en el plano empresarial.
El modelo del evento empresarial fue retomado por varios investigadores (Al-Harrasi et al, 2014; Krueger, 2017; Krueger et al, 2000; Krueger & Brazeal, 1994; Krueger & Carsrud, 1993). En 1994, Krueger y Brazeal propusieron un modelo integral (Entrepreneurial Potential Model), poniendo énfasis en los conceptos del modelo de evento emprendedor y de la teoría del comportamiento planificado.
2.3. Modelaje de la intención emprendedora de las jóvenes mujeres
El estudio de los determinantes de la intención emprendedora ha suscitado el interés de numerosos investigadores (Adekiya & Ibrahim, 2016; Boubker et al, 2021; Herman, 2019; Maâlej, 2013; Trivedi, 2017). Así, el estudio de Audet (2001) realizado en torno a una muestra de 150 individuos precisa que la percepción de la atracción y la percepción de la viabilidad contribuyen en una mejor explicación de la intención emprendedora de los estudiantes, con un horizonte de realización a largo plazo. Kennedy et al, (2003) han identificado tres factores que explican en gran parte la variación de la intención emprendedora, a saber, la percepción de la atracción, las normas sociales y la percepción de la viabilidad. En Túnez, el estudio de Maâlej (2013) concluye con el resultado de que las actitudes asociadas al comportamiento y las normas sociales contribuyen en la formación de la intención emprendedora de jóvenes graduados.
Los factores económicos resultaron identificados como una variable que influye en la intención emprendedora (Farouk & Sami, 2014). Por su parte, Adekiya y Ibrahim (2016) subrayan que la percepción de la relevancia y la eficacia, así como la formación a base del emprendimiento, ejercen un efecto positivo y significativo sobre la intención emprendedora. Los rasgos de la personalidad, la autoeficacia y la actitud emprendedora constituyen los factores explicativos de la intención emprendedora de los jóvenes (Fragoso et al, 2019). A base de un informe sintético que resume 24 artículos más citados, publicados entre 2004 y 2013, Liñán y Fayolle (2015) proponen una clasificación de los trabajos que han dedicados a estudiar el fenómeno emprendedor en cinco grupos. En primer lugar, los trabajos refieren al modelo de base en la intención emprendedora. Luego, los artículos que abordan la influencia de las características personales (los rasgos personales, las variables psicológicas tal como la percepción del riesgo, las características demográficas, la experiencia) sobre la intención emprendedora. Después, en tercer grupo, los trabajos que han estudiado la relación entre la formación y la intención emprendedora. En el cuarto grupo, se encuentran los artículos que analizan el papel del entorno, el contexto y la cultura en el mejoramiento de la intención emprendedora. Por último, en el quinto lugar, se sitúan los trabajos que se interesan por el proceso emprendedor.
En suma, los trabajos empíricos confirman la utilidad de dos modelos emblemáticos de Ajzen (1991) y de Shapero y Sokol (1982), en la explicación del proceso de formación consagrado a la intención emprendedora. Por un lado, la teoría de Ajzen arroja la luz sobre el contexto de la acción emprendedora en su relación con la actitud (factores psicológicos), las normas sociales (factores socioculturales) y el control percibido (factores contextuales). Por otro lado, los trabajos de Shapero y Sokol tienen el privilegio de poner énfasis en la importancia y la preferencia del acto emprendedor vinculado a la base de la atracción y la viabilidad.
Siguiendo los trabajos anteriores, se formula tres hipótesis:
Hipótesis n° 1. Las actitudes hacia la creación de la empresa poseen un impacto directo y positivo sobre la intención emprendedora de las mujeres jóvenes.
Hipótesis n° 2. Las normas sociales ejercen un impacto directo y positivo sobre la intención emprendedora de las mujeres jóvenes.
Hipótesis n° 3. La percepción de la capacidad emprendedora tiene un impacto directo y positivo sobre la intención emprendedora de las mujeres jóvenes.
En este sentido, se ilustra mediante el esquema presentado en la (diagrama 1) el modelo conceptual de la investigación.
Diagrama 1
Modelo predictivo de la intención emprendedora de mujeres jóvenes
Fuente: elaboración propia
En lo tocante a la presente investigación, la actitud hacia el comportamiento mide el grado en que la mujer mantiene una evolución personal positiva o negativa en vía de la creación de su empresa (Liñán et al, 2011). Pues, las normas sociales hacen referencia a la influencia de la familia, los amigos y los colegas sobre la decisión de la mujer en torno a la creación de una empresa (Sharahiley, 2020). La percepción de la capacidad emprendedora es similar a los conceptos del control de comportamiento percebido (Ajzen, 1987), de autoeficacia (Bandura, 1977) y de viabilidad percebida (Krueger & Brazeal, 1994; Shapero & Sokol, 1982). Asimismo, refleja el grado de competencia indispensable de que disponen las mujeres jóvenes para montar una empresa (Liñán et al, 2011). Por consiguiente, la intención de emprender revela forzosamente que la mujer hará lo necesario para llevar a cabo el comportamiento emprendedor (Ajzen, 1991; Liñán & Chen, 2009).
3. Aspectos metodológicos abordados
Este tercer apartado se centra en la presentación del acercamiento metodológico empleado, poniendo de relieve el funcionamiento de lo construido, así como la metodología resultante y el análisis de los datos.
3.1. Escalas de medida
La escala de medida mantenida por las actitudes hacia el acto emprendedor es idéntica a la de Ajzen (1991). Esta escala está compuesta por cinco elementos. El demandado puede situarse con respecto a la totalidad de las proposiciones sobre la base de una escala de Likert a 7 puntos. En lo tocante al funcionamiento de las normas sociales, nos inspiramos de la escala de Liñán y Chen (2009). Los demandados pueden apuntar su nivel de acuerdo con una escala de siete puntos, yendo de extremadamente inconveniente a extremadamente conveniente. Siguiendo a las aportaciones de Liñán et al, (2011), la percepción de la capacidad emprendedora se mide a través de doce elementos. En este sentido, se destaca la escala de medida recomendada de Liñán y Chen (2009) y compuesta por seis indicadores, para poner en funcionamiento la intención emprendedora de las mujeres jóvenes (Tabla 1).
Tabla 1
Funcionamiento de lo construido (26 indicadores)
|
Variable |
N° |
Fuente |
|
Actitudes hacia la creación de la empresa |
5 Ítems |
Ajzen (1991) |
|
Normas sociales |
3 Ítems |
Liñán and Chen (2009) |
|
Percepción de la capacidad emprendedora |
12 Ítems |
Liñán et al. (2011) |
|
Intención emprendedora des las mujeres jóvenes |
6 Ítems |
Liñán and Chen (2009) |
|
Fuente: Elaboración propia con base a los autores referenciados |
||
En lo que concierne al funcionamiento de lo construido, el elemento de referencia empleado es la escalas tipo Likert de siete posiciones.
3.2. Metodología de muestreo y de colección de datos
Una encuesta mediante cuestionario ha sido efectuada en torno a las mujeres jóvenes de la Región de Laâyoune Sakia El Hamra. La falta de una base de sondeo nos ha llevado hacia la elección de un método de muestreo no probabilístico (método empírico). Así, se ha recurrido a una elección razonable que permite constituir la muestra del presente estudio (Royer & Zarlowski, 2014). El cuestionario fue desarrollado cara a cara con los encuestados, durante el mes de enero de 2020. Se trata de un total de 169 mujeres jóvenes de la Región Sakia El Hamra que respondieron a nuestra encuesta (Tabla 2).
Tabla 2
Perfil y características de los encuestados
|
Variables |
Características |
N |
% |
|
Edad |
Meses de 19 años |
15 |
8.9 |
|
Desde 19 hasta 22 años |
52 |
30.8 |
|
|
Desde 22 hasta 24 años |
34 |
20.1 |
|
|
Más de 24 años |
68 |
40.2 |
|
|
Bachillerato |
Nivel de estudios |
5 |
3.0 |
|
Bachillerato + 2 |
96 |
56.8 |
|
|
Bachillerato + 3 |
43 |
25.4 |
|
|
Bachillerato +4 |
7 |
4.1 |
|
|
Bachillerato + 5 |
11 |
6.5 |
|
|
Bachillerato + 8 |
7 |
4.1 |
|
|
Padres emprendedores |
Sí |
42 |
24.9 |
|
No |
127 |
75.1 |
|
|
Experiencia asociativa |
Sí |
77 |
45.6 |
|
No |
92 |
54.4 |
|
|
Formación en emprendimiento |
Sí |
73 |
43.2 |
|
No |
96 |
56.8 |
Fuente: Elaboración propia a partir de los resultados emitidos por el SPSS.
Según las estadísticas descritas en la tabla anterior, más de 40% de las mujeres tienen más de 24 años. La gran parte de ellas (97%) poseen un nivel de estudio superior o avanzado. Más de la mitad de ellas también confiesan no participar nunca en una actividad asociativa (54.5%) o seguir una formación en el emprendimiento (56.8%).
3.3. Método seguido en el análisis de datos
La mayoría de las publicaciones en las revistas prestigiosas y especializadas en el tema del emprendimiento requieren el uso del método cuantitativo (Rispal & Jouison-Laffitte, 2015). Este método contribuye en el enriquecimiento de la disciplina empresarial. Teniendo en cuenta las ventajas que prevalecen los métodos cuantitativos, optamos en el diseño de nuestro método a la ecuación estructural bajo aproximación PLS (Partial Least Squares Path Modeling).
La prueba del modelo siguiendo a la aproximación PLS pasa por dos etapas. La primera consiste en la evaluación de la fiabilidad y la validez de los modelo de medida (modelos externos); mientras que la segunda etapa remite a evaluar el ajuste del modelo estructural (Boubker & Douayri, 2020; Hair et al, 2019; Ouajdouni et al, 2021). En cuanto a la elaboración del análisis de datos, nos hemos recurrido al software SmartPLS 3.
4. Factores explicativos de la intención empresarial de las mujeres marroquíes
Esta sección presenta los resultados del test de las hipótesis y del modelo de investigación. Empezamos por verificar la calidad del ajuste de los modelos de medida, después presentaremos y discutiremos los resultados de la verificación efectuada sobre la calidad del ajuste del modelo global.
4.1. Ajuste de los modelos de medida
La verificación realizada en el nivel de la validez convergente pasa por la verificación de tres indicios: las contribuciones factoriales, la varianza extraída media (AVE) y la fiabilidad compuesta (Tabla 3).
Tabla 3
Síntesis de los resultados de la validez convergente
|
Constructo |
Ítem |
Carga exterior (Loading) |
Alfa de Cronbach |
Rho_A |
Fiabilidad Compuesta |
AVE |
|
Actitudes acerca de la creación de la empresa (AE) |
EA1 |
0.826 |
0.922 |
0.927 |
0.942 |
0.763 |
|
AE2 |
0.879 |
|||||
|
AE3 |
0.917 |
|||||
|
AE4 |
0.870 |
|||||
|
AE5 |
0.873 |
|||||
|
Normas sociales (PSN) |
PSN1 |
0.732 |
0.702 |
0.731 |
0.832 |
0.623 |
|
PSN2 |
0.792 |
|||||
|
PSN3 |
0.839 |
|||||
|
Percepción de la capacidad emprendedora (PEC) |
PEC1 |
0.769 |
0.930 |
0.931 |
0.940 |
0.567 |
|
PEC2 |
0.740 |
|||||
|
PEC3 |
0.760 |
|||||
|
PEC4 |
0.794 |
|||||
|
PEC5 |
0.766 |
|||||
|
PEC6 |
0.763 |
|||||
|
PEC7 |
0.730 |
|||||
|
PEC8 |
0.745 |
|||||
|
PEC9 |
0.705 |
|||||
|
PEC10 |
0.781 |
|||||
|
PEC11 |
0.745 |
|||||
|
PEC12 |
0.730 |
|||||
|
Intención emprendedora de jóvenes (EI) |
EI1 |
0.862 |
0.925 |
0.930 |
0.942 |
0.730 |
|
EI2 |
0.874 |
|||||
|
EI3 |
0.851 |
|||||
|
EI4 |
0.913 |
|||||
|
EI5 |
0.888 |
|||||
|
EI6 |
0.725 |
Fuente: Elaboración propia
Los resultados reflejados en la tabla abajo permiten comprobar la validez discriminatoria de cuatro variables latentes, siguiendo a los términos del criterio de Fornell-Larcker (Tabla 4) y los criterios de cargas cruzadas “Cross Loadings” (Tabla 5).
Tabla 4
Validez discriminante: criterio de Fornell-Larcker.
|
Variable Latente |
EA |
EI |
PEC |
PSN |
|
Actitudes acerca de la creación de empresas (EA) |
0.874* |
|||
|
Intención emprendedora de jóvenes (EI) |
0.724 |
0.854* |
||
|
Percepción de la capacidad emprendedora (PEC) |
0.730 |
0.747 |
0.753* |
|
|
Normas sociales (PSN) |
0.582 |
0.380 |
0.506 |
0.789* |
|
* Raíz cuadrada de la varianza media extraída |
Tabla 5
Validez discriminatoria: criterio de cargas cruzadas “Cross Loadings”
|
Ítems |
AE |
EI |
PEC |
PSN |
|
EA1 |
0.826 |
0.629 |
0.625 |
0.478 |
|
AE2 |
0.879 |
0.663 |
0.692 |
0.573 |
|
AE3 |
0.917 |
0.676 |
0.637 |
0.482 |
|
AE4 |
0.870 |
0.649 |
0.648 |
0.519 |
|
AE5 |
0.873 |
0.528 |
0.578 |
0.490 |
|
EI1 |
0.623 |
0.862 |
0.711 |
0.387 |
|
EI2 |
0.637 |
0.874 |
0.665 |
0.325 |
|
EI3 |
0.623 |
0.851 |
0.585 |
0.337 |
|
EI4 |
0.641 |
0.913 |
0.662 |
0.352 |
|
EI5 |
0.661 |
0.888 |
0.672 |
0.352 |
|
EI6 |
0.514 |
0.725 |
0.514 |
0.166 |
|
PEC1 |
0.562 |
0.550 |
0.769 |
0.363 |
|
PEC10 |
0.567 |
0.556 |
0.781 |
0.402 |
|
PEC11 |
0.574 |
0.550 |
0.745 |
0.353 |
|
PEC12 |
0.624 |
0.610 |
0.730 |
0.352 |
|
PEC2 |
0.559 |
0.558 |
0.740 |
0.340 |
|
PEC3 |
0.544 |
0.630 |
0.760 |
0.438 |
|
PEC4 |
0.516 |
0.587 |
0.794 |
0.355 |
|
PEC5 |
0.546 |
0.517 |
0.766 |
0.437 |
|
PEC6 |
0.525 |
0.576 |
0.763 |
0.386 |
|
PEC7 |
0.464 |
0.519 |
0.730 |
0.401 |
|
PEC8 |
0.536 |
0.538 |
0.745 |
0.342 |
|
PEC9 |
0.568 |
0.535 |
0.705 |
0.400 |
|
PSN1 |
0.420 |
0.253 |
0.362 |
0.732 |
|
PSN2 |
0.442 |
0.261 |
0.424 |
0.792 |
|
PSN3 |
0.507 |
0.365 |
0.414 |
0.839 |
Fuente: Elaboración propia
Según los análisis precedentes, se presenta la validez de diferentes modelos de medida referentes a las variables latentes (diagrama 2).
Diagrama 2
Modelo de investigación posterior al test de los modelos de medida
Fuente: Elaboración propia
4.2. Resultados de la validación del modelo estructural interno
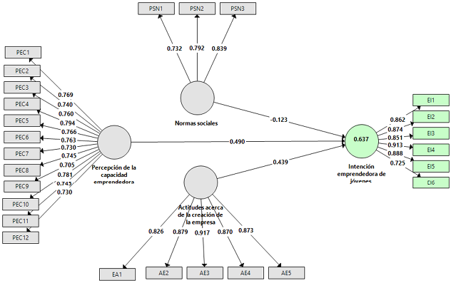
El valor del coeficiente que determina la intención emprendedora de las mujeres jóvenes está moderado (R2 = 0.637). Esto indica que esta variable latente endógena se explica por encima de 63,7%. Los valores del efecto tamaño (f2) son aceptables teniendo en cuenta la totalidad de las variables latentes exógenas; las actitudes acerca de la creación de la empresa, las normas sociales y la percepción de la capacidad emprendedora de las mujeres jóvenes, son respectivamente de 0.215; 0.027 et 0.302. El poder de la predicación en el modelo (Q2 = 0.455) es aceptable. En definitiva, el ajuste del modelo global (GoF) es muy intenso, con un valor de 0,654 ampliamente superior a 0.36. A la luz de estos resultados, se presenta el nivel del ajuste en el modelo global (diagrama 3).
Diagrama 3
Resultados del test de las hipótesis y del modelo de investigación
Fuente: Elaboración propia
4.3. Ideas en torno a los hallazgos
Los resultados conseguidos confirman la validación de las tres hipótesis de la presente investigación. De este modo, la intención emprendedora de las mujeres jóvenes resulta dependiente de dos variables que son las actitudes hacia la creación de la empresa y la percepción de la capacidad emprendedora. En contra partida, las normas sociales influyen negativamente en la intención emprendedora de las mujeres jóvenes.
Los resultados indican que la relación entre las actitudes hacia la creación de la empresa y la intención emprendedora de la mujeres jóvenes es positiva y significativa (β = 0.439; t-value = 4.496; p = 0.000). Las actitudes ejercen un efecto tamaño de orden igualable a 21.5 %, considerado un porcentaje media.
Varios trabajos concluyen confirmando que las actitudes respecto a la creación de la empresa constituyen uno de los determinantes de la intención emprendedora (Adekiya & Ibrahim, 2016; Fragoso et al, 2019).
A estas alturas de análisis y comentarios sobre la base de un estudio realizado en torno a 97 antiguos estudiantes de una escuela de comercio, Krueger et al. (2000) confirma que la actitud hacia la acción representa uno de los factores determinantes de la intención emprendedora. Por su parte, Bachiri (2016), con posterioridad, indica que las actitudes asociadas al comportamiento constituyen uno de los determinantes esenciales de la intención emprendedora.
En resumidas palabras, las actitudes hacia la creación de la empresa constituyen un elemento crucial que favorece la intención emprendedora de las mujeres jóvenes. La escala medida de esta variable desvela la disponibilidad de los recursos para arrancar la actividad emprendedora, en tanto que una de las medidas que contribuyen decisivamente en el mejoramiento de la actitud de las mujeres jóvenes hacia la creación de sus empresas. En efecto, las autoridades públicas pueden desempeñar un papel decisivo cuando ponen a disposición de las mujeres jóvenes los recursos indispensables, así como el acceso al financiamiento y el seguimiento, para apoyar sus actitudes y estimular más todavía su intención emprendedora (Estrada et al, 2020).
Los resultados alcanzados testifican la presencia de una relación, a la vez, significa y negativa entre las normas sociales y la intención emprendedora de las mujeres jóvenes marroquíes (β = -0.123; t-value = 2.155; p = .032).
A la inversa de varios trabajos de investigación anteriormente realizados en el mundo árabe (Maâlej 2013; Bachiri 2016), la presente investigación destaca el impacto negativo de las normas sociales sobre la intención emprendedora de las mujeres jóvenes marroquíes.
Estos resultados encuentran una explicación en el predominio del orden masculino en la sociedad marroquí. En una sociedad patriarcal, con la herencia de una cultura tradicional y de creencias religiosas mal interpretadas y contextualizadas, las barreras socio religiosas no cesan de obstaculizar la voluntad de crear la empresa por parte de las mujeres, atribuyéndolas un estatuto inferior. Pues, las mujeres marroquíes se enfrentan a varios desafíos de orden familial y sociocultural.
De acuerdo con lo expuesto en el estudio de Engle et al. (2011), la igualdad de géneros estimula el mejoramiento de la intención emprendedora de las mujeres. Así, los mandos públicos deberían poner cuanto antes una aproximación de género y velar por su aplicación en las políticas públicas relativas al emprendimiento, con la finalidad de mejorar la intención de las mujeres y estimular en ellas la voluntad de crear sus empresas.
La percepción de la capacidad emprendedora ejerce un impacto, a la vez, significativo y positivo sobre la intención emprendedora de las mujeres jóvenes (t-value = 5.670; p = 0.000). El índice β es de un valor de 0.490.
Esta variable contribuye a la explicación de la intención emprendedora de las mujeres jóvenes por encima de 30.2 %. De este modo, se identifica que las mujeres jóvenes que se imaginan tener las competencias indispensables para empezar a montar una empresa muchas veces muestran un nivel elevado de la intención emprendedora.
Varios trabajos empíricos confirman esta relación (Audet, 2001; Fragoso et al, 2019; Kennedy et al, 2003). Kennedy et al, (2003) sugieren que la percepción de la fiabilidad ejerce un efecto positivo sobre la intención emprendedora. Como ha indicado Fragoso et al, (2019), la auto-eficacia emprendedora representa uno de los factores que favorecen la intención emprendedora.
Resulta comúnmente admitido que la educación y la formación en el emprendimiento contribuyen en el mejoramiento de la auto-eficacia y la percepción de la capacidad emprendedora de los jóvenes (Gerba, 2012; Kilenthong et al, 2008).
Más específicamente, los efectos de la educación a base del emprendimiento sobre la auto-eficacia emprendedora son más notables para las mujeres que para los hombres (Wilson et al, 2007). Consecuentemente, los mandos de la autoridad pública están vivamente invitados a proponer programas de formación destinados, sobre todo, a las mujeres jóvenes marroquíes, con el objetivo de mejorar su percepción de la capacidad emprendedora.
5. Conclusiones
El objetivo de esta investigación se centró esencialmente en la identificación de los factores susceptibles que influyen en la intención emprendedora de las mujeres jóvenes. Los resultados confirman que las actitudes hacia la creación de la empresa y la percepción de la capacidad emprendedora contribuyen conjuntamente en la explicación de la intención emprendedora. Sin embargo, las normas sociales ejercen un impacto negativo sobre la intención emprendedora de las mujeres jóvenes marroquíes.
El aporte teórico principal de este estudio estriba en el hecho de proponer un modelo simplificado de determinantes correspondientes a la intención emprendedora de las mujeres. En el plano práctico, los resultados alcanzados permiten explicar las modalidades de mejoramiento de la intención emprendedora de las mujeres jóvenes pertenecientes a una sociedad patriarcal.
Partiendo de la idea de que las políticas públicas tendrán un impacto sobre el mejoramiento de la tasa de la actividad emprendedora sólo si orientan las actitudes y las intenciones de los individuos, los expertos socioeconómicos y la clase política están llamados a apoyar incondicionalmente las mujeres jóvenes portadoras de proyectos acerca de la creación de empresas. Es por eso, los mandos públicos deberían aportar apoyo institucional, empezando antes que nada por una aproximación de género en la aplicación de las políticas públicas relativas al emprendimiento.
Las mujeres permanecen insatisfechas de su horario laboral fijo, los trabajos de limpieza a domicilio, considerante, así, el emprendimiento como un medio de auto-formación y de competencia entre el mundo laboral y su responsabilidad familiar. De allí, pueden contribuir intensamente en la creación de la riqueza y el desarrollo socioeconómico del país, si solamente tienen acceso a los recursos necesarios para montar su negocio. Desde entonces, el papel de las estructuras de seguimiento y financiación resulta cada vez más importante. La importancia del seguimiento sobresale tanto durante la etapa de la creación de la empresa como en la etapa de su funcionamiento.
Los sistemas de seguimiento en Marruecos están invitados a apoyar las mujeres jóvenes marroquíes a través los ciclos de tutorías, la sensibilización acerca de la importancia de la actividad emprendedora y la formación en el emprendimiento. Todo ello es porque el objetivo supremo es facilitar el acceso a los recursos de financiamiento y reforzar la percepción de la auto-eficacia y la intención emprendedora de las mujeres jóvenes.
La creación en lo regional de establecimientos incubadoras que se dedican al emprendimiento femenino permitirá, sin lugar a dudas, aliviar las dificultades que se interponen ante las mujeres. Del mismo modo, las asociaciones activas dentro de Marruecos poseen un papel primordial en el tema de la sensibilización de las jóvenes, concentrando su interés en la corrección de los estereotipos incrustados a la imagen de la mujer en la sociedad marroquí, que atribuye a los hombres más oportunidades de elección en el área del emprendimiento.
La presente investigación presenta un límite que tiene que ver con el número reducido de las variables desplegadas para construir el estado de la cuestión correspondiente al fenómeno de la intención emprendedora de las mujeres jóvenes. En efecto, sería interesante volver a cuestionar el lugar que ocupan los elementos de la inteligencia emocional y los factores psicológicos y culturales dentro de la predicción de la intención emprendedora de las mujeres. Otra línea de investigación sería interesante llevarla a cabo en el futuro, sirviendo del esquema cualitativo a modo longitudinal, con la finalidad de estudiar la aportación de los programas del seguimiento de las mujeres jóvenes sobre su nivel de intención y su comportamiento hacia la creación de la empresa.
Referencias Bibliográficas
Adekiya, A. A. and Ibrahim, F. (2016). Entrepreneurship intention among students. The antecedent role of culture and entrepreneurship training and development. The International Journal of Management Education, 14(2), 116–132.
Ajzen, I. (1987). Attitudes, traits, and actions: Dispositional prediction of behavior in personality and social psychology. In: Advances in experimental social psychology. Elsevier, 1–63.
Ajzen, I. (1991). The theory of planned behavior. Organizational behavior and human decision processes, 50(2), 179–211. https://doi.org/10.1016/0749-5978(91)90020-T
Ajzen, I. (2011). The theory of planned behaviour: Reactions and reflections. Psychology & Health, 26(9), 1113–1127.
Al-Harrasi, A.S., Al-Zadjali, E.B., and Al-Salti, Z.S. (2014). Factors Impacting Entrepreneurial Intention: A Literature Review. International Journal of Economics and Management Engineering, 8(8), 2487–2490. https://zenodo.org/record/1094169/files/9998991.pdf
Audet, J. (2001). Une étude des aspirations entrepreneuriales d’étudiants universitaires québécois: seront-ils des entrepreneurs demain? In: Administrative Sciences Association of Canada International Federation of Scholarly Associations of Management-Annual Conference-. NOT KNOWN, 31–40.
Aviram, N.F., Cohen, N., and Beeri, I. (2020). Policy entrepreneurship in developing countries: A systematic review of the literature. Public Administration and Development, 40(1), 35–48. https://www.researchgate.net/publication/331951387_Policy_Entrepreneurship_in_Developing_Countries_A_Systematic_Review_of_the_Literature
Bachiri, M. (2016). Les déterminants de l’intention entrepreneuriale des étudiants, quels enseignements pour l’université marocaine ? Management & Avenir, 89(7), 109–127. https://www.cairn.info/revue-management-et-avenir-2016-7-page-109.htm
Bandura, A. (1977). Self-efficacy: Toward a unifying theory of behavioral change. Psychological Review, 84(2), 191–215. https://doi.org/10.1016/0146-6402(78)90002-4
Bosma, N., Hill, S., Ionescu-Somers, A., Kelley, D., Levie, J., and Tarnawa, A. (2020). Global Entrepreneurship Monitor 2019/2020 Global Report. London: Global Entrepreneurship Research Association, London Business School, Global Report.
Boubker, O. and Douayri, K. (2020). Dataset on the relationship between consumer satisfaction, brand attitude, brand preference and purchase intentions of dairy product: The case of the Laayoune-Sakia El Hamra region in Morocco. Data in Brief, 32, 106172. https://doi.org/10.1016/j.dib.2020.106172
Boubker, O., Arroud, M., and Ouajdouni, A., (2021). Entrepreneurship education versus management students’ entrepreneurial intentions. A PLS-SEM approach. The International Journal of Management Education, 19(1), 100450. https://doi.org/10.1016/j.ijme.2020.100450
Cañizares, S.M.S. and García, F.J.F. (2013). Mujer y emprendimiento: Un análisis en el contexto universitario español. Revista de Ciencias Sociales (Ve), 19(1), 140–153.
Chhabra, S., Raghunathan, R., & Rao, N.V.M. (2020). The antecedents of entrepreneurial intention among women entrepreneurs in India. Asia Pacific Journal of Innovation and Entrepreneurship, 14(1), 76–92. https://doi.org/10.1108/APJIE-06-2019-0034
Constantinidis, C., El Abboubi, M., Salman, N., and Cornet, A., (2017). L’entrepreneuriat féminin dans une société en transitions : analyse de trois profils de femmes entrepreneures au Maroc. Revue internationale P.M.E., 30 (3–4), 37–68. https://www.erudit.org/fr/revues/ipme/2017-v30-n3-4-ipme03334/1042660ar/
Engle, R.L., Schlaegel, C., and Delanoe, S., (2011). The Role of Social Influence, Culture, and Gender on Entrepreneurial Intent. Journal of Small Business & Entrepreneurship, 24(4), 471–492. https://doi.org/10.1080/08276331.2011.10593549
Estrada, S.M.D., Reyes, R.I.C., Vargas, J.L.C. and Castro, C.R.M., 2020. Emprendimiento femenino por necesidad en Ecuador. Revista Venezolana de Gerencia, 25(91), 1221–1233. https://doi.org/10.37960/rvg.v25i91.33192
Farouk, A. and Sami, B. (2014). L’impact des facteurs économiques sur l’intention entrepreneuriale. La Revue Gestion et Organisation, 6(1), 1–6.
Fishbein, M. and Ajzen, I. (1975). Belief, attitude, intention, and behavior: An introduction to theory and research. Reading, MA, Addison Wesley.
Fishbein, M. and Ajzen, I. (1980). Understanding attitudes and predicting social behavior. Englewood Cliffs, NJ, Prentice Hall.
Fragoso, R., Rocha-Junior, W., and Xavier, A. (2019). Determinant factors of entrepreneurial intention among university students in Brazil and Portugal. Journal of Small Business & Entrepreneurship, 32(1), 1–25. https://doi.org/10.1080/08276331.2018.1551459
Gartner, W.B., Shaver, K.G., Gatewood, E., and Katz, J.A. (1994). Finding the Entrepreneur in Entrepreneurship. Entrepreneurship Theory and Practice, 18(3), 5–9. https://doi.org/10.1177/104225879401800301
Gerba, D.T. (2012). Impact of entrepreneurship education on entrepreneurial intentions of business and engineering students in Ethiopia. African Journal of Economic and Management Studies, 3(2), 258–277. https://doi.org/10.1108/20400701211265036
Hair, J.F., Risher, J.J., Sarstedt, M., and Ringle, C.M. (2019). When to use and how to report the results of PLS-SEM. European Business Review, 31(1), 2–24.
Herman, E. (2019). Entrepreneurial Intention among Engineering Students and Its Main Determinants. Procedia Manufacturing, 32, 318–324.
Kennedy, J., Drennan, J., Renfrow, P., and Watson, B. (2003). Situational factors and entrepreneurial intentions. In: Proceedings of SEAANZ 2003 Conference. Presented at the SEAANZ 2003 Conference, University of Ballarat, Victoria: University of Ballarat (Online).
Kilenthong, P., Hills, G., and Monllor, J. (2008). Impact of entrepreneurship education on entrepreneurial self-efficacy and intention (summary). Frontiers of Entrepreneurship Research, 28(4), 11.
Krueger, N. (1993). The Impact of Prior Entrepreneurial Exposure on Perceptions of New Venture Feasibility and Desirability. Entrepreneurship Theory and Practice, 18(1), 5–21. https://doi.org/10.1177/104225879301800101
Krueger, N. F. (2017). Entrepreneurial Intentions Are Dead: Long Live Entrepreneurial Intentions. In: M. Brännback and A.L. Carsrud, eds. Revisiting the Entrepreneurial Mind: Inside the Black Box: An Expanded Edition. Cham: Springer International Publishing, 13–34.
Krueger, N. F. and Brazeal, D. V. (1994). Entrepreneurial Potential and Potential Entrepreneurs. Entrepreneurship Theory and Practice, 18(3), 91–104. https://cemi.com.au/sites/all/publications/Krueger%20and%20Brazeal%201994.pdf
Krueger, N.F. and Carsrud, A.L. (1993). Entrepreneurial intentions: Applying the theory of planned behaviour. Entrepreneurship & Regional Development, 5(4), 315–330.
Krueger, N.F., Reilly, M.D., and Carsrud, A.L. (2000). Competing models of entrepreneurial intentions. Journal of Business Venturing, 15(5), 411–432. https://doi.org/10.1016/S0883-9026(98)00033-0
Liñán, F. and Chen, Y. (2009). Development and Cross–Cultural Application of a Specific Instrument to Measure Entrepreneurial Intentions. Entrepreneurship Theory and Practice, 33(3), 593–617.
Liñán, F. and Fayolle, A. (2015). A systematic literature review on entrepreneurial intentions: citation, thematic analyses, and research agenda. International Entrepreneurship and Management Journal, 11(4), 907–933.
Liñán, F., Rodríguez-Cohard, J., and Rueda-Cantuche, J. (2011). Factors affecting entrepreneurial intention levels: a role for education. International Entrepreneurship and Management Journal, 7(2), 195–218. https://link.springer.com/article/10.1007/s11365-010-0154-z
Lortie, J. and Castogiovanni, G. (2015). The theory of planned behavior in entrepreneurship research: what we know and future directions. International Entrepreneurship and Management Journal, 11(4), 935–957.
Maâlej, A. (2013). Les déterminants de l’intention entrepreneuriale des jeunes diplômés. La Revue Gestion et Organisation, 5(1), 33–39. https://doi.org/10.1016/j.rgo.2013.10.006
Neneh, B. (2019). From entrepreneurial intentions to behavior: The role of anticipated regret and proactive personality. Journal of Vocational Behavior, 112, 311–324. https://doi.org/10.1016/j.jvb.2019.04.005
Ordeñana, X., Vera-Gilces, P., Zambrano-Vera, J., and Amaya, A. (2019). Does all entrepreneurship matter? The contribution of entrepreneurial activity to economic growth. Academia Revista Latinoamericana de Administración, ahead-of-print (ahead-of-print).
Ouajdouni, A., Chafik, K., and Boubker, O. (2021). Measuring e-learning systems success: Data from students of Higher Education Institutions in Morocco. Data in Brief, 35, 106807. https://doi.org/10.1016/j.dib.2021.106807
Rashid, S. and Ratten, V., 2020. A Systematic Literature Review on Women Entrepreneurship in Emerging Economies While Reflecting Specifically on SAARC Countries. In: V. Ratten, ed. Entrepreneurship and Organizational Change: Managing Innovation and Creative Capabilities. Cham: Springer International Publishing, 37–88.
Rispal, M. and Jouison-Laffitte, E. (2015). La contribution des méthodes qualitatives au développement du champ de l’entrepreneuriat. Revue de lEntrepreneuriat, 14(1), 15–40.
Royer, I. and Zarlowski, P., 2014. Chapitre 8. Échantillon(s). Méthodes de recherche en management. Dunod.
Sergi, B.S., Popkova, E.G., Bogoviz, A.V., and Ragulina, J.V., 2019. Entrepreneurship and Economic Growth: The Experience of Developed and Developing Countries. In: B. S. Sergi and C. C. Scanlon, eds. Entrepreneurship and Development in the 21st Century. Emerald Publishing Limited, 3–32.
Shane, S. and Venkataraman, S. (2000). The Promise of Entrepreneurship as a Field of Research. The Academy of Management Review, 25(1), 217–226.
Shapero, A. and Sokol, L. (1982). The Social Dimensions of Entrepreneurship. In: Encyclopedia of entrepreneurship. Social Science Research Network, 72–90.
Sharahiley, S. (2020). Examining Entrepreneurial Intention of the Saudi Arabia’s University Students: Analyzing Alternative Integrated Research Model of TPB and EEM. Global Journal of Flexible Systems Management, 21(1), 67–84. https://link.springer.com/article/10.1007/s40171-019-00231-8
Tovar, Y. S., García, M., and Flores, J. (2021). Diferencias en los determinantes del éxito en el emprendimiento en México, una perspectiva de género. Revista Venezolana de Gerencia, 26(94), pp.880–902. https://doi.org/10.52080/rvgv26n94.25
Trivedi, R. (2017). Entrepreneurial-intention constraint model: A comparative analysis among post-graduate management students in India, Singapore and Malaysia. International Entrepreneurship and Management Journal, 13(4), 1239–1261.
Urbano, D., Aparicio, S., and Audretsch, D. (2019). Twenty-five years of research on institutions, entrepreneurship, and economic growth: what has been learned? Small Business Economics, 53(1), 21–49.
Uribe, E., Molinar, L., and Guillén, E. (2016). Motivaciones y obstáculos para el emprendedurismo: una perspectiva de género desde los jóvenes universitarios. Retos, 6(11), pp.41–50. https://doi.org/10.17163/ret.n11.2016.03
Wiklund, J., Nikolaev, B., Shir, N., Foo, M.-D., and Bradley, S. (2019). Entrepreneurship and well-being: Past, present, and future. Journal of Business Venturing, 34(4), 579–588.
Wilson, F., Kickul, J., and Marlino, D. (2007). Gender, Entrepreneurial Self–Efficacy, and Entrepreneurial Career Intentions: Implications for Entrepreneurship Education. Entrepreneurship Theory and Practice, 31(3), 387–406.
Zgheib, P. (2018). Multi-level framework of push-pull entrepreneurship: comparing American and Lebanese women. International Journal of Entrepreneurial Behavior & Research, 24(3), 768–786. https://doi.org/10.1108/IJEBR-12-2015-0314